


还剩5页未读,
继续阅读
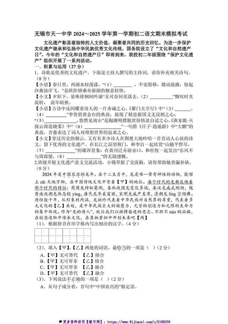
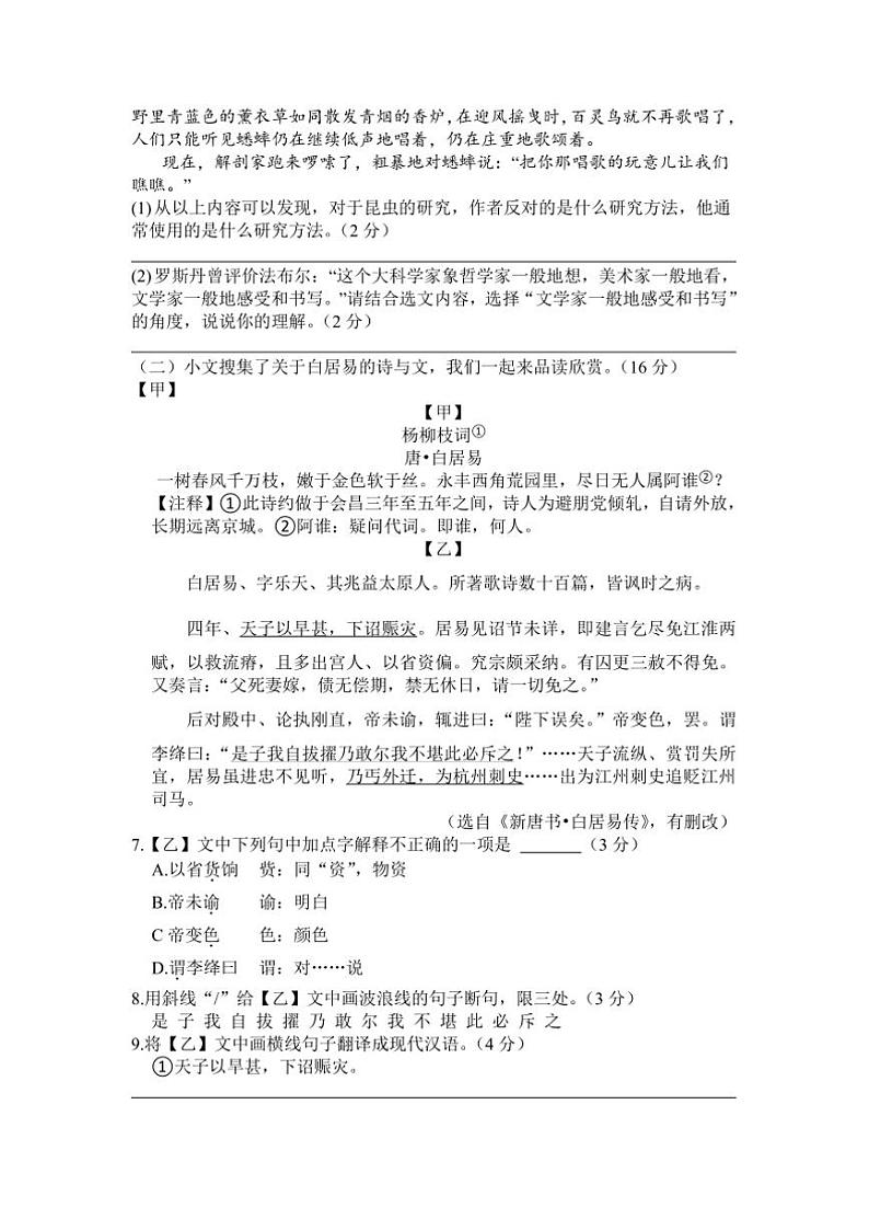
2024~2025学年江苏省无锡市天一中学八年级上期末模拟语文试卷(含答案)
展开
这是一份2024~2025学年江苏省无锡市天一中学八年级上期末模拟语文试卷(含答案),共8页。
相关试卷
江苏省无锡市长寿中学2024-2025学年八年级上册语文期末模拟考试:
这是一份江苏省无锡市长寿中学2024-2025学年八年级上册语文期末模拟考试,共5页。
2024~2025学年江苏省无锡市江阴市石庄中学八年级(上)12月检测语文试卷(含答案):
这是一份2024~2025学年江苏省无锡市江阴市石庄中学八年级(上)12月检测语文试卷(含答案),共12页。
2024~2025学年江苏省无锡市太湖格致中学八年级(上)12月月考语文试卷(含答案):
这是一份2024~2025学年江苏省无锡市太湖格致中学八年级(上)12月月考语文试卷(含答案),共12页。
