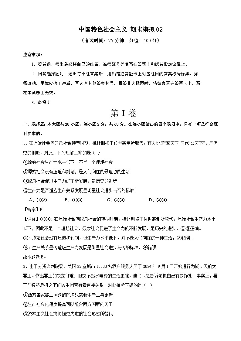
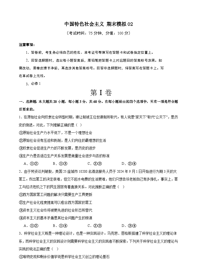
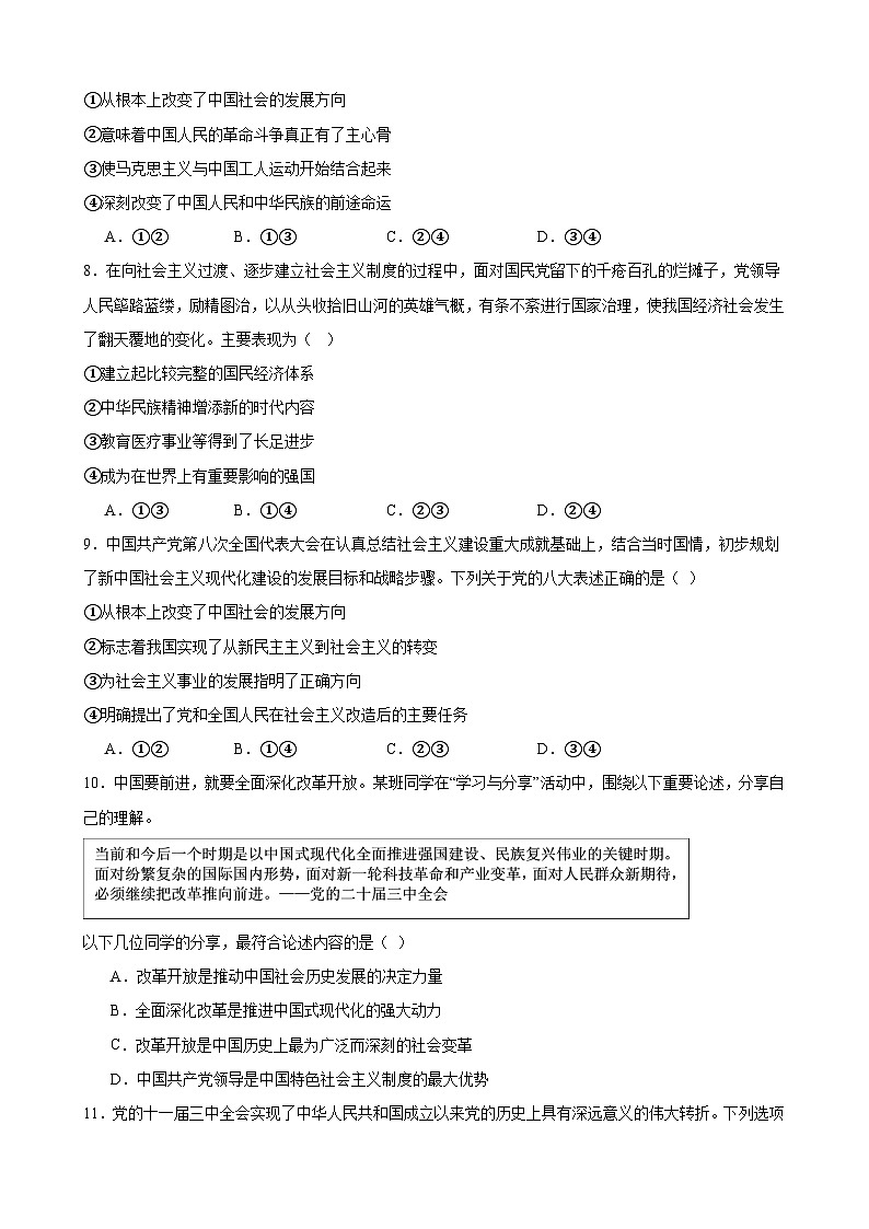
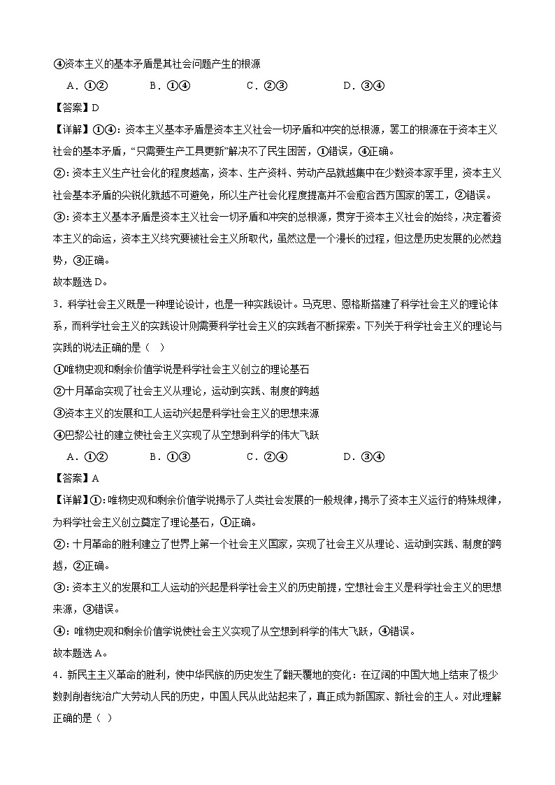
中国特色社会主义 期末练习01 2024-2025学年度高一政治期末考试 (全国通用)
展开
这是一份中国特色社会主义 期末练习01 2024-2025学年度高一政治期末考试 (全国通用),文件包含中国特色社会主义期末练习01原卷版2024-2025学年度高一政治期末考试全国通用docx、中国特色社会主义期末练习01解析版2024-2025学年度高一政治期末考试全国通用docx等2份试卷配套教学资源,其中试卷共24页, 欢迎下载使用。
相关试卷
这是一份当代国际政治与经济 期末练习01 2024-2025学年度高二政治期末考试 (全国通用),文件包含当代国际政治与经济期末练习01原卷版2024-2025学年度高二政治期末考试全国通用docx、当代国际政治与经济期末练习01解析版2024-2025学年度高二政治期末考试全国通用docx等2份试卷配套教学资源,其中试卷共26页, 欢迎下载使用。
这是一份哲学与文化 期末练习01 2024-2025学年度高二政治期末考试 (全国通用),文件包含哲学与文化期末练习01原卷版2024-2025学年度高二政治期末考试全国通用docx、哲学与文化期末练习01解析版2024-2025学年度高二政治期末考试全国通用docx等2份试卷配套教学资源,其中试卷共24页, 欢迎下载使用。
这是一份高一政治期末模拟卷01(范围:必修1+必2)2024-2025学年度高一政治期末考试(全国通用),文件包含高一政治期末模拟卷01原卷版范围必修1+必22024-2025学年度高一政治期末考试全国通用docx、高一政治期末模拟卷01解析版范围必修1+必22024-2025学年度高一政治期末考试全国通用docx等2份试卷配套教学资源,其中试卷共25页, 欢迎下载使用。

