所属成套资源:2025年高考化学 热点 重点 难点 专练(浙江专用)
重难点02 化学与STSE、传统文化-2025年高考化学 热点 重点 难点 专练(浙江专用)
展开
这是一份重难点02 化学与STSE、传统文化-2025年高考化学 热点 重点 难点 专练(浙江专用),文件包含重难点02化学与STSE传统文化-2025年高考化学热点重点难点专练浙江专用原卷版docx、重难点02化学与STSE传统文化-2025年高考化学热点重点难点专练浙江专用解析版docx等2份试卷配套教学资源,其中试卷共17页, 欢迎下载使用。
【思维导图】
【高分技巧】
1.化学与环境保护
(1)空气质量日报
空气质量日报的主要内容包括“空气污染指数”、“首要污染物”、“空气质量级别”、“空气质量状况”等。目前计入空气污染指数的项目暂定为:可吸入颗粒物、氮氧化物、二氧化硫。
(2)绿色化学
(3)环境污染
2.化学材料和化学资源
(1)化学与材料
(2)化学与能源
(3)化学资源的开发利用
3.传统文化中的化学变化和物理变化
(1)“烈火焚烧若等闲”,该过程涉及化学变化——碳酸钙的分解。
(2)北宋《千里江山图》中的颜料来自于矿物质,并经研磨、溶解、过滤这三道工序获得,这三道工序涉及的均是物理变化。
(3)《本草图经》中“绿矾形似朴消(Na2SO4·10H2O)而绿色,取此物置于铁板上,聚炭,封之囊袋,吹令火炽,其矾即沸,流出,色赤如融金汁者是真也”里的“绿矾”是 FeSO4·7H2O,描述了绿矾受热分解的现象。该过程为化学变化。
(4)“熬胆矾(CuSO4·5H2O)铁釜,久之亦化为铜”,涉及的反应类型为置换反应。该过程为化学变化。
4.传统文化中的分离和提纯
(1)“自元时始创其法,用浓酒和槽入甄,蒸令气上……其清如水,味极浓烈,盖酒露也。”该过程涉及蒸馏操作;
(2)《本草纲目》中记载:“此即地霜也,所在山泽,冬月地上有霜,扫取以水淋汁,后乃煎炼而成”。“煎炼”涉及蒸发、结晶操作;
(3)《本草纲目》中对碱式碳酸铅制备过程有如下叙述:“每铅百斤,熔化,削成薄片,卷作筒,安木甑内。甑下甑中各安醋一瓶,外以盐泥固济,纸封甑缝。风炉安火四周,养一七,便扫入水缸内。依旧封养,次次如此,铅尽为度。”文中涉及的操作方法是蒸馏;
(4)“凡酸坏之酒,皆可蒸烧”,这种分离方法是蒸馏;
(5)《天工开物》中对“海水盐”有如下描述:“凡煎盐锅古谓之牢盆,……其下列灶燃薪,多者十二三眼,少者七八眼,共煎此盘,……火燃釜底,滚沸延及成盐。”文中涉及的操作有加热、蒸发、结晶。
(6)《本草纲目》中记载:“近时惟以糯米或粳米或黍或秫或大麦蒸熟,和曲酿瓮中七日,以甑蒸取”。文中涉及的操作为蒸馏。
(7)《茶疏》中对泡茶过程有如下记载:“治壶、投茶、出浴、淋壶、烫杯、酾茶、品茶……”,泡茶过程涉及的操作有溶解、过滤。
(8)《物理小识》中“以汞和金涂银器上,成白色,入火则汞去而金存,数次即黄”,该过程为汽化。
(9)《游宦纪闻》中记载了民间制取花露水的方法:“锡为小甑,实花一重,香骨一重,常使花多于香。窍甑之傍,以泄汗液,以器贮之”。文中涉及的操作气体的冷凝过程。
(10)《本草衍义》中对精制砒霜过程有如下叙述:“取砒之法,将生砒就置火上,以器覆之,令砒烟上飞着覆器, 遂凝结累然下垂如乳,尖长者为胜,平短者次之。”文中涉及的操作方法是升华。
(建议用时:10分钟)
1.(2023·浙江省6月选考)材料是人类赖以生存和发展的物质基础,下列材料主要成分属于有机物的是( )
A.石墨烯 B.不锈钢 C.石英光导纤维 D.聚酯纤维
2.(2024·浙江省6月选考)化学与人类社会可持续发展息息相关。下列说法不正确的是( )
A.部分金属可在高温下用焦炭、一氧化碳、氢气等还原金属矿物得到
B.煤的气化是通过物理变化将煤转化为可燃性气体的过程
C.制作水果罐头时加入抗氧化剂维生素C,可延长保质期
D.加入混凝剂聚合氯化铝,可使污水中细小悬浮物聚集成大颗粒
3.(2025·浙江省嘉兴市高三基础测试)下列说法正确的是( )
A.煤的焦化就是将煤在空气中加强热使之分解为煤气、煤焦油、焦炭等
B.氯化钠不能使蛋白质变性,但可用作食品防腐剂
C.烹饪菜肴时不宜过早加入“加碘盐”,是为了防止KI被氧化
D.制作面点时加入食用纯碱,利用NaHCO3中和发酵过程产生的酸
4.(2025·浙江省Z20名校联盟高三开学考试)化学与人类社会可持续发展息息相关。下列说法不正确的是( )
A.工业上,可经过原子利用率都是的两步反应,实现由乙烯合成乙二醇
B.天然气作为化工原料主要用于合成氨和生产甲醇等
C.制作豆腐时加入氯化镁、硫酸钙等凝固剂,可使豆浆中的蛋白质聚沉
D.乙酸甘油酯在碱性条件下水解,该反应可用于肥皂的生产
5.(2025·浙江省部分学校高三选考模拟)化学与我们的生活、生产息息相关,下列说法正确的是( )
A.二氧化硅导电能力强,可用于制造光导纤维
B.碘和乙醇能用于消毒防腐,均利用了强氧化性
C.含有增塑剂的聚氯乙烯薄膜可以直接用来包装食品
D.核酸包括核糖核酸(RNA)和脱氧核糖核酸(DNA)两大类,核酸检测的是RNA
6.(2025·浙江省强基联高三联考)化学与生产、生活、社会密切相关,下列叙述不正确的是( )
A.混凝法、中和法和沉淀法是常用的工业污水处理方法
B.酿酒过程中葡萄糖在酒化酶的作用下发生水解反应生成乙醇
C.还原铁粉能用作食品抗氧化剂
D.浸泡过KMnO4溶液的硅土可作水果保鲜剂
7.(2025·浙江省天域全国名校协作体高三联考)下列说法不正确的是( )
A.以木材、秸秆等农副产品为原料,经化学加工处理可以得到合成纤维
B.豆腐制作过程中有一道“盐卤点豆腐”的环节,该环节涉及蛋白质的聚沉原理
C.植物油与氢气加成提高其饱和程度,也提高其熔化温度和抗氧化性
D.亚硝酸钠是一种防腐剂和护色剂,但过量使用亚硝酸钠对人体有害
8.(2025·浙江省强基联盟高三联考)化学与生产、生活和社会发展密切相关,下列叙述正确的是( )
A.复方氯乙烷气雾剂对于运动中急性损伤能起到镇痛效果
B.利用高锰酸钾的还原性,浸泡过高锰酸钾溶液的硅藻土可用于水果保鲜
C.中国天眼FAST用到的碳化硅是一种新型的有机高分子材料
D.我国企业自主研发的"麒麟"芯片,主要成分为二氧化硅
9.(2025·浙江省杭州市浙南联盟高三联考)化学与人类社会可持续发展息息相关。下列说法正确的是( )
A.用碳原子取代晶体硅中的部分硅原子,可增强晶体的导电性
B.煤的干馏可以得到焦炭、煤油、出炉煤气等主要产品
C.生铁的硬度大,抗压性强,可用于铸造机器底座
D.味精的主要成分是谷氨酸,添加味精可增加食品的鲜味
10.(2025·浙江省9+1高中联盟高三联考)下列说法不正确的是
A.通过石油的裂化和裂解可以得到乙烯、丙烯、甲烷等化工原料
B.Al(OH)3、BaCO3、Mg(OH)2都能与胃酸反应可制成抗酸药
C.柠檬黄、碳酸氢铵、亚硝酸钠、硫酸锌和维生素C是常见的食品添加剂
D.煤、石油燃烧生成的SO2及汽车尾气排放的氮氧化合物是酸雨的主要成因
11.(2025·浙江省NBchem联盟高三联考)化学与人类生活密切相关,下列说法中正确的是( )
A.ATP合成酶像一个会旋转的泵,膜内外浓度的差别推动了这个泵旋转
B.有机化合物的同分异构有构造异构和对映异构,其中对映异构包含立体异构和顺反异构
C.氧原子可以形成H2O、H2O2,也可能形成H3O
D.分子的稳定性只与分子内化学键键能有关
12.(2025·浙江省富阳中学高三选考模拟)化学与社会、生活密切相关。对下列现象或事实的描述正确的是( )
A.游泳场馆常用硫酸铜做泳池消毒剂,因为铜盐水解生成的胶状物质可吸附细菌
B.在聚氯乙烯高分子链中加入邻苯二甲酸二丁酯是为了起润滑作用,利于高分子链运动
C.铜的合金在生活中运用广泛,其中白铜是铜镍合金,黄铜是铜锌合金,紫铜是铜铬合金,青铜是铜锡合金
D.“冬日灶中所烧薪柴之灰,令人以灰淋汁,取碱浣衣”中的“薪柴之灰”,与铵态氮肥一同使用效果更佳
13.(2025·浙江省稽阳联谊学校高三联考)化学让生活变得更美好。下列说法不正确的是( )
A.煤的干馏可以得到焦炉气、焦炭、煤油、粗氨等
B.碳酸氢铵可作为膨松剂,用来制作馒头、面包等产品
C.油脂氢化获得的硬化油可作为制造肥皂和奶油的原料
D.医学上常用体积分数为75%的乙醇溶液杀菌消毒
14.(2025·浙江省金丽衢十二校高三第一次联考)下列说法不正确的是( )
A.现代石油化工采用银作催化剂,用乙烯和氧气制备环氧乙烷的反应是原子经济性反应
B.硬铝是一种铝合金,其密度小强度高,是制造飞机的理想材料
C.煤的干馏是指将煤在空气中加强热使之分解的过程
D.港口、码头的钢制管桩会受到海水的长期侵袭,常用外加电流法对其进行保护
15.(2024·浙江省高三下学期5月选考适应性考试)青釉瓷是中国最早出现的一种瓷器,分析青釉瓷器文物发现:主体是石英,还有一定量的莫莱石(3Al2O3·2SiO2)及少量的Fe2O3、CaO和MgO。下列说法正确的是( )
A.石英晶体存在硅氧四面体顶角相连的螺旋长链结构
B.陶瓷是由氧化物组成的传统无机非金属材料
C.CaO遇水会生成Ca(OH)2,所以青釉器不可盛水
D.青釉瓷器呈青色是因为瓷体中含有Fe2O3
考点
三年考情分析
2025考向预测
化学与材料
2023·浙江卷6月T1;
预计2025年高考会以对物质的组成、分类、性质以及用途和化学原理应用进行考查
化学与生产和生活
2024·浙江卷6月T5;
概念
即环境友好化学,主要指在制造和应用化学产品时应有效利用原料,消除废物和避免使用有毒的和危险的试剂和溶剂。
核心
核心是利用化学原理从源头上减少和消除工业生产对环境的污染,因而过程和终端均为“零排放”或零污染。
理解
绿色化学是从源头制止污染,而不是在末端治理污染,在合成方法上应具“原子经济性”,即尽量使参加过程的原子都进入最终产物。
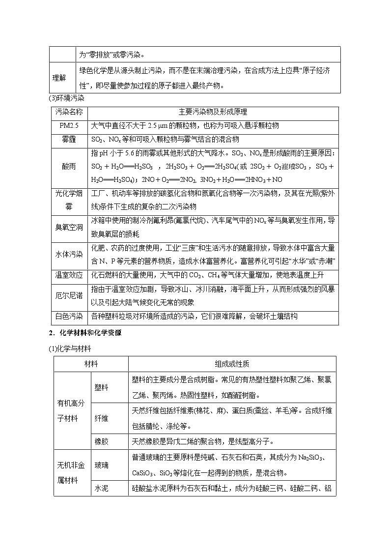
污染名称
主要污染物及形成原理
PM2.5
大气中直径不大于2.5 μm的颗粒物,也称为可吸入悬浮颗粒物
雾霾
SO2、NOx等和可吸入颗粒物与雾气结合的混合物
酸雨
指pH小于5.6的雨雾或其他形式的大气降水。SO2、NOx是形成酸雨的主要原因:SO2+H2O===H2SO3 ,2H2SO3+O2===2H2SO4(或2SO2+O22SO3,SO3+H2O===H2SO4);2NO+O2===2NO2,3NO2+H2O===2HNO3+NO
光化学烟雾
工厂、机动车等排放的碳氢化合物和氮氧化合物等一次污染物,及其在光照(紫外线)条件下生成的复杂的二次污染物
臭氧空洞
冰箱中使用的制冷剂氟利昂(氟氯代烷)、汽车尾气中的NOx等与臭氧发生作用,导致臭氧层的损耗
水体污染
化肥、农药的过度使用,工业“三废”和生活污水的随意排放,导致水体中富含大量含N、P等元素的营养物质,造成水体富营养化。富营养化可引起“水华”或“赤潮”
温室效应
化石燃料的大量使用,大气中的CO2、CH4等气体大量增加,使地表温度上升
厄尔尼诺
指由于温室效应加剧,导致冰山、冰川消融,海平面上升,从而形成强烈的风暴以及引起大陆气候变化无常的现象
白色污染
各种塑料垃圾对环境所造成的污染,它们很难降解,会破坏土壤结构
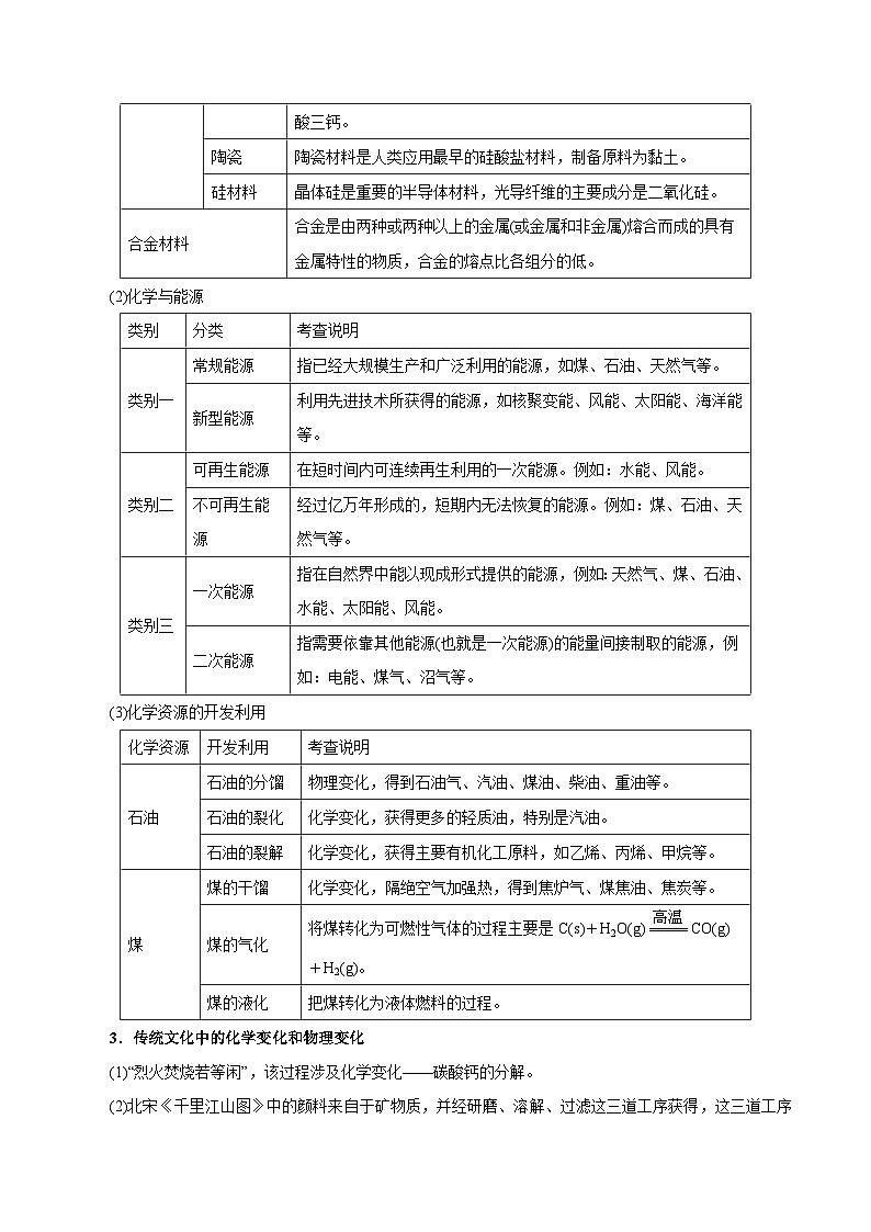
材料
组成或性质
有机高分子材料
塑料
塑料的主要成分是合成树脂。常见的有热塑性塑料如聚乙烯、聚氯乙烯、聚丙烯。热固性塑料,如酚醛树脂。
纤维
天然纤维包括纤维素(棉花、麻)、蛋白质(蚕丝、羊毛)等。合成纤维包括腈纶、涤纶等。
橡胶
天然橡胶是异戊二烯的聚合物,是线型高分子。
无机非金属材料
玻璃
普通玻璃的主要原料是纯碱、石灰石和石英,其成分为Na2SiO3、CaSiO3、SiO2等熔化在一起得到的物质,是混合物。
水泥
硅酸盐水泥原料为石灰石和黏土,成分为硅酸三钙、硅酸二钙、铝酸三钙。
陶瓷
陶瓷材料是人类应用最早的硅酸盐材料,制备原料为黏土。
硅材料
晶体硅是重要的半导体材料,光导纤维的主要成分是二氧化硅。
合金材料
合金是由两种或两种以上的金属(或金属和非金属)熔合而成的具有金属特性的物质,合金的熔点比各组分的低。
类别
分类
考查说明
类别一
常规能源
指已经大规模生产和广泛利用的能源,如煤、石油、天然气等。
新型能源
利用先进技术所获得的能源,如核聚变能、风能、太阳能、海洋能等。
类别二
可再生能源
在短时间内可连续再生利用的一次能源。例如:水能、风能。
不可再生能源
经过亿万年形成的,短期内无法恢复的能源。例如:煤、石油、天然气等。
类别三
一次能源
指在自然界中能以现成形式提供的能源,例如:天然气、煤、石油、水能、太阳能、风能。
二次能源
指需要依靠其他能源(也就是一次能源)的能量间接制取的能源,例如:电能、煤气、沼气等。
化学资源
开发利用
考查说明
石油
石油的分馏
物理变化,得到石油气、汽油、煤油、柴油、重油等。
石油的裂化
化学变化,获得更多的轻质油,特别是汽油。
石油的裂解
化学变化,获得主要有机化工原料,如乙烯、丙烯、甲烷等。
煤
煤的干馏
化学变化,隔绝空气加强热,得到焦炉气、煤焦油、焦炭等。
煤的气化
将煤转化为可燃性气体的过程主要是C(s)+H2O(g)eq \(=====,\s\up7(高温))CO(g)+H2(g)。
煤的液化
把煤转化为液体燃料的过程。
相关试卷
这是一份重难点07 化学实验基础-2025年高考化学 热点 重点 难点 专练(浙江专用),文件包含重难点07化学实验基础-2025年高考化学热点重点难点专练浙江专用原卷版docx、重难点07化学实验基础-2025年高考化学热点重点难点专练浙江专用解析版docx等2份试卷配套教学资源,其中试卷共77页, 欢迎下载使用。
这是一份重难点01 规范使用化学用语-2025年高考化学 热点 重点 难点 专练(浙江专用),文件包含重难点01规范使用化学用语-2025年高考化学热点重点难点专练浙江专用原卷版docx、重难点01规范使用化学用语-2025年高考化学热点重点难点专练浙江专用解析版docx等2份试卷配套教学资源,其中试卷共30页, 欢迎下载使用。
这是一份重难点02 化学与STSE 化学与工艺微流程-2025年高考化学 热点 重点 难点 专练(北京专用),文件包含重难点02化学与STSE化学与工艺微流程-2025年高考化学热点重点难点专练北京专用原卷版docx、重难点02化学与STSE化学与工艺微流程-2025年高考化学热点重点难点专练北京专用解析版docx等2份试卷配套教学资源,其中试卷共54页, 欢迎下载使用。

