广东省广州市花都区2022-2023学年七年级下学期期末地理试题(答案)
展开
这是一份广东省广州市花都区2022-2023学年七年级下学期期末地理试题(答案),共18页。试卷主要包含了单项选择题,综合题等内容,欢迎下载使用。
答卷前,考生务必在答题卡上用黑色字迹的钢笔或签字笔填写镇(街)、学校、试室号、姓名、座位号及准考证号,并用 2B 铅笔填涂准考证号。
选择题每小题选出答案后,用 2B 铅笔把答题卡上对应题目的答案标号涂黑。如需要改动,用橡皮擦干净后,再选涂其他答案。不能答在试卷上。
非选择题必须用黑色字迹的钢笔或签字笔作答,答案必须写在答题卡各题目指定区域的相应位置上;如需要改动,先划掉原来的答案,然后再写上新的答案,改动的答案也不能超出指定的区域;不准使用铅笔、圆珠笔和涂改液。不按以上要求作答的答案无效。
考生必须保持答题卡的整洁,考试结束将试卷和答题卡一并交回。
一、单项选择题:本小题共 30 题,每小题 2 分,共 60 分。在每小题给出的四个选项中,只有一个答案符合题目要求。
读“亚洲和北美洲略图”,比较分析两大洲的相似之处,完成下面小题。
亚洲和北美洲地理位置相似的是( )
都跨南、北半球B. 都位于西半球
C. 都跨寒、温、热三带D. 都是四面环海
亚洲和北美洲相似的地理特征是( )
四面环海,降水量从四周向中间减少
内陆面积大,温带大陆性气候分布广
跨寒温热三带,以热带气候为主
地势起伏大,都是中间高四周低
【答案】1. C2. B
【解析】
【1 题详解】
由图可知,亚洲地跨南北半球,北美洲主要位于北半球,A 错误;亚洲主要位于东半球,北美洲主要位于西半球,B 错误;亚洲和北美洲都跨寒、温、热三带,C 正确;亚洲三面环海,D 错误。故选 C。
【2 题详解】
由图可知,亚洲三面环海,A 错误;亚洲和北美洲内陆面积大,温带大陆性气候分布广,B 正确;跨寒温热三带,以亚热带和温带气候为主,C 错误;亚洲地势中间高、四周低,北美洲东西高、中部低,D 错误。故选 B。
【点睛】亚洲,全称“亚细亚洲”,是七大洲中面积最大、人口最多的一个洲。地跨寒、温、热三带,其覆盖地球总面积的 8.7%(或占总陆地面积的 29.4%)。北美洲,全称为北亚美利加洲,位于西半球北部,是世界经济第二发达的大洲,其中美国经济位居世界首位,在全球经济和政治上有重要影响力。
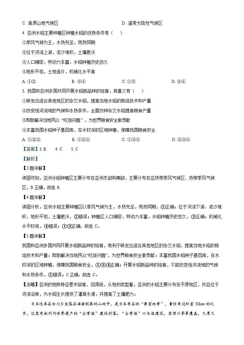
水稻是好暖喜湿的短日照作物,从播种期开始温度需在 10~12°C 以上,降水量需在 700~1500 毫米以上。恒河流域(图中甲区域)种植深水稻,深水稻生长在水深 1-6 米的深水中,亩产较低。中国和亚洲多国共同开展水稻新品种的培育,为世界粮食安全做贡献。下图是“亚洲水稻主要种植区和亚洲气候类型分布图”,完成下面小题。
亚洲水稻主要种植区分布在( )
亚洲西部和沿海地区B. 亚洲东部和南部
C. 高原山地气候区D. 温带大陆性气候区
亚洲水稻主要种植区种植水稻的优势条件有( )
①季风气候为主,水热充足,雨热同期
②位于河流上游,泥沙堆积,土壤肥沃
③人口稠密,劳动力丰富,水稻种植历史悠久
④地形平坦,土地连片,机械化水平高
A. ①②B. ③④C. ①③D. ②④
我国和亚洲多国共同开展水稻新品种的培育,其意义有( )
①研发出适合其他地区的杂交水稻,提高当地水稻的栽培技术和产量
②改变恒河流域的气候和水热条件,全面改种杂交水稻提高粮食产量
③帮助解决当地民众“吃饭问题”,为世界粮食安全做贡献
④丰富我国水稻种子基因库,在水较深的区域种植,保障我国粮食安全
读图可知,亚洲水稻种植区主要分布在亚洲东部和南部,主要分布在亚热带季风气候区、热带季风气候区,B 正确,故选 B
【4 题详解】
读图分析,亚洲水稻主要种植区以季风气候为主,水热充足,雨热同期,①正确;位于河流下游,泥沙堆积,地形平坦,土壤肥沃,②错误;种植区人口稠密,劳动力丰富,水稻种植历史悠久,③正确;机械化水平较低,④错误;①③正确,故选 C。
【5 题详解】
我国和亚洲多国共同开展水稻新品种的培育,有利于研发出适合其他地区的杂交水稻,提高当地水稻的栽培技术和产量;帮助解决当地民众“吃饭问题”,为世界粮食安全做贡献;丰富我国水稻种子基因库,在水较深的区域种植,保障我国粮食安全,①③④正确;开展水稻新品种的培育,不能改变恒河流域的气候和水热条件,②错误;C 正确,故选 C。
【点睛】亚洲的地势特征是中部高、四周低,从地形类型看,亚洲的水稻主要分布在平原地区,并且位于河流沿岸,为水稻生长提供了灌溉水源,并提高了土壤肥力。
日本岐阜县白川乡坐落在海拔较高的山地中,是日本有名的“豪雪地带”,曾经有过积雪 53cm 的记录,这里有被列为世界遗产的“合掌造”建筑村落。“合掌造”以木造建筑,屋顶以茅草覆盖,又厚又
A. ①②③
B. ①②④C. ①③④D. ②③④
【答案】3. B
4. C
5. C
【解析】
【3 题详解】
“合掌造”以木材、茅草等材料建造,造型呈人字形,主要是因为日本多( )
A. 地震B. 洪涝C. 寒潮D. 泥石流
“合掌造”屋顶又厚又陡,屋顶坡度达 60°,利于( )
A. 房屋稳定B. 防火防潮C. 屋内采光D. 排水和积雪滑落
白川乡成为日本有名的“豪雪地带”的原因有( )
①位于日本西侧,濒临日本海②位于日本东侧,濒临太平洋
③气温在 0℃以下,以降雪为主④位于冬季风的山地迎风坡,降水多
A. ①②③B. ②③④C. ①③④D. ①②④
【答案】6. C7. D8. C
【解析】
【6 题详解】
由图可知,“合掌造”主要分布在日本海沿岸,该地区是冬季风的迎风坡,因此受冬季风的影响,多发寒潮灾害,所以“合掌造”以木材、茅草等材料建造,造型呈人字形,主要是因为日本多寒潮灾害。A、B、D 错误,C 正确。故选 C。
【7 题详解】
由题可知,“合掌造”所在的岐阜县白川乡,是日本有名的“豪雪地带”,曾经有过积雪 53cm 的记录,因此
“合掌造”屋顶又厚又陡,屋顶坡度达 60°,利于排水和积雪滑落。A、B、C 错误,D 正确。故选 D。
【8 题详解】
由图可知,白川乡位于日本西侧,濒临日本海,属于温带季风气候,冬季气温在 0℃以下,以降雪为主, 而且位于冬季风的山地迎风坡,降水多,因此成为了日本有名的“豪雪地带”。①③④正确、②错误。故选 C。
印度尼西亚是世界上最大的群岛国家,优越的地理位置使之成为“21 世纪海上丝绸之路”的重要节点。巴厘岛是印度尼西亚众多岛屿中最耀眼的一个。巴厘岛上河流众多且短小,渔业资源、旅游资源丰富。下图为“21 世纪海上丝绸之路示意图、印度尼西亚简图、巴厘岛简图”,完成下面小题。
①地是“21 世纪海上丝绸之路”中的必经之地,①地代表的是( )
A. 土耳其海峡B. 马六甲海峡C. 巴拿马运河D. 苏伊士运河
印度尼西亚成为“21 世纪海上丝绸之路”重要节点的原因是( )
①位于亚洲东南部,沟通太平洋和印度洋
②赤道穿过,北邻亚洲,南邻非洲
③临近马六甲海峡,地处重要海上通道
④距离中国较近,联系便利
A. ①②③B. ②③④C. ①②④D. ①③④
在巴厘岛可以领略的自然风光是( )
A.B.
C.D.
分析巴厘岛渔业资源丰富的自然原因( )
①群岛国家,海域广阔②入海河流多,携带饵料多,沿海养分丰富
【9 题详解】
由图可知,①为马六甲海峡,位于马来半岛和苏门答腊岛之间,沟通了印度洋和太平洋。A、C、D 错误,B 正确。故选 B。
【10 题详解】
结合所学知识,印度尼西亚位于东南亚地区,地处马来群岛,该国成为“21 世纪海上丝绸之路”重要节点的原因是位于亚洲东南部,沟通太平洋和印度洋、临近马六甲海峡,地处重要海上通道和距离中国较近,联系便利等,①③④正确;印度尼西亚被赤道穿过,北邻亚洲,南邻大洋洲,②错误。故选 D。
【11 题详解】
由图可知,A 图反映的是沙漠景观,主要的交通工具为骆驼,这种景观主要分布在中东、北非地区,A 错误;B 图反映的是滨海热带风光,因此在巴厘岛可以领略,B 正确;C 图反映的是针叶林景观,集中分布于寒温带、温带的欧亚大陆北部和北美洲,C 错误;D 图的景观为富士山,位于日本,D 错误。故选 B。
【12 题详解】
结合所学知识,巴厘岛以及整个印尼拥有着丰富的渔业资源,该国拥有丰富渔业资源的原因是群岛国家, 海域广阔、入海河流多,携带饵料多,沿海养分丰富和纬度低,光热充足,利于浮游生物和鱼类生长等,
①②④正确;巴厘岛四面环海,附近的海域不封闭,③错误。故选 C。
【点睛】印度尼西亚是东南亚国家,首都为雅加达。与巴布亚新几内亚、东帝汶和马来西亚等国家相接。印度尼西亚国土面积 1913578.68 平方公里,由约 17508 个岛屿组成,是全世界最大的群岛国家,疆域横跨亚洲及大洋洲,也是多火山多地震的国家。面积较大的岛屿有加里曼丹岛、苏门答腊岛、伊里安岛、苏拉威西岛和爪哇岛,全国共有 3 个地方特区和 31 个省。
印度的气候深受季风影响,而季风稳定与否直接影响粮食的收成。每年 5 月前,印度以高温晴朗干燥天气为主,到了 5 月末 6 月初,雨季到来,气温下降,雨水充沛。2022 年,印度经历了罕见的高温干旱天气,导致小麦减产,不能满足其国内粮食需求。下图为“南亚 1 月、7 月盛行风向图”,完成下面小题。
导致印度小麦减产的原因是( )
A 东北季风不稳定B. 西北季风不稳定C. 西南季风不稳定D. 东南季风不稳定
下列措施,利于减轻该国气象灾害影响的是( )
完善交通设施B. 修建水利设施C. 种植耐寒作物D. 开拓国际市场
【答案】13. C14. B
【解析】
【13 题详解】
印度大部分属于热带季风气候,冬季吹东北风,降水稀少,形成旱季;夏季吹西南风,降水丰富,形成雨季,由于西南季风不稳定,导致印度水旱灾害频繁,粮食生产不稳定。故 ABD 错误,C 正确,故选 C。
【14 题详解】
印度气候为热带季风气候,全年高温,分明显的旱雨两季,降水季节变化大,多旱涝灾害,修建水利设施可解决水资源时间分布不均匀的问题,故 B 符合题意。故选 B。
【点睛】印度大部分处于北纬 10°~30°的低纬度地区,北回归线横贯中部,北有高山阻挡亚洲中部的冷空气侵入,南有印度洋暖湿气流的影响,大部分地区属热带季风气候.
K3 次列车从中国北京运行至俄罗斯莫斯科,是中国铁路的国际联运快速列车。下图为“俄罗斯简图和俄罗斯交通运输周转量统计图”,完成下面小题。
火车一路上跨越了西伯利亚地区三条河流,三条河流的共同特征有( )
结冰期短B. 自南向北流C. 含沙量大D. 注入太平洋
下列关于俄罗斯交通运输状况的描述,正确的是( )
铁路和公路运输是货运的主要方式
俄罗斯是一个三面环海的国家,海运非常发达
K3 次列车从北京到莫斯科,需要横跨亚欧两大洲
俄罗斯交通线分布不均衡,北部地区较为稠密
俄罗斯和中国有密切的贸易往来,俄罗斯从中国进口的商品中最可能有( )
石油、服装B. 煤炭、稻米C. 石油、天然气D. 服饰、玩具
【答案】15. B16. C17. D
【解析】
【15 题详解】
结合所学知识,火车一路上跨越了西伯利亚地区三条河流,这三条河流分别是鄂毕河、叶尼塞河 、勒拿河,这三条河流的共同特征是结冰期长、自南向北流注入北冰洋、含沙量小等。A、C、D 错误,B 正确。故选 B。
【16 题详解】
由图可知,根据俄罗斯交通运输周转量统计图,可以判断出管道运输是货运的主要方式,A 错误;俄罗斯三面临海,东临太平洋、西临波罗的海、北临北冰洋,但由于纬度高、气温低,结冰期长,因此海运并不发达,B 错误;K3 次列车从北京到莫斯科,需要横跨亚欧两大洲,C 正确;俄罗斯交通线分布不均衡,南部地区较为稠密,D 错误。故选 C。
【17 题详解】
结合所学知识,俄罗斯工业基础雄厚,部门齐全,能源、冶金、机械、化工、航空航天、核工业等部门占据突出地位,但轻工业相对薄弱,故俄罗斯从中国进口的商品中最可能有服饰、玩具等轻工业产品。A、B、C 错误,D 正确。故选 D。
2022 年 11 月 21 日至 12 月 18 日,卡塔尔成功举办第二十二届世界杯足球赛。主要场馆阿尔贾努布体育场,主体建筑为白色,顶棚可伸缩闭合,设计以其滨水环境遗产为灵感。下图为“卡塔尔位置示意图、卡塔尔首都多哈气候统计图、阿尔贾努布体育场景观图”,完成下面小题。
卡塔尔现在的支柱性产业是( )
旅游业B. 石油和天然气开采C. 渔业和珍珠业D. 水果种植业
卡塔尔选择 11 月—12 月举行世界杯,主要原因是( )
气温相对较低B. 降水少天气晴朗
C. 空气湿度小D. 昼短夜长
阿尔贾努布体育场主体建筑为白色,顶棚可闭合,该设计的主要目的是( )
A. 节省建筑材料
B. 美观时尚好看
C. 通风防晒节能D. 符合宗教风格
【答案】18. B
19. A
20. C
【解析】
【18 题详解】
【19 题详解】
结合所学知识,卡塔尔位于中东地区,属于热带沙漠气候,全年炎热干燥、降水稀少,尤其是夏季酷热难耐,只有冬季气候较为凉爽,因此卡塔尔选择 11 月—12 月举行世界杯,主要原因是气温相对较低,气候凉爽。A 正确,B、C、D 错误。故选 A。
【20 题详解】
结合所学知识,阿尔贾努布体育场是为 2022 年卡塔尔 FIFA 世界杯启用的第一个新场馆,体育场有一个可操作的织物屋顶,使用了全新的冷却技术,屋顶可以像帆一样展开、闭合,为比赛场地遮阳,因此该设计的主要目的是通风、防晒、节能。A、B、D 错误,C 正确。故选 C。
【点睛】卡塔尔,首都多哈,位于波斯湾西南岸的卡塔尔半岛上。属热带沙漠气候,全国地势低平,石油和天然气资源非常丰富。总面积 11521 平方千米,海岸线长 563 千米,无明确的省级行政区划,以一些主要城市为中心,全国分为 9 个地区。
冰岛地表 1/8 被冰川覆盖,是一个多火山、地质活动频繁的国家,被誉为“冰与火之国”。冰岛有一种起源于公元九世纪的房屋建筑形式——草皮屋。为了适应当地的自然环境,人们将厚重的草皮堆放在木结构屋架上,绿色屋顶与自然环境融为一体,成为一道独特的风景。下图为“冰岛地形图和草皮屋景观 图”,完成下面小题。
冰岛被誉为“冰与火之国”的原因是( )
①纬度高,气温低,冰原广布②地处板块交界的地带,多火山
③纬度低,气温高,沙漠广布④靠近南极,风力强,气候酷寒
A. ①②B. ①③C. ②④D. ③④
草皮屋的建筑特点与自然环境之间的关系,说法正确的是( )
地处热带草原气候区可以就地取材
草皮覆盖外墙有利于通风散热
地处温带大陆性气候区树木茂盛
厚重草皮覆盖可有效抵御冬季的寒风
【答案】21. A22. D
【解析】
【21 题详解】
由题可知,冰岛地表 1/8 被冰川覆盖,是一个多火山、地质活动频繁的国家,被誉为“冰与火之国”,冰岛被誉为“冰与火之国”的原因是纬度高,气温低,冰原广布和地处板块交界的地带,多火山,①②正确、
③错误;冰岛位于欧洲西部地区,靠近北极,④错误。故选 A。
【22 题详解】
结合所学知识,冰岛属于温带海洋性气候,A、C 错误;草皮覆盖外墙有利于防风、保暖,可有效抵御冬季的寒风,B 错误、D 正确。故选 D。
【点睛】冰岛,首都雷克雅未克,位于北大西洋中部,靠近北极圈,是欧洲第二大岛。总面积 103000 平方千米,海岸线长约 4970 千米。冰岛全境 11.6%面积被冰川覆盖,四分之三的国土海拔 400~800 米,属寒温带海洋性气候。
澳大利亚与巴西都是热带面积较大的国家。图左为“澳大利亚矿产和人口分布图”,图右为“巴西矿产和人口分布图”。据此完成下面小题。
关于两国共同特点叙述正确的是( )
都有丰富的矿产资源B. 两国都是东半球的国家
C. 都是四面临海的国家D. 人口多分布在内陆地区
澳大利亚有许多特有生物,被称为“世界活化石博物馆”,主要原因是( )
气候炎热干燥B. 长期相对孤立,生物进化慢
C. 畜牧业发达D. 自然条件复杂,生物进化快
亚马孙河流域分布着地球上面积最大的热带雨林,其环境效益有( )
①提供良好的生物生存环境②为全球提供新鲜空气
③提供木材、药材、食品等④调节全球气候
A. ①②③B. ①③④C. ①②④D. ②③④
【答案】23. A24. B25. C
【解析】
【23 题详解】
由图可以看出,巴西和澳大利亚都有丰富的矿产资源,故 A 正确。在地球仪上,人们把 20°W 以东、160°E 以西称为东半球,160°E 以东、 20°W 以西之间称为西半球,从经度位置看,澳大利亚位于东半
球,巴西位于西半球,故 B 错误。澳大利亚是四面临海的国家,巴西只有东部濒临海洋,故 C 错误。巴西和澳大利亚两国的人口都集中分布在东南沿海地区,故 D 错误。故选 A。
【24 题详解】
澳大利亚有许多特有生物,被称为“世界活化石博物馆”,主要是由于澳大利亚长期孤立于南半球的海洋 中,自然环境单一,动物缺少天敌、进化速度慢,故 B 正确。与炎热干燥和畜牧业发达无关,生物进化快是错误的说法,故 ACD 错误,根据题意,故选 B。
【25 题详解】
亚马孙河流域分布着地球上面积最大的热带雨林,因其巨大的环境效益而有“地球之肺“称号,其环境效益体现在:①提供良好的生物生存环境、②为全球提供新鲜空气和④调节全球气候,③提供木材、药材、食品是经济效益,故①②④正确,故选 C。
【点睛】巴西和澳大利亚是南半球两个面积最大的国家,两国均有南回归线穿过,人口和城市均主要分布在东南沿海,都是资源丰富的国家,尤其铁矿的产量和出口量大。
非洲是一片广阔而神奇的土地,吸引着众多探险者去探险。曾有探险者游记中记载:“甲地——进入森林之中,潮湿闷热,满眼看到的是长着奇异板状根的参天大树,巨叶植物,根本看不到湛蓝的天空,脚下到处是苔藓、藤萝等,异常湿滑 ”;“乙地有一种奇特的猴面包树,树干高不过 20 米左右,而胸
径却可达 15 米以上,叶集生于枝顶,看上去活像个大胖子”。下图为“非洲气候类型分布图、甲地
景观图、乙地景观图”,据此完成下面小题。
根据探险者对甲地景观的描述,判断甲地的气候类型是( )
热带草原气候B. 热带沙漠气候C. 热带雨林气候D. 热带季风气候
乙地猴面包树胸径大,叶集生于枝顶,是为了适应当地( )
终年高温多雨的气候特征B. 终年高温,有明显的干、湿季的气候特征
C. 终年炎热干燥的气候特征D. 夏季炎热干燥,冬季温和湿润的气候特征
总结非洲气候类型的特点( )
从纬度位置推论,非洲以温带气候为主
从海陆位置推论,非洲的气候类型都是多雨型
从半球位置推论,赤道两侧地区的降水时间一致
从空间分布看,气候类型以赤道为界呈南北对称分布
【答案】26. C27. B28. D
【解析】
【26 题详解】
由题可知,根据探险者对甲地景观的描述“甲地——进入森林之中,潮湿闷热,满眼看到的是长着奇异板状根的参天大树,巨叶植物,根本看不到湛蓝的天空,脚下到处是苔藓、藤萝等,异常湿滑”,可以判
断出甲地属于热带雨林气候,全年高温多雨。A、B、D 错误,C 正确。故选 C。
【27 题详解】
由图可知,乙地位于热带草原气候区,因此该地猴面包树胸径大,叶集生于枝顶,是为了适应当地终年高温,有明显的干、湿季的气候特征。A、C、D 错误,B 正确。故选 B。
【28 题详解】
结合所学知识,非洲主要位于南北回归线之间的热带地区,以热带气候为主,A 错误;从海陆位置推论, 非洲的气候类型基本上都是少雨型,B 错误;赤道两侧地区的降水时间不同,因为南北半球的季节相反, C 错误;从空间分布看,气候类型以赤道为界呈南北对称分布,D 正确。故选 D。
【点睛】非洲,全称阿非利加洲,位于东半球西部,欧洲以南,亚洲之西,东濒印度洋,西临大西洋,纵跨赤道南北,面积大约为 3020 万平方公里(土地面积),占全球总陆地面积的 20.4%,是世界第二大洲,最新估计,非洲人口超过 14 亿,约占世界六分之一。
美国被称为“龙卷风”之乡,美国龙卷风走廊平均每年形成 1000 次龙卷风。当地时间 2021 年 12 月,美国中部 6 个州遭遇至少 30 场龙卷风袭击,造成农业减产。下图为“美国的龙卷风走廊分布图和农业带分布图”,回答下面小题。
下列关于美国“龙卷风走廊”地理位置的叙述,正确的是( )
西邻阿巴拉契亚山脉B. 东邻落基山脉
C. 位于中央平原D. 位于低纬度地区
关于美国的农业区最容易受龙卷风影响的是( )
乳畜带B. 畜牧和灌溉农业区
C. 小麦区、玉米带和棉花带D. 水果和灌溉农业区
【答案】29. C 30. C
【解析】
【29 题详解】
由图可知,根据美国的龙卷风走廊分布图,可以判断出该走廊位于中央平原,东临阿巴拉契亚山脉,西临落基山脉,A、B 错误,C 正确;该走廊主要位于中纬度地区,D 错误。故选 C。
【30 题详解】
由图可知,根据美国的龙卷风走廊分布图和农业带分布图,可以判断出该走廊位于中央平原,美国的农业
区最容易受龙卷风影响的是小麦区、玉米带和棉花带。A、B、D 错误,C 正确。故选 C。
【点睛】美国,首都华盛顿。位于北美洲中部,北与加拿大接壤,南靠墨西哥湾,西临太平洋,东濒大西洋。大部分地区属大陆性气候,南部属亚热带气候,地形总体西高东低,自然资源丰富,矿产资源总探明储量居世界首位。
二、综合题:本题共 2 小题,每小题 20 分,共 40 分。
阅读图文材料,完成下列问题。
2022 年 10 月 31 日至 2023 年 4 月 6 日,中国“雪龙”号和“雪龙 2”号共同执行第 39 次南极科学考察任务。南极地区大部分地区覆盖着厚厚的冰层,平均风速为 17~18 米/秒,素有“冰雪高原”、“风库” 等称号。过去,人们通常利用海运向南极科考人员补给食物,如今我国科考人员解决了在南极地区吃上新鲜蔬菜的问题。科考人员在南极地区成功构建超级温室大棚,种上了各种绿色蔬菜。温室采用高脚设计, 不仅可以减小风阻,而且还有利于吹走建筑附近的积雪,延长温室的使用年限;同时远离地面更有利于保持室内温度。
下图为“‘雪龙’号和‘雪龙 2’号科考航线示意图、南极地区气候统计图、蔬菜种植温室景观图”。
请分析本次南极科考选择在 10 月至次年的 4 月上旬的原因。
结合南极的自然环境特点,分析在南极执行考察任务,需要克服哪些困难。
分析南极蔬菜温室大棚采用高脚设计的好处。
极地地区是“地球的最后一片净土”,说出科考人员在进行科考过程中兼顾环境保护的做法。
【答案】(1)南北半球季节相反,此时为南极地区的暖季,气温较高;而且还有极昼现象的出现,白昼时间长有利于科考等。
一是地形的险恶,有纵横交错的冰隙,积雪覆盖的阴沟、积雪塌方,冰山连绵,破冰船易受阻;另一个是南极的气候以酷寒、烈风和干燥为特征,气候条件恶劣,暴风雪等的自然灾害频发。
温室采用高脚设计,不仅可以减小风阻,而且还有利于吹走建筑附近的积雪,延长温室的使用年限; 同时远离地面更有利于保持室内温度。
①带走自己产生的垃圾;②保护极地地区生物的多样性;③使用清洁能源,减少温室气体的排放等。
【解析】
【分析】本题以“‘雪龙’号和‘雪龙 2’号科考航线示意图、南极地区气候统计图、蔬菜种植温室景观图”为材料,共设 4 个小题,主要考查同学们对对南极地区的自然环境、气候、科考等相关知识点的掌握程度。
【小问 1 详解】
结合所学知识,本次南极科考选择在 10 月至次年的 4 月上旬的原因是:南北半球季节相反,此时为南极地区的暖季,气温较高;而且还有极昼现象的出现,白昼时间长有利于科考等。
【小问 2 详解】
结合所学知识,在南极执行考察任务,需要克服的困难主要有:一是地形的险恶,有纵横交错的冰隙,积雪覆盖的阴沟、积雪塌方,冰山连绵,破冰船易受阻;另一个是南极的气候以酷寒、烈风和干燥为特征, 气候条件恶劣,暴风雪等的自然灾害频发。
【小问 3 详解】
由题可知,温室采用高脚设计,不仅可以减小风阻,而且还有利于吹走建筑附近的积雪,延长温室的使用年限;同时远离地面更有利于保持室内温度。
【小问 4 详解】
结合所学知识,南极地区的生态环境十分脆弱,科考人员在进行科考过程中兼顾环境保护的做法主要有:
①带走自己产生的垃圾;②保护极地地区生物的多样性;③使用清洁能源,减少温室气体的排放等。
阅读材料,完成下列问题。
番茄是一种喜温怕冷、喜光怕热、喜空气干燥的耐旱性蔬菜,因其口感好、营养佳而受大众喜欢。哈萨克斯坦位于中亚地区,昼夜温差大,番茄种植历史悠久,品质佳,但番茄深加工技术水平落后,收益 低。番茄酱是中国新疆出口创汇第一大产品,主要出口欧美、中东等地。新疆某公司选择在哈萨克斯坦建厂,为其提供相关设备并配套安装,来推动番茄种植业的国际合作。哈萨克斯坦政府也出台了相关的政 策,将农业、加工业、基础设施项目列为优先投资领域。
下图为“哈萨克斯坦所在区域示意图和阿斯塔纳气候统计图”
从纬度和海陆两个角度,描述哈萨克斯坦的地理位置纬度位置:海陆位置:
归纳哈萨克斯坦的地形地势特征。
分析哈萨克斯坦气候对番茄生长的有利影响。
分析新疆某公司选择在哈萨克斯坦建番茄酱厂的原因。
【答案】(1)①. 从纬度位置来看,哈萨克斯坦大约在 40°N—55°N 左右,属于北半球中纬度地区,位于北温带;②. 从海陆位置来看,哈萨克斯坦位于亚洲中部,属于内陆国家。
地形以平原和丘陵、山地地形为主,地势东南高,西北低
哈萨克斯坦夏季气温高,热量充足;降水稀少,光照强;
土地面积大,劳动力价格低,种植成本低,农业开发前景广阔;离欧洲发达国家距离近,且交通便利,
居内陆,距海遥远,是世界上最大的内陆国家。
【小问 2 详解】
读图分析,哈萨克斯坦的地形以平原和丘陵、山地地形为主,主要的平原包括西部的里海沿岸平原和南部的图兰平原,而其他地区多分布丘陵。地势东南高,西北低。
【小问 3 详解】
哈萨克斯坦属于温带大陆气候,夏季气温高,热量充足;该地区距海较远,降水稀少光照强,有利于番茄的光合作用;其纬度较高,夏季白昼时间和光照时间均比较长,有利于番茄的生长。
【小问 4 详解】
结合材料具体分析,新疆公司选在哈萨克斯坦建番茄酱厂,主要因为哈萨克斯坦土地面积大,地租低;土地成本低,属于发展中国家,工资水平低,劳动力价格低,种植成本低,农业开发前景广阔;同时距离欧洲发达国家距离近,且交通便利,有利于降低产品运输成本;同时哈萨克斯坦政府推出优惠的政策,所以就吸引新疆公司选在哈萨克斯坦建番茄酱厂。
相关试卷
这是一份广东省广州市花都区2023-2024学年八年级上学期期末地理试题(含答案),共25页。试卷主要包含了单项选择题,综合题等内容,欢迎下载使用。
这是一份2021-2022学年广东省广州市花都区初二年级上学期期末地理试题(含答案),共27页。试卷主要包含了考生务必保持答题卡的整洁等内容,欢迎下载使用。
这是一份2022-2023学年广东省广州市花都区七年级(下)期末地理试卷,共25页。试卷主要包含了单项选择题,综合题等内容,欢迎下载使用。

