




四川省雅安市雅安中学2024-2025学年高二上学期12月月考地理试卷(Word版附解析)
展开
这是一份四川省雅安市雅安中学2024-2025学年高二上学期12月月考地理试卷(Word版附解析),文件包含四川省雅安市雅安中学2024-2025学年高二上学期12月月考地理试题Word版含解析docx、四川省雅安市雅安中学2024-2025学年高二上学期12月月考地理试题Word版无答案docx等2份试卷配套教学资源,其中试卷共14页, 欢迎下载使用。
注意事项:
1.答题前,考生务必将自己的姓名、考生号、考场号、座位号填写在答题卡上。
2.回答选择题时,选出每小题答案后,用铅笔把答题卡上对应题目的答案标号涂黑。如需改动,用橡皮擦干净后,再选涂其他答案标号。回答非选择题时,将答案写在答题卡上。写在本试卷上无效。
3.考试结束后,将本试卷和答题卡一并交回。
4.本试卷主要考试内容:选择性必修1。
一、选择题:本大题共16小题,每小题3分,共48分。在每小题给出的四个选项中,只有一项符合题目要求。
2024年巴黎奥运会比赛持续了十几天,于巴黎时间8月11日21:00在法兰西体育场举行正式闭幕式。小华此时正在澳大利亚悉尼留学,通过网络直播观看了本次巴黎奥运会的闭幕式。巴黎位于东一区,悉尼位于东十区,夏半年时,两地均采用夏令时制,时间较所在时区快1小时。完成下面小题。
1. 2024年巴黎奥运会闭幕时,悉尼时间是( )
A. 12日4:00B. 12日5:00C. 12日6:00D. 12日7:00
2. 2024年巴黎奥运会举办期间( )
A. 巴黎和悉尼的昼长均在减少B. 悉尼始终昼长夜短
C. 巴黎和悉尼的昼长差在缩小D. 巴黎始终日出东南方
3. 很多中高纬度国家或地区采用夏令时制的原因是( )
A. 年日照时间变化大B. 正午太阳高度变化大
C. 季节温度差较大D. 自转线速度变化大
白令海是一个半封闭的海域。由于海面水位差大,白令海峡海水常年存在稳定的自南向北的海流。下图示意某年3月白令海海冰边缘线。完成下面小题。
4. 白令海峡海水常年自南向北流动,可能是由于南北海域( )
A. 海水蒸发差异大B. 海水密度差异大C. 海水盐度差异大D. 封闭程度差异大
5. 影响白令海西部海域海冰边缘线向北弯曲的因素是( )
A 海水深度B. 洋流方向C. 海陆轮廓D. 太阳高度
6. 随着该区域海冰融化,白令海( )
A. 海水盐度逐渐上升B. 洋流规模逐渐缩小
C. 海一气热量交换减弱D. 海水蒸发逐渐加强
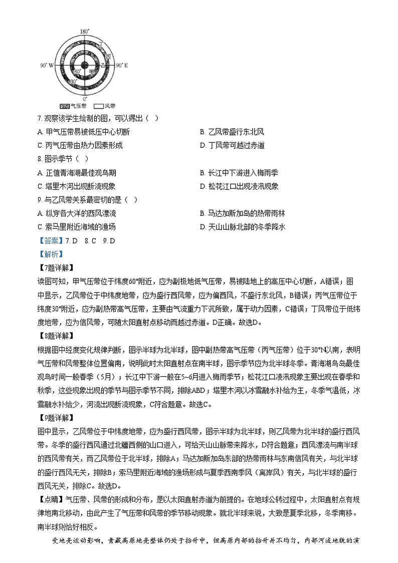
图为某学校一学生在学习大气环流知识点时手绘的气压带和风带俯视图。完成下面小题。
7. 观察该学生绘制的图,可以得出( )
A. 甲气压带易被低压中心切断B. 乙风带盛行东北风
C. 丙气压带由热力因素形成D. 丁风带可越过赤道
8 图示季节( )
A. 正值青海湖最佳观鸟期B. 长江中下游进入梅雨季
C. 塔里木河出现断流现象D. 松花江口出现凌汛现象
9. 与乙风带关系最密切是( )
A. 纵穿各大洋的西风漂流B. 马达加斯加岛的热带雨林
C. 索马里附近海域的渔场D. 天山山脉北部的冬季降水
受地壳运动影响,青藏高原地壳整体仍处于抬升中,但高原内部的抬升并不均匀,内部河流地貌的演变也深受影响。野外考察发现,在雅鲁藏布江干流谢通门以下1000km河段,峡谷段和宽谷段相间分布。图为雅鲁藏布江干流在谢通门以下1000km河段的沉积物厚度统计图。完成下面小题。
10. 据图推测地壳抬升较大的河段和河谷类型是( )
A. 谢通门以下100km处峡谷B. 谢通门以下250km处宽谷
C. 谢通门以下400km处宽谷D. 谢通门以下500km处峡谷
11. 若不考虑地壳稳定性,计划在图示河段修建一座水力发电站,较合适的地点为谢通门以下( )
A. 300km处B. 500km处C. 600km处D. 800km处
在六万年以前,台北丘陵陷落形成台北盆地,形成了古淡水河的两条支流——古新店溪和古基隆河。原自东向西流的古新店溪转向北汇入古淡水河,同时其沿着林口台地边缘向南侵蚀袭夺了原自东向西流的古大汉溪。图为现今淡水河水系分布示意图。完成下面小题。
12. 古新店溪能发生河流袭夺作用的条件是( )
A. 河流流速加快B. 河流侧蚀增强C. 河流流量增大D. 河流河道变直
13. 自台北丘陵陷落形成台北盆地以后,图示地区河流水系发生明显变化,其中河流流向变化最大的是( )
A. 古新店溪B. 古大汉溪C. 古基隆河D. 古淡水河
14. 淡水河流域面积发生变化后,入海河口( )
A. 潮汐影响更频繁B. 海水倒灌更明显C. 淡水资源更充足D. 海岸侵蚀更严重
天山山脉的植被类型特点不仅表现出明显的垂直地带性,南北坡还呈现出不同的植被分布,其中北坡生长有M森林带,而南坡没有明显分布。下图示意我国天山位置及天山自然带的垂直带谱。完成下面小题。
15. M森林带的植被类型最可能是( )
A. 山地针叶林B. 常绿阔叶林C. 落叶阔叶林D. 常绿硬叶林
16. M森林带在天山山脉南坡没有明显分布的原因是南坡( )
A. 热量条件不足B. 土壤肥力较差C. 水分条件不足D. 山坡坡度较缓
二、非选择题:本大题共3小题,共52分。
17. 阅读图文材料,完成下列要求。
第十五届中国国际航空航天博览会(以下简称“中国航展”),于2024年11月12日—17日在广东珠海举办,展品覆盖“陆、海、空、天、电、网”全领域。图为本次中国航展首日某时刻世界部分地区昼夜分布图,图中弧ABC为晨昏线,随着时间的变化,A、C点始终为晨昏线与a纬线的交点,B点始终为晨昏线与纬线的切点。
(1)图中弧AB表示____(填晨线/昏线),a纬线的纬度为____。
(2)图示时刻,北京时间为____,太阳直射点坐标为____。
(3)指出本次中国航展期间A点与B点所在纬度差值的变化,并说明原因。
18. 阅读图文材料,完成下列要求。
阿留申群岛位于白令海与北太平洋之间,自阿拉斯加半岛向西伸延至堪察加半岛。阿图岛是阿留申群岛中最西端的一个岛屿,全年多雾,岛上居民仅数十人,以养狐和狩猎毛皮兽为生。图为某日阿图岛附近气压分布图,该岛东侧附近海域形成强烈的气压中心,图示气压中心在该季节最强盛。
(1)推测图示月份,并说明该岛东侧附近海域气压中心的形成原因。
(2)指出图中槽线上发育的天气系统名称,并说明该天气系统过境时和过境后阿图岛的天气特点。
(3)说明图中槽线上发育的天气系统过境可能给阿图岛居民生产、生活带来的影响。
19. 阅读图文材料,完成下列要求。
巴塔哥尼亚地区地形以高原、山地为主,其东部由广阔的草原和沙漠组成,西接安第斯山脉,雪峰与火山映照,冰川同密林交错。2024年11月,中国某科考队对巴塔哥尼亚地区进行地理考察,最终到达甲地。图示意巴塔哥尼亚地区位置。
(1)巴塔哥尼亚地区以高原、山地主,试说明其形成过程。
(2)简述巴塔哥尼亚地区多草原、沙漠景观原因。
(3)指出甲地所属气候类型,并说明甲地形成该气候的有利自然条件。
相关试卷
这是一份四川省雅安中学2024-2025学年高一上学期12月月考地理试卷(Word版附解析),文件包含四川省雅安中学2024-2025学年高一上学期12月月考地理试题Word版含解析docx、四川省雅安中学2024-2025学年高一上学期12月月考地理试题Word版无答案docx等2份试卷配套教学资源,其中试卷共29页, 欢迎下载使用。
这是一份四川省雅安中学2024-2025学年高二上学期11月期中地理试题(Word版附解析),文件包含四川省雅安中学2024-2025学年高二上学期11月期中地理试题Word版含解析docx、四川省雅安中学2024-2025学年高二上学期11月期中地理试题Word版无答案docx等2份试卷配套教学资源,其中试卷共15页, 欢迎下载使用。
这是一份四川省雅安市2024-2025学年高三上学期11月零诊地理试卷(Word版附解析),文件包含四川省雅安市2024-2025学年高三上学期11月“零诊”地理试卷Word版含解析docx、四川省雅安市2024-2025学年高三上学期11月“零诊”地理试卷Word版无答案docx等2份试卷配套教学资源,其中试卷共17页, 欢迎下载使用。