2023-2024学年新疆克州高二(下)期中数学试卷(含答案)
展开
这是一份2023-2024学年新疆克州高二(下)期中数学试卷(含答案),共6页。试卷主要包含了单选题,多选题,填空题,解答题等内容,欢迎下载使用。
1.设f(x)=sinx,则f′(π6)=( )
A. 12B. 22C. 32D. 1
2.A,B,C,D,E,F六人站成一排,如果B,C必须相邻,那么排法种数为( )
A. 240B. 120C. 96D. 60
3.已知(x−1)10=a0+a1x+a2x2+…+a10x10,则a1+a2+…+a10=( )
A. 210B. 0C. 1D. −1
4.学校夏季运动会需要从4名男生和3名女生中选取4名志愿者,则选出的志愿者中至少有2名女生的不同选法种数为( )
A. 20B. 30C. 22D. 40
5.函数f(x)=2x−4lnx的单调递减区间是( )
A. (−∞,2)B. (0,2)C. (2,+∞)D. (e,+∞)
6.若( x+3x2)n展开式中只有第7项的二项式系数最大,则n=( )
A. 9B. 10C. 11D. 12
7.设X是一个离散型随机变量,其分布列为
则q等于( )
A. 1B. 1− 22C. 12D. 1+ 22
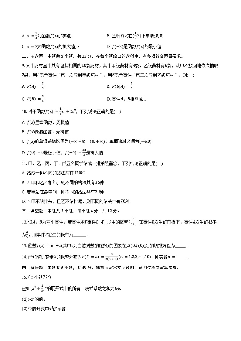
8.函数f(x)的导函数f′(x)的图象如图所示,则( )
A. x=12为函数f(x)的零点B. 函数f(x)在(12,2)上单调递减
C. x=2为函数f(x)的极大值点D. f(−2)是函数f(x)的最小值
二、多选题:本题共3小题,共15分。在每小题给出的选项中,有多项符合题目要求。
9.某中药材盒中共有包装相同的10袋药材,其中甲级药材有4袋,乙级药材有6袋,从中不放回地依次抽取2袋,用A表示事件“第一次取到甲级药材”,用B表示事件“第二次取到乙级药材”,则( )
A. P(A)=25B. P(B|A)=23
C. P(B)=35D. 事件A,B相互独立
10.对于函数f(x)=13x3+2x2,下列说法正确的是( )
A. f(x)是增函数,无极值
B. f(x)是减函数,无极值
C. f(x)的单调递增区间为(−∞,−4),(0,+∞),单调递减区间为(−4,0)
D. f(0)=0是极小值,f(−4)=323是极大值
11.甲、乙、丙、丁、戊五名同学站成一排拍照留念,下列结论正确的是( )
A. 站成一排不同的站法共有120种
B. 若甲和乙不相邻,则不同的站法共有36种
C. 若甲站在最中间,则不同的站法共有24种
D. 若甲不站排头,且乙不站排尾,则不同的站法共有78种
三、填空题:本题共3小题,每小题4分,共12分。
12.设A,B为两个事件,若事件A和事件B同时发生的概率为37,在事件B发生的前提下,事件A发生的概率为34,则事件B发生的概率为______.
13.函数f(x)=ex+x(其中e为自然对数的底数)的图象在点(0,f(0))处的切线方程为 .
14.已知随机变量X的概率分布为P(X=n)=an(n+1)(n=1,2,3,⋅⋅⋅,10),则实数a= .
四、解答题:本题共5小题,共49分。解答应写出文字说明,证明过程或演算步骤。
15.(本小题7分)
已知(x2+1x)n的展开式中的所有二项式系数之和为64.
(1)求n的值;
(2)求展开式中x3的系数.
16.(本小题9分)
根据张桂梅校长真实事迹拍摄的电影《我本是高山》于2023年11月24日上映,某数学组有4名男教师和2名女教师相约一起去观看该影片,他们的座位在同一排且连在一起.求:
(1)2名女教师互不相邻的坐法有多少种?
(2)学校从观看《我本是高山》的4名男教师和2名女教师中选派3名教师参加市教育局组织的观影分享会,若要求选派的3名教师中至少要有1名女教师,那么有多少种选派方法?
17.(本小题9分)
函数f(x)=x+ax2+blnx的图象在点P(1,f(1))处的切线方程为y=2x−2.
(1)求a、b的值;
(2)求f(x)的极值.
18.(本小题12分)
从装有除颜色外完全相同的6个白球,4个黑球和2个黄球的箱中随机取出两个球,规定每取出1个黑球记2分,而取出1个白球记−1分,取出黄球记零分.
(1)以X表示所得分数,求X的概率分布;
(2)求得分X>0时的概率.
19.(本小题12分)
已知函数f(x)=xlnx,g(x)=−x2+ax−3(a∈R).
(1)求函数f(x)的单调递增区间;
(2)若对任意x∈(0,+∞),不等式f(x)≥12g(x)恒成立,求a的取值范围.
参考答案
1.C
2.A
3.D
4.C
5.B
6.D
7.C
8.B
9.ABC
10.CD
11.ACD
12.47
13.2x−y+1=0
14.1110
15.解:(1)由已知(x2+1x)n的展开式中的所有二项式系数之和为64.
由题意可得,2n=64,
解得n=6.
(2)(x2+1x)n=(x2+1x)6,故二项展开式的通项为Tr+1=C6r(x2)6−r(1x)r=C6rx12−3r(r=0,1,2,3,4,5,6),
由12−3r=3,得r=3.
∴展开式中x3的系数为C63=20.
16.解:(1)根据题意,先将4名男教师排好,有A44=24种坐法,
再在这4名男教师之间及两头的5个空位中插入2名女教师,有A52=20种坐法,
由分步乘法计数原理,共有24×20=480种坐法;
(2)根据题意,分类讨论,
当1名女教师和2名男教师时C21C42=12种,
当2名女教师和1名男教师时C22C41=4种,
所以共有12+4=16种选派方法.
17.解:(1)由f(x)=x+ax2+blnx,得f′(x)=1+2ax+bx,
∵f(x)的图象在点P(1,f(1))处的切线方程为y=2x−2,
∴f′(1)=1+2a+b=2,f(1)=1+a=2×1−2=0,解得a=−1,b=3.
(2)由(1),可得f′(x)=1+2ax+bx=1−2x+3x=−2x2+x+3x=(−2x+3)(x+1)x,
f(x)与f′(x)随着x的变化情况如下表.
由表可知,函数f(x)的极大值为−34+3ln32,无极小值.
18.解:(1)根据题意,当取到2个白球时,随机变量X=−2;
当取到1个白球,1个黄球时,随机变量X=−1;
当取到2个黄球时,随机变量X=0;
当取到1个白球,1个黑球时,随机变量X=1;
当取到1个黑球,1个黄球时,随机变量X=2;
当取到2个黑球时,随机变量X=4,
所以随机变量X的可能取值为−2,−1,0,1,2,4,
可得P(X=−2)=C62C122=522,P(X=−1)=C61C21C122=211,P(X=0)=C22C122=166,
P(X=1)=C61C41C122=411,P(X=2)=C41C21C122=433,P(X=4)=C42C122=111,
所以X的概率分布为
(2)解:由(1)得P(X>0)=P(X=1)+P(X=2)+P(X=4)=411+433+111=1933,
所以得分X>0时的概率为1933.
19.解:(1)f(x)=xlnx定义域为(0,+∞),f′(x)=lnx+1,
令f′(x)>0,即lnx+1>0,
解得x>1e,
所以f(x)在(1e ,+∞)单调递增;
(2)对任意x∈(0,+∞),不等式f(x)≥12g(x)恒成立,
即xlnx≥12(−x2+ax−3)恒成立,
分离参数得a≤2lnx+x+3x,
令g(x)=2lnx+x+3x(x∈(0,+∞)),则g′(x)=(x+3)(x−1)x2,
当x∈(0,1)时,g′(x)0,g(x)在(1,+∞)上单调递增,
所以g(x)min=g(1)=4,即a≤4,
故a的取值范围是(−∞,4]. X
2
3
4
P
12
1−2q
2q2
x
(0,32)
32
(32,+∞)
f′(x)
+
0
−
f(x)
↗
极大值−34+3ln32
↘
X
−2
−1
0
1
2
4
P
522
211
166
411
433
111
相关试卷
这是一份新疆克州2023-2024学年高二下学期期中考试数学试卷(含答案),共6页。
这是一份2023-2024学年新疆昌吉州高一(上)期中数学试卷,共12页。试卷主要包含了单选题,多选题,填空题,解答题等内容,欢迎下载使用。
这是一份2022-2023学年新疆伊犁州高二(下)期中数学试卷(含解析),共13页。试卷主要包含了单选题,填空题,解答题等内容,欢迎下载使用。

