


所属成套资源:十年高考化学真题(2014-2023)分项汇编专题(Word版附解析)
- 十年高考化学真题(2014-2023)分项汇编专题33“位—构—性”综合——根据原子结构特点推断与分析(Word版附解析) 试卷 0 次下载
- 十年高考化学真题(2014-2023)分项汇编专题34“位—构—性”综合——原子结构物质性质推断(Word版附解析) 试卷 0 次下载
- 十年高考化学真题(2014-2023)分项汇编专题36“位—构—性”综合——文字周期表推断与分析(Word版附解析) 试卷 0 次下载
- 十年高考化学真题(2014-2023)分项汇编专题37物质结构综合——以金属元素为主体(Word版附解析) 试卷 0 次下载
- 十年高考化学真题(2014-2023)分项汇编专题38物质结构综合——以非金属元素为主体(Word版附解析) 试卷 0 次下载
十年高考化学真题(2014-2023)分项汇编专题35“位—构—性”综合——文字结构推断与分析(Word版附解析)
展开
这是一份十年高考化学真题(2014-2023)分项汇编专题35“位—构—性”综合——文字结构推断与分析(Word版附解析),共13页。试卷主要包含了一种麻醉剂的分子结构式如图所示等内容,欢迎下载使用。
1.【2023年辽宁卷】某种镁盐具有良好的电化学性能,其阴离子结构如下图所示。W、X、Y、Z、Q是核电荷数依次增大的短周期元素,W、Y原子序数之和等于Z,Y原子价电子数是Q原子价电子数的2倍。下列说法错误的是
A.W与X的化合物为极性分子B.第一电离能
C.Q的氧化物是两性氧化物D.该阴离子中含有配位键
【答案】A
【解析】W、X、Y、Z、Q是核电荷数依次增大的短周期元素,W形成1条单键且核电荷数最小,W为H,X形成4条键,核电荷数大于H,且小于其他三种元素,X为C,Y形成2条单键,核电荷数大于C,Y为O,W、Y原子序数之和等于Z,Z为F,Y原子价电子数为Q原子价电子数的2倍,Q为Al。A.W与X的化合物不一定为极性分子,如CH4就是非极性分子,A错误;B.同周期元素从左到右第一电离能呈增大趋势,则第一电离能F>O>C,B正确;C.Q为Al,Al2O3为两性氧化物,C正确;D.该阴离子中L与Q之间形成配位键,D正确;故答案选A。
2.【2022年全国乙卷】化合物可用于电讯器材、高级玻璃的制造。W、X、Y、Z为短周期元素,原子序数依次增加,且加和为21。分子的总电子数为奇数,常温下为气体。该化合物的热重曲线如图所示,在以下热分解时无刺激性气体逸出。下列叙述正确的是
A.W、X、Y、Z的单质常温下均为气体
B.最高价氧化物的水化物的酸性:
C.阶段热分解失去4个
D.热分解后生成固体化合物
【答案】D
【解析】化合物(YW4X5Z8·4W2Z)可用于电讯器材、高级玻璃的制造。W、X、Y、Z为短周期元素,原子序数依次增加,且加和为21。该化合物的热重曲线如图所示,在200℃以下热分解时无刺激性气体逸出,则说明失去的是水,即W为H,Z为O,YZ2分子的总电子数为奇数,常温下为气体,则Y为N,原子序数依次增加,且加和为21,则X为B。A.X(B)的单质常温下为固体,故A错误;B.根据非金属性越强,其最高价氧化物的水化物酸性越强,则最高价氧化物的水化物酸性:X(H3BO3)<Y(HNO3),故B错误;C.根据前面已知200℃以下热分解时无刺激性气体逸出,则说明失去的是水,若100~200℃阶段热分解失去4个H2O,则质量分数,则说明不是失去去4个H2O,故C错误;D.化合物(NH4B5O8·4H2O)在500℃热分解后若生成固体化合物X2Z3(B2O3),根据硼元素守恒,则得到关系式2NH4B5O8·4H2O~5B2O3,则固体化合物B2O3质量分数为,说明假设正确,故D正确。综上所述,答案为D。
3.(2021·辽宁真题)某多孔储氢材料前驱体结构如图,M、W、X、Y、Z五种元素原子序数依次增大,基态Z原子的电子填充了3个能级,其中有2个未成对电子。下列说法正确的是
A.氢化物沸点:B.原子半径:
C.第一电离能:D.阴、阳离子中均有配位键
【答案】D
【解析】由题干信息可知,基态Z原子的电子填充了3个能级,其中有2个未成对电子,故Z为C或者O,根据多孔储氢材料前驱体结构图可知Y周围形成了4个单键,再结合信息M、W、X、Y、Z五种元素原子序数依次增大,故Y为N,故Z为O,M只形成一个单键,M为H,X为C,则W为B,据此分析解题。A.由分析可知,X、Y的氢化物分别为:CH4和NH3,由于NH3存在分子间氢键,故氢化物沸点:,A错误;B.根据同一周期从左往右主族元素的原子半径依次减小,同一主族从上往下依次增大,故原子半径:,B错误;C.根据同一周期从左往右元素的第一电离能呈增大趋势,IIA与IIIA,VA与VIA反常,故第一电离能:,C错误;D.由于阳离子中的Y原子是N原子,形成了类似于铵根离子的阳离子,故存在配位键,阴离子中的W为B,最外层上只有3个电子,能形成3个共价键,现在形成了4个共价键,故还有一个配位键,D正确;故答案为:D。
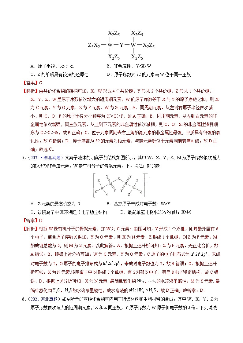
4.【2022年湖南卷】科学家合成了一种新的共价化合物(结构如图所示),X、Y、Z、W为原子序数依次增大的短周期元素,W的原子序数等于X与Y的原子序数之和。下列说法错误的是
A.原子半径:B.非金属性:
C.Z的单质具有较强的还原性D.原子序数为82的元素与W位于同一主族
【答案】C
【解析】由共价化合物的结构可知,X、W形成4个共价键,Y形成2个共价键,Z形成1个共价键,X、Y、Z、W是原子序数依次增大的短周期元素,W的原子序数等于X与Y的原子序数之和,则X为C元素、Y为O元素、Z为F元素、W为Si元素。A.同周期元素,从左到右原子半径依次减小,则C.O、F的原子半径大小顺序为C>O>F,故A正确;B.同周期元素,从左到右元素的非金属性依次增强,同主族元素,从上到下元素的非金属性依次减弱,则C.O、Si的非金属性强弱顺序为O>C>Si,故B正确;C.位于元素周期表右上角的氟元素的非金属性最强,单质具有很强的氧化性,故C错误;D.原子序数为82的元素为铅元素,与硅元素都位于元素周期表ⅣA族,故D正确;故选C。
5.(2021·湖北真题)某离子液体的阴离子的结构如图所示,其中W、X、Y、Z、M为原子序数依次增大的短周期非金属元素,W是有机分子的骨架元素。下列说法正确的是
A.Z元素的最高价态为+7B.基态原子未成对电子数:W>Y
C.该阴离子中X不满足8电子稳定结构D.最简单氢化物水溶液的pH:X>M
【答案】D
【解析】根据W是有机分子的骨架元素,知W为C元素:由图可如,Y形成1个双键,则其最外层有6个电子,结合原子序数关系知,Y为O元素,则X为N元素;Z形成1个单键,则Z为F元素;M的成键总数为6,则M为S元素。以此解答。A.根据上述分析可知:Z为F元素,无正化合价,故A错误;B.根据上述分析可知:W为C元素,Y为O元素。C原子的电子排布式为,未成对电子数为2,O原子的电子排布式为,未成对电子数也为2,故B错误;C.根据上述分析可知:X为N元素,该阴离子中N形成2个单键,有2对孤对电子,满足8电子稳定结构,故C错误:D.根据上述分析可知:X为N元素, 最简单氢化物, 的水溶液星碱性;M为S元素, 最简单氢化物,的水溶液呈酸性,故水溶液的,故D正确;故答案:D。
6.(2021·河北真题)如图所示的两种化合物可应用于阻燃材料和生物材料的合成。其中W、X、Y、Z为原子序数依次增大的短周期元素,X和Z同主族,Y原子序数为W原子价电子数的3倍。下列说法正确的是
A.X和Z的最高化合价均为+7价
B.HX和HZ在水中均为强酸,电子式可表示为与
C.四种元素中,Y原子半径最大,X原子半径最小
D.Z、W和氢三种元素可形成同时含有离子键和共价键的化合物
【答案】CD
【解析】结合图中所示结构可知图中两种化合物均为共价化合物,已知X和Z同主族,可得X和Z同为第ⅦA族,Y为第ⅤA族元素,W为第ⅢA族或第ⅤA族元素,再结合W、X、Y、Z为原子序数依次增大的短周期元素, Y原子序数为W原子价电子数的3倍推知W、X、Y、Z分别为N、F、P、Cl,据此答题。A.X和Z分别是F、Cl,F无正价,A错误;B.和分别是HF和HCl,HF在水中不是强酸,B错误;C.四种元素W(N)、X(F)、Y(P)、Z(Cl)中,W(N)、X(F)有两个电子层,Y(P)、Z(Cl)有三个电子层,半径大于W(N)和X(F),Y(P)原子序数小于Z(Cl),故Y原子半径在这四种元素中最大;X(F)原子序数大于W(N),故X原子半径在这四种元素中最小,C正确;D.Z(Cl)、W(N)和氢三种元素可形成氯化铵,属于同时含有离子键和共价键的化合物,D正确;故选CD。
7.(2021·广东真题)一种麻醉剂的分子结构式如图所示。其中,的原子核只有1个质子;元素、、原子序数依次增大,且均位于的下一周期;元素的原子比原子多8个电子。下列说法不正确的是
A.是一种强酸
B.非金属性:
C.原子半径:
D.中,的化合价为+2价
【答案】C
【解析】题给化合物结构中X、W、E均形成1个共价键、Y形成4个共价键、Z形成2个共价键。的原子核只有1个质子,则X为H元素;元素、、原子序数依次增大,且均位于的下一周期,即第二周期元素,则Y为C元素,Z为O元素,W为F元素;元素的原子比原子多8个电子,则E为Cl元素,综合以上分析可知,X、Y、Z、W、E分别为H、C、O、F、Cl元素。A.氯元素非金属性较强,其最高价氧化物的水化物HClO4是一种强酸,故A正确;B.同一周期元素从左到右非金属性逐渐增强,所以非金属性:F>O>C,故B正确; C.同一周期从左到右原子半径逐渐减小,同一主族从上到下原子半径逐渐增大,电子层越多半径越大,所以原子半径:Cl>C>F,故C错误; D.OF2中,F为-1价,则O的化合价为+2价,故D正确;答案选C。
8.(2020·全国高考真题)一种由短周期主族元素组成的化合物(如图所示),具有良好的储氢性能,其中元素W、X、Y、Z的原子序数依次增大、且总和为24。下列有关叙述错误的是
A.该化合物中,W、X、Y之间均为共价键
B.Z的单质既能与水反应,也可与甲醇反应
C.Y的最高化合价氧化物的水化物为强酸
D.X的氟化物XF3中原子均为8电子稳定结构
【答案】D
【解析】一种由短周期主族元素形成的化合物,具有良好的储氢性能,其中元素W、X、Y、Z的原子序数依次增大,且总和为24,根据图示,W为1价形成共价键,W为氢,Z为+1价阳离子,Z为Na,Y为3价,Y为N,24-1-11-7=5,X为B元素。A.该化合物中,H、B、N之间均以共用电子对形成共价键,正确;B.Na单质既能与水反应生成氢氧化钠和氢气,也能与甲醇反应生成甲醇钠和氢气,正确;C.N的最高价氧化物的水化物HNO3为强酸,正确;D.B的氟化物BF3中B原子最外层只有6个电子,达不到8电子稳定结构,错误;故选D。
9.(2019·全国高考真题)科学家合成出了一种新化合物(如图所示),其中W、X、Y、Z为同一短周期元素,Z核外最外层电子数是X核外电子数的一半。下列叙述正确的是
A.WZ的水溶液呈碱性
B.元素非金属性的顺序为X>Y>Z
C.Y的最高价氧化物的水化物是中强酸
D.该新化合物中Y不满足8电子稳定结构
【答案】C
【解析】由W、X、Y、Z为同一短周期元素,Z的核外最外层电子数是X核外电子数的一半可知,Z为Cl、X为Si,由化合价代数和为0可知,Y元素化合价为—3价,则Y为P元素;由W的电荷数可知,W为Na元素。A.氯化钠为强酸强碱盐,水溶液呈中性,错误;B.同周期元素从左到右,非金属性依次增强,则非金属性的强弱顺序为Cl>S>P,错误;C.P元素的最高价氧化物对应水化物为磷酸,磷酸是三元中强酸,正确;D.新化合物中P元素化合价为—3价,满足8电子稳定结构,错误。故选C。
10.(2021·天津真题)元素X、Y、Z、Q、R的原子序数依次增大且小于20,其原子半径和最外层电子数之间的关系如图所示。下列判断正确的是
A.X的电负性比Q的大
B.Q的简单离子半径比R的大
C.Z的简单气态氢化物的热稳定性比Q的强
D.Y的最高价氧化物对应的水化物的碱性比R的强
【答案】B
【解析】X、Y、Z、Q、R的原子序数依次增大且小于20,由图像中最外层电子数和原子半径的关系可知,X为C.Y为NA.Z为S、Q为Cl、R为K。A.C的电负性比Cl的小,故A错误;B.核外电子数相同时质子数越大半径越小,故Q的简单离子半径比R的大,故B正确;C.同周期元素,原子序数越大非金属性越强,则简单氢化物更稳定,则Z的简单气态氢化物的热稳定性比Q的弱,故C错误;D.同主族元素,原子序数越大金属性越强,则最高价氧化物对应水化物的碱性越强,则Y的最高价氧化物对应的水化物的碱性比R的弱,故D错误;故选B。
11.W、X、Y、Z是原子序数递增的短周期主族元素,Z原子的核外电子总数是次外层电子数的4倍,现代石油化工采用银作催化剂,可以一步完成化合物乙的制备,化合物乙常用于一次性医用口罩的消毒,下列说法正确的是
A.原子半径:Z>Y>X
B.X、Y的氢化物的沸点:Y>X
C.Y的氧化物对应水化物均为强酸
D.以上四种元素能形成不止1种既能与强酸又能与强碱反应的离子化合物
【答案】D
【解析】W、X、Y、Z是原子序数递增的短周期主族元素,Z原子的核外电子总数是次外层电子数的4倍,则Z为O元素;由结构式可知,甲、乙中W形成1个共价键,X形成4个共价键,则W为H元素、X为C元素、Y为N元素。A.同周期元素,从左到右原子半径依次减小,则原子半径的大小顺序为C>N>O,故A错误;B.碳元素的氢化物可能为固态烃,固态烃的沸点高于液态肼,故B错误;C.硝酸为强酸,而亚硝酸为弱酸,故C错误;D.氢、碳、氮、氧四种元素形成的碳酸铵、碳酸氢铵、羧酸铵都是既能与强酸又能与强碱反应的离子化合物,故D正确;故选D。
12.一种新型漂白剂(如下图)可用于漂白羊毛等,其中W、Y、Z为不同周期不同主族的短周期元素,W、Y、Z的最外层电子数之和等于X的最外层电子数,W、X对应的简单离子核外电子排布相同。下列叙述错误的是
A.该漂白剂中四种原子半径大小关系是:W>Y>X>Z
B.该漂白剂中X呈现两种化合价
C.该漂白剂中Y满足8电子稳定结构
D.工业上通过电解熔融的WX来制备W
【答案】D
【解析】W、Y、Z为不同周期不同主族的短周期元素,说明有一种元素为H,根据图示结构可知,W形成+2价阳离子,X形成2个共价键,Z形成1个共价键,则Z为H元素,W位于ⅡA族,X位于ⅥA族;W、X对应的简单离子核外电子排布相同,则W为Mg,X为O元素;W、Y、Z的最外层电子数之和等于X的最外层电子数,Y的最外层电子数为6-2-1=3,Y与H、Mg不同周期,则Y为B元素,据此分析解答。根据分析可知,W为Mg,X为O,Y为B,Z为H元素,A.同一周期从左向右原子半径逐渐减小,同一主族从上到下原子半径逐渐增大,则原子半径大小顺序为:W>Y>X>Z,故A正确;B.该漂白剂中O元素形成-O-O-和-OH两种结构,O的化合价为-1、-2价,故B正确;C.该漂白剂中B形成4个单键,每个B原子还得到1个电子,其最外层满足8电子稳定结构,故C正确;D.MgO熔点较高,工业上通过电解熔融MgCl2冶炼Mg,故D错误;故选:D。
13.某离子液体的部分结构如图所示。短周期主族元素W、X、Y、Z的原子序数依次增大,但W、X、Y的原子半径依次减小,X、Z同主族,且Z的原子序数为X的2倍。下列说法错误的是
A.该离子液体中W、X、Y均达到8e-稳定结构
B.C与X、Z均能形成三原子分子晶体
C.W、Z的氧化物对应水化物的酸性比C的强
D.最简单氢化物的熔、沸点的大小顺序一定为CY>X>M
B.非金属性:X>Y> W> M
C.X、Y、W元素形成的氢化物中沸点最高的是X的氢化物
D.均由X、Y、Z、M四种元素组成常见的两种盐可以发生反应
【答案】C
【解析】由图干信息可知,已知X、Y、Z、W、M均为短周期常见元素,W是形成物质种类最多的元素,且W能够形成4个共价键,则W为C,X能形成2个共价键,Y能形成6个共价键,且X、Y同族,故X为O,Y为S,Z、M同族,Z原子半径在同周期最大,则Z为Na,且M形成1个共价键,则M为H,据此分析解题。A.由分析可知,Z为Na、Y为S、X为O、M为H,根据同一周期从左往右原子半径依次减小,同一主族从上往下原子半径依次增大可知,原子半径:Na>S>O>H即Z>Y>X>M,A正确;B.由分析可知, X为O、Y为S、W为C、M为H,根据同一周期从左往右非金属性依次增强,同一主族从上往下非金属性依次减弱可知,非金属性:O>S>C>H即X>Y> W> M,B正确;C.由分析可知, X为O、Y为S、W为C ,由于C的氢化物有很多,随着碳原子数增多其沸点依次升高,故X、Y、W元素形成的氢化物中的沸点中沸点最高的不一定是H2O,也可能是碳氢化合物,C错误;D.由分析可知, X为O、Y为S、Z为Na、M为H,均由X、Y、Z、M四种元素组成常见的两种盐NaHSO3和NaHSO4可以发生反应,反应原理为:NaHSO3+NaHSO4=Na2SO4+H2O+SO2↑,D正确;故答案为:C。
17.短周期元素X、Y、Z、W的原子序数依次递增,Y、Z、W位于同周期,上述部分元素组成物质存在如图所示转化关系。
下列说法错误的是
A.第一电离能: Z>W> Y
B.简单氢化物的沸点: W>Z
C.键角: X2W>ZX3
D.转化关系中Y原子的杂化方式有sp、sp2、sp3
【答案】C
【解析】由图中各元素的成键数目可知Y为C、W为O、Z位于C、O之间,Z为N,X为H,据此分析解答。A.同周期元素第一电离能呈增大趋势,但N最外层为半满稳定结构,其第一电离能大于O,因此第一电离能:N>O>C,故A正确;B.H2O常温下为液态,NH3常温下为气态,沸点:H2O>NH3,故B正确;C.H2O、NH3中心原子的价层电子对数均为4,H2O含两对孤电子对,NH3中只有1对孤电子对,孤对电子越多,对成键电子对的排斥作用越大,键角越小,因此键角:H2OS>C>H,故Z>W >Y >X,故B错误;C.氯的氧化物的水化物可能是次氯酸、高氯酸,当为次氯酸时,酸性:H2SO3>H2CO3>HClOg故氧化物的水化物的酸性无法比较,故C错误;D.H2O分子间形成氢键,沸点跟高,最简单氢化物的沸点:Z >T>W>Y,故D错误。答案为:A。
19.化合物R是一种重要的有机合成中间体,其结构简式如图所示,由原子序数依次增大的X、Y、Z、W四种短周期元素组成,其中Y和W的原子序数之和等于Z原子核外电子数的二倍,且X与W可以形成两种常见的液态化合物。下列说法错误的是
A.元素非金属性:W>Z>Y
B.化合物R中所有原子最外层均满足8e-稳定结构
C.最高价氧化物对应水化物的酸性:Z>Y
D.X、Z、W三种元素可以形成离子化合物
【答案】B
【解析】X、Y、Z、W四种短周期元素原子序数依次增大,由化合物R的结构式可以推知,X连接1个共价键,为H元素;Y连接4个共价键,为C元素;Z连接3个共价键,W连接2个共价键,Y和W的原子序数之和等于Z原子核外电子数的二倍,且H与W可以形成两种常见的液态化合物,则Y为C元素,Z为N元素,W为O元素。A.同周期元素,从左往右元素非金属性增大,则元素非金属性:O>N>C,故A正确;B.化合物R中H原子最外层满足2e-稳定结构,故B错误;C.非金属性越强,元素最高价氧化物对应水化物的酸性越强,非金属性:N>C,则酸性:HNO3>H2CO3,故C正确;D.H、N、O三种元素可以形成离子化合物NH4NO3,故D正确;故选B。
20.化合物M(如图所示)可用于制备各种高性能防腐蚀涂料。W、X、Y、Z是原子序数依次增大的短周期主族元素,且占据三个不同周期,W与Z的质子数之和是X的2倍。下列说法错误的是
A.三种元素均在元素周期表的区
B.工业上电解熔融化合物制备单质
C.原子的末成对电子数是原子的2倍
D.W与X形成的分子属于极性分子
【答案】C
【解析】W、X、Y、Z是原子序数依次增大的短周期主族元素,且占据三个不同周期,则W为第一周期主族元素,W为H,Z应为第三周期主族元素,根据化合物M的结构简式可知,Z可形成3个单键和1个双键,因此,Z原子最外层有5个电子,Z为P,W与Z的质子数之和是X的2倍,X的质子数==8,则X为O,根据化合物M的结构简式,Y可形成+3价阳离子,则Y为Al,以此解答。A.O、P、Al均在元素周期表的区,故A正确;B.工业上电解熔融化合物制备单质Al,故B正确;C.P原子的价层电子排布为3s22p3,含有3个未成对电子,Al原子的价层电子排布为3s22p1,含有1个未成对电子,P原子的末成对电子数是Al原子的3倍,故C错误;D.H和O形成的分子为H2O和H2O2,均属于极性分子,故D正确;故选C。
相关试卷
这是一份十年高考化学真题(2014-2023)分项汇编专题33“位—构—性”综合——根据原子结构特点推断与分析(Word版附解析),共13页。
这是一份十年高考化学真题(2014-2023)分项汇编专题34“位—构—性”综合——原子结构物质性质推断(Word版附解析),共11页。
这是一份十年高考化学真题(2014-2023)分项汇编专题36“位—构—性”综合——文字周期表推断与分析(Word版附解析),共12页。