


江苏省泰州市2023_2024学年高二生物上学期期中试题含解析
展开
这是一份江苏省泰州市2023_2024学年高二生物上学期期中试题含解析,共32页。试卷主要包含了单选题,多选题,非选择题等内容,欢迎下载使用。
(考试时间:75分钟满分:100分)
一、单选题:每题2分,共28分,每题只有一个答案最符合题意
1. 内环境及其各组分之间的关系如图所示。下列说法正确的是()
A. ②中的蛋白质含量减少时将会导致水肿
B. 运动时,丙酮酸转化成乳酸的过程发生在②中
C. ①中的葡萄糖、无机盐可以通过②进入肌细胞
D. 细胞因子、抗体及消化酶均可分布于②并作用于细胞
2. 反射是神经调节基本方式,下列关于反射的叙述,正确的是( )
A. 望梅止渴、排尿反射都需要大脑皮层参与才能完成
B. 一些反射可以形成也可以消失,如学生听到铃声后急速赶往教室
C. 条件反射一定需要神经中枢参与,非条件反射则不一定
D. 高级中枢控制的反射一定是条件反射
3. 下列关于神经冲动的说法正确的是()
A. 作为递质的天冬氨酸可贮存在突触小泡内,并能批量释放至突触间隙
B. K+的大量内流是神经纤维形成静息电位的主要原因
C. 神经递质与相应受体结合后,进入突触后膜内发挥作用
D. 内环境K+浓度升高,可引起神经细胞静息状态下膜电位差增大
4. 血糖浓度升高时,机体启动三条调节途径:①血糖直接作用于胰岛B细胞;②血糖作用于下丘脑,通过兴奋迷走神经(参与内脏活动的调节)支配胰岛B细胞;③兴奋的迷走神经促进相关胃肠激素释放,这些激素作用于胰岛B细胞。下列叙述错误的是()
A. ①和②均增强了胰岛B细胞的分泌活动
B. ②和③均体现了神经细胞与内分泌细胞间的信息交流
C. ①和③调节胰岛素水平的方式均为体液调节
D. 血糖平衡的调节存在负反馈调节机制
5. 接种新冠灭活疫苗能诱导机体产生体液免疫,其过程如下图。下列相关叙述正确的是()
A. 细胞1是抗原呈递细胞,可以特异性识别、呈递抗原
B. 细胞2是辅助性T淋巴细胞,可以攻击被病毒入侵的宿主细胞
C. 细胞4是浆细胞,细胞质中内质网和高尔基体比较发达
D. 细胞5是记忆B细胞,二次免疫可迅速产生大量抗体
6. 如图是生长素发现过程中达尔文实验和温特实验的示意图。下列关于实验的叙述,正确的是( )
A. 图甲实验中单侧光强度和时间是无关变量,是否表现出向光性为因变量
B. 由图甲实验得出的结论是尖端产生的物质向下运输,促进尖端下部生长
C. 图乙实验自变量是琼脂块是否与尖端接触,因变量为是否表现出向光性
D. 图乙实验证明了尖端能产生促进其下部生长的物质,并证实为吲哚乙酸
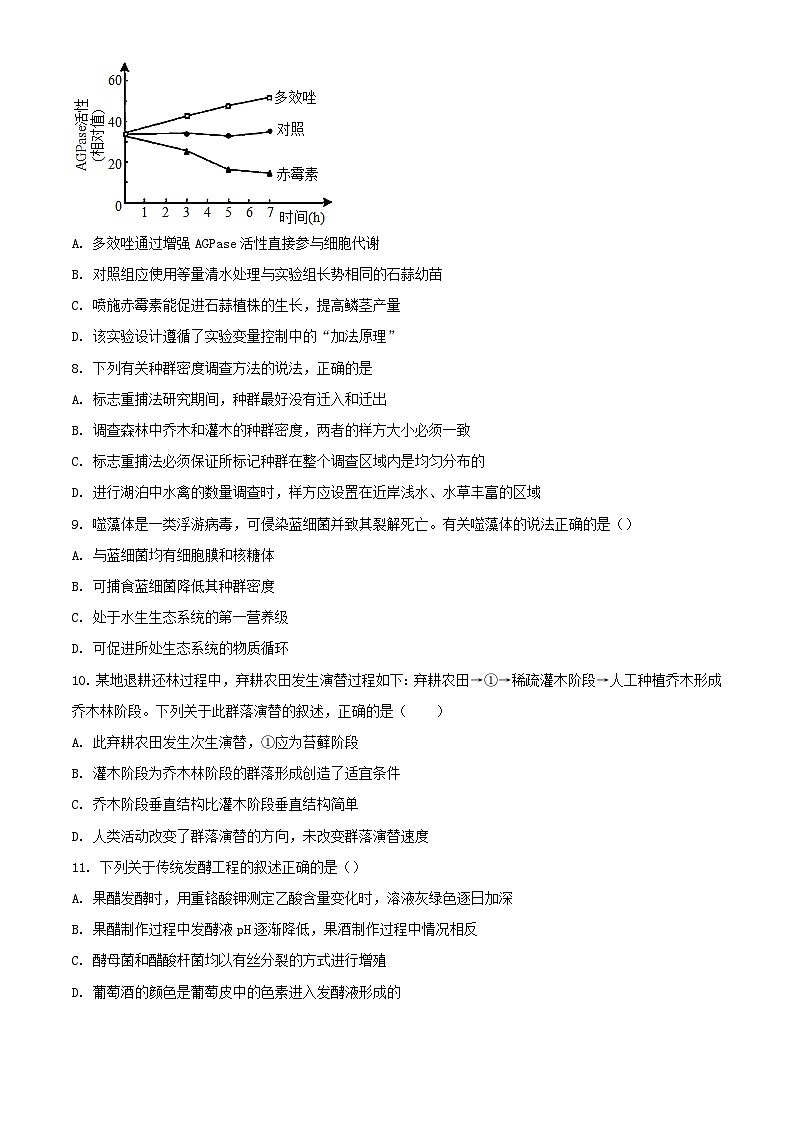
7. 石蒜地下鳞茎的产量与鳞茎内淀粉的积累量呈正相关。为研究植物生长调节剂对石蒜鳞茎产量的影响,将适量赤霉素和植物生长调节剂多效唑的粉末分别溶于少量甲醇后用清水稀释,处理长势相同的石蒜幼苗,鳞茎中合成淀粉的关键酶AGPase的活性如图。下列说法正确的是()
A. 多效唑通过增强AGPase活性直接参与细胞代谢
B. 对照组应使用等量清水处理与实验组长势相同的石蒜幼苗
C. 喷施赤霉素能促进石蒜植株的生长,提高鳞茎产量
D. 该实验设计遵循了实验变量控制中的“加法原理”
8. 下列有关种群密度调查方法的说法,正确的是
A. 标志重捕法研究期间,种群最好没有迁入和迁出
B. 调查森林中乔木和灌木的种群密度,两者的样方大小必须一致
C. 标志重捕法必须保证所标记种群在整个调查区域内是均匀分布的
D. 进行湖泊中水禽的数量调查时,样方应设置在近岸浅水、水草丰富的区域
9. 噬藻体是一类浮游病毒,可侵染蓝细菌并致其裂解死亡。有关噬藻体的说法正确的是()
A. 与蓝细菌均有细胞膜和核糖体
B. 可捕食蓝细菌降低其种群密度
C. 处于水生生态系统的第一营养级
D. 可促进所处生态系统的物质循环
10. 某地退耕还林过程中,弃耕农田发生演替过程如下:弃耕农田→①→稀疏灌木阶段→人工种植乔木形成乔木林阶段。下列关于此群落演替的叙述,正确的是( )
A. 此弃耕农田发生次生演替,①应为苔藓阶段
B. 灌木阶段为乔木林阶段的群落形成创造了适宜条件
C. 乔木阶段垂直结构比灌木阶段垂直结构简单
D. 人类活动改变了群落演替的方向,未改变群落演替速度
11. 下列关于传统发酵工程的叙述正确的是()
A. 果醋发酵时,用重铬酸钾测定乙酸含量变化时,溶液灰绿色逐日加深
B. 果醋制作过程中发酵液pH逐渐降低,果酒制作过程中情况相反
C. 酵母菌和醋酸杆菌均以有丝分裂的方式进行增殖
D. 葡萄酒的颜色是葡萄皮中的色素进入发酵液形成的
12. 下图为生态系统物质循环与能量流动示意图,其中甲、乙、丙是生态系统中的三种成分,1~4是乙中的四种生物。下列分析正确的是( )
A. 碳在生物群落内部的传递形式是CO2
B. 生态系统的基石是乙
C. 该生态系统的营养结构是
D. 联系无机环境和生物群落的关键成分是甲、丙
13. 下图为华北地区某果园生态系统的部分食物网及其中一条食物链上的能量流动关系,其中字母表示能量数值。相关分析正确的是()
A. 图中属于第三营养级的生物只有黄雀和瓢虫
B. 蚜虫用于生长、发育和繁殖的能量为(a-b-c)
C. 蚜虫粪便中的能量通过e途径被分解者利用
D. d中的部分能量将来可能转变为瓢虫的同化量
14. 肾小管上皮细胞在肾小管重吸收过程中发挥着重要作用。相关叙述正确的是()
A. 在肾小管上皮细胞中,抗利尿激素基因和水通道蛋白基因能旺盛表达
B. 抑制肾小管上皮细胞膜上葡萄糖载体活性,有利于减缓糖尿病患病程度
C. 醛固酮促进肾小管上皮细胞重吸收 Na+,有利于维持细胞内液渗透压稳定
D肾小管对 HCO3 -重吸收障碍,可使血浆 pH 上升,引起碱中毒
二、多选题:共4题,每题3分,共12分。每题有不止一个选项符合题意。每题全选对者得3分,选对但不全的得1分;错选或不答的得0分。
15. 如图为蛙类性激素分泌的调节示意图。下列叙述错误的是()
A. 垂体分泌的激素不能运输到除性腺外的其他部位
B. 血液中雌性激素下降,会促进下丘脑和垂体的分泌活动
C. 下丘脑分泌的促性腺激素可促使垂体分泌促性腺激素释放激素
D. 向怀卵雌蛙腹腔内注射适量雄蛙垂体悬浮液,可促进蛙卵的成熟和排放
16. 某兴趣小组对培养液中酵母菌种群数量变化进行研究,结果如下图。下列有关叙述正确的是()
A. 实验需要对实验器皿、培养液进行灭菌处理,并在酒精灯火焰附近接种
B. 该实验中摇床的转速、温度、培养液的体积是无关变量,时间是唯一的自变量
C. 该实验需每隔2小时计数一次或每隔2小时接种一支试管最后一起计数
D. 用台盼蓝染色后对酵母菌计数,只计呈无色的个体,超过母体一半大的芽体也计数
17. 根据食品安全国家标准(GB19645-2010)规定,每毫升合格的牛奶中细菌总数不超过50000个。某兴趣小组利用恒温水浴锅对新鲜牛奶进行消毒后,进行细菌总数测定,主要步骤如下图所示。相关叙述正确的是()
A. 步骤③中牛肉膏蛋白胨培养基要先高压蒸汽灭菌再调pH,以防止高温影响pH的稳定
B. 步骤①中用巴氏消毒法对新鲜牛奶进行消毒,可以减少营养物质损失
C. 实验结束时培养基上的菌落可能不止一种,若平均菌落总数少于50个则表明消毒合格
D. 步骤②对牛奶进行梯度稀释可以使聚集的微生物分散,便于在培养基表面形成单菌落
18. 科学家曾经在人的尿液中发现了吲哚乙酸,下列有关说法错误的是()
A. 人体内有将色氨酸催化成吲哚乙酸的酶
B. 根的吲哚乙酸主要由地上部分运输而来
C. 合成生长素的腺体分布于幼嫩的芽、叶等部位
D. 吲哚丁酸是植物生长调节剂,不属于生长素
三、非选择题:共60分
19. 下图表示哺乳动物部分消化道、肝脏、胰腺部位血液循环。回答下列问题
(1)肝脏细胞生存的内环境主要是__________。
(2)进食后,甲图D中血糖浓度__________(大于/小于)A,饥饿状况下,A中的血糖浓度__________(大于/小于)B,因为__________能促进肝糖原水解成葡萄糖进入血液。
(3)乙图中,a表示呼吸系统,c表示___________和___________。
(4)病人呼吸受阻,肌细胞会因无氧呼吸产生大量乳酸,乳酸进入血液后,可以与血浆中的__________发生反应,使血浆的pH维持在__________之间。
(5)内环境相对稳定,必须在____________调节网络的协调下,调动全身所有的器官、系统参加才能获得。
(6)外界中的O2进入红细胞内至少穿过_____________层磷脂分子。丙图中的CO2不从组织液进入组织细胞的原因是__________。
(7)若某人长期营养不良,会引起丙图中增多的液体是____________(填字母)。
20. 体温调节中枢位于下丘脑。研究表明,下丘脑视前区(POA)和背内侧(DMD)两个区域直接参与体温调节,POA兴奋时促进散热,DMD兴奋时促进产热,而且POA对DMD有显著抑制作用,如图所示。
(1)图中①所示结构的功能是____________。③是连接两个神经元的结构,该结构的名称是__________。图中脂肪细胞接收到的信息分子有__________。
(2)炎热时,POA神经元的兴奋经相关神经调节散热,热量的散出主要通过__________、__________来实现的,其次还有呼气、排尿、排便等。
(3)当兴奋传至肾上腺,后者分泌肾上腺素并作用于脂肪细胞后能促进图中的____________(从④⑤⑥⑦⑧中选填),使物质分解代谢加快。外界温度下降时,肾上腺素分泌增加的调节方式是___________。
(4)进一步研究发现,POA神经元持续兴奋会产生低体温症(与环境温度无关),分析其原因是__________。
(5)血浆渗透压的大小主要与无机盐和蛋白质含量有关,其中_________对渗透压影响更大,原因是___________。
21. 太湖流域每年都会因N、P排放超标,出现严重的富营养化现象,对周围居民的生活和饮水安全造成影响。图1为科研人员通过对太湖某区域的生物组成及其食物关系调查,绘制的部分食物网示意图。回答下列问题:
(1)图1所示的食物网中所有生物_____________构成一个群落,原因是_____________。调查得知鲚鱼和银鱼摄食不同类型的浮游动物,这将有利于减弱两者之间的_____________关系。
(2)太湖中的鲢鱼主要生活在水体上层,鲚鱼、银鱼主要生活在水体中层和中下层,鲫鱼主要生活在水体底层,这种群落结构的生态学意义是____________。
(3)当湖水出现富营养化时,通过投入生态浮床和种植挺水植物,能够一定程度抑制藻类等浮游植物生长,分析其原因是____________(答两点即可,2分)。
(4)研究者利用血球计数板(1mm×1mm×0.1mm)对某单细胞藻进行计数了解治理效果。治理前后分别在相同样点取多个湖水样品混合后,稀释100倍进行计数,结果如图2·所示,分别为治理前、后某单细胞藻计数情况。治理后该藻种群密度减少了_____________个/ml。
(5)下表为太湖某区域生态系统的能量分析数据(单位:J·m-2·a-1),其中Ⅰ—Ⅳ表示食物链中不同的营养级。结合数据分析,表中生物类群V是_________,能量Y表示的_____________,最高营养级及其上一营养级之间的能量传递效率为____________(保留两位小数)。
(6)从2020年10月起,政府对太湖实施十年禁渔。太湖禁渔能提高太湖生态系统的_________价值,禁渔期间太湖生态系统将主要依靠自我调节能力来维持自身的相对稳定,该调节能力的基础是生态系统中存在__________机制。
22. 2023年诺贝尔生理医学奖授予在“核苷碱基修饰方面的发现及在mRNA疫苗开发”上的应用。纳米脂质颗粒LNP能使mRNA疫苗在体内以非侵入性方式进行靶向递送抗原,过程如图2所示。图1是新冠病毒引起人体免疫应答的过程,回答下列问题。
(1)图1中,当新冠病毒侵入机体后,被APC细胞摄取、处理并______________抗原到细胞表面,激活细胞a_____________(细胞名称),一方面,通过体液免疫使b细胞增殖分化为______________;另一方面,通过细胞免疫最终形成__________使靶细胞裂解,释放抗原。
(2)APC细胞主要包括______________。
(3)图2中编码新冠病毒抗原蛋白的mRNA封装在LNP中进入细胞,体现了细胞质膜的结构特点是具有_____________,若内体小泡中的mRNA未实现逃逸,则会被_____________识别,使该外来mRNA降解;若逃逸成功也需逃避_____________识别,以免被降解。
(4)部分mRNA在核糖体上翻译出的多肽借助引导肽进入___________进行初步加工,之后由囊泡包裹沿着_____________进入高尔基体再进行加工、分泌。
(5)与DNA疫苗相比,mRNA疫苗的安全性更有优势,这是因为mRNA疫苗不会进入____________内,减少了整合到宿主细胞基因组中的风险。与灭活病毒疫苗相比,RNA疫苗的优点有____________(至少答两点)。
23. 某生物活动小组为探究当地农田土壤中分解尿素的细菌的数量,进行了随机取样、系列梯度稀释、涂布平板、培养、计数等步骤,实验操作过程如下:
请分析并回答下列问题:
(1)该实验中含有琼脂的培养基从物理性质来说,属于_________培养基,从功能上来说,属于_______培养基,琼脂在培养基中的作用是__________。
(2)该培养基中只选择了_____________作为唯一氮源。氮源在菌体内可以参与合成________(答出2种即可)等生物大分子。
(3)琼脂培养基灭菌后,冷却至温度约___________℃左右时,倒入培养皿中,冷凝后倒置,从而获得平板培养基,倒置的原因是___________。
(4)分解尿素的细菌能产生_____________酶,将尿素分解为____________。
(5)在采用稀释涂布平板法对微生物进行计数时,涂布器的灭菌方法是___________。
(6)实验结果:6号试管涂布的三个平板的菌落数为550、501、688,7号试管涂布的三个平板的菌落数为58、73、97,8号试管涂布的三个平板的菌落数为8、15、28。该10g土壤样品中含有分解尿素的细菌的估算数目是__________个。江苏省靖江高级中学2023——2024学年第一学期期中考试
高二生物试题
(考试时间:75分钟满分:100分)
一、单选题:每题2分,共28分,每题只有一个答案最符合题意
1. 内环境及其各组分之间的关系如图所示。下列说法正确的是()
A. ②中的蛋白质含量减少时将会导致水肿
B. 运动时,丙酮酸转化成乳酸的过程发生在②中
C. ①中的葡萄糖、无机盐可以通过②进入肌细胞
D. 细胞因子、抗体及消化酶均可分布于②并作用于细胞
【答案】C
【解析】
【分析】分析题图可知,①是血浆,②是组织液,③是淋巴液,①②③组成内环境,是细胞与外界环境进行物质交换的媒介;内环境稳态的调节机制是神经-体液-免疫调节网络,内环境稳态是机体进行正常生命活动的必要条件。
【详解】A、由图可知,①是血浆,②是组织液,血浆蛋白减少引起血浆渗透压下降,组织间隙中积聚的组织液过多导致组织水肿,组织液中的蛋白质含量减少时,渗透压降低,不会导致水肿,A错误;
B、运动时,丙酮酸转化成乳酸的过程为无氧呼吸过程,发生在细胞质基质中,不是发生在②组织液中,B错误;
C、①血浆中的葡萄糖、无机盐可以通过②组织液进入肌细胞,C正确;
D、细胞因子、抗体可分布于②组织液中,都可以作用于细胞,消化酶存在于消化道,②组织液中不含有消化酶,D错误。
故选C。
2. 反射是神经调节的基本方式,下列关于反射的叙述,正确的是( )
A. 望梅止渴、排尿反射都需要大脑皮层参与才能完成
B. 一些反射可以形成也可以消失,如学生听到铃声后急速赶往教室
C. 条件反射一定需要神经中枢参与,非条件反射则不一定
D. 高级中枢控制的反射一定是条件反射
【答案】B
【解析】
【分析】反射分为条件反射和非条件反射,条件反射需要大脑皮层的参与,非条件反射不需要大脑皮层的参与。
【详解】排尿反射是先天性的非条件反射,不需要大脑皮层的参与,望梅止渴是需要大脑皮层参与的条件反射,A错误;学生听到铃声赶往教室,是具体信号刺激下建立在非条件反射基础上的一种条件反射,随信号的刺激或消失而改变,B正确;非条件反射也需要神经中枢的参与,只不过是比较低级的神经中枢,C错误;高级中枢中的呼吸中枢控制的反射是非条件反射,D错误。
【点睛】解答此类题目的关键是理解、熟记反射的概念、反射弧的组成以及反射的类型,明确条件反射是在非条件反射的基础上建立起来的,需要大脑皮层的参与。
3. 下列关于神经冲动的说法正确的是()
A. 作为递质的天冬氨酸可贮存在突触小泡内,并能批量释放至突触间隙
B. K+的大量内流是神经纤维形成静息电位的主要原因
C. 神经递质与相应受体结合后,进入突触后膜内发挥作用
D. 内环境K+浓度升高,可引起神经细胞静息状态下膜电位差增大
【答案】A
【解析】
【分析】神经纤维未受到刺激时,K+外流,细胞膜内外的电荷分布情况是外正内负,当某一部位受刺激时,Na+内流,其膜电位变为外负内正。
【详解】A、作为递质的天冬氨酸可贮存在突触小泡内,并能通过胞吐作用批量释放至突触间隙,A正确;
B、K+的大量外流是神经纤维形成静息电位的主要原因,B错误;
C、神经递质与突触后膜上相应受体结合后发挥作用,不进入突触后膜内,C错误;
D、内环境为细胞外液,内环境K+浓度升高,会导致细胞膜内外K+浓度差减小,K+外流量减少,可引起神经细胞静息状态下膜电位差减小,D错误。
故选A。
4. 血糖浓度升高时,机体启动三条调节途径:①血糖直接作用于胰岛B细胞;②血糖作用于下丘脑,通过兴奋迷走神经(参与内脏活动的调节)支配胰岛B细胞;③兴奋的迷走神经促进相关胃肠激素释放,这些激素作用于胰岛B细胞。下列叙述错误的是()
A. ①和②均增强了胰岛B细胞的分泌活动
B. ②和③均体现了神经细胞与内分泌细胞间的信息交流
C. ①和③调节胰岛素水平的方式均为体液调节
D. 血糖平衡的调节存在负反馈调节机制
【答案】C
【解析】
【分析】分析题干,血糖浓度升高时的三条调节途径,第一条是体液调节,后两条都是神经体液调节。
【详解】A、①血糖浓度升高直接作用于胰岛B细胞,促进胰岛B细胞分泌胰岛素增多;②血糖浓度升高作用于下丘脑,通过兴奋迷走神经支配胰岛B细胞分泌胰岛素增多,A正确;
B、②是兴奋迷走神经释放的神经递质与胰岛B细胞上的受体结合支配胰岛B细胞,③兴奋的迷走神经促进相关胃肠激素释放,也是通过神经递质与胃肠上的相应受体结合进行调节的,二者都体现了神经细胞与内分泌细胞间的信息交流,B正确;
C、①调节胰岛素水平的方式是体液调节,③调节胰岛素水平的方式是神经-体液调节,C错误;
D、在血糖调节过程中,胰岛素的作用结果会使血糖水平下降到正常水平,此时血糖水平会反过来抑制胰岛素的进一步分泌,防止血糖过度下降;胰高血糖素也是如此,故在血糖调节过程中存在负反馈调节,D正确。
故选C。
【点睛】
5. 接种新冠灭活疫苗能诱导机体产生体液免疫,其过程如下图。下列相关叙述正确的是()
A. 细胞1是抗原呈递细胞,可以特异性识别、呈递抗原
B. 细胞2是辅助性T淋巴细胞,可以攻击被病毒入侵的宿主细胞
C. 细胞4是浆细胞,细胞质中内质网和高尔基体比较发达
D. 细胞5是记忆B细胞,二次免疫可迅速产生大量抗体
【答案】C
【解析】
【分析】分析题图:细胞1为抗原呈递细胞,可以识别并呈递抗原信息;细胞2是辅助性T细胞,可以激活B细胞并分泌细胞因子;细胞3为B细胞,活化后可以分裂分化为浆细胞和记忆B细胞;细胞4是记忆B细胞,二次免疫可迅速分化为浆细胞;细胞5为浆细胞,可以产生并分泌抗体。
【详解】A、细胞1是抗原呈递细胞,可以识别并呈递抗原,但不针对某一种特定的病原体,对多种病原体都有防御作用,不具有特异性,A错误;
B、细胞2是辅助性T细胞,不能直接攻击被病毒入侵的靶细胞,B错误;
C、细胞4是浆细胞,浆细胞可以分泌抗体,抗体属于分泌蛋白,分泌蛋白的形成需要核糖体、内质网和高尔基体等的作用,故浆细胞的细胞质中内质网和高尔基体比较发达,C正确;
D、细胞5是记忆B细胞,二次免疫可迅速分化为浆细胞,浆细胞能产生大量抗体,记忆B细胞不能产生抗体,D错误。
故选C。
6. 如图是生长素发现过程中达尔文实验和温特实验的示意图。下列关于实验的叙述,正确的是( )
A. 图甲实验中单侧光强度和时间是无关变量,是否表现出向光性为因变量
B. 由图甲实验得出的结论是尖端产生的物质向下运输,促进尖端下部生长
C. 图乙实验自变量是琼脂块是否与尖端接触,因变量为是否表现出向光性
D. 图乙实验证明了尖端能产生促进其下部生长物质,并证实为吲哚乙酸
【答案】A
【解析】
【分析】分析题图可知,图甲中,达尔文用不透光的锡箔纸分别罩住胚芽鞘尖端和尖端下方,得出了使植物相关弯曲的感光部位在尖端而不在下方;而图乙温特的实验得出了胚芽鞘尖端确实产生了某种物质可以促进植株生长,并将其命名为生长素。
【详解】A、图甲为达尔文实验,自变量是锡箔遮盖的部位,是否表现出向光性为因变量,单侧光的强度和时间是无关变量,A正确;
B、图甲实验的结论是感受单侧光的部位是胚芽鞘的尖端,B错误;
C、图乙为温特实验,自变量是琼脂块是否与尖端接触,因变量为是否弯曲生长,这里弯曲生长没有光的影响,C错误;
D、图乙为温特实验,温特命名促进生长的物质为生长素,后来由其他人证明生长素的化学本质是吲哚乙酸,D错误。
故选A。
7. 石蒜地下鳞茎的产量与鳞茎内淀粉的积累量呈正相关。为研究植物生长调节剂对石蒜鳞茎产量的影响,将适量赤霉素和植物生长调节剂多效唑的粉末分别溶于少量甲醇后用清水稀释,处理长势相同的石蒜幼苗,鳞茎中合成淀粉的关键酶AGPase的活性如图。下列说法正确的是()
A. 多效唑通过增强AGPase活性直接参与细胞代谢
B. 对照组应使用等量清水处理与实验组长势相同的石蒜幼苗
C. 喷施赤霉素能促进石蒜植株的生长,提高鳞茎产量
D. 该实验设计遵循了实验变量控制中的“加法原理”
【答案】D
【解析】
【分析】由图可知,与对照组比较,多效唑可提高鳞茎中合成淀粉的关键酶AGPase的活性,赤霉素降低AGPase的活性。
【详解】A、由图可知,多效唑可以增强AGPase活性,促进鳞茎中淀粉的合成,间接参与细胞代谢,A错误;
B、由题“适量赤霉素和植物生长调节剂多效唑的粉末分别溶于少量甲醇后用清水稀释”可知,对照组应使用等量的甲醇-清水稀释液处理,B错误;
C、由题可知,赤霉素降低AGPase的活性,进而抑制鳞茎中淀粉的积累,根据石蒜地下鳞茎的产量与鳞茎内淀粉的积累量呈正相关,喷施赤霉素不能提高鳞茎产量,反而使得鳞茎产量减少,C错误;
D、与常态比较,人为增加某种影响因素的称为“加法原理”,用外源激素赤霉素和植物生长调节剂多效唑处理遵循了实验变量控制中的“加法原理”,D正确。
故选D。
8. 下列有关种群密度调查方法的说法,正确的是
A. 标志重捕法研究期间,种群最好没有迁入和迁出
B. 调查森林中乔木和灌木的种群密度,两者的样方大小必须一致
C. 标志重捕法必须保证所标记种群在整个调查区域内是均匀分布的
D. 进行湖泊中水禽的数量调查时,样方应设置在近岸浅水、水草丰富的区域
【答案】A
【解析】
【分析】种群具有种群密度、出生率和死亡率、迁出率和迁入率、年龄组成和性别比例四个基本特征。种群在单位面积或单位体积中的个体数就是种群密度。对于活动能力强、活动范围大的个体调查种群密度时适宜用标志重捕法,而一般植物和个体小、活动能力小的动物以及虫卵等种群密度的调查方式常用的是样方法。在利用样方法调查种群密度时需注意随机取样、样方大小合适,并且样本数据足够大等。
【详解】标志重捕法研究期间,被调查个体在调查期间没有大量迁入和迁出、出生和死亡的现象,这样测得的种群密度才准确,A正确;选取样方面积既能保证物种数较全,又能保证面积最小,取样方便,调查不同的植物类型时样方面积不同,由于乔木体积大,所以样方面积要比调查灌木植物种群密度时的样方面积大,B错误;标志重捕法所标记的种群在整个调查区域内不一定是均匀分布的,C错误;样方法调查时,取样的关键是要做到随机取样,不能掺入主观因素,D错误。故选A。
【点睛】本题考查调查种群密度的相关知识,意在考查考生的识记能力和理解所学知识要点,把握知识间内在联系,形成知识网络结构的能力;能运用所学知识,准确判断问题的能力,属于考纲识记和理解层次的考查.
9. 噬藻体是一类浮游病毒,可侵染蓝细菌并致其裂解死亡。有关噬藻体的说法正确的是()
A. 与蓝细菌均有细胞膜和核糖体
B. 可捕食蓝细菌降低其种群密度
C. 处于水生生态系统的第一营养级
D. 可促进所处生态系统的物质循环
【答案】D
【解析】
【分析】病毒没有细胞结构,只能寄生在活细胞内才能增殖。
【详解】A、噬藻体是一类浮游病毒,没有细胞结构,不含细胞膜和核糖体,A错误;
B、噬藻体是一类浮游病毒,可侵染蓝细菌并致其裂解死亡,说明噬藻体与蓝细菌为寄生关系,不是捕食关系,B错误;
C、生态系统的第一营养级是生产者,而噬藻体是一类浮游病毒,为消费者,C错误;
D、噬藻体可侵染蓝细菌并致其裂解死亡,使蓝细菌的有机物被分解者分解为无机物的过程加快,因此噬藻体可促进所处生态系统的物质循环,D正确。
故选D。
10. 某地退耕还林过程中,弃耕农田发生演替过程如下:弃耕农田→①→稀疏灌木阶段→人工种植乔木形成乔木林阶段。下列关于此群落演替的叙述,正确的是( )
A. 此弃耕农田发生次生演替,①应为苔藓阶段
B. 灌木阶段为乔木林阶段的群落形成创造了适宜条件
C乔木阶段垂直结构比灌木阶段垂直结构简单
D. 人类活动改变了群落演替的方向,未改变群落演替速度
【答案】B
【解析】
【分析】当某个群落受到洪水、火灾或人类活动等因素干扰,该群落中的植被受严重破坏所形成的裸地,称为次生裸地。在次生裸地上开始的生物演替,称为次生演替,如:完全被砍伐或火烧后的森林、弃耕后的农田。引起次生演替的外界因素:(1)自然因素:火灾、洪水、病虫害、严寒;(2)人类活动(主要因素):过度砍伐、放牧、垦荒、开矿。
【详解】A、弃耕农田发生的是次生演替,①应为草本阶段,A错误;
B、演替过程中,灌木阶段逐渐发展到乔木阶段,灌木阶段为乔木阶段的群落形成创造了适宜环境,B正确;
C、乔木阶段垂直结构比灌木阶段垂直结构复杂,C错误;
D、人类活动往往会改变群落演替的速度和方向,D错误。
故选B。
11. 下列关于传统发酵工程的叙述正确的是()
A. 果醋发酵时,用重铬酸钾测定乙酸含量变化时,溶液灰绿色逐日加深
B. 果醋制作过程中发酵液pH逐渐降低,果酒制作过程中情况相反
C. 酵母菌和醋酸杆菌均以有丝分裂的方式进行增殖
D. 葡萄酒的颜色是葡萄皮中的色素进入发酵液形成的
【答案】D
【解析】
【分析】1、参与果酒制作的微生物是酵母菌,其新陈代谢类型为异养兼性厌氧型。
2、参与果醋制作的微生物是醋酸菌,其新陈代谢类型是异养需氧型,果醋制作的原理:当氧气、糖源都充足时,醋酸菌将葡萄汁中的葡萄糖分解成醋酸;当缺少糖源时,醋酸菌将乙醇变为乙醛,再将乙醛变为醋酸。
3、泡菜的制作原理:泡菜的制作离不开乳酸菌。在无氧条件下,乳酸菌将葡萄糖分解成乳酸。
【详解】A、果醋发酵时,用重铬酸钾测定乙酸含量变化时,由于乙醇逐渐转变为乙酸,因此溶液灰绿色逐渐变浅,A错误;
B、果醋制作过程中发酵液pH逐渐降低,果酒制作过程中情况也是逐渐降低,B错误;
C、酵母菌以有丝分裂的方式进行增殖,醋酸杆菌以二分裂的方式进行增殖, C错误;
D、葡萄酒的颜色是葡萄皮细胞液泡中的色素进入发酵液形成的,D正确。
故选D。
12. 下图为生态系统物质循环与能量流动示意图,其中甲、乙、丙是生态系统中的三种成分,1~4是乙中的四种生物。下列分析正确的是( )
A. 碳在生物群落内部的传递形式是CO2
B. 生态系统的基石是乙
C. 该生态系统的营养结构是
D. 联系无机环境和生物群落的关键成分是甲、丙
【答案】D
【解析】
【分析】题图分析:由于生产者既可以进行光合作用,又可以进行呼吸作用,因此与大气之间的物质交换是双向的,由此确定图中甲为生产者,乙为消费者,丙为分解者。食物链中只包括生产者和消费者,由于营养级之间的能量传递效率为10%~20%之间,因此1属于第二营养级,2、3属于第三营养级,4为第四营养级。
【详解】A、碳在生物群落内部的传递形式是有机物,A错误;
B、生产者通过光合作用把无机物转化为有机物,是生态系统的主要成分,即基石是甲生产者,B错误;
C、由图中2和3的能量相对值基本相等可知2和3同属于第三营养级,因此该生态系统的营养结构是 ,C错误;
D、生产者通过光合作用把无机物转化为有机物,分解者把有机物分解为无机物,故联系无机环境和生物群落的关键成分是甲生产者和丙分解者,D正确。
故选D。
【点睛】
13. 下图为华北地区某果园生态系统的部分食物网及其中一条食物链上的能量流动关系,其中字母表示能量数值。相关分析正确的是()
A. 图中属于第三营养级的生物只有黄雀和瓢虫
B. 蚜虫用于生长、发育和繁殖的能量为(a-b-c)
C. 蚜虫粪便中的能量通过e途径被分解者利用
D. d中的部分能量将来可能转变为瓢虫的同化量
【答案】D
【解析】
【分析】一个营养级的生物所同化着的能量一般用于4个方面:一是呼吸消耗;二是用于生长、发育和繁殖,也就是贮存在构成有机体的有机物中。贮存在有机体的有机物中能量有一部分是死亡的遗体、残落物、排泄物等被分解者分解掉;另一部分是流入下一个营养级的生物体内,及未被利用的部分。在生态系统内,能量流动与碳循环是紧密联系在一起的。
【详解】A、图中属于第三营养级的生物有黄雀、螳螂和瓢虫,A错误;
B、用于生长、发育和繁殖的能量等于同化量-呼吸消耗的能量,因此蚜虫用于生长、发育和繁殖的能量为a-b,B错误;
C、蚜虫粪便中的能量没有流入蚜虫体内,属于上一营养级的能量,而e属于蚜虫的能量,C错误;
D、d为未被利用的能量,还有可能被瓢虫利用,d中的部分能量将来可能转变为瓢虫的同化量,D正确。
故选D。
14. 肾小管上皮细胞在肾小管重吸收过程中发挥着重要作用。相关叙述正确的是()
A. 在肾小管上皮细胞中,抗利尿激素基因和水通道蛋白基因能旺盛表达
B. 抑制肾小管上皮细胞膜上葡萄糖载体活性,有利于减缓糖尿病患病程度
C. 醛固酮促进肾小管上皮细胞重吸收 Na+,有利于维持细胞内液渗透压稳定
D. 肾小管对 HCO3 -重吸收障碍,可使血浆 pH 上升,引起碱中毒
【答案】B
【解析】
【分析】人体在受到某种刺激时,通过垂体释放抗利尿激素促进肾小管上皮细胞利用细胞膜上的“水通道蛋白”重吸收水分,来调节人体内的水分平衡。
【详解】
A、由于垂体释放抗利尿激素,因此在垂体中抗利尿激素基因表达,A项错误;
B、正常情况下肾小管重吸收葡萄糖,这样尿液中才不会含有糖分,抑制肾小管上皮细胞膜上葡萄糖载体活性,降低肾小管重吸收葡萄糖,可降低血糖浓度,减缓糖尿病患病程度,B项正确;
C、醛固酮促进肾小管上皮细胞重吸收 Na+ ,有利于维持细胞外液渗透压稳定,C项错误;
D、肾小管对 HCO3 -重吸收障碍,引起酸中毒,D项错误;
故选B。
二、多选题:共4题,每题3分,共12分。每题有不止一个选项符合题意。每题全选对者得3分,选对但不全的得1分;错选或不答的得0分。
15. 如图为蛙类性激素分泌的调节示意图。下列叙述错误的是()
A. 垂体分泌的激素不能运输到除性腺外的其他部位
B. 血液中雌性激素下降,会促进下丘脑和垂体的分泌活动
C. 下丘脑分泌的促性腺激素可促使垂体分泌促性腺激素释放激素
D. 向怀卵雌蛙腹腔内注射适量雄蛙垂体悬浮液,可促进蛙卵的成熟和排放
【答案】ABC
【解析】
【分析】性激素分泌的调节:下丘脑通过释放促性腺激素释放激素,来促进垂体合成和分泌促性腺激素,促性腺激素则可以促进性腺的活动,合成和释放性激素。
【详解】A 、激素随体液运输,可运输到全身,但只作用于特定的靶器官或靶细胞, A错误;
B 、血液中雌性激素下降,对下丘脑和垂体的抑制活动减弱,不会促进下丘脑和垂体的分泌活动,B错误;
C 、下丘脑通过释放促性腺激素释放激素,来促进垂体合成和分泌促性腺激素,促性腺激素则可以促进性腺的活动,合成和释放性激素, C错误;
D 、雄蛙垂体悬浮液含有促性腺激素,向怀卵雌蛙腹腔内注射适量雄蛙垂体悬浮液,可促使其配子成熟, D正确。
故选ABC。
16. 某兴趣小组对培养液中酵母菌种群数量变化进行研究,结果如下图。下列有关叙述正确的是()
A. 实验需要对实验器皿、培养液进行灭菌处理,并在酒精灯火焰附近接种
B. 该实验中摇床的转速、温度、培养液的体积是无关变量,时间是唯一的自变量
C. 该实验需每隔2小时计数一次或每隔2小时接种一支试管最后一起计数
D. 用台盼蓝染色后对酵母菌计数,只计呈无色的个体,超过母体一半大的芽体也计数
【答案】ACD
【解析】
【分析】探究酵母菌种群数量的变化实验中,实验流程为:(1)酵母菌培养(液体培养基,无菌条件)→(2)振荡培养基(酵母菌均匀分布于培养基中)→(3)观察并计数→重复(2)、(3)步骤(每天计数酵母菌数量的时间要固定)→绘图分析。
【详解】A、为保证不被杂菌污染,实验需要对实验器皿、培养液进行灭菌处理,酒精灯火焰附近可形成一个无菌区,为避免周围环境中微生物的污染,实验操作应在酒精灯火焰附近接种,A正确;
B、该实验中摇床的转速、温度、培养液的体积是无关变量,时间不是唯一的自变量,还有氧气的有无等,B错误;
C、为使实验的准确,该实验需每隔2小时记数一次或每隔2小时接种一支试管最后一起计数绘图分析,C正确;
D、台盼蓝能将死细胞染成蓝色,活细胞不会被染上颜色,用台盼蓝染色后对酵母菌计数,只计呈无色的个体,超过母体一半大的芽体也计数,D正确。
故选ACD
17. 根据食品安全国家标准(GB19645-2010)规定,每毫升合格的牛奶中细菌总数不超过50000个。某兴趣小组利用恒温水浴锅对新鲜牛奶进行消毒后,进行细菌总数测定,主要步骤如下图所示。相关叙述正确的是()
A. 步骤③中牛肉膏蛋白胨培养基要先高压蒸汽灭菌再调pH,以防止高温影响pH的稳定
B. 步骤①中用巴氏消毒法对新鲜牛奶进行消毒,可以减少营养物质的损失
C. 实验结束时培养基上的菌落可能不止一种,若平均菌落总数少于50个则表明消毒合格
D. 步骤②对牛奶进行梯度稀释可以使聚集的微生物分散,便于在培养基表面形成单菌落
【答案】BCD
【解析】
【分析】消毒是指使用较为温和的物理或化学方法杀死物体表面或内部的部分微生物(不包芽孢和孢子)的手段,常用的方法有煮沸消毒法、巴氏消毒法、化学药剂消毒法、紫外线消毒法;灭菌是使用强烈的理化因素杀死物体内外所用的微生物(包括芽孢和孢子),常用的灭菌方法有灼烧灭菌、干热灭菌、高压蒸汽灭菌。
【详解】A、牛肉膏蛋白胨培养基配制时应先调pH再灭菌,A错误;
B、80℃ 左右、15min~30min处理新鲜牛奶属于巴氏消毒法,采用短时高温处理的目的是尽量减少食物中营养物质的损失,B正确;
C、由于生牛奶中的微生物可能不止一种,而牛肉膏蛋白胨培养基属于天然培养基,细菌、真菌等均可生长,因此,在实验中,培养基上可能不止出现一种菌落;依据样品液稀释1000倍,接种液体积为1mL,计算推测若平均菌落总数少于50个,则表明灭菌后牛奶中细菌总数不超过50000个,灭菌合格,C正确;
D、步骤②将牛奶进行梯度稀释的目的是使聚集在一起的微生物分散,便于能在培养基表面形成单个菌落,D正确。
故选BCD。
18. 科学家曾经在人的尿液中发现了吲哚乙酸,下列有关说法错误的是()
A. 人体内有将色氨酸催化成吲哚乙酸的酶
B. 根的吲哚乙酸主要由地上部分运输而来
C. 合成生长素的腺体分布于幼嫩的芽、叶等部位
D. 吲哚丁酸是植物生长调节剂,不属于生长素
【答案】ABCD
【解析】
【分析】1934年,科学家首先从人尿中分离出具有生长素效应的化学物质,吲哚乙酸;吲哚乙酸的化学本质是有机酸,不是蛋白质;吲哚乙酸主要由色氨酸经一系列酶催化生成。
【详解】A、吲哚乙酸主要由色氨酸经一系列酶催化生成,人体内不能合成植物生长素(其化学本质为吲哚乙酸),其体内没有将色氨酸催化成吲哚乙酸的酶,A错误;
B、生长素只能由形态学上端运输到形态学下端,根的吲哚乙酸主要由根冠产生,则根的吲哚乙酸由地下部分运输而来,B错误;
C、生长素的主要合成部位是幼嫩的芽、叶和发育的种子,不是腺体,C错误;
D、吲哚丁酸是植物激素,不是人工合成的植物生长调节剂,D错误。
故选ABCD。
三、非选择题:共60分
19. 下图表示哺乳动物部分消化道、肝脏、胰腺部位血液循环。回答下列问题
(1)肝脏细胞生存的内环境主要是__________。
(2)进食后,甲图D中血糖浓度__________(大于/小于)A,饥饿状况下,A中的血糖浓度__________(大于/小于)B,因为__________能促进肝糖原水解成葡萄糖进入血液。
(3)乙图中,a表示呼吸系统,c表示___________和___________。
(4)病人呼吸受阻,肌细胞会因无氧呼吸产生大量乳酸,乳酸进入血液后,可以与血浆中的__________发生反应,使血浆的pH维持在__________之间。
(5)内环境相对稳定,必须在____________调节网络的协调下,调动全身所有的器官、系统参加才能获得。
(6)外界中的O2进入红细胞内至少穿过_____________层磷脂分子。丙图中的CO2不从组织液进入组织细胞的原因是__________。
(7)若某人长期营养不良,会引起丙图中增多的液体是____________(填字母)。
【答案】(1)组织液 (2) ①. 大于 ②. 大于 ③. 胰高血糖素
(3) ①. 泌尿系统 ②. 皮肤
(4) ①. 缓冲物质(或NaHCO3) ②. 7.35-7.45
(5)神经—体液—免疫
(6) ①. 10##十 ②. CO2的跨膜运输方式是自由扩散,从高浓度到低浓度。组织细胞通过呼吸作用产生CO2,组织细胞内的CO2浓度高于组织液 (7)A
【解析】
【分析】1、细胞外液主要包括组织液、淋巴液和血浆。不同细胞的内环境不同,如组织细胞的内环境是组织液,血细胞的内环境是血浆。
2、血糖的来源有食物中糖类的消耗吸收、肝糖原的分解和非糖物质的转化,血糖的去路有糖类的氧化分解、合成糖原以及转化为非糖物质。
3、胰岛B细胞分泌的胰岛素能降低血糖,肾上腺素和胰岛A细胞分泌的胰高血糖素能升高血糖。
4、图乙中,内环境通过a系统与外界进行气体交换,a是呼吸系统;外界的养料通过b系统进入循环系统,b是消化系统;代谢废物由c排出,c是泌尿系统、皮肤。
【小问1详解】
肝脏细胞属于组织细胞,生存的内环境主要是组织液。
【小问2详解】
胰岛B细胞分泌的胰岛素能促进组织细胞摄取、利用、储存葡萄糖。进食后,由于食物中糖类的消化吸收,导致血糖浓度上升,流经肝脏,在肝脏中转化为肝糖原储存,因此D中血糖浓度大于A。饥饿状况下,A中血液循环到B处过程中,一方面部分血糖被组织细胞氧化分解供能或合成肌糖原或转化为非糖物质,另一方面胰岛A细胞分泌的胰高血糖素促进肝糖原水解成葡萄糖进入血液,导致A中的血糖浓度大于B。
【小问3详解】
图乙中,内环境通过a系统与外界进行气体交换,a是呼吸系统;外界的养料通过b系统进入循环系统,b是消化系统;代谢废物由c排出,c是泌尿系统、皮肤。
【小问4详解】
病人因呼吸受阻,肌细胞会因无氧呼吸产生大量乳酸,乳酸进入血液后,会使血液pH降低(或下降),但乳酸可以与血液中的缓冲物质(或NaHCO3)发生反应,使血液的pH维持相对稳定,即在7.35-7.45之间。
【小问5详解】
内环境相对稳定,除了图中所示的器官、系统的协调活动外,还必须在神经—体液—免疫的调节网络下进行。
【小问6详解】
外界环境中的O2进入红细胞内至少需穿过肺泡壁(单层细胞)、毛细血管壁(单层细胞)、红细胞膜共5层膜,每层生物膜是由两层磷脂分子层组成。所以,外界中的O2进入红细胞内至少要穿过10层磷脂分子。CO2的跨膜运输方式是自由扩散,从高浓度到低浓度。组织细胞通过呼吸作用产生CO2,组织细胞内的CO2浓度高于组织液。
【小问7详解】
若某人长期营养不良,血浆中蛋白质含量降低,血浆渗透压下降,进一步会引起图中增多的液体是A组织液,进而将导致组织水肿。
20. 体温调节中枢位于下丘脑。研究表明,下丘脑视前区(POA)和背内侧(DMD)两个区域直接参与体温调节,POA兴奋时促进散热,DMD兴奋时促进产热,而且POA对DMD有显著抑制作用,如图所示。
(1)图中①所示结构的功能是____________。③是连接两个神经元的结构,该结构的名称是__________。图中脂肪细胞接收到的信息分子有__________。
(2)炎热时,POA神经元的兴奋经相关神经调节散热,热量的散出主要通过__________、__________来实现的,其次还有呼气、排尿、排便等。
(3)当兴奋传至肾上腺,后者分泌肾上腺素并作用于脂肪细胞后能促进图中的____________(从④⑤⑥⑦⑧中选填),使物质分解代谢加快。外界温度下降时,肾上腺素分泌增加的调节方式是___________。
(4)进一步研究发现,POA神经元持续兴奋会产生低体温症(与环境温度无关),分析其原因是__________。
(5)血浆渗透压的大小主要与无机盐和蛋白质含量有关,其中_________对渗透压影响更大,原因是___________。
【答案】(1) ①. 接受刺激,产生兴奋 ②. 突触 ③. 神经递质
(2) ①. 毛细血管舒张 ②. 汗腺分泌增强
(3) ①. ④⑥⑦ ②. 神经调节
(4)POA持续兴奋,使散热增加;POA同时抑制DMD即抑制产热,所以体温持续降低导致“低体温症”
(5) ①. 无机盐 ②. 渗透压大小取决于单位体积溶液中溶质微粒数目,血浆中无机盐微粒数目更多
【解析】
【分析】分析题图:①表示感受器,②表示神经中枢脊髓的白质,③表示突触,④⑤⑥⑦⑧表示脂肪细胞中,甘油三酯、脂肪酸、葡萄糖的相互转化及氧化分解过程。其中POA和DMD是下丘脑中直接参与体温调节的两个区域,POA兴奋时促进散热,DMD兴奋时促进产热,而且POA对DMD有显著抑制作用。
【小问1详解】
据图示分析可知,图中编号①所示结构是感受器,其功能是将刺激转换为电信号。图中编号③是连接两个神经元的结构,即突触,两者之间的信使是神经递质。
【小问2详解】
由于POA兴奋时促进散热,DMD兴奋时促进产热,所以在炎热环境下,POA中神经元的兴奋经自主神经调节散热,其效应包括毛细血管舒张,汗腺分泌增强等。
【小问3详解】
据图可知,当兴奋传至肾上腺,后者分泌肾上腺素并作用于脂肪细胞上相应受体,促进甘油三酯的转化和有机物氧化分解,即促进的代谢过程有④⑥⑦。肾上腺分泌肾上腺素受神经系统的控制,所以肾上腺素分泌增加的调节方式是神经调节。
【小问4详解】
据图分析可知,POA神经元持续兴奋,会使散热增加,同时因其能显著抑制DMD,即抑制产热,故POA神经元持续兴奋会产生“低体温症”。
【小问5详解】
浆渗透压的大小主要与无机盐和蛋白质含量有关,渗透压大小取决于单位体积溶液中溶质微粒数目,血浆中无机盐微粒数目更多,因此无机盐对渗透压影响更大。
21. 太湖流域每年都会因N、P排放超标,出现严重的富营养化现象,对周围居民的生活和饮水安全造成影响。图1为科研人员通过对太湖某区域的生物组成及其食物关系调查,绘制的部分食物网示意图。回答下列问题:
(1)图1所示的食物网中所有生物_____________构成一个群落,原因是_____________。调查得知鲚鱼和银鱼摄食不同类型的浮游动物,这将有利于减弱两者之间的_____________关系。
(2)太湖中的鲢鱼主要生活在水体上层,鲚鱼、银鱼主要生活在水体中层和中下层,鲫鱼主要生活在水体底层,这种群落结构的生态学意义是____________。
(3)当湖水出现富营养化时,通过投入生态浮床和种植挺水植物,能够一定程度抑制藻类等浮游植物生长,分析其原因是____________(答两点即可,2分)。
(4)研究者利用血球计数板(1mm×1mm×0.1mm)对某单细胞藻进行计数了解治理效果。治理前后分别在相同样点取多个湖水样品混合后,稀释100倍进行计数,结果如图2·所示,分别为治理前、后某单细胞藻计数情况。治理后该藻种群密度减少了_____________个/ml。
(5)下表为太湖某区域生态系统的能量分析数据(单位:J·m-2·a-1),其中Ⅰ—Ⅳ表示食物链中不同的营养级。结合数据分析,表中生物类群V是_________,能量Y表示的_____________,最高营养级及其上一营养级之间的能量传递效率为____________(保留两位小数)。
(6)从2020年10月起,政府对太湖实施十年禁渔。太湖禁渔能提高太湖生态系统的_________价值,禁渔期间太湖生态系统将主要依靠自我调节能力来维持自身的相对稳定,该调节能力的基础是生态系统中存在__________机制。
【答案】(1) ①. 不能 ②. 食物网只涉及部分生产者和消费者,不包括分解者 ③. 竞争
(2)使生物充分利用空间、食物等环境资源
(3)生态浮床和芦苇等挺水植物遮挡阳光抑制藻类生长;吸收水中的N、P等无机盐抑制藻类生长
(4)6×108 (5) ①. 分解者 ②. 呼吸作用以热能形式散失的能量 ③. 5.53%
(6) ①. 间接 ②. 负反馈调节
【解析】
【分析】生态系统的功能包括能量流动、物质循环和信息传递,三者缺一不可;物质循环是生态系统的基础,能量流动是生态系统的动力,信息传递则决定着能量流动和物质循环的方向和状态;信息传递是双向的,能量流动是单向的,物质循环具有全球性。每一营养级能量的去路:①流向下一营养级(最高营养级除外),②自身呼吸消耗,③分解者分解利用,④未被利用。
【小问1详解】
该食物网中只含有部分生产者和消费者,缺少分解者,不能构成一个生物群落;调查得知鲚鱼和银鱼摄食不同类型的浮游动物,由于二者处于同一营养级,所以该现象减弱他们之间的竞争关系。
【小问2详解】
鲢鱼主要生活在水体上层,鲚鱼、银鱼主要生活在水体中层和中下层,鲫鱼主要生活在水体底层,这体现了群落的垂直结构,该结构使生物充分利用空间、食物等环境资源。
【小问3详解】
生态浮床和芦苇等挺水植物遮挡阳光抑制藻类生长,同时吸收水中的N、P等无机盐抑制藻类生长,因此投入生态浮床和种植挺水植物,能够一定程度抑制藻类等浮游植物生长。
【小问4详解】
据题意可知,该血球计数板的规格为l mm×1 mm×0.1 mm,16×25,即一个大方格含有25个中方格,据图可知,一个中方格酵母菌数量为24个,因此一个大方格酵母菌数量为24×25=600个,一个大方格内的细胞悬液体积是0.1微升,1微升=0.001毫升,培养液稀释倍数为100倍,因此培养液中酵母菌的密度为600×104×102=6×108个/ml。
【小问5详解】
表中I—Ⅳ表示食物链中不同的营养级,所以Ⅴ不属于生产者和消费者,故为分解者;能量X+能量Y=同化的能量,而同化的能量中大部分是通过呼吸作用消耗,所以Y表示呼吸作用以热能形式散失的能量;根据同化的能量的数据,最高营养级是Ⅳ,上一营养级Ⅲ,二者之间的能量传递效率为(0.88×10⁵)÷(15.91×10⁵)=5.53%。
【小问6详解】
太湖禁渔期减少了鱼类的捕捞,增加物种多样性,提高了太湖生态系统的间接价值;生态系统的自我调节能力依靠的是负反馈调节机制。
22. 2023年诺贝尔生理医学奖授予在“核苷碱基修饰方面的发现及在mRNA疫苗开发”上的应用。纳米脂质颗粒LNP能使mRNA疫苗在体内以非侵入性方式进行靶向递送抗原,过程如图2所示。图1是新冠病毒引起人体免疫应答的过程,回答下列问题。
(1)图1中,当新冠病毒侵入机体后,被APC细胞摄取、处理并______________抗原到细胞表面,激活细胞a_____________(细胞名称),一方面,通过体液免疫使b细胞增殖分化为______________;另一方面,通过细胞免疫最终形成__________使靶细胞裂解,释放抗原。
(2)APC细胞主要包括______________。
(3)图2中编码新冠病毒抗原蛋白的mRNA封装在LNP中进入细胞,体现了细胞质膜的结构特点是具有_____________,若内体小泡中的mRNA未实现逃逸,则会被_____________识别,使该外来mRNA降解;若逃逸成功也需逃避_____________识别,以免被降解。
(4)部分mRNA在核糖体上翻译出的多肽借助引导肽进入___________进行初步加工,之后由囊泡包裹沿着_____________进入高尔基体再进行加工、分泌。
(5)与DNA疫苗相比,mRNA疫苗的安全性更有优势,这是因为mRNA疫苗不会进入____________内,减少了整合到宿主细胞基因组中的风险。与灭活病毒疫苗相比,RNA疫苗的优点有____________(至少答两点)。
【答案】22. ①. 呈递 ②. 辅助性T细胞 ③. 浆细胞和记忆B细胞 ④. (激活的)细胞毒性T细胞
23. B细胞、树突状细胞和巨噬细胞
24. ①. 一定的流动性 ②. TLR7/8和TLR3 ③. NLRs
25. ①. 内质网 ②. 细胞骨架
26. ①. 细胞核 ②. 能引起细胞免疫;能不断地表达出抗原;能产生更多的记忆细胞和抗体
【解析】
【分析】1、疫苗通常是用灭活的或减毒的病原体制成的生物制品。其作用机理是:接种疫苗后,人体内可产生相应的抗体和记忆细胞,从而对特定的传染病具有抵抗力。
2、分析图2:mRNA疫苗在纳米脂质颗粒(LNP)的作用下,以胞吞的方式进入细胞形成内体小泡。mRNA从内体小泡逃逸后利用宿主细胞的核糖体翻译出抗原蛋白,经高尔基体发挥作用分泌到细胞外,激活宿主的免疫应答,产生相应的抗体和记忆细胞,从而获得对新冠病毒的免疫力。若内体小泡内的mRNA未实现逃逸,则会被TLR3和TLR7/8识别,使该外来mRNA降解。若逃逸成功也需逃避NLRs识别,以免被降解。
【小问1详解】
图1中,当新冠病毒侵入机体后,被APC细胞摄取、处理并呈递抗原到细胞表面,激活细胞a(辅助性T细胞),一方面,通过体液免疫使b细胞(B淋巴细胞)增殖分化为记忆B细胞和浆细胞,浆细胞分泌抗体发挥作用;另一方面,通过细胞免疫最终形成(激活的)细胞毒性T细胞使靶细胞裂解,释放抗原。
【小问2详解】
B细胞、树突状细胞和巨噬细胞都能摄取和加工处理抗原,并且可以将抗原信息暴露在细胞表面,以便呈递给其他免疫细胞,因此,这此细胞统称为抗原呈递细胞(APC细胞),即APC细胞主要包括B细胞、树突状细胞和巨噬细胞。
【小问3详解】
据图2可知,封装在LNP中的编码新冠病毒抗原蛋白的mRNA疫苗以胞吞的方式进入靶细胞,形成内体小泡,这一过程体现了细胞质膜的流动性。翻译是以mRNA为模板,在核糖体中合成相应的蛋白质。故mRNA需要从内体小泡逃逸才能利用宿主细胞的核糖体翻译出抗原蛋白,mRNA从内体小泡逃逸后利用宿主细胞的核糖体翻译出抗原蛋白,经高尔基体发挥作用分泌到细胞外,激活宿主的免疫应答,产生相应的抗体和记忆细胞,从而获得对新冠病毒的免疫力。若内体小泡内的mRNA未实现逃逸,则会被TLR3和TLR7/8识别,使该外来mRNA降解。若逃逸成功也需逃避NLRs识别,以免被降解。
【小问4详解】
部分mRNA在核糖体上翻译出的多肽借助引导肽进入内质网进行初步加工,之后由囊泡包裹沿着细胞骨架进入高尔基体再进行加工、分泌。
【小问5详解】
与DNA疫苗相比,mRNA不需要进入细胞核,无整合到宿主细胞染色体基因组中的风险。且与灭活病毒疫苗相比,能引起细胞免疫;能不断地表达出抗原;能产生更多的记忆细胞和抗体。
23. 某生物活动小组为探究当地农田土壤中分解尿素的细菌的数量,进行了随机取样、系列梯度稀释、涂布平板、培养、计数等步骤,实验操作过程如下:
请分析并回答下列问题:
(1)该实验中含有琼脂的培养基从物理性质来说,属于_________培养基,从功能上来说,属于_______培养基,琼脂在培养基中的作用是__________。
(2)该培养基中只选择了_____________作为唯一氮源。氮源在菌体内可以参与合成________(答出2种即可)等生物大分子。
(3)琼脂培养基灭菌后,冷却至温度约___________℃左右时,倒入培养皿中,冷凝后倒置,从而获得平板培养基,倒置的原因是___________。
(4)分解尿素的细菌能产生_____________酶,将尿素分解为____________。
(5)在采用稀释涂布平板法对微生物进行计数时,涂布器的灭菌方法是___________。
(6)实验结果:6号试管涂布的三个平板的菌落数为550、501、688,7号试管涂布的三个平板的菌落数为58、73、97,8号试管涂布的三个平板的菌落数为8、15、28。该10g土壤样品中含有分解尿素的细菌的估算数目是__________个。
【答案】(1) ①. 固体 ②. 选择 ③. 作为凝固剂
(2) ①. 尿素 ②. 蛋白质、核酸
(3) ①. 50 ②. 防止培养皿盖上的水珠落入培养基,造成污染(或防止培养基中的水分蒸发)
(4) ①. 脲 ②. NH3和CO2
(5)灼烧灭菌法 (6)7.6×1011
【解析】
【分析】1、实验室中微生物的筛选原理:人为提供有利于 目的菌株生长的条件(包括营养、温度、pH等),同时抑制或阻止其他微生物生长。
2、用稀释涂布平板法测定同一土壤样品中的细菌数时,在每一个梯度浓度内,至少要涂布3个平板,选择菌落数在30~300的进行记数,求其平均值,再通过计算得出土壤中细菌总数。
【小问1详解】
琼脂可作为凝固剂,故从物理性质来说,含琼脂的培养基属于固体培养基;该实验中的筛选分解尿素的细菌的培养基为选择培养基。
【小问2详解】
该实验中的筛选分解尿素的细菌的选择培养基应选择以尿素作为唯一氮源,氮源主要是提供氮元素,在菌体内可以产于合成蛋白质、核酸等大分子含氮有机物。
【小问3详解】
琼脂培养基灭菌后,冷却至温度约50℃左右开始倒平板,温度太高会烫手,温度太低培养基会凝固;待平板冷凝后将平板倒置,目的是为了防止培养皿盖上的水珠落入培养基,造成污染,以及防止培养基中的水分蒸发。
【小问4详解】
分解尿素的细菌产生的脲酶能将尿素分解为NH3和CO2。
【小问5详解】
在采用稀释涂布平板法对微生物进行计数时,涂布器的灭菌方法是灼烧灭菌法。
【小问6详解】
由于平板计数的适宜值在30~300之间,所以应选择7号试管涂布的平板进行计数,其平均菌落数为(58+73+97)/3=76,据图可知,10 g土壤样品经梯度稀释至7号试管,稀释度为108倍,而不是107倍,因为在锥形瓶中已经稀释10倍,所以利用公式计算每克土壤样品中的菌落数:(C+V)×M=(76÷0.1)× 108=7.6×1010 ,但要特别注意,此时求出的是1 g土壤中的微生物数量,所以该10g土壤样品中含有分解尿素的细菌的数目是7.6×1010×10=7.6×1011个。
【点睛】本题主要考查微生物的分离、纯化、计数等相关知识,要求学生熟记微生物培养的相关知识,意在考查学生的识记能力和判断能力,运用所学知识综合分析问题的能力是解答本题的关键。
生物类群
Ⅰ
Ⅱ
Ⅲ
Ⅳ
V
同化能量
871.27×105
1411×105
1591×105
0.88×105
211.85×103
能量X
369.69×105
61.77×105
2.81×105
0.34×105
19.26×105
能量Y
501.58×105
79.33×105
13.1×105
0.54×105
192.59×105
生物类群
Ⅰ
Ⅱ
Ⅲ
Ⅳ
V
同化能量
87127×105
141.1×105
15.91×105
0.88×105
211.85×103
能量X
369.69×105
61.77×105
2.81×105
034×105
19.26×105
能量Y
501.58×105
79.33×105
13.1×105
0.54×105
192.59×105
相关试卷
这是一份江苏省2023_2024学年高二生物上学期11月期中试题含解析,共25页。试卷主要包含了35等内容,欢迎下载使用。
这是一份江苏省盐城市2023_2024学年高二生物上学期期中试题含解析,共26页。试卷主要包含了单项选择题,多项选择题,非选择题等内容,欢迎下载使用。
这是一份江苏省泰州市2023_2024学年高二生物上学期期中试题无答案,共9页。试卷主要包含了单选题,多选题,非选择题等内容,欢迎下载使用。