 
 
 
 
 
 
所属成套资源:2024济南高一上学期1月期末考试试题word解析版及答案(九科)
2024济南高一上学期1月期末考试生物试题含解析
展开
这是一份2024济南高一上学期1月期末考试生物试题含解析,文件包含山东省济南市2023-2024学年高一上学期1月期末考试生物试题含解析docx、山东省济南市2023-2024学年高一上学期1月期末考试生物试题docx等2份试卷配套教学资源,其中试卷共50页, 欢迎下载使用。
生物试题
本试卷满分100分。考试用时90分钟。
注意事项:
1.答题前,考生务必用0.5毫米黑色签字笔将自己的姓名、准考证号、座号填写在规定的位置上。
2.回答选择题时,用2B铅笔把答题卡上对应题目的答案标号涂黑,如需改动,用橡皮擦干净后,再选涂其它答案标号。
3.回答非选择题时,必须用0.5毫米黑色签字笔作答(作图除外),答案必须写在答题卡各题目指定区域内相应的位置;如需改动,先划掉原来的答案,然后再写上新的答案,不能使用涂改液、胶带纸、修正带和其他笔。
一、选择题:本题共40小题,每小题给出的四个选项中,只有一个选项是最符合题目要求的。1~30题,每题1分,31~40题,每题2分,共50分。
1. 细胞中有多种糖类,下列有关叙述正确的是( )
A. 两分子葡萄糖通过脱水缩合形成一分子二糖
B. 冬眠的哺乳动物在冬季前会大量进食,主要储存大量糖类作为能源物质
C. 糖类不仅是细胞的重要能源物质,也参与构成细胞和运输物质
D. 淀粉、纤维素、糖原因含有相同的元素和基本单位而功能相似
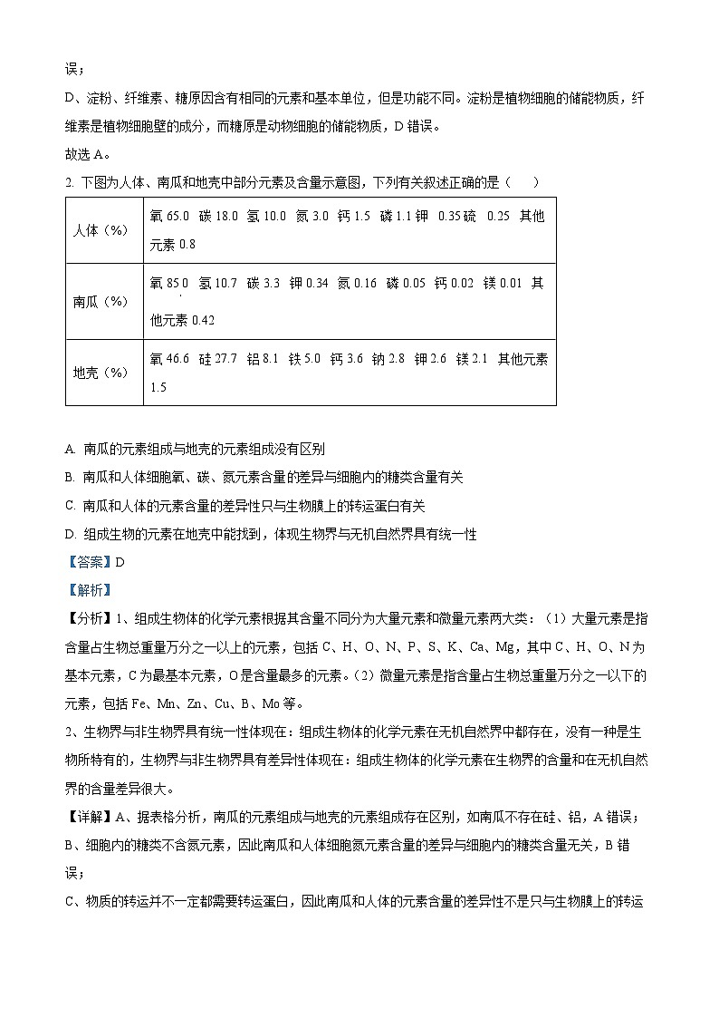
2. 下图为人体、南瓜和地壳中部分元素及含量示意图,下列有关叙述正确的是( )
A. 南瓜的元素组成与地壳的元素组成没有区别
B. 南瓜和人体细胞氧、碳、氮元素含量的差异与细胞内的糖类含量有关
C. 南瓜和人体的元素含量的差异性只与生物膜上的转运蛋白有关
D. 组成生物的元素在地壳中能找到,体现生物界与无机自然界具有统一性
3. 下列关于“观察洋葱根尖分生区组织细胞有丝分裂”的实验,叙述正确的是( )
A. 光学显微镜下某些细胞中染色体呈现圆柱状或杆状。
B. 在高倍镜下可观察到洋葱根尖分生区的某个细胞由前期进入中期
C 实验中先用10%盐酸破坏细胞膜,再用甲紫使染色体着色
D. 可依次通过解离、染色、漂洗和制片等步骤制作临时装片
4. 下面关于用高倍显微镜观察酵母菌、水绵、叶的保卫细胞、人的口腔上皮细胞的实验,叙述正确的是( )
A. 用上述材料制作装片时,都需先滴加清水再盖盖玻片
B. 可以观察到真核细胞和原核细胞中都有核糖体
C. 低倍镜下观察到目标后即刻转动转换器换上高倍镜观察
D. 换上高倍镜后可以通过转动细准焦螺旋调节视野的清晰度
5. 下列关于细胞中的无机物叙述正确的是( )
A. 细胞中的无机盐均以离子的形式存在
B. 饮料中的水进入细胞,可起到溶剂和运输的作用
C. 饮料中无机盐能被人体直接吸收,可以快速提供能量
D. 大量出汗后,需要补充无机盐,主要目的是维持人体酸碱平衡
6. 下图表示艾滋病病毒(HIV)中某分子的部分结构,1—4表示有关物质,据图判断下列说法正确的是( )
 
A. 该分子对HIV的蛋白质合成有重要作用B. 该分子彻底水解最多可得到5种小分子
C. HIV与其宿主细胞的遗传物质所含的4相同D. HIV属于最基本的生命系统层次
7. 玉米和小麦的细胞中含有丰富的多糖,这些多糖是( )
A. 淀粉和糖原B. 糖原和纤维素C. 蔗糖和麦芽糖D. 淀粉和纤维素
8. 下列关于细胞周期的说法,不正确的是( )
A. 细胞周期长短与外界条件无关
B. 细胞周期的大部分时间处于分裂间期
C. 细胞的种类不同,一个细胞周期的时间也可能不相同
D. 一个细胞周期是指连续分裂的细胞,从一次分裂完成时开始,到下次分裂完成时为止的过程
9. 下列有关细胞间信息交流的叙述,错误的是( )
A. 细胞之间功能的协调离不开细胞间信息交流
B. 细胞间信息交流都需要细胞膜表面的受体参与
C. 相邻的两个细胞可以通过细胞膜接触实现信息的传递
D. 内分泌细胞分泌的激素可以通过血液运输将信息传递给靶细胞
10. 各种细胞器在功能上既有分工又有合作。下列相关叙述错误的是( )
A. 植物细胞中的液泡与维持细胞的渗透压有关
B. 中心体和核糖体与蛋白质的合成有关
C. 内质网和高尔基体与分泌蛋白的加工有关
D. 叶绿体、线粒体与细胞内物质和能量的转化有关
11. mRNA疫苗技术于2023年获诺贝尔生理学或医学奖,在疫苗生产过程中,mRNA纯化之后需要磷脂分子为主的载体脂质系统(脂质体)来封装,如下图所示。相关叙述错误的是( )
 
A. 构成疫苗颗粒的磷脂分子元素种类与RNA相同
B. 疫苗颗粒中的mRNA进入人体细胞与细胞膜的流动性有关
C. 由疫苗颗粒中mRNA的包裹位置推测其为水溶性物质
D. 疫苗颗粒脂质体能特异性识别免疫细胞并与之融合
12. 细胞内不同膜性细胞器之间的物质运输,称为囊泡运输,过程如图所示。下列有关说法错误的是( )
 
A. 图示过程说明细胞内不同生物膜的化学组成和结构相似
B. 囊泡能特异性“锚定”受体膜说明生物膜之间可以进行信息传递
C. 囊泡和溶酶体、核糖体等细胞器结构类似,组成成分中都含磷脂
D. 若“货物”为抗体,则供体膜和受体膜分别为内质网膜和高尔基体膜
13. 内共生起源学说认为,原始真核细胞吞噬了能进行有氧呼吸的原始细菌或进行光能自养的原始蓝细菌后,不仅没有将其消化分解,反而与其共存,最终演变为线粒体和叶绿体。下列支持内共生学说的实例有( )
①两种细胞器的DNA与细菌的DNA具有明显的相似性
②两种细胞器均具有完整的蛋白质合成系统,都含有核糖体
③两种细胞器的内外膜成分和性质差异明显
④线粒体和叶绿体中的绝大多数蛋白质由核DNA控制合成
A. ①②③B. ②③④C. ①②④D. ①③④
14. 下列关于生物膜系统的叙述,错误的是( )
A. 细胞膜、核膜和细胞器膜等结构共同构成了生物膜系统
B. 功能越复杂的生物膜,其膜上蛋白质的种类和数量越多
C. 蓝细菌的光合作用与其细胞中的生物膜系统有关
D. 细胞内同时进行多种化学反应而互不干扰与生物膜系统有关
15. 下列关于细胞核结构与功能的叙述,正确的是( )
A. 染色质易被碱性染料染色,高度螺旋后可变为染色体
B. 核孔有利于DNA从细胞核进入细胞质,实现核质之间的物质交换
C. 染色质由RNA和蛋白质组成,是遗传物质的主要载体
D. 细胞核是遗传信息库,是细胞代谢和遗传的中心
16. 下列关于生物科学方法和相关实验的叙述,错误的是( )
A. 分离细胞中各种细胞器使用了差速离心法B. 研究分泌蛋白的合成途径使用了同位素标记法
C. 用橡皮泥制作的细胞核模型属于概念模型D. 探究酵母菌细胞呼吸方式可采用对比实验的方法
17. 氨氯地平是一种钙通道阻滞剂,抑制血管平滑肌和心肌细胞的跨膜钙离子内流,但以血管作用为主。本品引起冠状动脉、肾小动脉等全身血管的扩张,产生降压作用。下列相关说法正确的是( )
A. Ca2+进入血管平滑肌和心肌细胞均需蛋白质的协助
B. 细胞内外的Ca2+浓度差不会影响其进入平滑肌细胞的速率
C. Ca2+进入细胞后导致冠状动脉、肾小动脉等全身血管的扩张
D. 氨氯地平通过降低血液中Ca2+含量,产生降压作用
18. 生物界普遍存在再生现象。若将发育中的蝾螈晶状体摘除,其背面的虹膜上含黑色素的平滑肌细胞就会去分化,失去黑色素和肌纤维,然后再分化成为产生晶状体蛋白的晶状体细胞。下列相关说法正确的是( )
A. 平滑肌细胞经去分化和再分化成为晶状体细胞,说明动物体内的细胞分化都具有可逆性
B. 蝾螈的平滑肌细胞与晶状体细胞的蛋白质种类不完全相同
C. 平滑肌细胞去分化后获得了晶状体蛋白基因,再分化成了晶状体细胞
D. 平滑肌细胞能分化成晶状体细胞,说明平滑肌细胞是干细胞
19. 成熟的植物细胞可以看作一个渗透系统,可通过渗透作用吸水或失水。下列相关说法错误的是( )
A. 水分子(或其他溶剂分子)通过半透膜的扩散,就是渗透作用
B. 成熟的植物细胞的原生质层包括细胞膜、液泡膜以及两层膜之间的细胞质
C. 水分子经过原生质层进出液泡属于被动运输,不消耗植物细胞的能量
D. 当成熟的植物细胞处于质壁分离状态时,细胞外的溶液浓度一定高于细胞液
20. 下列有关物质跨膜运输的叙述,正确的是( )
A. O2是脂溶性物质,能通过自由扩散方式跨膜进入细胞
B. 胞吞形成囊泡可以在内质网中被降解
C. 载体蛋白在每次转运相应的分子或离子时,都会发生自身构象改变
D. 水分子可借助通道蛋白协助扩散逆浓度梯度进出细胞
21. 碘是合成人体甲状腺分泌的甲状腺激素的重要材料。甲状腺滤泡上皮细胞内碘浓度比血液中的高20~25倍。下列相关说法错误的是( )
A. 碘离子进入甲状腺滤泡上皮细胞,需要载体蛋白协助
B. 血氧供应不足会影响甲状腺滤泡上皮细胞吸收碘离子
C. 人体的不同细胞膜上运输碘离子的载体蛋白含量接近
D. 甲状腺滤泡上皮细胞吸收碘离子主要由线粒体提供能量
22. 下列实验或实践操作与相关现象、结论表述正确的一项是( )
A. 花生子叶中的脂肪颗粒可以被苏丹Ⅲ染成橘黄色
B. 用台盼蓝染液处理动物细胞,被染成蓝色的是活细胞
C. 果脯在腌制过程中慢慢变甜,是细胞主动运输吸收糖分的结果
D. 将哺乳动物红细胞放入清水中,红细胞形态保持不变
23. 下图中甲乙丙丁分别是不同物质跨膜运输方式速率的数学模型。下列相关说法正确的是( )
 
A. 甲图既可以表示CO2排出细胞,也可以表示氨基酸进入细胞
B. 乙图中P点可以表示细胞膜上载体的数量限制了物质运输速率
C. 丙图表示该物质跨膜运输速率与O2浓度无关,只能表示自由扩散
D. 丁图中Q点表示在不消耗能量时,该物质也能进行跨膜运输
24. 红苋菜的叶肉细胞中含有花青素。将红菜叶片放在清水中,水的颜色无明显变化而对其加热后,随着水温升高,水的颜色逐渐变成红色。其原因是( )
A. 花青素在水等无机溶剂中难以溶解
B. 水温升高使花青素的溶解度增大
C. 加热使细胞壁失去了选择透过性
D. 加热使叶肉细胞的生物膜被破坏
25. 下列关于研究淀粉酶的催化作用及特性实验的叙述,正确的是( )
A. 高温主要通过改变淀粉酶的氨基酸组成,导致酶变性失活
B. 淀粉酶能与淀粉特异性结合体现了酶的专一性
C. 探究pH对酶活性的影响时不用淀粉酶,是因为淀粉在一定碱性条件下会水解
D. 利用淀粉酶探究温度对酶活性的影响时,将淀粉酶与淀粉溶液混合后再保持预设温度
26. 新鲜菠萝肉中的蛋白酶会使人在食用过程中产生刺痛感。将新鲜菠萝肉用盐水浸泡一段时间后再食用会减轻这种刺痛感。某研究小组探究NaCl溶液浓度与菠萝蛋白酶活性的关系,绘制下图。结合图示分析,下列说法错误的是( )
 
A. 图中不同浓度的NaCl溶液均能抑制菠萝蛋白酶的活性
B. 用热水浸泡菠萝后再食用也可能会减轻刺痛感
C. 随着NaCl溶液浓度的升高,蛋白酶逐渐变性失活
D. 在该实验中抑制效果最佳的NaCl溶液浓度为3%
27. 下列关于水稻细胞内ATP的叙述,错误的是( )
A. 能与ADP相互转化B. 只能由细胞呼吸产生
C. 可为物质跨膜运输提供能量D. 释放的磷酸基团能与某些蛋白质结合
28. 下列关于细胞代谢的叙述正确的是( )
A. 人体细胞通过有氧呼吸和无氧呼吸均可分解葡萄糖产生ATP
B. 供氧不足时,乳酸菌在细胞质基质中将丙酮酸转化乙醇
C. 光照下,绿色植物细胞中生成的ATP均源于光能的直接转化
D. 供氧充足时,原核生物在线粒体内膜上氧化[H]产生大量ATP
29. 脊椎动物在胚胎发育过程中产生了过量的运动神经元,它们彼此竞争靶细胞(如肌肉细胞)分泌的存活因子,只有接受了足量存活因子刺激的神经元才能生存,并与靶细胞建立连接,其他的则发生凋亡。下列说法错误的是( )
A. 脊椎动物细胞的凋亡仅发生在胚胎发育时期B. 脊椎动物细胞凋亡与溶酶体等结构有关
C. 神经元细胞膜上有存活因子的受体D. 存活因子可能抑制神经细胞凋亡基因的表达
30. 我国西北地区,夏季日照时间长,昼夜温差大,那里出产的瓜果往往特别甜。这是因为( )
A. 白天光合作用微弱,晚上细胞呼吸微弱
B. 白天光合作用旺盛,晚上细胞呼吸强烈
C. 白天光合作用微弱,晚上细胞呼吸强烈
D. 白天光合作用旺盛,晚上细胞呼吸微弱
31. 科研人员发现,运动能促进骨骼肌细胞合成FDC5蛋白,该蛋白在血液中经蛋白酶切割,产生有活性的片段——鸢尾素,鸢尾素作用于白色脂肪细胞,使细胞产能增多,能量代谢加快。据此不能做出的判断是( )
A. 构成FDC5蛋白与鸢尾素的基本单位是氨基酸B. 鸢尾素促进白色脂肪细胞产生更多的线粒体
C. 鸢尾素的合成起始于核糖体D. 运动可以促进白色脂肪细胞代谢加快
32. 现以多细胞绿藻为材料,研究环境因素对其叶绿素a含量和光合速率的影响。绿藻的呼吸耗氧速率为35μml·g-1·h-1,且在实验过程中呼吸速率保持不变。实验结果如下图。据图分析,下列说法错误的是( )
 
A. 实验中可用无水乙醇提取光合色素
B. 两组实验的自变量都是温度和光强
C 由图甲可知,温度越高光强越大,叶绿素a含量越高
D. 在20℃、高光强条件下,绿藻光合作用消耗CO2的速率为185μml·g-1·h-1
33. 下图表示某地小麦遭受不同程度干旱影响过程中,叶片相对含水量,结合水和自由水的相对含量变化的数据分析,据图分析下列说法错误的是( )
A. 由图可知,叶片中相对含水量的减少主要是自由水含量减少导致的
B. 植物在抵抗干旱影响过程中,细胞内自由水转变成结合水
C. 随干旱影响程度增加,细胞吸水能力下降造成细胞中相对含水量减少
D. 细胞中的结合水主要与多糖、蛋白质等分子结合参与细胞构成
34. 下图是有关类别关系的示意图,下列不符合如图所示关系的是( )
A. AB. BC. CD. D
35. 如图是某生物体的细胞处于有丝分裂不同时期的图像,对图像的描述正确的是( )
A. 细胞中含中心体,该生物是低等植物
B. 甲细胞进行中心体复制,乙的后一个时期磷脂和蛋白质重新组装成细胞膜
C. 丙处于有丝分裂中期,图中未展示的时期是分裂间期和末期
D. 图中三个细胞内染色体数、染色单体数与核DNA分子数的比例都为1∶2∶2
36. 动粒是位于姐妹染色单体着丝粒两侧的多蛋白结构(如图所示),负责将着丝粒与纺锤丝连结在一起。下列叙述错误的是( )
 
A. 应选择有丝分裂中期的细胞观察染色体的形态和数量
B. 图中所示的姐妹染色单体是经过染色体复制而来,但染色体数目未变化
C. 正常细胞中,纺锤丝变短牵拉导致着丝粒分裂,姐妹染色单体移向细胞两极
D. 若有丝分裂过程中动粒异常,则子代细胞中染色体数量可能增加或减少
37. 人的成熟红细胞经过几个阶段发育而来,各阶段细胞特征如下表。下列有关叙述错误的是( )
A. 细胞内合成了血红蛋白是造血干细胞分化为红细胞的标志
B. 网织红细胞和造血干细胞中基因的表达情况不同
C. 表中各细胞均含有呼吸作用相关的酶
D. 成熟红细胞衰老后控制其凋亡的基因开始表达
38. 在进行分组实验时,实验员老师准备了以下几种实验材料和试剂。
①紫色洋葱鳞片叶外表皮细胞;②紫色洋葱鳞片叶内表皮细胞;③黑藻叶片细胞;④0.3g/mL的蔗糖溶液;⑤1ml/L的KNO3溶液;⑥清水
不同的实验小组选择了不同的实验材料和试剂的组合,观察到了相应的实验结果。下列相关叙述正确的是( )
A. ①和④组合,在显微镜下观察可以看到液泡的颜色逐渐变浅
B. ①和⑤组合,在显微镜下可以看到细胞质壁分离后自动复原
C. ②和④组合,在显微镜下无法观察到细胞的质壁分离现象
D. ③和⑥组合,在显微镜下看到不同细胞的细胞质流动方向均一致
39. 下列有关细胞衰老和死亡的叙述中,错误的有( )
①衰老细胞内的水分减少,代谢减慢,细胞核体积变小
②自由基学说认为自由基攻击磷脂分子、DNA、蛋白质等,导致细胞衰老
③动物蜕变过程中幼体器官的缩小和退化,如蝌蚪尾的消失,是通过细胞凋亡实现的
④处于营养充分条件下的细胞,还需通过细胞自噬获得维持细胞生存所需的物质和能量
⑤端粒随着细胞分裂次数增加而变短,直接导致细胞生命活动异常
⑥细胞凋亡受到由遗传机制决定的程序性调控,也与细胞生活的环境有关
A. 二项B. 三项C. 四项D. 五项
40. 为探究酵母菌的细胞呼吸,将酵母菌破碎并进行离心处理,得到细胞质基质和线粒体,与酵母菌分别装入A~F试管中,加入不同的物质,进行了如下实验(见下表)。以下说法正确的是( )
“+”:添加“一”:未添加
A. B试管释放的气体可使溴麝香草酚蓝溶液由黄变蓝B. 不能产生ATP的试管只有D
C. 能够将葡萄糖彻底氧化分解成CO2和H2O的试管是ED. 不能释放CO2的试管有B、D、F
二、非选择题:本题包括5小题,共50分。(除特别说明外,每空一分)
41. 血红蛋白是血液中的氧气“搬运工”。请回答下列问题。
(1)血红蛋白一定含有_______________元素,它是一种由574个氨基酸组成的蛋白质,这些氨基酸分子通过互相结合的方式进行连接:_______________,这种结合方式叫脱水缩合,缩合形成的肽链还需要经过_______________过程才能形成血红蛋白分子。
(2)血红蛋白含有4条多肽链,则其形成过程中相对分子质量至少减少_______________,决定血红蛋白分子结构的遗传信息储存在DNA分子的_______________。如果血红蛋白某一处的谷氨酸被缬氨酸取代,就可能形成异常的血红蛋白,从而造成红细胞形态异常。缬氨酸的R基为,则缬氨酸的结构式为_______________。
(3)红细胞内与氧气结合的是血红蛋白分子,当氧浓度高时,血红蛋白与氧分子结合,在氧浓度低时血红蛋白通过空间结构的改变将氧分子释放出来,这体现出蛋白质的结构和功能的关系是_______________。煤气中毒主要因为患者吸入大量CO所致,CO与O2相比,其与血红蛋白的结合能力_______________(填“强”、“弱”或“相同”),导致各组织细胞都处于缺氧状态。
42. 细胞生命活动正常进行需要细胞内各个结构有序精密的协调配合,图1为人体细胞部分模式图。图2为内质网中出现错误折叠蛋白时,细胞的自我修复调节图。错误折叠的蛋白质会留在内质网中作为一种信号激活内质网膜上的特殊受体,进而激活一系列相关生理反应,促使细胞制造出更多内质网和伴侣蛋白。若内质网积累了过多的错误折叠蛋白则会导致细胞死亡。
(1)图1中细胞与高等植物相比特有的细胞器为[ ]_______________,不属于生物膜系统的细胞器有_______________(填序号),含有DNA的细胞结构有_______________(填名称)。
(2)图1中结构[1]的基本支架为_______________,其外表面有_______________与细胞间的信息传递有关。
(3)由图2可知,_______________能改变错误折叠蛋白质的空间结构,信号分子通过_______________进入并将信息传递给细胞核。
(4)胰岛素是由胰岛B细胞产生,若长期高糖饮食,体内胰岛素的合成会超过内质网的转运和折叠能力,继而出现错误折叠,当错误折叠的蛋白质积累到一定程度时,胰岛B细胞数量_______________(填写“增加”、“减少”或“不变”)。
(5)观察发现,胰岛B细胞这类蛋白质合成旺盛的细胞比肌肉细胞核仁大,请解释原因_______________。
43. 下图A、B、C、D表示四种物质跨膜运输方式,据图回答下列问题。
 
(1)物质顺浓度梯度转运至膜内的跨膜运输方式的有_______________(填代表运输过程的字母),这些方式统称为_______________。
(2)人体细胞吸收酒精的过程可用_______________(填代表运输过程的字母)表示,该过程的名称是_______________。
(3)B和C过程统称为_______________,肾小管和集合管上皮细胞重吸收水分主要是通过_______________(填代表运输过程的字母)。
(4)影响D过程的外界因素有_______________,其载体蛋白的种类和数量由细胞核中的_______________(物质)决定,该种运输方式的意义在于_______________。
44. 某科研小组,研究不同光照强度和不同光质对温室蔬菜光合作用的影响,结果如图1和图2。图1是在光合作用最适温度(25℃)下,测定的不同光照强度下蔬菜的氧气释放量,呼吸速率的最适温度为35℃。图2测定的是不同光质条件下测得的气孔导度、胞间CO2浓度和光合速率,其中气孔导度大表示气孔开放程度大。
(1)据图1分析,在光照强度为6klx时的光合速率为_______________mg·g-1·L-1·h-1,在此光照条件下,每天光照时间大于_______________h才能正常生长。
(2)若温室温度升高到35℃,则A点和B点的移动情况为_______________。
(3)据图2分析,蓝光照射下测得的胞间CO2浓度比红光照射下测得的结果低,其原因是_______________;若用蓝光照射绿色植物转变为用红光照射,叶绿体中C5的浓度将_______________(填“增大”“不变”或“减小”)。
(4)温室种植常在阴雨天采用人工光源提供光照,根据上图中的结果分析,对温室蔬菜种植提出合理的建议:_______________。
45. 干细胞是一类具有自我更新、高度增殖和多向分化潜能的细胞群体。请回答下列相关问题:
(1)二甲基亚砜(DMSO)易与水分子结合,常用作细胞冻存的渗透性保护剂。干细胞冻存复苏后指标检测结果见下表。
注:细胞分裂间期分为G1期、S期(DNA复制期)和G2期
DMSO的作用是使干细胞中_______________水转化为_______________水。加入血清后,_______________期细胞数目增多,从而提高干细胞复苏后的活细胞数百分比。
(2)复苏后的细胞分裂部分图像如图甲所示,细胞中每条染色体上DNA含量随细胞分裂时期的变化如图乙所示。
 
请将图甲中的图像按发生的时间先后排序_______________,图甲D细胞对应图乙中_______________段,判断依据是_______________。
(3)有丝分裂的意义是_______________。人体(%)
氧65.0 碳18.0 氢10.0 氮3.0 钙1.5 磷1.1钾 0.35硫 0.25 其他元素0.8
南瓜(%)
氧85.0 氢10.7 碳3.3 钾0.34 氮0.16 磷0.05 钙0.02 镁0.01 其他元素0.42
地壳(%)
氧46.6 硅27.7 铝8.1 铁5.0 钙3.6 钠2.8 钾2.6 镁2.1 其他元素1.5
a
b
c
A
核糖
半乳糖
单糖
B
根瘤菌
大肠杆菌
细菌
C
蛋白质
RNA
生物大分子
D
性激素
磷脂
固醇
阶段
造血干细胞
幼红细胞
网织红细胞
成熟红细胞
特征
无血红蛋白,有较强的分裂能力
核糖体丰富,开始合成血红蛋白,有分裂能力
核糖体等细胞器逐渐减少,分裂逐渐减弱
无细胞核、核糖体、线粒体等,血红蛋白含量高,无分裂能力
 试管编号
加入的物质
细胞质基质
线粒体
酵母菌
A
B
C
D
E
F
葡萄糖
-
+
-
+
+
+
丙酮酸
+
-
+
-
-
-
氧气
+
-
+
-
+
-
 冻存剂
指标
合成培养+DMSO
合成培养基+DMSO+血清
G1期细胞数百分比(%)
65.78
79.85
活细胞数百分比(%)
15.29
41.33
相关试卷
这是一份2024蚌埠高一上学期期末考试生物含解析,文件包含安徽省蚌埠市2023-2024学年高一1月期末生物试题含解析docx、安徽省蚌埠市2023-2024学年高一1月期末生物试题无答案docx等2份试卷配套教学资源,其中试卷共29页, 欢迎下载使用。
这是一份2024铜仁高一上学期期末考试生物含解析,共29页。试卷主要包含了选择题的作答,非选择题的作答等内容,欢迎下载使用。
这是一份2024吕梁高一上学期期末考试生物含解析,共28页。试卷主要包含了选择题的作答,填空题和解答题的作答,考试结束后,请将答题卡上交等内容,欢迎下载使用。
 
 
 
 
 
 
 
 


