



所属成套资源:2025湖北省云学联盟高二上学期12月联考及答案(九科)
2025湖北省云学部分重点高中高二上学期12月联考生物试卷含答案
展开
这是一份2025湖北省云学部分重点高中高二上学期12月联考生物试卷含答案,文件包含生物宜昌试卷docx、高二12月生物宜昌评分细则定稿pdf等2份试卷配套教学资源,其中试卷共10页, 欢迎下载使用。
命题学校:利川一中 命题人:肖剑 谭建丽 朱昆荣 审题人:荆门市教科院杨旭锋
考试时间: 2024年 12月 17 日 14:30-17:05 时长: 75分钟 试卷满分: 100分
一、选择题(每小题2分,共36分。每小题只有一个选项符合题目要求)
1.当外界环境的变化过于剧烈,或人体自身的调节功能出现障碍时,内环境的稳态就会遭到破坏,危及机体健康。以下哪种现象属于内环境稳态失衡的表现
A.气温骤降引起人体发抖
B.坐过山车时心怦怦直跳
C.喝水呛到时引起咳嗽
D.长期睡得太晚出现黑眼圈
2.把药品通过各种方法注入患者身体的过程称为给药。常用给药途径包括口服、注射等。下列说法错误的是
A.口服药物不直接进入内环境,是相对安全的给药途径
B.抗生素使用前要进行过敏测试,可以使用皮下注射
C.新冠疫苗接种一般采用肌肉注射,注射后药物被肌肉细胞摄取
D.静脉注射起效最快,若出现不良反应也快,应在病情较重时才用
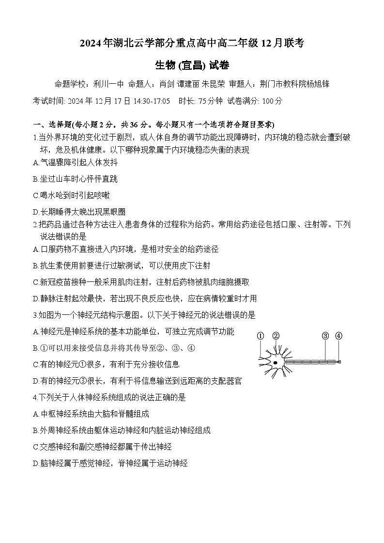
3.如图为一个神经元结构示意图。以下关于神经元的说法错误的是
A.神经元是神经系统的基本功能单位,可独立完成调节功能
B.①可以用来接受信息并将其传导至②、③、④
C.有的神经元①很多,有利于充分接收信息
D.有的神经元③很长,有利于将信息输送到远距离的支配器官
4.下列关于人体神经系统组成的说法正确的是
A.中枢神经系统由大脑和脊髓组成
B.外周神经系统由躯体运动神经和内脏运动神经组成
C.交感神经和副交感神经都属于传出神经
D.脑神经属于感觉神经,脊神经属于运动神经
5.下面的文字摘自治疗某高血压药物说明书:“本品为二氢吡啶类钙通道阻滞剂,抑制血管平滑肌和心肌细胞的跨膜钙离子内流,但以血管作用为主。本品引起冠状动脉、肾小动脉等全身血管的扩张,产生降压作用。”以下说法正确的是
A.正常情况下细胞内的钙离子浓度大于细胞外的钙离子浓度
B.钙离子内流会导致细胞膜静息电位绝对值增大
C.钙离子内流对血管平滑肌和心肌兴奋有促进作用
D.若服用该药物后降压效果不佳应及时加大用药剂量
6.激素作为信使传递信息,信息传递至细胞内的过程如图所示。以下说法错误的是
A.图中所体现的调节机制可放大激素的调节效应
B.一种细胞可接受多种激素调节,一种细胞只能分泌一种激素
C.激素可能通过影响细胞代谢或基因表达产生生理效应
D.激素受体可能位于细胞膜上或者细胞内部
7. GLP-1是一种主要由肠道细胞所产生的激素,可促进胰岛素分泌,抑制胰高血糖素分泌。葡萄糖浓度升高可促进GLP-1的分泌。以下说法正确的是
A. GLP-1一经胰岛中的靶细胞接受后就失活了
B.利用 GLP-1治疗糖尿病时没有体现反馈调节
C.抑制 GLP-1受体活性有助于治疗糖尿病
D.口服葡萄糖促进胰岛素分泌的效果强于注射
8.2023年诺贝尔生理学奖或医学奖颁发给了新冠肺炎 mRNA疫苗的研发团队。该团队将体外合成的mRNA中的尿苷替换成假尿苷(哺乳动物中的一种尿苷结构类似物) 注射到机体后,不仅可以减少机体自身的免疫反应,而且还能有效预防新冠肺炎。下列叙述错误的是
A. mRNA 由 LNP 递送到人体细胞的过程体现了生物膜的流动性
B.将mRNA 中的尿苷替换成假尿苷可以减少外源RNA 被人体识别并降解
C.人体在病原蛋白的刺激下只引发体液免疫产生抗体和记忆细胞,从而预防新冠肺炎
D. mRNA疫苗的优点之一在于 mRNA 进入细胞后可以持续表达产生大量的病原蛋白
9.据报道0.6%~2.8%的过敏性疾病患者对虾过敏,原肌球蛋白被鉴定为主要过敏原。如图为过敏反应过程示意图(部分) ,其中IgE 是一种抗体。下列相关叙述错误的是
A.初次接触过敏原后会引发体液免疫产生抗体,进而导致过敏反应
B.肥大细胞上的IgE 与B细胞膜上的受体可识别同一原肌球蛋白
C.致敏状态的肥大细胞不会被细胞毒性T细胞识别、接触并裂解
D.应用抗组胺类药物可以缓解过敏反应症状
10. NAA 是一种生长素类似物,在农业生产中应用广泛。研究者进行了相关实验以研究NAA对小麦根、芽生长的影响,结果如下表。下列叙述正确的是
A. NAA的主要合成部位是芽、幼叶和发育中的种子,集中分布在生长旺盛的部位
B.生长素可以促进植物细胞的伸长生长,诱导细胞分化,对细胞分裂没有作用
C.根据数据可知,不同浓度的NAA 对小麦根和芽的生长均表现为促进作用
D.根据数据可知,与芽相比,根对 NAA 更敏感
11.人参皂苷是人参中最主要的活性成分之一,具有多种生物学功能,对免疫功能、癌症治疗等方面有重要作用。人参皂苷在一定程度上可以调控机体T淋巴细胞的增殖,抑制B 淋巴细胞增殖、促进B淋巴细胞凋亡。下列相关叙述错误的是
A. B淋巴细胞凋亡是一种由基因决定的自动结束生命的过程,对稳态维持是有利的
B.人参皂苷通过促进T淋巴细胞的增殖,可以增强机体抗肿瘤免疫反应
C.人参皂苷可以通过抑制体液免疫功能,缓解系统性红斑狼疮的相应症状
D.人参皂苷介导的细胞毒性T细胞清除肿瘤的过程属免疫自稳功能
NAA 浓度 (ml·L-1)
10⁻⁵
10-6
10⁻⁷
10-8
10-9
10-10
蒸馏水
平均数
根数
2
3
3
3
4
3
3
根长/ mm
2.0
2.2
18.9
21.9
27.6
53.2
20.2
芽长/ mm
3.4
3.5
8.8
22.1
11.5
7.2
5.5
12.图为某植物器官生长发育过程中五种植物激素的变化曲线。下列相关叙述正确的是
A.在植物生长发育过程中,各种激素的含量保持相对稳定
B.生长素浓度降低到一定程度时,会促进乙烯的合成
C.决定植物器官生长发育的往往是不同激素的相对含量
D.植物生长发育过程中,不同激素的调节往往表现出周期性
13.研究表明,蓝光能快速抑制茎的伸长。生长在暗处的幼苗的茎伸长得很快,当幼苗破土而出时,光就能抑制茎的生长,这时起作用的就是蓝光。此外,蓝光还可以促进气孔的开放。下列相关叙述正确的是
A.蓝光诱导光敏色素结构发生改变,将信号传递到细胞核影响特定基因表达
B.植物的生长发育调控由基因表达调控和环境因素共同调节完成
C.光在植物生长发育过程中为植物提供能量和作为信号分子起调节作用
D.自然光被幼苗滤过后,其中红光/绿光的比值会上升
14.对三组发育状态相同的黄瓜幼苗进行以下处理:幼苗A 的左侧叶喷洒清水,幼苗B 的左侧叶和幼苗C的右侧叶喷洒一定浓度的细胞分裂素溶液,三组幼苗的右侧叶均施加一定量的¹⁴C标记的氨基酸。一段时间后,检测放射性的分布与强弱,结果如下图,黑色阴影表示放射性氨基酸的分布。下列相关叙述正确的是
A.细胞分裂素由相应腺体分泌并运送到作用部位后参与细胞代谢
B.细胞分裂素主要促进细胞分裂与分化,促进种子萌发和果实成熟
C.根据本实验原理,题目中的的¹⁴C也可以换成¹⁸O或¹⁵N
D.实验表明,植物体内的放射性氨基酸向细胞分裂素分布较多的部位运输
15.活化的T细胞表面的PD-1与正常细胞的 PD-L1一旦结合,T细胞即可认清对方,不触发免疫反应。肿瘤细胞可通过过量表达 PD-L1 来逃避免疫系统的“追杀”。PD-1抑制剂(如PD-1抗体)现已作为广谱抗癌药物获批用于治疗癌症,机理如下图所示。下列相关叙述错误的是A. T细胞中同时含有控制合成 PD-L1 和 PD-1 的相关基因
B.与正常细胞相比,肿瘤细胞的细胞膜上的糖蛋白等物质减少
C. PD-1 抗体与PD-1 结合,阻止了T细胞的识别作用,导致肿瘤细胞逃避T细胞的杀伤
D. PD-L1抗体阻止PD-1与 PD-L1 的识别和结合,恢复T细胞的活性,也可用于治疗癌症
16.为探究在干旱胁迫下脱落酸(ABA) 对桑树幼苗的影响,对桑树苗喷施不同浓度的ABA 并对其进行干旱处理,测定桑树叶片的叶绿素含量、可溶性糖含量等生理生化指标如下图所示。下列相关说法正确的是
A.本实验的自变量为脱落酸浓度,光照、温度等条件需要保持相同且适宜
B. CK 组不进行干旱处理且不喷施ABA,另外三组都进行干旱处理
C.外源脱落酸能有效缓解叶绿素的降解,30μml·L⁻¹为最佳缓解浓度
D.干旱胁迫下喷施外源ABA有利于提高细胞可溶性糖含量,降低细胞吸水能力
17.如图表示种群的数量特征间的相互关系,下列有关说法正确的是
A.①和②分别是死亡率和出生率,属于决定种群密度的间接因素
B.⑥为年龄结构,是预测种群数量变化趋势的主要依据
C.春节前后,城镇人口数量的变化主要与③和④有关
D. “全面放开三胎”政策可以影响⑥,但一般不会影响⑤
18.下列有关种群特征及种群数量变化的叙述中,错误的是
A.用性引诱剂诱杀害虫中的雄性个体属于生物防治
B.衰退型种群的出生率/死亡率低于增长型种群的出生率/死亡率
C.利用样方法调查蝗虫幼虫(跳蝻) 密度应随机取样
D.用样方法调查森林群落丰富度时应对各样方数据求平均值
二、非选择题(共4题,共64分)
19.(16分)
唾液腺活动受交感神经和副交感神经支配。实验发现,刺激副交感神经时,其末梢释放乙酰胆碱(ACh)作用于唾液腺,使之分泌水分多而酶少的唾液; 刺激交感神经时,其末梢释放去甲肾上腺素(NE) 作用于唾液腺,使之分泌水分少而酶多的唾液。切断副交感神经唾液腺会萎缩,切断交感神经对唾液腺的影响较小。
(1)食物作为引起唾液分泌的刺激因素,属于 刺激,该反射活动中的效应器是 。
(2) 口腔黏膜和舌的感觉神经末梢受到食物刺激时,细胞膜对Na⁺的通透性 。NE和ACh 都能作用于唾液腺,原因是 。
(3)人在紧张时容易出现口干的现象,说明唾液分泌也受到位于 的高级中枢影响。
(4) 副交感神经兴奋时分泌的唾液有助于食物吞咽,交感神经兴奋时分泌的唾液有助于 。副交感神经与交感神经在支配唾液腺分泌时相互 (填“协同”或“抗衡”),其中作用效果更显著的是 神经。
20.(16分)
科学家们偶然发现了 db和 b两种突变小鼠品系,均表现出食欲旺盛、身体肥硕的特征。科学家一开始假设,正常小鼠体内存在食欲抑制因子,而这两种突变小鼠不能合成该物质,然后设计了如图所示的连体小鼠实验(将两只鼠从肩膀到盆腔间的皮肤连在一起,并将部分血管连通)进行研究。
(1)连体小鼠部分血管连通,使小鼠血液中的物质能够通过 途径进入对方体内发挥作用。若假设成立,一段时间后实验中的 db小鼠和 b小鼠体重会 。
(2)一段时间后检测,发现实验1中 db小鼠体重不变,正常小鼠体重下降; 实验2中的 b小鼠体重下降,正常小鼠体重不变。根据实验结果,科学家作出了新的假设:db小鼠能合成食欲抑制因子且含量超过正常水平,该物质进入正常小鼠体内最终导致消瘦;从食欲抑制因子的角度,db小鼠食欲旺盛的原因是 ,b小鼠食欲旺盛的原因是 。
(3) 按照新的假设,若将 db小鼠和 b小鼠连体,一段时间后应该检测到 db小鼠的体重 ,b小鼠的体重 。
(4) 后续研究证实了食欲抑制因子是一种脂肪组织分泌的多肽类激素,并命名为“瘦素”。结合以上信息可以推测,瘦素的分泌存在 调节机制。瘦素的分泌受饮食、运动、睡眠、压力等多种因素影响,因此我们需要 (写出一点即可) 有利于维持身体瘦素分泌的平衡。
21.(15分)
重症肌无力(MG)是以波动性肌无力、易疲劳为核心的临床表现,主要致病机理如图所示。白细胞介素(IL) 、肿瘤坏死因子 - α(TNF-α) 、转化生长因子 - β(TGF-β) 等细胞因子网络失衡是诱发 MG 的重要机制。回答下列问题:
(1)从免疫学的角度看,重症肌无力是免疫系统的 功能异常所致,属于 疾病。
(2)图中能分泌免疫活性物质的细胞有 (填字母)等; 激活细胞c需要的两个信号刺激分别是抗原与B细胞的直接接触和 ,另外还需要 的作用。
(3)从图中可看出,重症肌无力患者体内 与突触后膜上乙酰胆碱受体结合,最终造成突触后膜上乙酰胆碱受体不能与乙酰胆碱结合且数量下降,从而导致神经-肌肉突触处传递功能障碍。因此,在临床上,重症肌无力可以通过注射乙酰胆碱酯酶(分解乙酰胆碱) 抑制剂进行治疗,原理是 。
(4) 有关研究显示MG 相关细胞因子按其在 MG 发生发展中的作用,可分为促炎症因子和抑炎症因子。他们通过多种方式相互影响,当抑炎症因子水平不足以抵抗促炎症因子水平时,细胞因子网络失衡,导致MG 发生。据此提出一个治疗 MG 的思路: 。
22.(17分)
挖掘并利用抗旱基因是提高小麦应对干旱胁迫最有效的方式之一。然而越来越多的研究表明,过表达抗旱基因导致小麦生长迟缓。近日我国某团队的研究揭示了抗旱基因T在脱落酸(ABA)介导的生长调控中发挥关键作用,调控小麦生长的机制。
(1) 植物体自身产生的ABA 可以调节其生理活动,因此是一种 ,ABA 主要生理作用有 (至少写出两点) 等。
(2)该团队研究了生长素代谢基因(影响生长素的分解) 在野生型(WT)和T基因过表达(OE)小麦体内的表达水平(图1);外施生长素后,过表达小麦茎长、叶片大小和干物质积累量等恢复到野生型水平。说明过表达小麦生长缓慢的原因是 。
(3)研究团队还发现T基因在ABA介导的生长调控中发挥关键作用。对野生型和T基因敲除小麦(KO) 外施ABA处理后,从图2中可看出两类小麦生长素代谢基因表达量均 、生长素含量均 ,生长均变慢,但基因敲除小麦对ABA的敏感性比野生型 (填“高”或“低”) 。
(4) 通过以上分析可知生长素与脱落酸在调控小麦生长的过程中作用效果 。
相关试卷
这是一份2024~2025学年湖北省云学重点高中高二(上)12月联考(月考)生物试卷(含答案),共12页。
这是一份湖北省云学部分重点高中2024-2025学年高二上学期12月联考生物试卷(Word版附答案),文件包含生物宜昌试卷docx、高二12月生物宜昌评分细则定稿pdf等2份试卷配套教学资源,其中试卷共10页, 欢迎下载使用。
这是一份湖北省云学部分重点高中2024-2025学年高二上学期12月联考生物试卷,文件包含生物宜昌试卷1210排pdf、6高二12月生物宜昌评分细则定稿pdf等2份试卷配套教学资源,其中试卷共10页, 欢迎下载使用。