所属成套资源:2025年中考数学一轮复习讲义(含练习)
第13讲 二次函数图象与性质(讲义)-2025年中考数学一轮复习讲义(含练习)
展开
这是一份第13讲 二次函数图象与性质(讲义)-2025年中考数学一轮复习讲义(含练习),文件包含第13讲二次函数图象与性质讲义教师版docx、第13讲二次函数图象与性质讲义学生版docx等2份试卷配套教学资源,其中试卷共133页, 欢迎下载使用。
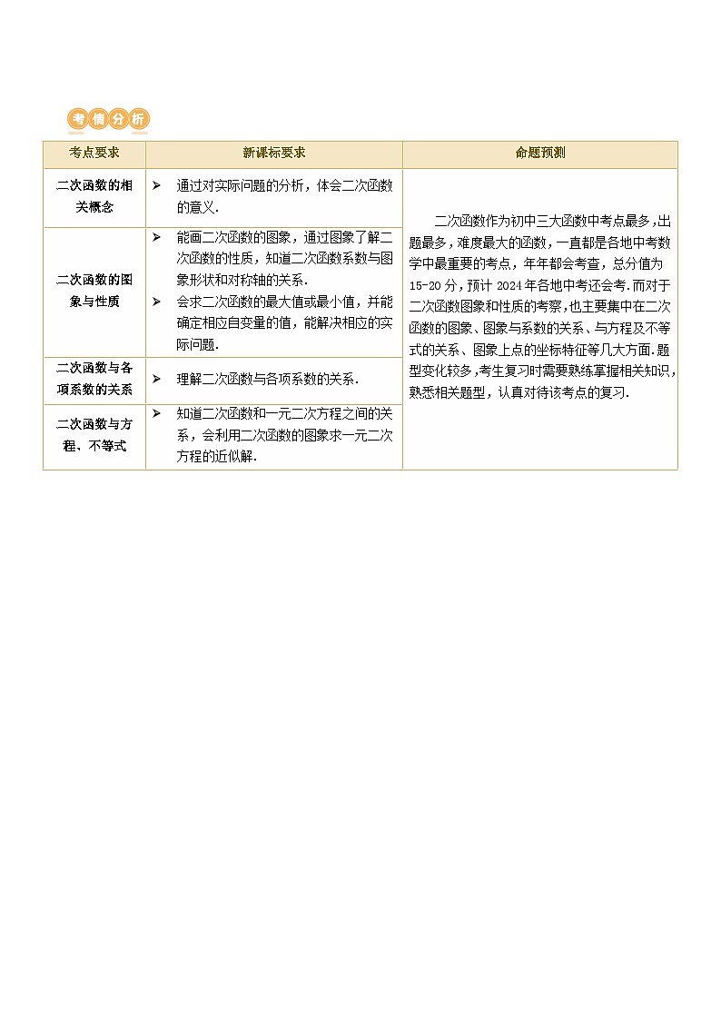
TOC \ "1-3" \n \h \z \u \l "_Tc155125913" 一、考情分析
二、知识建构
\l "_Tc155125914" 考点一 二次函数的相关概念
\l "_Tc155125915" 题型01 判断函数类型
\l "_Tc155125916" 题型02 判断二次函数
\l "_Tc155125917" 题型03 已知二次函数的概念求参数值
\l "_Tc155125918" 题型04 利用待定系数法求二次函数的解析式
\l "_Tc155125919" 类型一 一般式
\l "_Tc155125920" 类型二 顶点式
\l "_Tc155125921" 类型三 交点式
\l "_Tc155125922" 考点二 二次函数的图象与性质
\l "_Tc155125923" 题型01 根据二次函数解析式判断其性质
\l "_Tc155125924" 题型02 将二次函数的一般式化为顶点式
\l "_Tc155125925" 题型03 二次函数y=ax2+bx+c的图象和性质
\l "_Tc155125926" 题型04 利用五点法绘二次函数图象
\l "_Tc155125927" 题型05 二次函数平移变换问题
\l "_Tc155125928" 题型06 已知抛物线对称的两点求对称轴
\l "_Tc155125929" 题型07 根据二次函数的对称性求函数值
\l "_Tc155125930" 题型08 根据二次函数的性质求最值
\l "_Tc155125931" 题型09 根据二次函数的对称性求字母的取值范围
\l "_Tc155125932" 题型10 根据二次函数的最值求字母的取值范围
\l "_Tc155125933" 题型11 根据规定范围二次函数自变量的情况求函数值的取值范围
\l "_Tc155125934" 题型12 根据二次函数的增减性求字母的取值范围
\l "_Tc155125935" 考点三 二次函数与各项系数之间的关系
\l "_Tc155125936" 题型01 根据二次函数图象判断式子符号
\l "_Tc155125937" 题型02 二次函数图象与各项系数符号
\l "_Tc155125938" 题型03 二次函数、一次函数综合
\l "_Tc155125939" 题型04 二次函数、一次函数、反比例函数图象综合
\l "_Tc155125940" 题型05 两个二次函数图象综合
\l "_Tc155125941" 考点四 二次函数与方程、不等式
\l "_Tc155125942" 题型01 求二次函数与坐标轴交点坐标
\l "_Tc155125943" 题型02 求二次函数与坐标轴交点个数
\l "_Tc155125944" 题型03 抛物线与x轴交点问题
\l "_Tc155125945" 题型04 根据二次函数图象确定相应方程根的情况
\l "_Tc155125946" 题型05 图象法确定一元二次方程的近似根
\l "_Tc155125947" 题型06 求x轴与抛物线的截线长
\l "_Tc155125948" 题型07 图象法解一元二次不等式
\l "_Tc155125949" 题型08 根据交点确定不等式的解集
\l "_Tc155125950" 题型09 二次函数与斜三角形相结合的应用方法
考点一 二次函数的相关概念
二次函数的概念:一般地,形如y=ax²+bx+c (其中a、b、c是常数,a≠0)的函数叫做二次函数.其中,x是自变量,a、b、c分别是函数解析式的二次项系数、一次项系数和常数项.
二次函数的结构特征:1)函数关系式是整式;
2)自变量的最高次数是2;
3)二次项系数a≠0,而 QUOTE b , c b,c可以为零.
根据实际问题列二次函数关系式的方法:
1)先找出题目中有关两个变量之间的等量关系;
2)然后用题设的变量或数值表示这个等量关系;
3)列出相应二次函数的关系式.
二次函数的常见表达式:
二次函数的特殊形式:1)当b=0时, y=ax²+c(a≠0)
2)当c=0时, y=ax²+bx (a≠0)
3)当b=0,c=0时, y=ax²(a≠0)
题型01 判断函数类型
【例1】(2022·北京·统考一模)线段AB=5.动点以每秒1个单位长度的速度从点出发,沿线段AB运动至点B,以线段AP为边作正方形APCD,线段PB长为半径作圆.设点的运动时间为t,正方形APCD周长为y,⊙B的面积为S,则y与t,S与t满足的函数关系分别是( )
A.正比例函数关系,一次函数关系B.一次函数关系,正比例函数关系
C.正比例函数关系,二次函数关系D.反比例函数关系,二次函数关系
【变式1-1】(2021上·北京海淀·九年级统考期中)如图,在△ABC中,∠C=90°,AC=5,BC=10,动点M、N分别从A、C两点同时出发,点M从点A开始沿边AC向点C以每秒1个单位长的速度移动,点N从点C开始沿CB向点B以每秒2个单位长的速度移动.设运动的时间为t,点M、C之间的距离为y,△MCN的面积为S,则y与t,S与t满足的函数关系分别是( )
A.正比例函数关系,一次函数关系B.正比例函数关系,二次函数关系
C.一次函数关系,正比例函数关系D.一次函数关系,二次函数关系
【变式1-2】(2023·北京·统考二模)如图,某小区有一块三角形绿地ABC,其中∠B=90°,AB=BC.计划在绿地上建造一个矩形的休闲书吧PMBN,使点P,M,N分别在边AC,BC,AB上.记PM=xm,PN=ym,图中阴影部分的面积为Sm2.当x在一定范围内变化时,y和S都随x的变化而变化,则y与x,S与x满足的函数关系分别是( )
A.一次函数关系,二次函数关系B.一次函数关系,反比例函数关系
C.二次函数关系,一次函数关系D.反比例函数关系,二次函数关系
题型02 判断二次函数
【例2】(2023·山东济宁·校联考三模)以下函数式二次函数的是( )
A.y=ax2+bx+cB.y=2x-12-4x2.
C. y=ax2+bx+ca≠0D.y=x-1x-2
【变式2-1】(2023·辽宁鞍山·统考一模)下列函数是二次函数的是( )
A.y=x+13B.y=ax2+bx+cC.y=3x-12D.y=3x
【变式2-2】(2023·广东云浮·校考一模)关于x的函数y=a-bx2+1是二次函数的条件是( )
A.a≠bB.a=bC.b=0D.a=0
判断一个函数是不是二次函数的方法:在关系式是整式的前提下,如果把关系式化简、整理(去括号、合并同类项)后,能写成y=ax²+bx+c(a≠0)的形式,那么这个函数就是二次函数,否则,它就不是二次函数.
题型03 已知二次函数的概念求参数值
【例3】(2022·山东济南·模拟预测)若y=m2+mxm2-m是二次函数,则m的值等于( )
A.-1B.0C.2D.-1或2
题型04 利用待定系数法求二次函数的解析式
类型一 一般式
【例4】(2023·陕西西安·高新一中校考三模)二次函数=ax2+bx+c(a,b,c为常数,且a≠0)中x与y的部分对应值如下表,下列结论,正确的个数有( )
①ac1时,y的值随x值的增大而减小;
③4是方程ax2+b-2x+c+9=0的一个根;
④当-10,有下列结论:①abc
相关试卷
这是一份第13讲 二次函数图象与性质(练习)-2025年中考数学一轮复习练习测试,文件包含第13讲二次函数图象与性质练习原卷版docx、第13讲二次函数图象与性质练习解析版docx等2份试卷配套教学资源,其中试卷共159页, 欢迎下载使用。
这是一份2025年中考数学一轮复习精品讲义第13讲 二次函数图象与性质(2份,原卷版+解析版),文件包含2025年中考数学一轮复习精品讲义第13讲二次函数图象与性质原卷版docx、2025年中考数学一轮复习精品讲义第13讲二次函数图象与性质解析版docx等2份试卷配套教学资源,其中试卷共133页, 欢迎下载使用。
这是一份2024 河北数学中考备考重难专题:二次函数图象与性质 (讲义),共12页。试卷主要包含了抛物线中交点问题通常有,判断点是否在抛物线内问题,此时点M的坐标为等内容,欢迎下载使用。

