还剩20页未读,
继续阅读
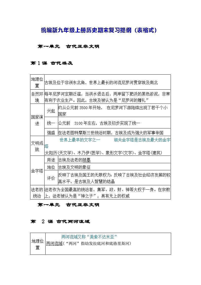
统编版九年级上册历史期末复习提纲(表格式)学案
展开
这是一份统编版九年级上册历史期末复习提纲(表格式)学案,共23页。学案主要包含了强大的奴隶制国家等内容,欢迎下载使用。
相关学案
2024版七年级上册历史期末复习提纲详细版 学案:
这是一份2024版七年级上册历史期末复习提纲详细版 学案,共24页。学案主要包含了楚汉之争,西汉的建立,农学成就等内容,欢迎下载使用。
统编版(2024版)七年级上册历史期末专题复习提纲 学案:
这是一份统编版(2024版)七年级上册历史期末专题复习提纲 学案,共14页。学案主要包含了中国古代政治制度,封建性质的改革,古代中国的经济与经济政策,古代中国的思想与科技文化,国人暴动与农民起义,著名战役,民族关系等内容,欢迎下载使用。
统编版(2024新版)七年级上册历史期末专题复习提纲学案:
这是一份统编版(2024新版)七年级上册历史期末专题复习提纲学案,共14页。学案主要包含了中华文明的起源等内容,欢迎下载使用。

