


湖南省多校联考(三湘名校第二次联考)2023-2024学年高三(上)12月月考地理试卷(解析版)
展开
这是一份湖南省多校联考(三湘名校第二次联考)2023-2024学年高三(上)12月月考地理试卷(解析版),共12页。试卷主要包含了选择题,非选择题等内容,欢迎下载使用。
一、选择题:本大题共16小题,每小题3分,共48分。在每小题给出的四个选项中,只有-个选项符合题目要求。
贵州榕江是具有16个少数民族的国家级贫困县,上世纪40年代足球运动带入榕江,如今各村都有足球队,民间组织的“村超”从90年代至今一直没有间断。今年默默无闻的“村超”全网超480亿次浏览量、抖音视频播放超130亿次、单场上座人数超6万人,对乡村振兴有不可低估的价值。完成下面小题。
1. 贵州“村超”今年能够火遍全国,主要原因是( )
A. 足球运动历史久B. 足球运动受众广
C. 新型媒体的介入D. 政策的大力支持
2. 贵州“村超”三十年不间断,主要得益于( )
A. 政府组织强B. 群众基础好
C. 比赛收益大D. 基础设施好
3. 当地让“村超”服务乡村振兴,可以采取的措施有( )
①加大村超的宣传 ②完善当地基础设施 ③发展特色旅游业
④吸引高科技公司进入 ⑤加强政策支持与引导
A. ①②③④B. ②③④⑤
C. ①②③⑤D. ①②③④⑤
【答案】1. C 2. B 3. C
【解析】
【1题详解】
根据设问,贵州“村超”今年能够火遍全国,重点落在“今年”,足球运动历史久和受众广是一直以来就存在,不是今年才有,A、B错误;由材料可知,“村超”全网超480亿次浏览量,说明新型媒体如“抖音”“快手”等介入对村超的宣传起了关键作用,C正确;而政府的大力支持肯定是有,但不是主要原因。故选C。
【2题详解】
根据材料信息可知,自上世纪40年代足球运动带入榕江,如今各村都有足球队,说明足球运动在当地群众基础好,B正确;民间组织的“村超”从90年代至今一直没有间断,说明一直是民间组织的比赛,不是政府组织,比赛为内部比赛,没有商业运作,不注重收益,当地是贫困县,基础设施不好,A、C、D错误。故选B。
【3题详解】
当地让“村超”服务乡村振兴,“村超”赛事爆棚,吸引外地人竞相观看,可有力促进当地旅游业发展。而“村超”出圈,本身就能提高当地的知名度,塑造当地的良好形象,为当地借力发展好旅游业提供契机。当地有16个少数民族,可以发展特色旅游业,完善基础设施、加大宣传和政策的支持与引导。而高科技公司应该布局在科技发达、人才集中的地方,不宜在乡村。①②③⑤正确,故选C。
耕地资源作为粮食生产的重要承载体,是国家粮食安全的基础。2023年中央一号文件特别强调“树立大食物观,加快构建多元化食物供给体系”,膳食结构向多元化模式演变,由此导致耕种需求也产生变化。下图是根据《中国居民膳食指南2022》推荐的平衡膳食模式下中国居民膳食结构所需耕地面积对比图,完成下面小题。
4. 下列与中国糖料作物主要产区特征吻合的是( )
A. 水绕山环、沃野千里B. 夏季常受伏旱天气影响
C. 太阳辐射能最丰富D. 受旱涝、盐碱、风沙影响
5. 符合当前农业种植结构与膳食指南之间匹配情况的是( )
A. 米袋子过剩B. 菜篮子不足
C. 油壶子不满D. 肉篮子不足
6. “大食物观”背景下确保中国粮食安全,正确的措施是( )
A. 大幅增加奶类制品的进口,补充国内缺口
B. 农业种植结构由“粮经饲”转向“粮经”
C. 引导居民改善膳食结构,减少瓜果蔬菜摄取
D. 进行种植结构转型,调控国内农业生产布局
【答案】4. A 5. B 6. D
【解析】
【4题详解】
中国糖类作物的种植中心主要是在东北平原(甜菜)、华南地区和云贵高原部分地区(甘蔗)。水绕山环、沃野千里是东北平原的特征,A正确;夏季常受伏早天气影响是长江中下游地区,B错误;太阳辐射能最丰富是青藏高原,C错误;受旱涝、盐碱、风沙影响的地区是黄淮海平原,D错误。故选A。
【5题详解】
根据中国居民膳食结构所需耕地面积对比图可知,当前农业种植结构与膳食指南之间匹配情况是:米袋子充足、菜篮子不足、油壶子过剩、肉篮子过剩。故选B。
【6题详解】
“大食物观”背景是膳食结构向多元化模式演变,由此导致耕种需求也产生变化。根据《中国居民膳食指南2022》推荐的平衡膳食模式并考虑到粮食安全,进口贸易受自然灾害、人道主义、利益冲突等国际问题的影响较大,故A错误;中国农业种植结构需要由“粮经”二元结构向“粮经饲”三元结构转型,B错误;引导居民改善膳食结构,减少瓜果蔬菜摄取与“大食物观”违背,C错误;现在的中国需以保护现有耕地资源为基底,以种植结构转型、悯控农区生产布局为主力,落实区间协同和保障适当的国际进口为辅助,综合构建满足“大食物观”背景下居民美好生活需要的耕地保护机制。故选D。
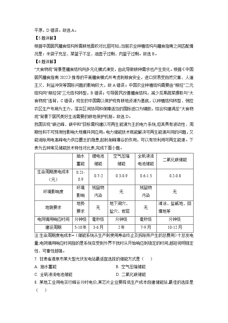
我国实现“碳达峰、碳中和”目标需构建以可再生能源为主的电力系统,但其具有波动性、周期性和不可预测性影响大规模并网应用。电力储能技术既能解决可再生能源并网的问题,又能消除用电高峰电力供应匮乏的隐患,起到削峰填谷的作用,可以有效利用可再生能源。下表为五种常见储能技术特性对比表,完成下面小题。
注:生命周期度电成本=(储能系统从生产到使用寿命终止及拆除所产生的总费用)十总发电量;电网调用响应时间指的是系统在受到外界干扰时从开始响应到稳定的时间,越短说明稳定性、可靠性越强。
7. 甘肃省酒泉市某大型光伏发电站最适宜选择的储能方式是( )
A. 抽水蓄能B. 空气压缩储能.
C. 全矾液流电池储能D. 二氧化碳储能
8. 某地工业用电实行峰谷分时电价,某芯片企业要降低生产成本自建储能站,最佳的选择是( )
A. 锂电池储能B. 空气压缩储能
C. 全矾液流电池储能D. 二氧化碳储能
【答案】7. D 8. A
【解析】
【7题详解】
大型光伏发电站最适宜选择的储能方式应该选生命周期度电成本最低且地貌要求最低的。根据表格数据分析,结合甘肃省酒泉市地理位置,可知,二氧化碳储能生命周期度电成本较低,且酒泉多盐碱地,符合二氧化碳储能的地貌要求,因此最适宜选择的储能方式是二氧化碳储能,D正确,排除ABC。故选D。
【8题详解】
芯片企业要降低生产成本自建储能站需要满足:环境影响度小、无地貌要求、电网调用响应时间短、建设周期短且规模较小(仅仅满足本企业生产要求)。读表格信息可知,锂电池储能建设周期短,电网调用响应时间为毫秒级,响应时间短,且无地貌要求,最适合作为自建储能站,A正确;空气压缩储能、全矾液流电池储能、二氧化碳储能建设周期都较锂电池储能更长,排除BCD。故选A。
蛇形丘是大陆冰盖下封闭水道(冰隧道)中的沙砾物质在河口堆积经地质变迁组成的狭长曲折的高地,呈蛇形弯曲,两壁陡直,丘顶狭窄。下图为蛇形丘形成示意图,完成下面小题。
9. 下列与蛇形丘形成的外力相同的地貌是( )
A. 阿尔卑斯山角峰B. 东欧平原
C. 黄河三角洲D. 挪威峡湾
10. 导致蛇形丘两壁陡直,丘顶狭窄的原因是( )
A. 河床岩性B. 隧道形状
C. 河流流速D. 冰川侵蚀
11. 下列关于蛇形丘的描述,正确的是( )
A. 主要形成在低纬高山地区B. 沉积物大小颗粒杂乱无章
C. 延伸方向与冰川流向一致D. 形成的速度冬季大于夏季
【答案】9. C 10. B 11. C
【解析】
【9题详解】
蛇形丘的形成过程是:冰川消融时,冰融水沿冰川裂隙渗入冰川下,在冰川底部流动,形成冰下隧道,待冰完全融解后,隧道中的沙砾就沉积而形成蛇形丘。在夏季,冰融水增多,冰积物在冰川末端形成冰水三角洲,等到下一个夏季,冰川再次后退,再形成一个冰水三角洲,如此反复不断,一个个冰水三角洲连起来,便形成串珠状的蛇形丘了。因此,其形成的外力作用相同的是河口三角洲,C正确;阿尔卑斯山角峰是冰川侵蚀作用形成的,A错误;在第四纪冰期时,东欧平原曾遭到四次冰川侵袭,冰川活动是形成东欧平原现代地貌的主要原因之一。北部和西北部以冰川侵蚀地貌为主,地表起伏不平,多湖沼;中部为主要冰碛区,冰碛丘陵间夹有沼泽低地;南部为冰水沉积区,多泥沙质平原,地势较平坦,冲沟、坳沟、阶地较发育,故东欧平原是在冰川作用下形成的,B错误;挪威峡湾是在冰川作用下形成的,D错误。故选C。
【10题详解】
蛇形丘是流水在冰川末端形成的三角洲,与流水沉积作用有关,冰下河道是在冰下隧道中形成,隧道的形状直接影响了沉积地貌的形状,故导致其两壁陡直,丘顶狭窄的主要原因是隧道形状,B正确,ACD错误。故选B。
【11题详解】
蛇形丘是大陆冰盖下封闭水道(冰隧道)中的沙砾物质组成的狭长曲折的高地,根据前面对蛇形丘形成过程的分析,其延伸的方向大致与冰川的流向一致,主要分布在大陆冰川区,C正确;蛇形丘主要分布在大陆冰川区,因此该地主要为纬度较高、温度较低的陆地区域,A错误;蛇形丘是在冰川融水时形成,故形成速度夏季大于冬季,D错误;流水沉积有分选性,B错误。故选C。
在副热带高压东端,自高空向下沉降空气遇到下层流向赤道的海洋空气,交界处产生逆温层,这种现象叫信风逆温。下图为信风逆温形成示意图,完成下面小题。
12. 下列地点,最可能出现信风逆温现象的是( )
A. 塔斯马尼亚岛B. 撒哈拉沙漠
C. 大不列颠岛D. 夏威夷群岛
13. 下列关于①到②地,近地面与高空的气压差的变化图,正确的是( )
A. B.
C. D.
14. 下列关于信风逆温的描述,正确的是( )
A. ①地逆温现象比②地重B. ③比②地的气团湿度大
C. ①地的对流层比②地厚D. ①地云层高度比②地高
【答案】12. D 13. B 14. A
【解析】
【12题详解】
根据材料信息“在副热带高压东端,自高空向下沉降空气遇到下层流向赤道的海洋空气,交界处产生逆温层”可以判断,信风逆温通常出现热带海洋上,D正确,ABC错。故选D。
【13题详解】
根据所学的知识结合图形可知,盛行下沉气流,高空与近地面的气压差会增大,①地下沉气流比②地强,逆温现象更加严重,故①地气压差大于②地,B正确,ACD错。故选B。
【14题详解】
根据图中信息,图中逆温层底部越低则逆温越强,底越高则越弱,①地逆温现象比②地重,A正确;通常纬度越低,对流层越厚,故①地的对流层比②地薄,①地云层高度比②地低,CD错误;③地气团自于副热带高压下沉,下沉增温明显,水汽蒸发,湿度较小,②地的气团来自海洋上空的信风湿度大,B错误。故选A。
伊犁河谷黄土分布广泛,黄土颗粒自西向东逐渐变细,是天山山地中植被最丰富的地方。下左图为伊犁河谷及附近地区示意图,右图为伊犁河谷北坡植被多样性指数随海拔的高度变化图。完成下面小题。
15. 伊犁河谷黄土主要来自( )
A. 黄土高原B. 塔里木盆地
C. 西欧平原D. 哈萨克丘陵
16. 下列关于伊犁河谷北坡植被多样性指数变化,描述正确的是( )
A. 植物多样性指数与降水量多少呈正相关
B. 山地草原多样性指数低与人类活动有关.
C. 2200米比1900米多样性指数高的主要原因是热量
D. 1400米比1900米多样性指数高的主要原因是热量
【答案】15. D 16. B
【解析】
【15题详解】
根据材料信息结合所学知识,黄土为典型的风力沉积物,且伊犁河谷黄土颗粒自西向东逐渐变细,说明风力来自西侧;伊犁河谷北、东、南三面环山,呈喇叭状,喇叭口向西张开,面向低矮的哈萨克丘陵,故该地黄土主要来自哈萨克丘陵,D符合题意;黄土高原位于伊犁河谷的东南方向,塔里木盆地位于伊犁河谷的南侧,AB不符合题意;西欧平原位于伊犁河谷西侧,但距离较远,且西欧平原是温带海洋性气候,植被覆盖率较高,C不符合题意。故选D。
【16题详解】
据图分析可知,随着海拔的升高,植物多样性指数呈现先变大后减小再变大的趋势。分析其原因:低海拔地区,气候干旱,不利于植被生长,植物多样性指数低;随着海拔的升高,降水增多,温度适合野果林等落叶阔叶林生长,植物多样性指数变大;海拔升高,气温降低,形成山地草原,加上牧民放牧活动影响,植物多样性指数减少;海拔再升高,降水增加,满足针叶林生长,植物多样性指数增加,A错误,B正确;2200米比1900米多样性指数高和1400米比1900米多样性指数高的主要原因均是水分,CD错误。故选B。
二、非选择题:共52分。
17. 阅读图文材料,完成下列要求。
第19届杭州亚运会秉承“绿色、智能、节俭、文明”办赛理念,以“杭州为主,全省共享”的原则,赛场分布在杭州、宁波、温州、湖州、绍兴、金华各地,新建场馆12个、改造场馆26个、续建场馆9个、临建场馆9个。“办好一个会,提升一座城”,借亚运会东风,各主办和协办城市的基础设施和环境面貌都有明显改善。下图为亚运会比赛场馆分布示意图。
(1)从城市发展的角度概述杭州亚运会采取杭州主办、宁波等五座城市协办的原因。
(2)简述杭州亚运会场馆实现绿色办赛可采取的措施。
【答案】(1)可利用五座城市部分的场馆设施,体现“节俭";多城市共同参与,能够改善更多城市的基础设施和环境面貌;有利于提高中心城市杭州的辐射带动作用;可提高主办和协办城市的知名度;促进杭州与协办城市的交通线路建设,带动区域协调发展;带动各城市旅游业及服务业的发展。
(2)场馆采用光电、风电等绿色电能;场馆屋顶及周边多种绿植,固碳释氧、调控温度;采用导光管,将室外自然光引入场内,减少能源消耗。
【解析】
【小问1详解】
城市发展涉及社会(基础设施、就业等)、相关产业、就业等。据材料可知,五座城市有大量现有场馆,可利用五座城市部分的场馆设施,可以节省大量建设投资,体现“节俭”;多城市共同参与,借助第19届杭州亚运会的契机,政府会加大对城市建设的投资,能够改善更多城市的基础设施和环境面貌;杭州作为该区域的核心城市,亚运会期间与周围城市交流互动频繁,更有利千提高中心城市杭州的辐射带动作用;第19届杭州亚运会影响力较强,可提高主办和协办城市的知名度;为了办好奥运会,政府会加大对城市建设的投资,促进杭州与协办城市的交通线路建设,带动区域协调发展;奥运会期间有大量运动员和观众到来,能带动各城市旅游业及服务业的发展。
【小问2详解】
奥运会期间用电量巨大,场馆采用光电、风电等绿色电能可以对火电的依赖;场馆屋顶及周边多种绿植,固碳释氧、调控温度,即可以美化环境,改善大气成分,又可以调节气候;采用导光管,将室外自然光引入场内,能减少场馆的用电量,减少能源消耗。
18. 阅读图文材料,完成下列要求。
枸杞多喜生于盐碱荒地、盐化沙地、盐湖岸边、河滩等各种盐渍化土壤中,其根系发达,抗旱能力强,由于耐干旱,可生长在沙地,可作为水土保持的灌木。当光照充足时,枸杞枝条生长健壮,花果多,果粒大,产量高,品质好。近年来,青海湖附近区域大力发展枸杞种植,因其品质高而供不应求。下图(a)为青海湖周边局部某区域示意图,图(b)为该地生产的某品牌枸杞包装袋示意图。
(1)从大气运动角度描述图中沙丘形成过程。
(2)说明青海湖附近枸杞生产对生态环境的有利影响。
(3)根据包装袋上的信息,分析高品质枸杞的成因。
【答案】(1)白天,因湖泊和陆地热力性质差异,该地吹湖风;湖风携带沙粒受到黑山阻挡,在山前堆积,形成沙丘。
(2)减少雨水侵蚀造成的水土流失;削减风力,减少大风沙尘天气和风力侵蚀;充分利用盐碱地,维护种植区内生物多样性。
(3)海拔高,人口少,人类活动影响小;光照充足,光合作用强,生产的有机质多;昼夜温差大,有利于有机质积累;一年一季,生长周期长,有机质积累多;高山冰雪融水灌溉,水质好;精挑细选,确保品质。
【解析】
【小问1详解】
读图可知,山丘分布在湖泊边缘,黑山山前位置,应为湖风受山地地形阻挡形成。白天,因湖泊和陆地热力性质差异,该地吹湖风,风由湖泊吹向陆地;湖风携带沙粒受到黑山阻挡,风速下降,所携带的泥沙在山前堆积,形成沙丘。
【小问2详解】
由材料可知,枸杞多喜生于盐碱荒地、盐化沙地、盐湖岸边、河滩等各种盐渍化土壤中,其根系发达,抗旱能力强,由于耐干旱,可生长在沙地,可作为水土保持的灌木。枸杞水土保持能力强,可减少雨水侵蚀造成的水土流失,保水保肥;枸杞生长后可增加地表粗糙度,削减风力,减少风力侵蚀从而减少大风沙尘天气;枸杞能够适应适应盐渍化土壤,可以充分利用盐碱地,增加植被覆盖率,维护种植区内生物多样性,改善生态环境。
【小问3详解】
由图可知,包装袋上的信息有海拔高、日照长、温差大、遵规律、严标准、水源净等。海拔高,人口少,人类活动影响小,污染小,环境质量好,有利于生产出优质枸杞;光照充足,昼夜温差大,光合作用强,生产的有机质多,有机物积累多;一年一季,生长周期长,有利于有机质积累;严标准,精挑细选,确保品质;高山冰雪融水灌溉,水质好,产品质量好。
19. 阅读图文材料,完成下列要求。
乌拉尔山脉位于俄罗斯的中西部,绵延2500多公里。该地曾是欧、亚板块交界处的大地槽,经过上亿年地质演变成了山脉,北部靠近极地的山区为锯齿状的山峰。山脉两边的矿产资源和动植物分布有明显的区别,西坡有丰富的钾盐、石油与天然气,分布着大片阔叶林和针叶林;而东坡蕴藏着丰富的铜、铝等有色金属矿,大多是落叶松,阔叶林很少见。下图示意乌拉尔山脉位置。
(1)分析乌拉尔山东西坡植被差异的原因。
(2)简述东西坡主要岩石组成。
(3)推测乌拉尔山北部从地槽演变成锯齿状山峰的过程。
【答案】(1)乌拉尔山受来自北大西洋暖湿西风的影响,西坡处于迎风坡,降水多,温度高,适宜阔叶林和针叶林生长;东坡处于背风坡,降水少,温度低,适宜落叶松生长。
(2)东坡主要为岩浆岩。西坡主要是沉积岩。
(3)欧、亚板块碰撞挤压,地壳抬升,由大地槽抬升为山脉;受冰川侵蚀形成锯齿状山峰(角峰)。
【解析】
【小问1详解】
分析植被的差异原因要从气候方面入手。读图可知,乌拉尔山呈南北走向,山脉西部深受大西洋暖湿气流影响,在西坡形成迎风坡,降水多,温度高,适宜阔叶林和针叶林生长;而在东坡形成背风坡,降水少,且山脉东部深受西伯利亚干冷气流影响,气温低,适宜落叶松生长。
【小问2详解】
由材料可知,乌拉尔山东坡蕴藏着丰富的铜、铝等有色金属矿,这些有色金属矿形成于岩浆岩中,故东坡岩石主要为岩浆岩。西坡分布有丰富的石油和天然气,其形成于沉积岩中,故西坡岩石主要是沉积岩。
【小问3详解】
特定地貌景观的形成,既要考虑外力作用,也要考虑内力作用。由材料可知,乌拉尔山脉地区曾是欧、亚板块交界处的大地槽,但是经过上亿年地质演变成了山脉,说明在这上亿年间欧、亚板块发生了挤压碰撞,导致地壳抬升,原来的地槽隆升为山脉;乌拉尔山脉接近北极圈,纬度高,海拔较高,历史时期存在冰川,受冰川侵蚀的影响形成锯齿状山峰。
20. 阅读图文材料,完成下列要求。
海气淡水通量,即海洋与大气界面处,单位时间内单位面积上蒸发量减去降水量的值,是衡量全球大气与海洋之间水汽交换的一个重要指标。受大气环流季节性摆动的影响,热带印度洋和东北印度洋海域是海表盐度季节变化强烈的区域,特别是孟加拉湾内部盐度季节变化显著。下图(a)示意印度洋中低纬海区表层海水多年平均盐度、海气年净淡水通量的分布;图(b)示意孟加拉湾多年平均海表盐度的季节变化。
(1)说明导致30°S附近海气年净淡水通量基本相当的原因。
(2)推测印度洋赤道海区上空大气运动及降水特征。
(3)从大气环流角度分析孟加拉湾内部盐度季节变化的原因。
【答案】(1)受副热带高气压带控制,盛行下沉气流,降水稀少,蒸发旺盛。
(2)东部盛行上升气流,降水多;西部盛行下沉气流,降水少。
(3)孟加拉湾盐度南高北低,受气压带风带季节性移动影响,夏季盛行西南季风,把南部高盐度海水带入北部,盐度升高;冬季盛行东北季风,把北部低盐度海水带入南部,盐度降低。
【解析】
【小问1详解】
由材料概念可知,年净淡水通量基本相当说明该海域蒸发量与降水量基本相同,可能均较多,也可能均较少。降水主要与大气环流有关,30°S海域受副热带高气压带控制,盛行下沉气流,降水稀少,蒸发旺盛,故其年净淡水通量基本相当。
【小问2详解】
本小题可从印度洋赤道海区东西两侧的海气年净淡水通量和盐度特征分析其大气运动。读图可知,印度洋赤道海区海气年净淡水通量东部小于西部,盐度东部低于西部,说明赤道海区东部降水多于西部,推断印度洋赤道海区上空的大气运动及降水特征,应是东部上升,降水多;西部下沉,降水少。
【小问3详解】
读图可知,孟加拉湾内部盐度总体而言南高北低;夏季盐度较高,冬季盐度较低。大气环流主要指气压带、风带或季风环流。影响海水盐度的主要因素有海水温度、降水量与蒸发量、入海径流、洋流、与周围海域的海水交换等。受气压带、风带季节性移动影响,孟加拉湾附近夏季盛行西南季风,洋流呈顺时针方向流动,阿拉伯海盐度较高的海水进入孟加拉湾,同时将南部高盐度海水带入北部,盐度升高;受海陆热力性质差异影响,冬季盛行东北季风,洋流呈逆时针方向流动,把北部低盐度海水带入南部,平均盐度降低。
抽水
蓄能
锂电池储能
空气压缩
储能
全矾液流
电池储能
二氧化碳储能
生命周期度电成本(元)
0.21-0.9
0.7-2
0.3-0.9
0.6-1.5
0.2-0.8
环境影响度
环境
影响
残留物污染
无
残留物
污染
无
地貌要求
地势
要求
无
地下洞穴、
盐穴、岩层
无
滩涂、盐碱地、回填地等
电网调用响应时间
分钟级
毫秒级
分钟级
毫秒级
分钟级
建设周期
5-10年
3-6月
2年
7-9月
10-12月
相关试卷
这是一份2024~2025学年湖南省名校教育联盟高三(上)12月大联考(月考)地理试卷(含答案),共7页。
这是一份地理丨湖南省天一大联考&湘一名校联盟2025届高三上学期11月联考地理试卷及答案,共5页。
这是一份湖南省多校2024~2025学年高三(上)11月联考地理试卷(含答案),共7页。
