


湖北省云学联盟2024-2025学年高二(上)11月期中生物试卷(解析版)
展开
这是一份湖北省云学联盟2024-2025学年高二(上)11月期中生物试卷(解析版),共22页。试卷主要包含了单选题等内容,欢迎下载使用。
一、单选题:本题共18小题,每小题2分,共36分。每小题只有一项符合题目要求。
1.如图是肝脏组织细胞与内环境进行物质交换示意图,①②③④⑤表示体液,⑤处箭头表示血液流动的方向。下列说法错误的是( )
A.②中含有氨基酸、氧气、激素、Na+、K+、尿素等物质
B.一般情况下,⑤处CO2浓度低于①处
C.饥饿状态下,⑤处葡萄糖浓度高于①处
D.相比于淡水鱼类,海洋鱼类有更多的代谢产物积累在内环境中
【答案】C
【分析】分析题图:题图是肝细胞与内环境进行物质交换的示意图,⑤处血液流动的方向由主干流向分支,因此⑤是动脉端,③内的液体是细胞内液,④内的液体是淋巴液,②是组织液,①内的液体是血浆,内环境由①②④组成。
【详解】A、图中②为组织液,含有氨基酸、氧气、激素、Na+、K+、尿素等物质,A正确;
B、正常情况下,⑤为动脉端,组织细胞产生的二氧化碳进入血液,因此随着血流方向,二氧化碳浓度逐渐升高,故⑤处CO2浓度低于①处,B正确;
C、在饥饿状态下肝细胞会将肝糖原分解为葡萄糖进入血浆中,因此⑤处的葡萄糖浓度低于①处,C错误;
D、相比于淡水鱼类,海洋鱼类有更多的代谢产物积累在内环境中,以提高渗透压,避免失水,D正确。
故选C。
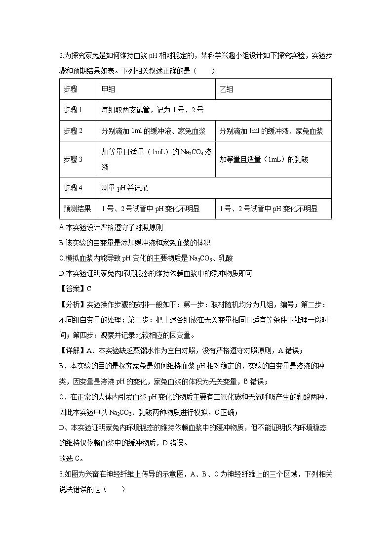
2.为探究家兔是如何维持血浆pH相对稳定的,某科学兴趣小组设计如下探究实验,实验步骤和预期结果如表。下列相关叙述正确的是( )
A.本实验设计严格遵守了对照原则
B.该实验的自变量是添加缓冲液和家兔血浆的体积
C.模拟血浆内能导致pH变化的主要物质是Na2CO3、乳酸
D.本实验证明家兔内环境稳态的维持依赖血浆中的缓冲物质即可
【答案】C
【分析】实验操作步骤的安排一般如下:第一步:取材随机均分为几组,编号;第二步:不同组自变量的处理;第三步:把上述各组放在无关变量相同且适宜等条件下处理一段时间;第四步:观察并记录比较相应的因变量。
【详解】A、本实验缺乏蒸馏水作为空白对照,没有严格遵守对照原则,A错误;
B、本实验的目的是探究家兔是如何维持血浆pH相对稳定的,实验的自变量是溶液的种类,因变量是溶液pH的变化,家兔血浆的体积为无关变量,B错误;
C、在正常的人体内引发血浆pH变化的物质主要有二氧化碳和无氧呼吸产生的乳酸两种,因此本实验中以Na2CO3、乳酸两种物质进行模拟,C正确;
D、本实验证明家兔内环境稳态的维持依赖血浆中的缓冲物质,但不能证明仅内环境稳态的维持仅依赖血浆中的缓冲物质,D错误。
故选C。
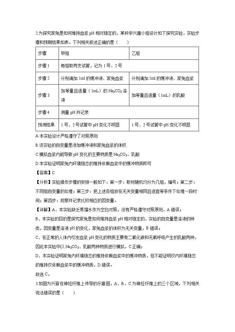
3.如图为兴奋在神经纤维上传导的示意图,A、B、C为神经纤维上的三个区域,下列相关说法错误的是( )
A.神经胶质细胞数量远多于神经元,并参与构成神经纤维表面的髓鞘
B.在膝跳反射发生过程中,兴奋传导的方向为A→B→C或C→B→A
C.神经纤维上兴奋传导方向与膜内局部电流方向一致
D.细胞膜内外K+、Na+分布不均匀是神经纤维兴奋传导的基础
【答案】B
【分析】神经胶质细胞广泛分布于神经元之间,其数量为神经元数量的10~50倍,是对神经元起辅助作用的细胞,具有支持、保护、营养和修复神经元等多种功能。在外周神经系统中,神经胶质细胞参与构成神经纤维表面的髓鞘。神经元与神经胶质细胞一起,共同完成神经系统的调节功能。
【详解】A、神经胶质细胞广泛分布于神经元之间,其数量为神经元数量的10~50倍,且神经胶质细胞参与构成神经纤维表面的髓鞘,A正确;
B、兴奋在膝跳反射中单向传递,故兴奋传导的方向为A→B→C,B错误;
C、膜内局部电流的方向是由兴奋部位向未兴奋部位传导,即神经纤维上兴奋传导方向与膜内局部电流方向一致,C正确;
D、兴奋的传导涉及钠离子和钾离子的转移过程,因此,细胞膜内外K+、Na+分布不均匀是神经纤维兴奋传导的基础,D正确。
故选B。
4.突触后神经元受到刺激(未达到阈值的阈下刺激)能产生EPSP电位。如图1所示,在一定条件下,多个刺激产生的EPSP会进行总和叠加,叠加的电位一旦达到神经元的阈值(触发动作电位的膜电位临界值),就会爆发动作电位。图2实验中,用阈下刺激同时刺激A、C后,突触后膜产生动作电位,同时刺激B、C后,突触后膜电位未发生变化。下列相关叙述错误的是( )
A.检测EPSP时,电表两电极分别置于神经元膜内、外两侧
B.总和叠加的条件之一是EPSP不能衰减至静息电位(-70mV)
C.叠加的电位若超过阈值,动作电位不会随着刺激强度的增大而增大
D.同时刺激B、C后可能叠加的电位仍未达到神经元的阈值
【答案】D
【分析】兴奋在离体神经纤维上以电信号形式双向传导。
【详解】A、检测EPSP时,因为要检测膜内外电位差,所以电表两电极分别置于神经元膜内、外两侧,A正确;
B、总和叠加的条件之一是EPSP不能衰减至静息电位(-70mV),如果衰减到静息电位就无法进行总和叠加了,B正确;
C、叠加的电位若超过阈值,动作电位是“全或无”的,不会随着刺激强度的增大而增大,C正确;
D、根据图2实验,同时刺激B、C后,突触后膜电位未发生变化,说明叠加的电位根本没有达到神经元的阈值,而不是可能未达到阈值,D错误。
故选D。
5.2024年4月,浙江大学首次成功实现了侵入式脑机接口脑控机械臂书写汉字。某颈椎以下高位截瘫导致四肢瘫痪的患者接受脑机接口实验,实现了用“意念”控制机械臂写字,实验过程如图所示。下列相关叙述错误的是( )
A.该实验中的微电极阵列应该植入大脑皮层的中央前回
B.该患者受损的不是大脑皮层的W区,而是大脑皮层的中央前回
C.机械臂的功能相当于反射弧中的效应器
D.该实验中患者用“意念”控制机械臂写字不属于条件反射
【答案】B
【分析】在中枢神经系统的参与下,机体对内外刺激所产生的规律性应答反应,叫作反射。除了缩手反射,常见的反射还有眨眼反射、膝跳反射等。反射是神经调节的基本方式。完成反射的结构基础是反射弧。
【详解】A、大脑皮层的中央前回是躯体运动的高级神经中枢,因此该实验中的微电极阵列应该植入大脑皮层的中央前回,A正确;
B、该患者是四肢瘫痪,即大脑皮层中支配躯体运动的中枢没有办法将信息传递到四肢发挥调控作用(不是大脑皮层的中央前回受损),因此微电极采集到的脑部神经信号主要是支配躯体运动的神经中枢产生的神经信号,B错误;
C、机械臂可以写字,说明是相当于能作出反应的效应器,C正确;
D、用“意念”控制机械臂书写未经过完整反射弧(感受器、传入神经),不属于反射,D正确。
故选B。
6.当膀胱内贮尿量达到一定程度,膀胱内压升高使膀胱被动扩张,膀胱壁内感受器受到刺激而产生兴奋,兴奋传入脊髓继而传至大脑皮层产生尿意。下列叙述错误的是( )
A.婴儿的排尿反射过程可表示为膀胱→d→脊髓→b→膀胱
B.某成年患者能产生尿意但尿失禁,其受损结构可能是a
C.成人可以有意识的控制排尿,体现了神经系统对躯体运动的分级调节
D.排尿反射发生后会越来越强直至迅速完成,这种现象属于反馈调节
【答案】C
【分析】根据题意和图示分析可知:排尿中枢在脊髓,大脑皮层中存在高级神经中枢,可控制脊髓中的低级神经中枢。
【详解】A、婴儿的脑发育还不完善,还不能控制脊髓排尿中枢的活动,所以婴儿的排尿反射过程可表示为膀胱感受器→d传入神经→脊髓排尿中枢→b传出神经→膀胱,A正确;
B、某成年人患者能产生尿意,说明膀胱→d→脊髓→c→脑的通路是正常的,但尿失禁,即能排尿,但排尿不受大脑皮层的支配,可说明脑→a→脊髓中出现了障碍,故其受损的结构可能是a,B正确;
C、成人可以有意识的控制排尿,说明大脑皮层对控制排尿的低级中枢的活动起调整作用,该过程体现了神经系统对内脏活动分级调节,C错误;
D、排尿反射发生后会越来越强直至迅速完成,这种现象属于正反馈调节,D正确。
故选C。
7.人类很早就利用阉割技术来驯化牲畜及控制其繁殖率, 下列叙述正确的是( )
A.科学家摘除公鸡睾丸的过程和重新移植的过程用到了“减法原理”和“加法原理”
B.19世纪科学家在公鸡体内完成了性腺移植实验,移植实验证明了雄激素的作用
C.《齐名要术》记载公猪阉割后利于育肥,其主要原因是雄激素能促进脂肪合成
D.若长期在正常母羊的饲料中添加睾酮,可能导致其性染色体的改变
【答案】A
【分析】胰岛素的发现过程:研究者在显微镜下观察到,胰腺中存在一些聚集成岛状的细胞堆,并将其命名为“胰岛”。依据切除胰腺的狗会患上与人的糖尿病同样的疾病,科学家提出胰腺能分泌某种抗糖尿病的物质的假说。科学家们试图证明胰腺中内分泌物的存在,大多数实验都集中于制备胰腺提取物,注射给糖尿病的狗,但收获甚微。班廷通过将狗的胰管结扎,得到萎缩的胰腺并从中获取提取物,注射给患糖尿病的狗,效果显著。班廷与生化学家合作,抑制蛋白酶的活性,可直接提取正常胰腺中的胰岛素。
【详解】A、科学家摘除公鸡睾丸的过程用到了“减法原理”,重新移植的过程用到了“加法原理”,A正确;
B、19世纪德国学者在公鸡身上完成了性腺移植实验,移植实验只证明了性腺的作用,B错误;
C、《齐名要术》记载公猪阉割后利于育肥,说明雄激素能抑制脂肪合成,C错误;
D、若长期在正常母羊的饲料中添加睾酮,可能导致生殖器官长期不合成与分泌睾酮,进而萎缩,但不会影响其染色体改变,D错误。
故选A。
8.2024年9月28日“大洪山杯”中国公路自行车联赛在湖北随州拉开序幕,全国各地参赛选手齐聚随州展开激烈角逐。下列说法错误的是( )
A.自行车比赛中,运动员主要以有氧呼吸方式提供能量
B.运动员剧烈运动消耗大量葡萄糖,此时胰岛A细胞分泌活动增强
C.剧烈运动时,肌肉细胞进行无氧呼吸产生大量乳酸,导致肌肉酸胀无力
D.剧烈运动时,运动员大量出汗,及时饮用纯净水即可使内环境恢复稳态
【答案】D
【分析】一、有氧呼吸的第一、二、三阶段的场所依次是细胞质基质、线粒体基质和线粒体内膜。有氧呼吸第一阶段是葡萄糖分解成丙酮酸和[H],合成少量ATP;第二阶段是丙酮酸和水反应生成二氧化碳和[H],合成少量ATP;第三阶段是氧气和[H反应生成水,合成大量ATP。
二、无氧呼吸第一阶段与有氧呼吸第一阶段完全相同,第二阶段是丙酮酸在不同酶的催化作用下,分解成酒精和二氧化碳,或者转化为乳酸,其场所是细胞质基质。
【详解】A、有氧呼吸是细胞呼吸的主要形式,自行车比赛中,运动员主要以有氧呼吸方式提供能量,A正确;
B、运动员剧烈运动消耗大量葡萄糖,此时胰岛A细胞分泌活动增强,分泌胰高血糖素,促进肝糖原分解和非糖物质转化为葡萄糖,B正确;
C、剧烈运动时,肌肉细胞进行无氧呼吸产生大量乳酸,导致肌肉酸胀无力,C正确;
D、剧烈运动时,运动员大量出汗,丢失大量水和无机盐,应及时饮用淡盐水,D错误。
故选D。
9.腊肉不仅是一种美食,更是一种情怀。但长期食用含高盐分的腊货易使机体的水钠平衡紊乱,水和钠滞留在内环境中,是诱发高血压的常见原因之一。如图是醛固酮的调节过程。下列叙述正确的是( )
A.正常人高盐饮食会促进醛固酮分泌,降低Na+重吸收
B.Na+和K+通过钠钾泵的转运有利于降低内环境渗透压
C.抑制醛固酮受体的药物可减缓水钠滞留,用于治疗高血压
D.醛固酮与抗利尿激素都能进入靶细胞,与相应受体结合后发挥作用
【答案】C
【分析】当大量丢失水分使细胞外液量减少以及血钠含量降低时,肾上腺皮质增加分泌醛固酮,促进肾小管和集合管对Na+的重吸收,维持血钠含量的平衡。相反,当血钠含量升高时,则醛固酮的分泌量减少,其结果也是维持血钠含量的平衡。水和无机盐的平衡,是在神经调节和激素调节的共同作用下,通过调节尿量和尿的成分实现的。
【详解】A、醛固酮促进肾小管和集合管对Na+的重吸收,维持血钠含量的平衡,所以正常人高盐饮食会使醛固酮分泌减少,降低Na+重吸收,A错误;
B、分析图可知,钠钾泵每次转运3个Na+出细胞,2个K+进细胞,不利于降低内环境渗透压,B错误;
C、抑制醛固酮受体的药物,能与醛固酮受体结合,并竞争性阻断醛固酮与受体结合,拮抗醛固酮调节钠离子重吸收和钾离子的排出,使钠离子、水排出增多,尿量增加,钾离子排出减少,所以抑制醛固酮受体的药物用于治疗高血压,C正确;
D、醛固酮与抗利尿激素都不能进入靶细胞,而是与靶细胞膜上相应受体结合后发挥作用,D错误。
故选C。
10.合胞病毒严重危害婴幼儿尤其是1岁以内婴儿的健康,2024年9月23日,首个合胞病毒“预防针”在北京落地开打。与常规疫苗免疫方式不同的是,该“预防针”属于被动免疫范畴,它本身就是抗体,肌注进入人体后可以快速起效。下列说法错误的是( )
A.接种合胞病毒“预防针”后可以长期预防感染
B.疫苗通常是用灭活的或减毒的病原体制成的生物制品
C.抗体与病原体的结合发生在内环境中
D.疫苗不一定要包含一个完整的病原体
【答案】A
【分析】疫苗接种,是将疫苗制剂接种到人或动物体内的技术,使接受方获得抵抗某一特定或与疫苗相似病原的免疫力,借由免疫系统对外来物的辨认,进行抗体的筛选和制造,以产生对抗该病原或相似病原的抗体,进而使受注射者对该疾病具有较强的抵抗能力。
【详解】A、接种合胞病毒“预防针”后会产生抗体和相应的记忆细胞,但由于其具有一定的时效性,且病毒易发生变异,故接种合胞病毒“预防针”后不能长期预防感染,A错误;
B、疫苗通常是用灭活的或减毒的病原体制成的生物制品,可激发机体的特异性免疫过程,B正确;
C、抗体与病原体的结合发生在内环境中,可发生在组织液等部位,C正确;
D、疫苗不一定要包含一个完整的病原体,也可以是病毒外面的蛋白质等成分,D正确。
故选A。
11.我国在治疗红斑狼疮上取得重大突破。患者在接受CAR-T(将病人的自体T细胞提取出来并进行基因改造,使其表达具有特异性的CAR)治疗时均未出现过敏反应;治疗后全部成功停用长期依赖的激素及免疫制剂。下列说法错误的是( )
A.过敏反应是机体再次接触抗原刺激时引发的,存在个体差异性
B.系统性红斑狼疮属于自身免疫病,可用免疫抑制疗法治疗
C.自体T细胞输回人体一般不会引发人体免疫排斥反应
D.输回人体的T细胞具有特异性识别能力
【答案】A
【分析】一、自身免疫病:是指机体对自身抗原发生免疫反应而导致自身组织损害所引起的疾病。举例:风湿性心脏病、类风湿性关节炎、系统性红斑狼疮等。
二、免疫缺陷病是指由于机体免疫功能不足或缺乏而引起疾病。一类是由于遗传而使机体生来就有的先天性免疫缺陷病;一类是由于疾病和其他因素引起的获得性免疫缺陷病,如艾滋病。
【详解】A、过敏反应是指已免疫的机体在再次接受相同抗原的刺激时所发生的反应,存在个体差异性,A错误;
B、系统性红斑狼疮属于自身免疫病,是由于免疫功能过强引起的,可用免疫抑制疗法治疗,B正确;
C、T细胞取自患者,再回输患者自身,一般不会引发人体免疫反应,C正确;
D、T细胞参与特异性免疫,输回人体的T细胞具有特异性识别能力,D正确。
故选A。
12.天花(天花病毒引起的疾病)是迄今根除的第一种烈性传染病,如图表示天花病毒侵入机体后人体的特异性免疫过程,下列说法正确的是( )
A.天花病毒进入机体后会被细胞a特异性识别
B.天花病毒再次侵入机体时,细胞g来自于细胞h、f的增殖分化
C.机体可通过体液免疫中g细胞产生的④直接清除病毒
D.所有抗原入侵机体都需要⑤⑥免疫的共同参与
【答案】B
【分析】根据图示,⑤免疫是属于细胞免疫,⑧是体液免疫,因此细胞a是抗原呈递细胞,细胞b是辅助性T细胞,细胞d是细胞毒性T细胞,细胞e是记忆T细胞,细胞f是B淋巴细胞,细胞g是效应B细胞,细胞h是记忆B细胞,物质④是抗体。
【详解】A、天花病毒被细胞a是抗原呈递细胞,摄取处理暴露抗原决定簇,但细胞a对抗原决定不具有特异性,A错误;
B、天花病毒再次侵入机体时,细胞g效应B细胞,来自于细胞h即记忆B细胞、f即B淋巴细胞的增殖分化,B正确;
C、机体不可以通过体液免疫中g细胞即效应B细胞产生的④抗体直接清除病毒,需要在抗体与病毒结合形成沉淀或细胞集团被吞噬细胞吞噬,C错误;
D、细胞免疫可裂解被抗原入侵的靶细胞,不侵入细胞的抗原清除时不需要细胞免疫参与,D正确。
故选B。
13.下图表示在“肺炎链球菌转化实验”和“噬菌体侵染细菌的实验”中相关检测指标含量的变化,其它操作都合理,下列叙述正确的是( )
A.在“32P标记的噬菌体侵染大肠杆菌实验”中,沉淀物放射性含量变化可用图甲表示
B.图乙表示“肺炎链球菌体外转化实验”中,R型细菌与加入蛋白酶的S型细菌细胞提取物混合后的相关数量变化
C.肺炎链球菌与T2噬菌体的核酸中嘌呤和嘧啶的比值一定相同
D.若用15N标记的噬菌体侵染大肠杆菌,则上清液和沉淀物中均具较高的放射性
【答案】B
【分析】赫尔希和蔡斯在做噬菌体侵染细菌的过程中,利用了同位素标记法,用32P和35S分别标记的噬菌体的DNA和蛋白质。噬菌体在细菌内繁殖的过程为:吸附→注入→合成→组装→释放。
【详解】A、在“32P标记的噬菌体侵染细菌实验”中,如果保温时间短,亲代噬菌体未来得及侵染细菌,上清液中放射性较高;保温时间合适,沉淀物中放射性较高,上清液中放射性较低;如果保温时间过长,子代噬菌体从大肠杆菌中释放出来,离心后上清液中放射性会增加,故甲图可表示上清液放射性含量的变化,A错误;
B、“肺炎链球菌体外转化实验”中部分R型菌可转化为S型菌,图乙表示“肺炎链球菌体外转化实验”中,R型细菌与加入蛋白酶的S型细菌细胞提取物混合后的相关数量变化,B正确;
C、肺炎链球菌和T2噬菌体的DNA均为双链DNA,双链DNA中嘌呤和嘧啶的比值均为1,但肺炎链球菌还含有RNA,是单链结构,嘌呤和嘧啶的比值不一定相同,C错误;
D、15N不具有放射性,D错误。
故选B。
14.科学史是人类认识和改造自然的历史,下列有关科学史的说法正确的是( )
A.孟德尔利用假说-演绎法证明了非等位基因的遗传符合自由组合定律
B.摩尔根依据“F2果蝇红眼:白眼=3:1”的事实提出“控制果蝇白眼的基因在X染色体上,而Y染色体上不含有它的等位基因”的假说
C.威尔金斯和富兰克林的DNA衍射图谱为DNA双螺旋结构模型的搭建提供了数据基础
D.拉马克的进化学说认为生物通过变异适应环境
【答案】CD
【分析】萨顿提出基因在染色体上的假说,摩尔根利用假说-演绎法证明了基因在染色体上。
【详解】A、孟德尔提出的概念是“遗传因子”的概念,并未提出基因的概念,A错误;
B、摩尔根依据“F2果蝇红眼:白眼=3:1”,且子代中只在雄性中有白眼的事实提出“控制果蝇白眼的基因在X染色体上,而Y染色体上不含有它的等位基因”的假说,B错误;
C、沃森和克里克在探索DNA结构的过程中,以威尔金斯和富兰克林获得的DNA衍射图谱有关数据为基础,又利用查哥夫提出的四种碱基数量关系,通过反复修正,最终成功构建了DNA双螺旋结构模型,C正确;
D、环境变化直接导致变异的发生以适应新的环境属于拉马克的进化观点,达尔文学说认为适应环境的变异是有利变异,不适应环境的变异是有害变异,D正确。
故选CD。
15.DNA甲基转移酶(DNMTs)能够将甲基转移至DNA分子特定位置。DNA甲基化异常与多种癌症相关,研究发现,DNMTs经常在癌组织和细胞中过量表达。下列叙述正确的是( )
A.DNA甲基化可能影响了DNA聚合酶与DNA分子的结合
B.DNA分子中胞嘧啶被甲基化后会影响其与鸟嘌呤互补配对
C.抑癌基因表达的蛋白质活性过强,就可能引起细胞癌变
D.靶向特异性DNMTs抑制剂在癌症治疗中具有巨大潜力
【答案】D
【分析】表观遗传是指DNA序列不发生变化,但基因的表达却发生了可遗传的改变,即基因型未发生变化而表现型却发生了改变,如DNA的甲基化,甲基化的基因不能与RNA聚合酶结合,故无法进行转录产生mRNA,也就无法进行翻译,最终无法合成相应蛋白,从而抑制了基因的表达。
【详解】A、DNA甲基化可能影响了RNA聚合酶与DNA分子的结合,从而通过影响基因的转录过程影响基因的表达,A错误;
B、DNA分子中胞嘧啶被甲基化后不改变基因的碱基序列,不会影响其与鸟嘌呤互补配对,B错误;
C、抑癌基因表达的蛋白质能抑制细胞的生长和增殖,或者促进细胞凋亡,这类基因一旦突变而导致相应蛋白质活性减弱或失去活性,可能引起细胞癌变,C错误;
D、DNMTs经常在癌组织和细胞中过量表达,靶向特异性DNMTs抑制剂在癌症治疗中具有巨大潜力,D正确。
故选D。
16.基因型为Aa的某个精原细胞在细胞分裂过程中,其中A基因所在的一条染色体发生如图所示的着丝粒横裂而形成“等臂染色体”。不考虑其他变异,下列说法错误的是( )
A.“等臂染色体”的形成只发生在减数分裂Ⅱ后期
B.“等臂染色体”的形成属于染色体结构变异
C.21三体综合征患者的形成与着丝粒异常横裂无关
D.仅考虑A、a基因,该精原细胞进行减数分裂时,产生的精细胞种类有3种
【答案】A
【分析】有丝分裂后期特点:着丝粒(着丝点)分裂,姐妹染色单体分开,成为两条染色体,分别移向细胞两极,分向两极的两套染色体形态和数目完全相同。
【详解】A、着丝粒横裂而形成“等臂染色体”,着丝粒的分裂可以发生在有丝分裂后期和减数分裂II后期,A错误;
B、常见的染色体结构畸变有缺失、重复、易位、倒位、环状染色体和等臂染色体等,等臂染色体的形成属于染色体结构变异,B正确;
C、21三体综合征患者的形成是由于21号染色体多了一条,与着丝粒异常横裂无关,C正确;
D、据题意可知,“等臂染色体”是由于A、a所在的染色体中有一条形成的,仅考虑A、a基因,该精原细胞进行减数分裂时,假定是A所在的染色体形成,则子细胞基因型为AAa或a;假定是a所在的染色体形成,则子细胞基因型为Aaa或A,D正确。
故选A。
17.有人在舔尝苯硫脲时会觉得苦,称为尝味者;也有人在舔尝时感觉不到苦,称为味盲者,在我国汉族人群中的发生率约为9%。据调查发现,夫妻均为尝味者的有些家庭中也生有味盲的男孩或者女孩。现有一个妻子为色觉正常的尝味者、丈夫为红绿色盲的味盲者家庭,育有一儿一女,儿子为红绿色盲的尝味者,女儿为色觉正常的尝味者。下列叙述正确的是( )
A.根据调查结果可知苯硫脲味盲是一种伴X染色体隐性遗传病
B.调查该病的发病率应在患者家系中调查
C.该夫妇再生一个红绿色盲患者的概率是1/2
D.该家庭中的女儿与一个尝味者男性结婚,生育一个味盲者男孩的概率为3/26
【答案】C
【分析】根据题意分析可知:苯硫脲味盲是常染色体隐性遗传病,红绿色盲是伴X染色体隐性遗传病,两对基因独立遗传。
【详解】A、根据调查可知,夫妻均为尝味者的有些家庭中也生有味盲的男孩或者女孩,因此味盲是由隐性基因控制的,且是常染色体隐性遗传病,因为如果是伴X染色体隐性遗传病,味盲女孩的父亲一定是味盲患者,A错误;
B、调查该病的发病率应在人群中随机调查,B错误;
C、妻子为色觉正常、丈夫为红绿色盲,生了一个色盲的男孩,则用A、a基因代表正常和红绿色盲基因,母亲的基因型为XAXa,父亲的基因型为XaY,妻子为尝味者、丈夫为味盲者家庭,育有一儿一女,儿子为尝味者,女儿为尝味者,则用B、b基因代表尝味者和味盲者基因,母亲的基因型为B-,父亲的基因型为bb,因此母亲的基因型为B-XAXa,父亲的基因型bbXaY,则该夫妇再生一个红绿色盲患者的概率为1/2,C正确;
D、一个妻子为色觉正常的尝味者、丈夫为红绿色盲的味盲者家庭,育有一儿一女,儿子为红绿色盲的尝味者,女儿为色觉正常的尝味者,母亲的基因型为B-XAXa,父亲的基因型bbXaY,该家系中的女儿的基因型为BbXAXa,与一个尝味者男性结婚,根据题意,味盲者,在我国汉族人群中的发生率约为9%,即人群中bb的基因频率为9%,则b的基因频率为0.3,则B的基因频率为1-a=0.7,则尝味者男性的基因型可能为2×B×b=0.42,因此该男性的基因型为0.42BbXAY,与该家系中基因型为Bb的女儿结婚后,生一个味盲者男孩bb的基因频率为0.42×1/4×1/2=0.0525,D错误。
故选C。
18.东北虎在其生存环境中展现出多种适应性特征。为促进东北虎种群发展,生物学家提出了建立生态廊道的策略,以连接被人类活动分隔的东北虎栖息地。下列叙述错误的是( )
A.生态廊道的建立可以打破种群之间的地理隔离
B.不同种群的东北虎之间进行基因交流可以提高其遗传多样性
C.适应具有相对性,其根本原因是遗传的稳定性与环境不断变化之间的矛盾
D.在自然环境中,所有生物个体都平等地享有生存和繁衍的机会
【答案】D
【分析】一、生物的多样性:生物圈内所有的植物、动物和微生物,它们所拥有的全部基因以及各种各样的生态系统,共同构成了生物多样性。生物多样性包括基因多样性、物种多样性和生态系统多样性。
二、生物进化过程实际上是生物与生物、生物与无机环境共同进化的过程,进化导致生物多样性。
【详解】A、生态廊道的建立可以打破种群之间的地理隔离,能够进行基因交流,A正确;
B、不同种群的东北虎之间进行基因交流可以提高其遗传多样性(或基因多样性),B正确;
C、适应具有相对性的根本原因是遗传的稳定性与环境不断变化之间的矛盾,是遗传物质的稳定性和环境条件的变化相互作用的结果,C正确;
D、在自然环境中,由于竞争和适应能力不同,生物个体并非平等地享有生存和繁衍的机会,D错误。
故选D。
二、非选择题:本题共4小题,共64分。
19.“端稳中国碗,装满中国粮”,为育好中国种,科研人员开展了大量研究。中国是水稻原产地之一,由于水稻的杂种优势(指杂交子一代在多种表型上优于亲本的现象)显著,培育出杂交水稻具有较高价值。
Ⅰ、袁隆平院士从1964年开始研究杂交水稻,选育出雄性不育株(雄蕊发育不正常,但雌蕊正常,可以接受外来花粉而繁殖后代)是他遇到的第一个难题。
(1)杂交水稻在抗逆性、产量等方面优于双亲,但杂种自交后代会发生___________现象,主要发生的时期是_________。
(2)杂交时,雄性不育株通常作_________,相比两性水稻,优势是______。
(3)水稻的育性是由细胞质基因和细胞核基因共同控制的(细胞核基因:R-可育、r-不育:细胞质基因:N-可育,S-不育),如图所示,只有核质基因均为不育时才表现为雄性不育,记为S(rr)。品系1(雄性不育)与品系2杂交所产子代仍表现为雄性不育,推测品系2的基因型为_________。品系1与品系3杂交,收获所结种子S(杂合子)可供农民生产种植,推测品系3的基因型为______。
Ⅱ、为了简化育种程序、提高选育几率,科研人员培育出温敏型雄性不育系,当所处环境温度高于临界温度时,该品系表现为雄性不育,低于临界温度时恢复育性,可以自交产生籽粒。研究发现,一种温敏型不育株的形成与4号染色体上的M基因突变有关,M基因编码一个在花药中高效表达的GMC氧化还原酶,突变会导致温敏雄性不育。
(4)该现象说明基因和性状的关系是:____________。
(5)科研工作者获得了2种温敏不育系的水稻,其雄性不育的起点温度分别为23.3℃和26℃。在制备杂交水稻种子时,由于大田中环境温度会有波动,应选用雄性不育起点温度为______℃的品系,避免自交和杂交种混杂的现象。
【答案】(1)①.性状分离 ②.减数分裂I后期
(2)①.母本 ②.避免人工去雄操作
(3)①.N(rr) ②.S(RR)/N(RR)
(4)基因通过控制酶的合成来控制代谢过程,进而控制生物体的性状
(5)23.3
【分析】分析题干信息可知:雄性的育性由细胞核基因和细胞质基因共同控制,基因型包括:N(RR)、N(Rr)、N(r)、S(RR)、S(Rr)、S(rr),由于"基因R能够抑制基因S的表达,当细胞质中有基因N时,植株都表现为雄性可育",因此只有S(rr)表现雄性不育,其它均为可育。
小问1详解】杂交水稻在抗逆性、产量等方面优于双亲,但杂种自交后代会发生性状分离的现象,发生性状分离的原因是在形成配子时成对的遗传因子彼此分离,分别进入到不同的配子,配子随机结合,故主要发生的时期是减数分裂I后期
【小问2详解】杂交时,雄性不育株不能产生雄配子,通常做母本,相比两性水稻,优势是避免人工去雄操作。
【小问3详解】分析题干信息可知:雄性的育性由细胞核基因和细胞质基因共同控制,基因型包括:N(RR)、N(Rr)、N(r)、S(RR)、S(Rr)、S(rr),由于"基因R能够抑制基因S的表达,当细胞质中有基因N时,植株都表现为雄性可育",因此只有S(rr)表现雄性不育,其它均为可育。品系1(雄性不育)与品系2杂交所产子代仍表现为雄性不育,品系1的基因型为S(rr),子代的细胞质基因遗传母本为S,若子代仍表现为雄性不育,则子代中不含有R基因,推测品系2的基因型为N(rr);品系1与品系3杂交,收获所结种子S(杂合子)可供农民生产种植,说明子代中细胞核基因为Rr,推测品系3的基因型为S(RR)/N(RR)。
【小问4详解】根据题意,一种温敏型不育株的形成与4号染色体上的M基因突变有关,M基因编码一个在花药中高效表达的GMC氧化还原酶,突变会导致温敏雄性不育。该现象说明基因和性状的关系是:基因通过控制酶的合成来控制代谢过程,进而控制生物体的性状。
【小问5详解】由于大田中环境温度会有波动,应选择雄性不育的起点温度低(23.3)的品系,雄性不育温度范围大,可避免自交和杂交种混杂的现象。
20.我国英勇的志愿军战士在抗美援朝战斗中经常长途奔袭,机体往往出现心跳加快、呼吸加深、大量出汗、口渴等生理反应。长途奔袭需要机体各器官系统共同协调完成。
(1)急行军过程中,战士们感到口渴的原因是大量出汗导致血浆渗透压升高,渗透压感受器产生的兴奋传到______,产生渴觉,同时抗利尿激素分泌增多,从而促进______,减少尿量的排出。
(2)少数人因一次摄入的水严重超量,组织细胞大量含水形成肿胀,影响各个脏器的功能,形成水中毒。出现水中毒主要原因是:____________。
(3)长途奔袭的战士会出现心跳加快、血压升高等生理反应,结束后,血压能快速恢复正常。该过程中减压反射是调节血压相对稳定的重要神经调节方式。为验证减压反射弧的传入神经是减压神经,传出神经是迷走神经,根据提供的实验材料,完善实验。材料与用具:成年实验兔、血压测定仪、生理盐水、刺激电极、麻醉剂等。
(要求与说明:答题时对实验兔的手术过程不作具体要求)
①完善实验思路:
Ⅰ、麻醉和固定实验兔,分离其颈部一侧的颈总动脉、减压神经和迷走神经。颈总动脉经动脉插管与血压测定仪连接,测定血压,血压正常。在实验过程中,随时用生理盐水湿润神经。
Ⅱ、用适宜强度电刺激减压神经,测定血压,血压下降。再用适宜强度电刺激________,测定血压,血压下降。
Ⅲ、对减压神经进行双结扎固定,并从结扎中间剪断神经(如图所示)。分别用适宜强度电刺激________,分别测定血压,并记录。
Ⅳ、对迷走神经进行重复Ⅲ的操作。
②预测实验结果、结论:若Ⅲ实验结果为____________,且Ⅳ实验结果为____________,则实验目的达到。
【答案】(1)①.大脑皮层 ②.肾小管和集合管对水分的重吸收
(2)一次摄入的水严重超量,血浆渗透压大幅下降,大量的水进入组织液和组织细胞
(3)①.迷走神经 ②.(减压神经的)中枢端和外周端 ③.刺激中枢端血压下降,刺激外周端血压不变 ④.刺激中枢端血压不变,刺激外周端血压下降
【分析】人体的水平衡调节过程:当人体失水过多、饮水不足或吃的食物过咸时→细胞外液渗透压升高→下丘脑渗透压感受器受到刺激→垂体释放抗利尿激素增多→肾小管、集合管对水分的重吸收增加→尿量减少。同时大脑皮层产生渴觉(主动饮水)。
【小问1详解】大脑皮层是所有感觉的形成部位,急行军过程中,战士们感到口渴的原因是大量出汗导致血浆渗透压升高,渗透压感受器产生的兴奋传到大脑皮层产生渴觉;
抗利尿激素能够作用于肾小管和集合管,促进其对水分的重吸收,抗利尿激素分泌增多,从而促进肾小管和集合管对水分的重吸收,减少尿量的排出。
【小问2详解】细胞外液的渗透压与无机盐和蛋白质的含量有关,一次摄入的水严重超量,血浆渗透压大幅下降,大量的水进入组织液和组织细胞,组织细胞大量含水形成肿胀,影响各个脏器的功能,形成水中毒。
【小问3详解】①本实验目的是验证减压反射弧的传入神经是减压神经,传出神经是迷走神经,则实验可通过刺激不同部位,然后通过血压的测定进行比较,结合实验材料可设计实验思路如下:
I.麻醉和固定实验兔,分离其颈部一侧的颈总动脉、减压神经和迷走神经。颈总动脉经动脉插管与血压测定仪连接,测定血压,血压正常。在实验过程中,随时用生理盐水湿润神经,以保证其活性。
Ⅱ.用适宜强度电刺激减压神经,测定血压,血压下降。再用适宜强度电刺激迷走神经,测定血压,血压下降。
Ⅲ.对减压神经进行双结扎固定,并从结扎中间剪断神经(如图乙所示)。分别用适宜强度电刺激减压神经的中枢段和外周端,分别测定血压,并记录。
IV.对迷走神经进行重复Ⅲ的操作。
②预测实验结果:若传入神经是减压神经,兴奋从右往左传递,刺激减压神经的外周端,神经冲动无法传入神经中枢,反射无法完成,血压不变,刺激减压神经的中枢端,神经冲动可以传入神经中枢,血压下降;若传出神经是迷走神经,兴奋从中枢端往外周端传递;刺激迷走神经的中枢端,神经冲动无法传出,血压不变,刺激外周端,神经冲动可以传出,血压下降。
21.糖尿病是一种以高血糖为特点的代谢性疾病,可分为1型糖尿病、2型糖尿病、妊娠期糖尿病、特殊类型糖尿病等类型。请分析并回答:
(1)正常人体短时间的剧烈运动后血糖浓度会升高,其中发挥主要作用的是胰岛A细胞分泌的______,其分泌增加可直接受_______(填“交感”或“副交感”)神经支配。研究表明还与多种激素分泌增加有关,如__________(写出两种)。
(2)如图1,胰岛素可通过“3-磷酸肌醇激酶(PI3K)-磷酸二酯酶(PDE)”途径调节葡萄糖代谢。研究发现部分肥胖患者的PDE活性明显降低,使机体持续高血糖,据图1分析,原因是:PDE活性降低,______。
(3)为探究葛根芩连汤对2型糖尿病的治疗效果,科研人员利用2型糖尿病模型鼠进行相关实验,结果如图2所示,本实验体现的对照类型有(填序号):______(①空白对照,②相互对照,③自身前后对照),该实验结果说明______。
(4)目前尚无根治2型糖尿病的方法,但可通过多种手段预防和控制。请你结合所学知识,给出一条预防2型糖尿病的措施:_________。
【答案】(1)①.胰高血糖素 ②.交感 ③.肾上腺素、糖皮质激素、甲状腺激素
(2)PDE对脂肪分解转化为葡萄糖的抑制作用减弱;脂联素减少,组织细胞对葡萄糖的利用减少
(3)①.①②③ ②.葛根芩连汤可以有效降低血糖浓度,且效果比二甲双胍要好
(4)不要暴饮暴食,适当加强锻炼
【分析】胰岛素是唯一能降低血糖的激素,其作用分为两个方面:促进血糖氧化分解、合成糖原、转化成非糖类物质,抑制肝糖原的分解和非糖类物质转化;胰高血糖素能升高血糖,只有促进效果没有抑制作用,即促进肝糖原的分解和非糖类物质转化。
【小问1详解】胰岛A细胞可以分泌胰高血糖素能够升高血糖;胰岛A细胞的分泌增加受到交感神经支配;此外还能升高血糖的激素有肾上腺素、糖皮质激素、甲状腺激素。
【小问2详解】分析题意,胰岛素可通过“3-磷酸肌醇激酶(PI3K)-磷酸二酯酶(PDE)”途径调节葡萄糖代谢,据图1分析,原因是:PDE活性降低,DE对脂肪分解转化为葡萄糖的抑制作用减弱;脂联素减少,组织细胞对葡萄糖的利用减少。
【小问3详解】本实验中既有自身前后的比较,属于自身前后对照,也有不同组别的比较,属于相互对照,还有不作处理的正常鼠组别,是空白对照,故选①②③;据图可知,BCD均为2型糖尿病模型鼠,实验前血糖相对浓度相同,实验后,C组(二甲双胍处理组)和D组(葛根芩连汤处理组)血糖均下降且D组降低更明显,故该实验结果说明葛根芩连汤可以有效降低血糖浓度,且效果比二甲双胍要好。
【小问4详解】2型糖尿病是一种以高血糖为特点的代谢性疾病,预防2型糖尿病的措施有不要暴饮暴食,适当加强锻炼。
22. 如图1人体受到感染时,免疫细胞会释放促炎因子来清除病原体,若促炎因子过量会导致正常组织损伤,如类风湿关节炎,此时人体会通过“炎症反射”防止促炎因子的过量产生,还可通过一系列内分泌调节来降低组织损伤,其过程如图2所示。
(1)当人体受到感染时往往会因局部炎症反应,导致体温升高,此时机体通过_______来增加散热。
(2)据图1分析,结构①是“炎症反射”反射弧中的___________(结构),下列关于“类风湿关节炎”可能的发病机理,推断合理的有___________。a、物质B的释放量增大;b、物质A的数量过多;c、促炎因子基因的转录过程加快;d、受病毒感染激活了NF-KB
(3)据图2分析,肾上腺皮质激素(GC)类药物常用于治疗类风湿关节炎,同时会_________(填“增加”或“降低”)机体肿瘤发生的风险。正常情况下,机体源源不断的合成GC,但内环境中GC的含量却保持相对稳定,原因是:_______(请答出两点)。
(4)科学家发现,中药材姜黄中的主要成分之一姜黄素,具有抗炎、抗氧化等多种生物活性,据此做了如下探究:将体重及生长状况相同的大鼠随机均分为正常对照组、造模组,分别进行如下前期处理,完成后再分别进行后期处理,一段时间后检测大鼠血浆中促炎因子的水平。
注:弗氏完全佐剂为细胞免疫刺激剂,可用于制备类风湿关节炎动物模型
①根据实验处理和结果,推测本实验的实验目的是:____________。②请将表格中横线处补充完整______。
【答案】(1)皮肤血管舒张、血流量增多,汗腺分泌增加
(2)①.传出神经 ②.cd
(3)①.增加 ②.①肾上腺皮质激素含量增加到一定程度时,会抑制下丘脑和垂体分泌相关激素,进而使肾上腺皮质激素分泌减少;②激素一经靶细胞接受并起作用后就失活了
(4)①.探究姜黄素对类风湿关节炎的干预作用 ②.关节肿胀
【分析】寒冷环境→皮肤冷觉感受器→下丘脑体温调节中枢→增加产热(骨骼肌战栗、立毛肌收缩、甲状腺激素分泌增加),减少散热(毛细血管收缩、汗腺分泌减少)→体温维持相对恒定。
【小问1详解】体温升高时,机体可以通过皮肤血管舒张、血流量增多,汗腺分泌增加来增加散热。
【小问2详解】分析图1,根据图中箭头方向可判断信息流动方向为促炎因子➡③➡②➡①➡B,结构①可作用于相应效应器引起反应,属于传出神经;根据题意,类风湿性关节炎是由于促炎因子过量导致正常组织损伤引起,再据图1分析,其发病机理可能是“促炎因子基因的转录过程加快”和“受病毒感染激活了NF-KB”,物质A和B增多,是起抑制作用的,能够抑制类风湿性关节炎的发生。故选cd。
【小问3详解】肾上腺皮质激素(GC)类药物常用于治疗类风湿关节炎,同时会抑制免疫系统的功能,故会增加机体肿瘤发生的风险;正常情况下,肾上腺皮质激素含量增加到一定程度时,会抑制下丘脑和垂体分泌相关激素,进而使肾上腺皮质激素分泌减少,且激素一经靶细胞接受并起作用后就失活了,故机体源源不断的合成GC,但内环境中GC的含量却保持相对稳定。
【小问4详解】分析题意,本实验将体重及生长状况相同的大鼠随机均分为正常对照组、造模组,分别进行如下前期处理,完成后再分别进行后期处理,一段时间后检测大鼠血浆中促炎因子的水平,故实验的实验目的是探究姜黄素对类风湿关节炎的干预作用;表中造模组注射弗氏完全佐剂,为细胞免疫刺激剂,细胞的免疫功能增强,促炎因子过量会导致正常组织损伤,故预期结果是关节肿胀。
步骤
甲组
乙组
步骤1
每组取两支试管,记为1号、2号
步骤2
分别滴加1ml的缓冲液、家兔血浆
分别滴加1ml的缓冲液、家兔血浆
步骤3
加等量且适量(1mL)的Na2CO3溶液
加等量且适量(1mL)的乳酸
步骤4
测量pH并记录
预测结果
1号、2号试管中pH变化不明显
1号、2号试管中pH变化不明显
组别
前期处理
前期处理后关节情况
后期处理
正常对照组
注射生理盐水
关节不肿胀
注射生理盐水
造模组
注射弗氏完全佐剂
模型组:注射生理盐7
姜黄素组:注射姜黄
相关试卷
这是一份湖北省云学名校联盟2024—2025学年高二上学期10月联考生物试卷(解析版),共22页。试卷主要包含了选择题,非选择题等内容,欢迎下载使用。
这是一份湖北省云学名校联盟2023-2024学年高一(上)12月联考生物试卷(解析版),共22页。试卷主要包含了 动物学家施旺说过等内容,欢迎下载使用。
这是一份2024~2025学年湖北省云学联盟高二(上)期中联考生物试卷(含答案),共11页。