所属成套资源:2025长沙一中高三上学期第四次月考试题(全)及答案(九科)
2025长沙一中高三上学期第四次月考试题生物含解析
展开
这是一份2025长沙一中高三上学期第四次月考试题生物含解析,共15页。试卷主要包含了单项选择题,不定项选择题,非选择题等内容,欢迎下载使用。
本试题卷包括选择题、非选择题两部分,共10页。时量75分钟。满分100分。
第I卷选择题(共40分)
一、单项选择题(每小题只有一个选项符合题意。本题共12小题,每小题2分,共24分。)
1.细胞内的化合物在生物体的生命活动中扮演着重要角色。下列关于细胞内化合物的叙述,正确的是( )
A.糖类代谢发生障碍时,脂肪会大量分解并转化为糖类以供能
B.糖原与植物体内的淀粉均由葡萄糖组成,两者的结构相同
C.与蛋白质等物质结合的水,失去了流动性和溶解性
D.细胞内合成核酸、蛋白质和多糖等大分子物质均需要模板
2.将生长状况相似的新鲜黄瓜切成形状、大小相同的若干细条,并将其均分成三组,分别置于渗透压相同的蔗糖溶液(甲组)、葡萄糖溶液(乙组)和KNO3溶液(丙组)中。浸泡一段时间后,发现甲组黄瓜条的平均长度变为原长度的80%,乙组黄瓜条的平均长度变为原长度的110%。下列相关叙述错误的是( )
A.初始时,黄瓜细胞的细胞液渗透压一定大于葡萄糖溶液
B.推测丙组实验黄瓜条平均长度的变化趋势与乙组类似
C.实验结束时,甲组黄瓜细胞中液泡的体积小于乙组
D.乙组黄瓜条变长的原因可能是黄瓜细胞吸收了溶液中的葡萄糖
3.正常情况下,机体中细胞分化往往不可逆转。然而,在特定的实验条件下,已分化的细胞被逆转后可恢复全能性状态,或者形成胚胎干细胞系,或者进一步发育成一个新个体。科学家已尝试采用多种方法来制备诱导多能干细胞(ips细胞)。下列叙述错误的是( )
A.ips细胞可分化形成多种组织细胞,说明ips细胞在分裂时很容易发生突变
B.ips细胞最初是由成纤维细胞转化而来的,后来发现已分化的T细胞、B细胞等也能被诱导为ips细胞
C.由ips细胞产生的特定细胞,可以在新药的测试中发挥重要作用,但用于临床治疗中可能存在导致肿瘤发生的风险
D.ips细胞具有细胞周期,它分化形成的神经细胞一般不具有细胞周期
4.下表是一对夫妇及其子女的简化DNA指纹,表示带有标记基因。不考虑互换,据图判断,下列叙述正确的是( )
A.基因4可能位于常染色体上也可能位于X染色体上
B.若只考虑基因2,则母亲可能为纯合子
C.基因3和基因5可能位于同一条染色体上
D.基因1可能是显性基因也可能是隐性基因
5.关于探究蛋白质和核酸哪一种是遗传物质的系列实验,下列叙述正确的是( )
A.烟草花叶病毒实验中,以病毒颗粒的RNA和蛋白质互为对照进行侵染,结果发现RNA侵染组可使烟草出现花叶病斑症状
B.用35S标记的T2噬菌体侵染细菌时,沉淀物中的放射性较高,可能是保温时间过短导致的
C.肺炎链球菌体外转化实验中,利用自变量控制的“加法原理”,将“S型菌DNA+DNA酶”加入R型活菌的培养基中,结果证明DNA是转化因子
D.噬菌体侵染实验中,噬菌体DNA进入宿主细胞后,利用自身原料和酶完成自我复制
6.同一mRNA链上存在RNA聚合酶及多个核糖体,与RNA聚合酶最接近的核糖体为前导核糖体,RNA聚合酶合成产物的速度与前导核糖体的翻译速度始终保持一致,以保障转录和翻译的完整进行。这种同步完成转录和翻译的现象称为转录翻译偶联。下列叙述正确的是( )
A.转录时,RNA聚合酶在模板DNA上的移动方向是5'→3'
B.核糖体首先结合在mRNA的5'端,随后启动翻译过程
C.与RNA聚合酶最接近的核糖体最终合成的肽链最长
D.转录翻译偶联现象普遍发生在人体细胞核基因的表达过程中
7.一种能耐高温的小鱼生活在澳大利亚中部的沙漠中。该种小鱼能够在水流缓慢或静止的区域生存,它们形成了不同的亚种。已知在某个孤立水体中,该种小鱼的基因型频率初始状态时为CC38%、Cc42%、cc20%,最终稳定状态时为CC52%、Cc36%、cc12%。下列相关叙述合理的是( )
A.随着世代的增多,该种群的基因库中基因种类保持不变,该种群未发生进化
B.若该小鱼种群的基因型频率趋于稳定与捕食关系有关,则推测基因型为cc的个体更容易被捕食
C.自然条件下,不同孤立水体中的该种小鱼之间不能自由交配,均存在生殖隔离
D.种群中个体的迁入和迁出会影响种群基因频率,而突变不会影响种群基因频率
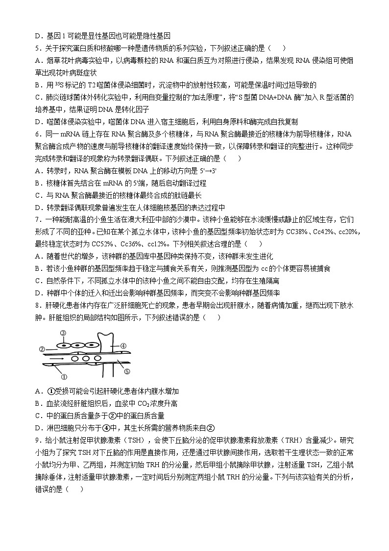
8.肝硬化患者体内存在广泛肝细胞死亡的现象,患者早期会出现肝腹水,随着病情加重,继而出现下肢水肿。肝脏组织的局部结构如图所示,下列叙述错误的是( )
A.①受损可能会引起肝硬化患者体内腹水增加
B.血浆流经肝脏组织后,血浆中CO2浓度升高
C.中的蛋白质含量多于②中的蛋白质含量
D.淋巴细胞只分布于④中,其生长所需的营养物质来自②
9.给小鼠注射促甲状腺激素(TSH),会使下丘脑分泌的促甲状腺激素释放激素(TRH)含量减少。研究小组为了探究TSH对下丘脑的作用是直接作用,还是通过甲状腺间接作用,选取若干生理状态一致的正常小鼠均分为甲、乙两组,并测定初始TRH的分泌量,然后甲组小鼠摘除甲状腺,注射适量TSH,乙组小鼠摘除垂体,注射适量甲状腺激素,一定时间后分别测定两组小鼠TRH的分泌量。下列与该实验有关的分析,错误的是( )
A.若TSH对下丘脑的作用只有直接作用,则甲组TRH分泌量明显减少,乙组TRH分泌量基本不变
B.若TSH对下丘脑的作用只有间接作用,则甲组TRH分泌量基本不变,乙组TRH分泌量明显减少
C.若甲、乙两组TRH分泌量均明显减少,则表明TSH对下丘脑既有直接作用也有间接作用
D.若TSH对下丘脑的直接作用、间接作用均存在,则前者属于正反馈调节,后者属于负反馈调节
10.人体免疫系统在抵御病原体的侵害中发挥了重要的作用。下列相关叙述正确的是( )
A.抗原呈递细胞既参与辅助性T细胞的活化也参与B细胞的活化
B.人体内各种免疫细胞都分布在免疫器官和淋巴液中
C.树突状细胞、辅助性T细胞和B细胞识别相同抗原的受体相同
D.相同病原体侵入不同人体后激活的B细胞分泌的抗体都相同
11.宫颈癌是女性三大常见肿瘤之一,持续感染高危型人乳头瘤病毒(HPV)可能引发宫颈癌。HPV是一类无包膜球形双链环状DNA病毒,至今已分离出多个亚型。感染HPV后,人体内发生的部分生理过程如图所示,其中E6和E7皆为HPV病毒内部蛋白;P53蛋白和PRb蛋白皆为对细胞增殖有抑制作用的蛋白。据图分析,下列选项正确的是( )
A.HPV的遗传物质无游离的磷酸基团,转录时形成的DNA—RNA杂交区域中只有A-U和C-G两种碱基配对方式
B.长期感染高危型HPV诱发宫颈癌的原因之一是HPV的E6蛋白激活P53蛋白使其降解,从而可能促进上皮细胞纺锤体相关蛋白的合成
C.p53基因和PRb基因都是原癌基因,P53蛋白和PRb蛋白都是宫颈上皮细胞正常生长和增殖所必需的
D.不同亚型HPV致癌性不同的根本原因是基因的选择性表达
12.图A表示将相等数量的硝化细菌和大肠杆菌分别接种到适宜培养液中培养得到的数量变化曲线,图B表示将等量的硝化细菌和大肠杆菌接种到同一个含有多种无机盐的培养液(不含有机物)中,在适宜温度下振荡培养得到的菌体数量变化曲线。A、B图中实线、虚线表示的细菌种类相同。菌体起始数量为N0,增长倍数为,下列叙述正确的是( )
A.图A所示条件下,硝化细菌的K值高于大肠杆菌
B.t时刻后,图A中两种细菌的种群数量为
C.图B表示大肠杆菌在激烈的种间竞争过程中被淘汰
D.图B所示时间内硝化细菌的增长率一直保持不变
二、不定项选择题(本题共4小题,共16分,每小题给出的4个选项中,可能有1个或多个选项符合题意。每小题全部选对得4分,选不全得2分,选错得0分。)
水淹、灌溉不均匀等极易使植株根系供氧不足,造成低氧胁迫。某研究小组利用水培技术探究了低氧条件对A、B两个黄瓜品种根细胞呼吸的影响,测得第6天时根细胞中丙酮酸和乙醇的含量,结果如图1、2所示。下列说法错误的是( )
A.该实验的自变量是通气情况、黄瓜品种,因变量是丙酮酸和乙醇的含量
B.氧气充足时,黄瓜根细胞产生丙酮酸的场所是线粒体基质
C.正常通气情况下,根细胞只进行有氧呼吸,而在低氧胁迫情况下则进行有氧呼吸和无氧呼吸
D.低氧胁迫情况下,品种A的根细胞中催化丙酮酸转化为乙醇的酶活性低于品种B
14.科研人员将带有蓝色素基因E的长穗偃麦草4号染色体替代了小麦(2n=42)的4号染色体,培育出了纯合蓝粒小麦。减数分裂过程中小麦和长穗偃麦草的4号染色体不能联会,随机进入配子,小麦5号染色体上的h基因纯合可诱导它们联会并发生互换。某雄性不育小麦4号染色体上分别具有不育基因T与可育基因t。为培育蓝粒和不育两性状不分离的小麦,研究人员设计了如图所示的杂交实验。下列叙述正确的是( )
A.亲本不育小麦的基因型一定是TtHH
B.F3蓝粒不育株体细胞中有43条染色体
C.F3中基因型为hh的蓝粒不育株占比是1/16
D.F2蓝粒不育株在减数分裂时理论上能形成21个正常的四分体
15.有研究表明,保持充足的睡眠、提高睡眠质量会增加人体内生长激素(GH)的分泌,从而达到身体增高的目的。GH的合成和分泌受下丘脑神经内分泌细胞分泌的激素和其他多重因素的调控,部分调控途径如图所示,其中GHRH是生长激素释放激素,SS是生长抑素。下列叙述正确的是( )
A.GHRH和SS是下丘脑神经元的重要结构成分
B.提高睡眠质量可促进GHRH的分泌,有利于身体生长
C.若垂体受损,则GHRH的分泌会减少
D.若GH分泌过多,则SS神经元的分泌活动会随之增强
16.植物蛋白NRP能影响根尖的生长素的分布,NRP基因敲除植株的生长素会在根尖分生区积累,使根尖更短。图1表示生长素在根尖上的运输方向,PIN2是根尖生长素运输载体蛋白。为了研究NRP的作用机制,实验人员检测了野生植株与NRP基因敲除植株中PIN2在伸长区表皮细胞中的分布,结果如图2所示。下列分析正确的是( )
A.生长素主要由根尖伸长区产生,作用于分生区
B.PIN2介导的生长素在根尖处的转运是非极性运输
C.PIN2能将生长素从伸长区表皮细胞内转运到细胞外
D.NRP可通过影响PIN2在表皮细胞上的分布来影响生长素的运输
第II卷 非选择题(共60分)
三、非选择题
17.(12分)为了研究高温胁迫对水稻拔节期相对叶绿素含量(SPAD)和净光合速率的影响,研究人员以镇稻6号水稻为材料进行实验,温度具体设定如下:10点为36℃、11点为38℃、12点为39℃、13点为40℃、14点为38℃、15点为35℃,实验结果如图1和图2。回答下列问题:
水稻细胞的叶绿素分布在叶绿体的______上,主要吸收_____光。提取叶绿素的过程中,在研磨时仅加入了无水乙醇和二氧化硅,其他操作规范,则与正常提取相比,该过程提取的叶绿素量会_____(填“增多”“减少”或“不变”)。
(2)据图1可知,CK组水稻的SPAD在10:00~15:00时与温度的总体关系是____。高温胁迫______d处理组,12:00~13:00相对叶绿素含量下降最多。
(3)结合图1和图2,各处理组10:00~13:00时,水稻净光合速率与相对叶绿素含量的变化趋势大致相同,说明高温胁迫下净光合速率下降的原因之一是_____。除了上述原因外,还可能是___________(答出1点)。
(4)PSI和PS是吸收、传递、转化光能的光系统,图3为高温胁迫诱导水稻PS发生光抑制的局部作用机理图。ROS代表活性氧,D1蛋白是组成PSII的重要蛋白之一。高温胁迫下,PSI捕光复合体很容易从膜上脱落,影响光反应中的______反应,电子传递受阻,光合作用强度下降。分析图3,高温胁迫导致PSII失活的途径有_______(答出两点)。
18.(13分)六倍体小黑麦(2n=6x=42,AABBRR)是利用四倍体硬粒小麦(2n=4x=28,AABB)和黑麦(2n=2x=14,RR)培育而成,如图1。六倍体小麦川麦(2n=6x=42,AABBDD)B组染色体中可能发生相互易位,形成图2所示易位纯合子。研究者以六倍体小黑麦为母本,六倍体小麦川麦为父本进行杂交及回交,并跟踪鉴定出每一代植株的染色体组成特点,实验过程如图3所示。(为方便描述,将每一个单位基因组中的染色体标号,如B组中有7条染色体,记号为1B、2B、3B、4B…)
(1)黑麦和四倍体硬粒小麦_______(填“属于”或“不属于”)同一物种,原因是____________________。
(2)对六倍体小黑麦的根尖细胞有丝分裂中期染色体进行组型分析,结果显示,根尖细胞中有________种形态的染色体,图3中F1杂种植株的染色体组成为________(用字母表示),该植株细胞中B染色体组中5号、7号染色体组成情况有____________________。
(3)以F1为母本,六倍体小麦川麦为父本进行回交,成功获得6粒BC1F1种子,6个BC1F1植株中仅一棵植株可育(编号Z9-1)。植株Z9-1染色体数目为44条,含2R、6R、4R等3条黑麦染色体,含5B、7B、5BS·7BS和5BL·7BL各1条,其余A组和B组染色体完整,D组染色体数为13条,仅缺失1条,说明植株Z9-1的变异类型有__________________。
(4)植株Z9-1细胞中D组染色体仅缺失1条6D染色体,其余5个不育植株中D组染色体缺失数目较多,在3~7条之间,大多数D组染色体呈单体存在,推测BC1F1植株的育性与______多少相关,因此可以采用多次_____(填“自交”或“回交”)的方式,使该组染色体迅速恢复,保证后代育性的恢复。
(5)对BC1F植株Z9-1自交获得的104个BC1F2后代研究发现,不含6D和含6D所占植株数的比例为__________________。
19.(11分)乳腺恶性肿瘤内部及周围有丰富的神经,科研人员对病情发展与神经支配的关系进行了探究,以期解决部分患者手术后的康复的问题。
(1)肿瘤细胞可伪装成神经元,与周围神经元之间形成_____结构,通过特异性受体接受神经元信号,高转移性的肿瘤中这种结构更加丰富。
(2)为探究神经元在肿瘤转移方面的作用及机制,研究人员进行了系列研究。
①在体外用乳腺癌细胞、神经元和SP(一种神经递质)进行了如图1所示实验(“+”“—”分别代表添加和不添加),并检测肿瘤细胞的转移能力。据图1实验结果推测神经元通过分泌______促进肿瘤转移。若要在小鼠体内进一步验证,可选用_______小鼠和普通小鼠,将乳腺癌细胞分别移植到其体内,如观察到实验组肿瘤转移能力比对照组弱,则证明此推测成立。
②研究人员推测,神经元分泌的SP诱导部分肿瘤细胞凋亡并释放RNA,从而促进肿瘤的转移。请将下列选项的字母填入表格中I、II处,以探究上述机制。
神经元 b.乳腺癌细胞十神经元 c.凋亡抑制剂 d.凋亡促进剂
e.Sp+凋亡抑制剂 f.SP+凋亡促进剂
③已知肿瘤细胞表面存在两类受体,一类为SP作用的受体,对另一类受体TLR7的作用进行了研究,实验设计及结果如图2。实验组移植的肿瘤细胞转入两种干扰RNA以降低TLR7基因的表达,对照组移植的肿瘤中应转入_______。
(3)根据上述所有研究,提出抑制肿瘤转移的措施:__________(答2点即可)。
20.(11分)某海域准备推广“贝—参—藻多层次海洋牧场”的网箱养殖模式。鼠尾藻种植在表层,中层养殖扇贝,底层养殖以底栖藻类、生物遗体残骸等为食的海参。回答下列问题。
(1)鼠尾藻与其他藻类、扇贝和海参的关系属于_______水平研究的问题。不同种类的生物占据不同的水层而出现了分层现象,依据这一特征推测进行海水立体养殖的优点是________________________(答一点)。
(2)该海洋牧场中的海参属于生态系统组成成分中的_______________。海洋牧场
养殖需定期投喂饲料,原因是______________(答出1点)。
(3)下图表示该海洋牧场中藻类光合作用积累的有机物被植食性动物利用的过程。
两个营养级间的传递效率可用表示,其中x代表的含义是________。以鼠尾藻→海参为例,欲提高经济效益,可设法提高③/②的比值,请写出一条针对性措施:______________________。
(4)当该区域的网箱达到较高密度时,常会引起水体富营养化,导致水体中的氧气浓度明显降低。请分析含氧量降低的原因是______________(答出2点)。
21.(13分)PMP22蛋白是神经髓鞘形成的关键蛋白质,但神经胶质细胞中PMP22过量表达可能会引起腓骨肌萎缩症(CMT1A)。科研人员希望利用基因编辑技术治疗CMT1A,图1为CRISPR/Cas9基因编辑技术的机制示意图,请据图回答问题。
(1)由图1可知CMT1A患者神经胶质细胞中PMP22过量表达的原因是______,胞内基因修复的过程中Cas9蛋白催化_______键的断裂。
(2)CRISPR/Cas9系统中gRNA的靶向序列长度一般为20个核苷酸左右。从靶向序列与模板的结合分析,靶向序列不可过长的原因是______,不可过短的原因是________。gRNA位点不位于PMP22基因内部的原因是________。
为了进一步探究CRISPR/Cas9治疗CMT1A的可行性,科研人员构建了图2所示表达载体,并利用CMT1A疾病模型小鼠进行了相关实验,请完成下表。
长沙市一中2025届高三月考试卷(四)
生物学参考答案
一、选择题(每小题只有一个选项符合题意。本题共12小题,每小题2分,共24分。)
1.C【解析】糖类在供应充足的情况下,可大量转化为脂肪;脂肪一般只在糖类供能不足时,才会分解供能,但不能大量转化为糖类,A错误;糖原与植物体内的淀粉均由葡萄糖组成,但它们的结构不同,B错误;细胞内的结合水与蛋白质、多糖等物质结合,失去了流动性和溶解性,成为生物体的组成成分,C正确;核酸和蛋白质的合成需要模板,但多糖的合成不需要模板,D错误。故选C。
2.A【解析】题干信息:三组初始渗透压相同,蔗糖分子不进入细胞,而浸泡一段时间后,发现甲组黄瓜条的平均长度变为原长度的80%,故黄瓜细胞的渗透压一定小于蔗糖溶液渗透压,即小于葡萄糖溶液渗透压,A错误;题干信息:甲组黄瓜条的平均长度变为原长度的80%,乙组黄瓜条的平均长度变为原长度的110%,可知蔗糖溶液渗透压高于黄瓜的细胞液,细胞发生渗透失水,黄瓜收缩;葡萄糖溶液的渗透压与蔗糖相同但黄瓜细胞体积变大,说明葡萄糖能进入细胞,细胞渗透失水后又发生了自动复原,故该黄瓜条放在相同渗透压的IKNO₃溶液中,发生的变化与乙组类似,B正确;实验结束时,甲组细胞失水,细胞液泡体积变小,乙组细胞吸水,液泡的体积变大,最终液泡体积大小依次为乙组>甲组,C正确;由B项分析可知,乙组黄瓜条变长的原因可能是黄瓜细胞吸收了溶液中的葡萄糖,D正确。故选A。
3.A【解析】iPS细胞是多能干细胞,可分化形成多种组织细胞,细胞分化的本质是基因选择性表达,与突变的概率没有直接关系,A错误;科学家已尝试采用多种方法来制备iPS细胞,包括借助载体将特定基因导入细胞中,直接将特定蛋白导入细胞中或者用小分子化合物等来诱导形成iPS细胞,最初是由成纤维细胞转化而来的,后来发现已分化的T细胞、B细胞等也能被诱导为iPS细胞,B正确;由iPS细胞产生的特定细胞,可以在新药的测试中发挥重要作用,由于iPS细胞是干细胞,容易分裂,因此用于临床治疗中可能存在导致肿瘤发生的风险,C正确;iPS细胞是胚胎干细胞,因此具有细胞周期,神经细胞是高度分化的细胞,不会再分裂增殖,一般不具有细胞周期,D正确。故选A。
4.D【解析】若基因4位于X染色体上,父亲一定会将X染色体遗传给女儿,则两个女儿应该均有基因4,而图示女儿2不含基因4,与图示结果不符,A错误;若只考虑基因2,且母亲为纯合子,无论基因2在常染色体上还是在X染色体上,女儿和儿子都应该有该基因,但儿子1和女儿2不含基因2,与图示结果不符,B错误;若基因3和基因5位于同一条染色体上(无论是常染色体还是X染色体),它们会一起遗传给儿子或女儿,与图示结果不符,C错误;若基因1在X染色体上,无论是显性还是隐性遗传,父亲的基因1都会遗传给女儿,若基因1在常染色体上,无论是显性或隐性遗传,父亲的基因1也都可能遗传给女儿,与图示结果相符,D正确。故选D。
5.A【解析】在进行烟草花叶病毒感染实验中,将病毒颗粒的RNA和蛋白质分离开来分别侵染,两者之间互为对照,结果发现RNA分子可使烟草出现花叶病斑症状,而蛋白质不能使烟草出现花叶病斑症状,A正确;⑮S标记的是噬菌体的蛋白质外壳,用35S标记的噬菌体进行实验时,经过离心后,蛋白质外壳应该分布在上清液中,若沉淀物的放射性较大,可能是搅拌不充分所致,B错误;在肺炎链球菌的体外转化实验中,利用自变量控制中的“减法原理”设置对照实验,通过观察没有某种物质存在时R型菌的转化情况,最终证明了DNA是遗传物质,C错误;噬菌体为DNA病毒,其DNA进入宿主细胞后,利用宿主细胞的原料和酶完成自我复制,D错误。
6.B【解析】转录时,RNA聚合酶在模板DNA上的移动方向是3'→5',RNA形成的方向是5'→3',A错误;核糖体会首先结合在mRNA的5'端,随后核糖体沿mRNA移动,启动翻译过程,B正确;由于转录的模板链是相同的,先后结合到mRNA上的核糖体最终合成的肽链一样长,C错误;转录翻译偶联现象的出现,说明转录和翻译的场所相同,这种现象普遍发生在原核生物、叶绿体、线粒体中基因表达过程中,D错误。故选B。
7.B【解析】生物进化的实质是种群基因频率发生定向改变,随着世代的增多,该种群基因库中C基因的频率由59%变为70%,该种群发生了进化,A错误;基因型为cc的个体数量减少,推测其更容易被捕食,B正确;自然条件下,不同孤立水体中的该种小鱼之间不能自由交配,但是不一定存在生殖隔离,C错误;种群中个体的迁入、迁出和突变都会影响种群基因频率,D错误。故选B。
8.D【解析】①受损会导致血浆蛋白渗出,进而使得组织液渗透压相对升高,因而可能会引起肝硬化患者体内腹水增加,A正确;血浆流经组织后,由于细胞代谢导致血浆中CO₂浓度升高,B正确;⑤血浆中的蛋白质含量多于②组织液中的蛋白质含量,因为组织液是由血浆渗出毛细血管壁形成的,且大分子蛋白质不能渗出到组织液中,C正确;淋巴液会通过回流进入到血浆中,因此,淋巴细胞不只分布于④淋巴液中,还会存在于血浆中,其生长所需的营养物质不来自②,D错误。故选D。
9.D【解析】若TSH对下丘脑的作用只有直接作用,表明TSH对下丘脑分泌TRH具有负反馈调节作用,则甲组TRH分泌量明显减少,乙组TRH分泌量基本不变,A正确;若TSH对下丘脑的作用只有间接作用,表明甲状腺激素对下丘脑分泌TRH具有负反馈调节作用,则甲组TRH分泌量基本不变,乙组TRH分泌量明显减少,B正确;若甲、乙两组TRH分泌量均明显减少,表明TSH和甲状腺激素对下丘脑分泌TRH均具有负反馈调节作用,因此表明TSH对下丘脑既有直接作用也有间接作用,C正确;若TSH对下丘脑的直接作用、间接作用均存在,则甲、乙两组TRH分泌量均明显减少,说明二者均属于负反馈调节,D错误;故选D。
10.A【解析】B细胞、树突状细胞和巨噬细胞都能摄取和加工处理抗原,并且可以将抗原信息暴露在细胞表面,以便呈递给其他免疫细胞,因此,这些细胞统称为抗原呈递细胞,抗原呈递细胞既参与细胞毒性T细胞的活化,也参与B细胞的活化,A正确;人体内各种免疫细胞如树突状细胞、巨噬细胞和淋巴细胞分布在免疫器官和血液、淋巴液中,B错误;树突状细胞、辅助性T细胞和B细胞摄取和加工处理抗原的过程不同,识别相同抗原的受体也就不相同,C错误;由于在特异性免疫过程中,相同病原体侵入不同人体激活B细胞的抗原决定簇可能不同,B细胞分泌的抗体可能不相同,D错误。故选A。
11.B【解析】HPV的遗传物质是环状DNA,无游离的磷酸基团,转录时形成的DNA—RNA杂交区域中有A—U、T—A、G—C、C—G四种碱基配对方式,A错误;长期感染高危型HPV诱发宫颈癌的原因之一是HPV的E6蛋白激活p53蛋白使其降解,宫颈上皮细胞周期可以从S进入G2,为分裂期做准备,如纺锤体相关蛋白的合成,B正确;p53蛋白和pRb蛋白皆为抑癌蛋白,故p53基因和pRb基因都是抑癌基因,C错误;不同亚型HPV致癌性不同的根本原因是DNA不同,D错误。故选B。
12.A【解析】在图A所示条件下,两种细菌是在含适宜营养物质、适宜环境下单独培养的,均呈S形增长,图B培养液中不含有机物,故大肠杆菌不能生存,实线为硝化细菌、虚线为大肠杆菌。故选A。
二、不定项选择题(本题共4小题,共16分,每小题给出的4个选项中,可能有1个或多个选项符合题意。每小题全部选对得4分,选不全得2分,错选得0分)
13.BCD【解析】由图中信息可知,该实验的自变量有两个,分别为黄瓜品种和氧气浓度的高低,因变量为丙酮酸和乙醇的含量,A正确;无氧呼吸的第一阶段和有氧呼吸的第一阶段相同,均在细胞质基质中将葡萄糖氧化分解产生丙酮酸,B错误;分析图中数据可知,在正常通气情况下,也有乙醇产生,但与低氧情况相比,乙醇量较少,因此正常通气情况下,黄瓜根系细胞的呼吸方式为有氧呼吸与无氧呼吸;低氧胁迫下,酒精产量升高,说明有氧呼吸受阻,C错误;实验结果表明,低氧胁迫条件下A品种根细胞中丙酮酸增加量小于B品种,而酒精增加量大于B品种,说明A品种根细胞中丙酮酸更多地转变为乙醇,丙酮酸转化为乙醇的酶活性高于品种B,D错误。故选BCD。
14.ABC【解析】亲本雄性不育小麦(HH)的不育基因T与等位可育基因t位于4号染色体上,所以其基因型为TtHH,A正确;由F2中的蓝粒不育株产生的配子种类,可以确定形成F3中的蓝粒不育株的卵细胞中应含有两条4号染色体,且小麦染色体组成为22n=42,所以F3蓝粒不育株体细胞中有43条染色体,B正确;F2中的蓝粒不育株的4号染色体一条来自小麦,一条来自长穗偃麦草,其余染色体均来自小麦。不同来源的4号染色体在减数分裂中随机分配,仅考虑T/t、E基因,若两条4号染色体移向一极,则同时产生基因型为TE和O(两基因均没有)的两种配子,若两条4号染色体移向两极,则产生基因型为T和E的两种配子,所以F2中的蓝粒不育株共产生4种配子。F2中的蓝粒不育株产生TE配子的概率为:1/4,产生h配子的概率为1/4,所以F₃基因型为hh的蓝粒不育株占比是1/4×1/4=1/16,C正确;F2中的蓝粒不育株的4号染色体一条来自小麦,一条来自长穗偃麦草,其余染色体均来自小麦,为同源染色体,所以其减数分裂时理论上能形成20个正常的四分体,D错误。故选ABC。
15.BD【解析】GHRH和SS是下丘脑神经内分泌细胞分泌的激素,它们的作用是调控垂体的活动,进而影响生长激素(GH)的分泌,这两种激素并不是下丘脑神经元的重要结构成分,而是作为信号分子在细胞间传递信息,A错误;据题干信息和题图分析可知,保持充足的睡眠、提高睡眠质量能促进GHRH神经元分泌GHRH,进而促进垂体分泌生长激素,因而有利于生长,B正确;据题图分析可知,若垂体受损,垂体的活动能力会下降,并不会直接影响下丘脑分泌GHRH。实际上,下丘脑分泌GHRH的活动受到体内GH水平和其他因素的反馈调节,C错误;据题图分析可知,若GH分泌过多时,促进SS神经元分泌SS,SS的分泌对垂体分泌GH起抑制作用,从而减少GH的分泌,维持人体内GH含量的相对稳定,D正确。故选BD。
16.CD【解析】生长素主要由根尖分生区产生,作用于伸长区,A错误;生长素从根尖分生区运输到伸长区的运输是从形态学的上端向形态学的下端运输,属于极性运输,运输方式主要是主动运输,是逆浓度梯度的运输,B错误;据图2可知,正常型个体和NRP基因敲除植株中顶膜的PIN2蛋白含量相同,侧膜和细胞质中没有分布,结合图1推测,推测其功能是将生长素从伸长区表皮细胞内运输至细胞外,C正确;据图2分析,NRP基因敲除植株中的PIN2蛋白顶膜处最多,侧膜和细胞质中也有分布,说明NRP基因敲除植株中的PIN2蛋白分布不集中,即NRP可通过影响PIN2在表皮细胞上的分布来影响生长素的运输,D正确。故选CD。
三、非选择题(本题共5小题,共60分)
17.(除标注外,每空2分,共12分)
(1)类囊体薄膜(1分) 蓝紫光和红(1分) 减少(1分)
(2)温度越高,SPAD越低(1分) 5(1分)
(3)叶绿素含量下降,光反应速率减慢高温破坏了叶绿体的结构或高温使叶绿体中酶活性降低;高温影响了暗反应中CO2的供应(答出1点即可)
(4)水的光解(1分) 高温胁迫下产生过量ROS,一方面抑制D1蛋白合成,导致PSⅡ失活;另一方面ROS过量还可以直接导致PSⅡ失活
【解析】(1)叶绿素分布在叶绿体的类囊体薄膜上,主要吸收蓝紫光和红光。提取水稻细胞的叶绿素过程中,研磨时加入了无水乙醇和二氧化硅,其他操作规范,则与正常提取相比,该过程提取的叶绿素量减少,应该加入碳酸钙,防止研磨过程中色素被破坏。
(2)据图1可知,对照组(CK)水稻的SPAD在10:00~15:00时与温度的总体关系是温度越高,SPAD越低。高温胁迫5d处理组,12:00~13:00相对叶绿素含量下降最多。
(3)结合图1和图2,各处理组10:00~13:00时,水稻净光合速率与叶绿素含量的变化趋势相同,说明高温胁迫下净光合速率下降的原因之一可能是叶绿素含量下降,光反应速率减慢。除了上述原因外,还可能是高温破坏了叶绿体的结构、使叶绿体中酶活性降低、影响了暗反应中CO2的供应等。
(4)高温胁迫下,PSⅡ捕光复合体很容易从膜上脱落,影响光反应中水的光解反应,电子传递受阻,光合作用强度下降。根据图3可知,高温胁迫下产生过量ROS,一方面抑制D1蛋白合成,导致PSⅡ失活;另一方面ROS过量还可以直接导致PSⅡ失活。
18.(除标注外,每空2分,共13分)
(1)不属于(1分) 两种小麦之间存在生殖隔离(1分)
(2)21(1分) AABBDR(1分) 5B、7B、5BS·7BS、5BL·7BL
(3)染色体数目变异和染色体结构变异
(4)D组染色体(缺失)数目 回交(1分)
(5)1:3
【解析】(1)黑麦和四倍体硬粒小麦杂交后的杂交种不可育,即两种小麦之间存在生殖隔离,不属于同一物种。
(2)六倍体小黑麦共有42条,21对染色体,所以根尖细胞中有21种形态的染色体。图3中亲本分别产生ABR和ABD配子,F1染色体组成为AABBDR,六倍体小麦川麦B组染色体中发生相互易位,形成图2所示易位纯合子,即六倍体小麦川麦针对B组染色体,5号、7号染色体有5B、7B、5BS·7BS、5BL·7BL组成情况。
(3)结合题意可知,植株Z9-1的变异类型有染色体数目变异(亲本均为42条染色体,按理F1只有42条染色体,但Z9-1有44条染色体,D组染色体数为13条,仅缺失1条)和染色体结构变异(5BS·7BS和5BL·7BL)。
(4)其余5个不育植株中D组染色体缺失数目较多,在3~7条之间,大多数D组染色体呈单体存在,推测BC1F1植株的育性与D组染色体缺失数目多少相关,由于其缺失过多导致育性降低。可采用与亲本AABBDD回交的方式,尽可能多地获得D组染色体,使该组染色体迅速恢复,保证后代育性的恢复。
(5)由(4)可知,Z9-1植株细胞中D组染色体仅缺失1条6D染色体,相当于是杂合子,则Z9-1自交获得的104个BC1F2后代研究发现,不含6D(记作OO)和含6D(记作6DO和6D6D)所占植株数的比例为1:3,即遵循基因的分离定律。
19.(除标注外,每空2分,共11分)
(1)突触(1分)
(2)①SP(1分) SP合成缺陷(1分) ②Ⅰ.B Ⅱ.E ③与TLR7mRNA不互补的RNA
(3)抑制肿瘤TLR7受体的表达;使用竞争TLR7受体的药物;抑制肿瘤细胞释放RNA;抑制肿瘤神经元释放SP(任答2点)
【解析】(1)肿瘤细胞可伪装成神经元,通过特异性受体接受神经元信号,类似神经元之间兴奋的传递方式,所以与周围神经元之间形成突触样结构。
(2)①据图1实验结果,可知有神经元或有SP的实验组比只有乳腺癌细胞的组,肿瘤细胞的转移能力更强,推测神经元通过分泌SP促进肿瘤转移。如观察到实验组肿瘤转移能力比对照组弱,则可选用SP合成缺陷小鼠和普通小鼠,将乳腺癌细胞分别移植到其体内。
②研究人员推测,神经元分泌的SP诱导部分肿瘤细胞凋亡并释放RNA,从而促进肿瘤的转移。Ⅱ处肿瘤细胞转移能力和培养基中RNA含量,与没有添加物质或添加凋亡抑制剂相同,说明II处条件为e.SP+凋亡抑制剂。I处肿瘤细胞转移能力和培养基中RNA含量,与培养对象为乳腺癌细胞或添加SP组相同,说明I处培养对象为b.乳腺癌+神经元。
③实验组移植的肿瘤细胞转入两种干扰RNA以降低TLR7基因的表达,肿瘤的肺部转移面积比对照组小,说明受体TLR7与肿瘤的移植有关,对照组为空白对照,所以对照组移植的肿瘤中应转入与TLR7mRNA不互补的RNA。
(3)根据上述研究说明神经元分泌的SP诱导部分肿瘤细胞凋亡并释放RNA,以及肿瘤TLR7受体均促进肿瘤的转移,所以抑制肿瘤转移的措施可以是抑制肿瘤TLR7受体的表达;使用竞争TLR7受体的药物;抑制肿瘤细胞释放RNA;抑制肿瘤神经元释放SP等。
20.(除标注外,每空2分,共11分)
(1)群落(1分) 充分利用空间和资源,提高单位面积的产量和经济效益
(2)消费者、分解者(1分) 海洋生态系统的生产者固定的能量不足以满足消费者的需求
(3)藻类呼吸作用的消耗量(1分) 通过去除其他植食性动物以减少种间竞争,从而提高海参对食物的摄入量和同化量
(4)水体富营养化,藻类大量繁殖,(夜间)呼吸作用消耗大量氧气;藻类死亡后,被微生物分解,消耗水中的氧气【解析】(1)鼠尾藻与其他藻类、扇贝和海参的关系属于群落水平研究的问题。群落水平研究的是在同一时间内聚集在一定区域中各种生物种群的集合。不同种类的生物占据不同的水层而出现了分层现象,进行海水立体养殖的优点是充分利用空间和资源,提高单位面积的产量和经济效益。
(2)该海洋牧场中的海参以底栖藻类、生物遗体残骸等为食,属于生态系统组成成分中的消费者和分解者,分解者能将动植物遗体和动物的排遗物分解成无机物。海洋牧场养殖需定期投喂饲料,原因是海洋生态系统的生产者固定的能量不足以满足消费者的需求。
(3)两个营养级间的传递效率可用③/(①+⑤+X)×100\%表示,其中X代表的含义是X代表的是藻类呼吸作用的消耗量。
(4)当该区域的网箱达到较高密度时,常会引起水体富营养化,导致水体中的氧气浓度明显降低。含氧量降低的原因有:水体富营养化,藻类大量繁殖,(夜间)呼吸作用消耗大量氧气;藻类死亡后,被微生物分解,消耗水中的氧气。
21.(除标注外,每空2分,共13分)
(1)基因发生了异常(该基因重复)(1分) 磷酸二酯(1分)
(2)过长会导致与模板结合时特异性过高,影响基因编辑效率
过短会导致与模板结合的特异性降低,可能会结合到其他非目标区域
位于内部可能会破坏PMP22基因本身的结构和功能
(3)5'—GTCGAC—3'、5'—GGATCC—3'疾病模型小鼠,坐骨神经中注射生理盐水(空载体)抗原—抗体杂交(1分)
【解析】(1)由图可知相关基因出现异常才会导致蛋白质过量表达,因此CMT1A患者神经胶质细胞中PMP22过量表达的原因是基因发生了异常。在胞内基因修复的过程中Cas9蛋白催化磷酸二酯键的断裂(在基因编辑中,Cas9蛋白作用于DNA分子的磷酸二酯键来进行切割等操作)。
(2)靶向序列过长会导致与模板结合时特异性过高,可能难以找到完全匹配的模板,从而影响基因编辑的效率;靶向序列过短会导致与模板结合的特异性降低,可能会结合到其他非目标区域(太短就不能精准定位目标基因);gRNA位点不位于PMP22基因内部的原因是如果位于内部可能会破坏PMP22基因本身的结构和功能(这样可能会对正常的PMP22基因造成损害,而不能达到治疗目的)。
(3)构建表达载体时,为了便于将扩增的DNA序列插入表达载体中,需要在上游引物的5'端添加与载体上限制酶识别序列相同的碱基序列,根据图中提供的限制酶信息,不能选择EcRI,故上游应选择SalI即
5'—GTCGAC—3'。SallI与XhI是同尾酶,故下游应选择BamHI,即5'—GGATCC—3'。A组为正常小鼠,不做处理;B组为疾病模型小鼠,坐骨神经中注射构建成功的表达载体;C组为疾病模型小鼠,坐骨神经中注射生理盐水(作为对照,与B组形成对比,排除注射操作等对实验结果的影响);测定是否表达出PMP22蛋白可以通过抗原—抗体杂交技术;从个体水平测定三组小鼠的运动功能(因为CMT1A疾病可能影响小鼠的运动功能,从个体水平进行检测可以直观地反映治疗效果等情况)。标记基因的编号
母亲
父亲
儿子1
儿子2
女儿1
女儿2
基因1
基因2
基因3
基因4
基因5
培养对象
添加物质
肿瘤细胞转移能力
培养基中RNA含量(pg·μL-1)
乳腺癌细胞
无
+
500
SP
+++
1600
凋亡抑制剂
+
500
Ⅱ.________
+
500
I.________
无
+++
1600
凋亡抑制剂
+
500
实验目的
简要操作步骤
构建表达载体
PCR扩增gRNA对应的DNA序列,并在上游和下游引物的5'端分别添加碱基序列____________________________________
控制自变量
A组为正常小鼠,不做处理;B组为疾病模型小鼠,坐骨神经中注射构建成功的表达载体;C组为__________________________________
测定相关指标
通过荧光PCR技术测定三组PMP22基因拷贝数;通过_____________________________技术测定三组是否表达出PMP22蛋白,最后还需从个体水平测定三组小鼠运动功能
题号
1
2
3
4
5
6
7
8
9
10
11
12
答案
C
A
A
D
A
B
B
D
D
A
B
A
题号
13
14
15
16
答案
BCD
ABC
BD
CD
相关试卷
这是一份2024长沙一中高二下学期第一次月考试题生物PDF版含解析,共14页。
这是一份2024常德一中高三上学期第四次月考试题生物含解析,共11页。试卷主要包含了选择题,非选择题等内容,欢迎下载使用。
这是一份2024长沙雅礼中学高三上学期第一次月考试题生物PDF版含解析,文件包含湖南省雅礼中学2024届高三月考试卷一生物pdf、湖南省雅礼中学2024届高三月考试卷一生物答案和解析pdf等2份试卷配套教学资源,其中试卷共11页, 欢迎下载使用。

