


还剩11页未读,
继续阅读
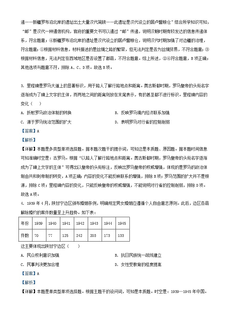
四川省成都市某校2023_2024学年高一历史上学期期中试题含解析
展开相关试卷
四川省成都市2023_2024学年高一历史上学期期中试题含解析:
这是一份四川省成都市2023_2024学年高一历史上学期期中试题含解析,共17页。试卷主要包含了 费正清在《中国等内容,欢迎下载使用。
四川省成都市2023_2024学年高一历史上学期10月月考题含解析:
这是一份四川省成都市2023_2024学年高一历史上学期10月月考题含解析,共15页。试卷主要包含了本试卷分第Ⅰ卷两部分,本堂考试90分钟,满分100分,考试结束后,将答题卡交回等内容,欢迎下载使用。
四川省成都市2023_2024学年高一历史上学期10月月考含解析:
这是一份四川省成都市2023_2024学年高一历史上学期10月月考含解析,共22页。试卷主要包含了本试卷分第Ⅰ卷两部分,本堂考试90分钟,满分100分,考试结束后,将答题卡交回等内容,欢迎下载使用。