


还剩7页未读,
继续阅读
所属成套资源:2025福建师大附中高三上学期12月模拟考试及答案(九科)
成套系列资料,整套一键下载
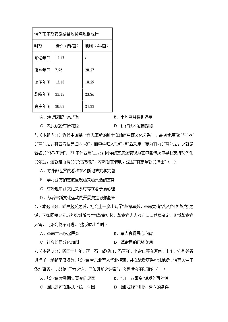
2025福建师大附中高三上学期12月模拟考试历史含答案
展开
这是一份2025福建师大附中高三上学期12月模拟考试历史含答案,共10页。试卷主要包含了请将答案正确填写在答题卡上等内容,欢迎下载使用。
相关试卷
福建省福建师范大学附属中学2024-2025学年高三上学期高考二次模拟考试-历史+答案:
这是一份福建省福建师范大学附属中学2024-2025学年高三上学期高考二次模拟考试-历史+答案,共9页。
2025安徽师大附中高三上学期12月模拟考试历史含解析:
这是一份2025安徽师大附中高三上学期12月模拟考试历史含解析,共11页。试卷主要包含了试卷分值,贡院是科举的专用考场,阅读材料,完成下列要求,【答案】A等内容,欢迎下载使用。
2025湖南师大附中高三上学期月考卷(四)历史含答案:
这是一份2025湖南师大附中高三上学期月考卷(四)历史含答案,文件包含历史试题docx、历史答案附中4次pdf等2份试卷配套教学资源,其中试卷共12页, 欢迎下载使用。