


所属成套资源:2025常德汉寿县一中高三上学期12月月考及答案(九科)
2025常德汉寿县一中高三上学期12月月考生物试题含解析
展开
这是一份2025常德汉寿县一中高三上学期12月月考生物试题含解析,共25页。试卷主要包含了 选择题,选择题等内容,欢迎下载使用。
一、 选择题:本题共 12 个小题,每小题 2 分,共 24 分。在每个小题给出的四个选项中, 只有一项是符合题目要求的。
1.关于生物组织中还原糖、脂肪、蛋白质和DNA的鉴定实验,下列叙述错误的是( )
A.鉴定还原糖和DNA都需要进行水浴加热
B.用斐林试剂鉴定还原糖时,溶液颜色变化为无色→砖红色
C.检测脂肪时,在花生子叶薄片上滴加苏丹III染液染色后,需要用体积分数为50%的酒精溶液洗去浮色
D.变性后的蛋白质仍然可以与双缩脲试剂产生紫色反应
2.抗性淀粉是一种不能被健康人体小肠吸收的那些淀粉,它能原封不动地进入大肠,部分能被大肠中的微生物菌群发酵,产生多种短链脂肪酸如丁酸等,改善肠道环境。以下关于抗性淀粉的推测,错误的是( )
A.可以有效预防肥胖、适合糖尿病人食用
B.抗性淀粉可以作为筛选肠道菌群培养基的碳源
C.抗性淀粉与普通淀粉的元素组成不同
D.抗性淀粉与普通淀粉的空间结构不同
3.核仁由核仁组织区(NOR)、颗粒成分和NOR中的基因转录形成的细丝成分三部分构成。通常认为,颗粒成分是核糖体亚基的前身,由细丝成分逐渐转变而成。下列说法正确的是( )
A.发菜细胞和黑藻细胞中核糖体的形成都与核仁组织区有关
B.组成核仁的DNA、RNA和蛋白质等物质都经过核孔到核内
C.细胞核控制细胞代谢过程与NOR中所含的rRNA基因有关
D.造血干细胞分化为浆细胞的过程中,NOR中的基因不转录
4.下图1是“探究洋葱表皮细胞的质壁分离及其复原”实验过程和细胞观察示意图。下图2是将观察到的某个细胞大小变化情况绘制成了曲线(注:细胞的初始大小相对值记为1),下列叙述不正确的是( )
A.图1中的第二次观察时,可以发现细胞质壁分离首先发生在细胞的边角处
B.为了节约实验时间,通常可以省略图1中的第一次显微观察步骤
C.图2中c~d段,水分子运动方向既有从细胞外运进细胞内,也有从细胞内运出细胞外
D.图2中e时细胞内的颜色比a时浅
5.光合作用原理在生产生活中具有广泛的应用。下列相关叙述正确的是( )
A.农家肥能为农作物提供大量有机物,有助于农作物生长
B.合理密植有利于改善田间 CO₂浓度和光能利用率
C.用红色塑料薄膜代替无色塑料薄膜,可提高大棚蔬菜的光合作用速率
D.温室大棚中适当减小昼夜温差可增加农作物有机物的积累
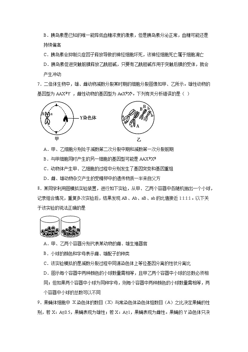
6.胰岛素可以改善脑神经元的生理功能,其调节机理如图所示。下列分析正确的是
A.胰岛接受高血糖和胰高血糖素的刺激后,胰岛α细胞分泌胰岛素增加,促进葡萄糖运进细胞
B.胰岛素是已知的唯一能降低血糖浓度的激素,但是胰岛素分泌正常,血糖可能还是持续偏高
C.胰岛素会抑制炎症因子释放导致的神经细胞坏死,该神经细胞死亡属于细胞凋亡
D.胰岛素促进突触前膜释放乙酰胆碱,只要有乙酰胆碱作用于突触后膜的受体,就会产生冲动
7.二倍体生物中,雄、雌动物减数分裂某时期的细胞分裂图像如甲、乙所示。雄性动物的基因型为AAXBY ,雌性动物的基因型为AaXBXb。下列有关分析错误的是( )
A.甲、乙细胞分别处于减数第二次分裂中期和减数第一次分裂前期
B.与甲细胞同时产生的另一细胞的基因型可能是AAXBXB
C.动物体产生甲、乙细胞的过程中分别发生了基因突变和基因重组
D.雌、雄动物杂交产生的受精卵中的遗传物质一半来自父方
8.某同学利用图模拟实验装置,进行如下实验,从甲、乙两个容器中各随机抽出一个小球,记录组合情况,重复多次实验后,结果发现AB、Ab、aB、ab的比值接近1:1:1:1。以下关于该实验的说法正确的是
A.甲、乙两个容器分别代表某动物的雌、雄生殖器官
B.小球的颜色和字母表示雌、雄配子的种类
C.该实验模拟的是减数分裂过程中同源染色体上等位基因分离的性状分离比
D.图示每个容器中两种颜色的小球数量需相等,且甲乙两个容器中小球的总数必须相同;但如果两个容器中小球为同种字母,则每个容器中两种颜色的小球数量需相等,两个容器中小球的总数可以不同
9.果蝇体细胞中 X染色体的数目(X)与常染色体染色体组数目(A)之比决定果蝇的性别,若X:A≤0.5,果蝇表现为雄性;若X:A≥1,果蝇表现为雌性。果蝇的Y染色体只决定果蝇的育性。已知性染色体组成为XXX、YY的果蝇致死。现让基因型为XᵇXᵇY的白眼雌果蝇和基因型为 XBY的红眼雄果蝇交配,假设同源染色体随机分离,下列叙述错误的是( )
A.性染色体组成为 XYY的果蝇表现为雄性可育
B.子代白眼雄果蝇的性染色体组成有XY和XYY两种
C.子代红眼雄果蝇的性染色体组成和基因型与亲代雄果蝇完全相同
D.可育子代的表型及比例为红眼雌∶白眼雌∶红眼雄∶白眼雄=4∶1∶1∶4
10.肺炎链球菌的转化实验和T2噬菌体侵染大肠杆菌的实验均可证明DNA是遗传物质。下列关于这两个实验的叙述中正确的是( )
A.格里菲思和艾弗里的肺炎链球菌的转化实验均可证明DNA是遗传物质
B.用35S或32P标记的T2噬菌体侵染大肠杆菌,上清液和沉淀物中的放射性均很高
C.用35S标记的T2噬菌体感染大肠杆菌,如果没有搅拌则放射性同位素主要分布于沉淀物中
D.艾弗里的实验中,用蛋白酶或DNA酶处理的分组中,均会出现S型细菌
11.关于如图的叙述错误的是( )
A.图中过程有三种RNA的参与
B.图中过程提高了翻译的速度
C.在真核生物中,图中合成的多肽链最终相同
D.图中核糖体的移动方向是沿mRNA从右向左
12.研究发现,XM基因表达的蛋白质发生变化会影响种子对脱落酸的敏感性。种子对脱落酸越敏感,越容易休眠。XM基因上不同位置的突变影响其蛋白表达的情况和产生的种子休眠效应如表所示。下列有关叙述错误的是( )
A.位点3突变可能使XM基因的转录提前终止
B.位点2突变导致了蛋白质的功能异常
C.表格信息体现了基因突变的不定向性
D.基因1、2、3、4均为XM基因的非等位基因
二、选择题:本题共 4 个小题,每小题 4 分,共 12 分。在每个小题给出的四个选项中,有的只有一项是符合题目要求,有的有多项符合题目要求。全部选对的得 4 分,选对但不全的得 2 分,有选错的得 0 分。
13.某表型正常的女性体内的染色体异常(如图所示)。减数分裂过程中,异常染色体可与正常的14号、21号染色体进行联会,配对的三条染色体分离时,其中的两条染色体随机移向细胞一极,另一条染色体则移向细胞另一极。已知体内含有两条正常的21号染色体和一条异常染色体会表现出21三体综合征的症状,且各种染色体异常的个体均能正常存活。下列有关叙述正确的是( )
A.图中发生了染色体结构变异和染色体数目变异
B.该女性的初级卵母细胞中最多含有90条染色体
C.若该女性与染色体正常的男性婚配,子代患21三体综合征的概率为1/6
D.该女性与染色体正常的男子婚配后,在妊娠期应进行羊水检查
14.科研人员用CCK-8试剂盒检测化合物M对肝细胞增殖的作用效果。检测原理是在活细胞内线粒体脱氢酶催化产物的介导下,试剂盒中无色的 WST-8被还原成橙黄色甲攒,通过检测反应液颜色深浅判定活细胞的相对数量。下列叙述错误的是( )
A.线粒体脱氢酶可能参与肝细胞有氧呼吸的第三阶段
B.WST-8可影响肝细胞线粒体脱氢酶的专一性
C.用该方法对肝细胞增殖情况检测需控制反应温度
D.若M促进肝细胞增殖能力越强则反应液的颜色越浅
15.现有三个纯合的水稻浅绿叶突变体X、Y、Z,突变位点不同,这些突变体的浅绿叶性状均为单基因隐性突变。X、Y、Z两两杂交后,三组杂交实验的F1均为绿色叶,为判断X、Y、Z的浅绿叶基因是否位于同一对染色体上,育种人员将三组杂交实验的F1自交,观察并统计F2的表现型及比例。下列预测结果正确的是( )
A.若X、Y、Z的浅绿叶基因均位于同一对染色体上,则F2的表现型及比例均为
绿叶:浅绿叶=1:1
B.若X、Y、Z中仅有两个突变体浅绿叶基因在同一对染色体上,则应有两组结果,一组结果为绿叶:浅绿叶=15:1,另一组结果为绿叶:浅绿叶=1:1
C.若X、Y、Z的浅绿叶基因位于三对不同染色体上,则三组结果应均为绿叶:浅绿叶=9∶7
D.突变体X、Y、Z的出现说明了基因突变具有不定向性和随机性
16.如图为由受精卵发育成多细胞动物体时,细胞的生命历程变化。下列相关叙述正确的是( )
A.受精卵、细胞甲、丙、丁均含有全套基因A、B、C、D
B.受精卵和细胞甲不属于分化的细胞,因此不具有全能性
C.细胞丙、丁形态不同的根本原因是基因的选择性表达
D.推测基因B指导合成的蛋白质是细胞丙、丁所必需的
二、 非选择题:本题共 5 小题,共 64 分。
17.土壤盐碱化和钠化是威胁生态系统的主要土壤退化过程。在盐碱化的土壤中,高浓度的 Na⁺通过植物根细胞膜上的转运蛋白A进入细胞,胁迫植物正常生长。耐盐植物可通过 Ca²⁺介导的离子跨膜运输,减少 Na⁺在细胞内积累,提高抗盐碱胁迫的能力,其机制如下图所示。回答下列问题:
注:H⁺泵将胞内H⁺运输到胞外,建立膜外高H⁺浓度梯度,为转运蛋白 C运输 Na⁺供能。
(1)在盐碱胁迫时,转运蛋白 A跨膜运输 Na⁺进入根细胞的运输方式是 。
(2)细胞质基质的 H⁺浓度 (填“高于”、“等于”或“低于”)细胞外的。若抑制 H⁺泵的活性,细胞内的Na⁺浓度将 ,原因是 。
(3)在盐碱胁迫时,Ca²⁺会调节根细胞膜上离子转运蛋白的功能:一方面, ,从而减少 Na⁺的吸收;另一方面,H₂O₂浓度上升会促进 ,增加Na⁺的排出量。
(4)结合以上信息分析,农业生产上可通过 (答出1点措施)促进盐碱化土壤中耐盐作物的生长和增产。
18.类囊体膜上的光合复合体(PSI)是光反应中吸收、传递并转化光能的重要场所,叶绿体基因编码的D1蛋白是PSII的核心蛋白,低温会破坏D1蛋白,导致番茄严重减产。请回答下列问题:
(1)低温能破坏番茄细胞中类囊体膜上的 影响光反应的进行,为暗反应提供的 和NADPH减少,降低了植物光合速率。
(2)我国科研人员发现一种番茄突变体具有耐低温性能。低温处理下,突变体中的核基因Y过度表达,Y蛋白含量远远高于野生型番茄;突变体中D1蛋白含量基本保持稳定,而野生型中D1蛋白含量下降。为研究Y蛋白在低温胁迫下维持D1蛋白含量稳定的机制,科研人员进行了如下实验:
该实验结果可以得出的结论是:在突变体中,Y蛋白 (填“能”、“不能”)增加D1蛋白的合成, (填“能”“不能”)减少D1蛋白降解。
(3)低温胁迫还能降低番茄叶片中的叶绿素含量,从而影响其光合作用。研究发现外源脱落酸(ABA)能缓解这一现象。 写出简要的实验思路以验证这一观点: 。
19.大豆花叶病毒会严重降低大豆的产量和品质。为预防抗病大豆品种乙的抗病能力减弱,科研人员用EMS诱变感病大豆,获得新的抗病品种甲。科研人员利用甲、乙两个品种对抗性遗传进行研究。
(1)因为基因突变具有 性,结果是产生一个或多个 。EMS诱变后,非入选大豆植株可能含有不利的基因,需要及时处理掉这些植株。
(2)利用甲、乙两品种大豆进行杂交试验,结果如表
据表分析,甲、乙两品种抗病性状依次为 、 性性状。
(3)已知品种乙的抗性基因位于14号染色体上,为探究品种甲抗性基因的位置,科研人员设计如下杂交实验:甲乙杂交,F1自交,统计F2性状分离比。
①预期一:若F1均抗病,F2抗病:易感为13:3,说明两品种抗病性状的遗传是由 对等位基因控制的,且位于 染色体上。F2抗病植株中纯合子所占比例 。
②预期二:若F1、F2均抗病,说明甲、乙两品种抗性基因可能是 或同一对染色体上不发生交叉互换的两个突变基因。
(4)SSR是DNA中的简单重复序列,非同源染色体上的SSR不同,不同品种的同源染色体上的SSR也不同,常用于染色体特异性标记。科研人员扩增出实验一若干个体中的SSR序列,用于确定甲品系抗性基因的位置,电泳结果如图所示:
注:F2中的1、4、7表现抗病,其余表现易感。
图中结果说明甲品系抗性基因在 号染色体上,依据是 。
20.下图甲是某动物细胞内基因表达过程示意图,图乙是该动物DNA分子结构模式图。请据图分析回答(氨基酸与密码子的对应关系:赖氨酸AAG、苯丙氨酸UUC、谷氨酰胺CAG)。
(1)图甲中催化①过程的酶是 ;若tRNA上的反密码子是AAG,则其携带的氨基酸是 。图甲过程中核糖体的移动方向为 (填“从左到右”或“从右到左”)。一个mRNA结合多个核糖体形成多聚核糖体,其生物学意义是 。
(2)图乙中结构④的名称是 。
(3)已知该动物的DNA分子中共含有2a个碱基,则最多可构成 种排列顺序;若该DNA分子中含胞嘧啶m个,则其连续复制4次,共需要游离的腺嘌呤脱氧核苷酸数为 。
21.人体与外界环境之间进行物质交换离不开内环境。图甲为人体局部组织及体液成分示意图,其中数字表示相应的结构或液体,图乙为人体内细胞与外界环境进行物质交换的过程,a、B、C、D表示直接与内环境进行物质交换的几种器官,I、II是有关的生理过程。图丙为人体组织局部示意图,②④所在位置是某些管道的横切面。回答问题:
(1)体液包括图甲中的 (用数字标号表示)成分。人在进行一定强度的体力劳动后,手掌上可能会磨出水疱,一段时间后,水疱中的液体会渗入到 (用数字标号表示)而使水疱自行消失。
(2)图甲中与⑥相比,⑤中CO2浓度较 (填“高”或“低”);剧烈运动时,骨骼肌细胞产生的代谢产物 进入⑤会使其pH下降,但因其含有 物质,又能使其pH稳定在正常范围。
(3)图乙中Ⅱ过程表示 ,图乙中的a对应图丙中的 (填序号),其渗透压的大小主要与 的含量有关。
(4)下表为人体内几种不同体液的物质组成和含量的测定数据,则该表ABCD中与图丙中⑤和①相对应的字母分别是 。
(5)正常机体通过 调节机制使各个器官、系统协调活动,共同维持内环境稳态。血浆中每种成分的参考值都有一个变化范围,说明内环境的稳态 。体检时,通过检查血浆的 两方面来预示机体是否处于健康状态。
突变情况
基因
XM蛋白表达情况
种子休眠效应
无突变
XM基因
正常
正常休眠
位点1突变
基因1
无蛋白
休眠减少
位点2突变
基因2
变异的蛋白(蛋白长度不变)
休眠减少
位点3突变
基因3
变短的蛋白
休眠减少
位点4突变
基因4
3倍量的蛋白
休眠增加
实验材料
实验处理
检测指标
实验结果
突变体和野生型
施加硫酸链霉素(可抑制叶绿体编码的基因翻译)后,低温处理
D1蛋白含量
突变体基本等于野生型
低温处理
与D1蛋白降解相关基因的转录量
突变体基本等于野生型
组别
亲本组
F1
F2
抗病
易感
抗病
易感
实验一
甲×易感
0
18
113
345
实验二
乙×易感
15
0
256
81
成分(mml/L)
Na+
K+
Ca2+
Mg2+
Cl-
有机酸
蛋白质
A
B
142
5.0
2.5
1.5
103.3
6.0
16.0
C
147
4.0
1.25
1.0
114.0
7.5
1.0
D
10
140
2.5
10.35
25
-
47
参考答案:
1.B
【分析】双缩脲试剂用于检验蛋白质,呈紫色;苏丹Ⅲ染液用于检验脂肪,呈橘黄色;斐林试剂可检测还原糖,呈现砖红色。
【详解】A、鉴定还原糖应使用斐林试剂,需要进行50-65℃水浴加热,DNA应使用二苯胺试剂,需要进行沸水浴加热,A正确;
B、用斐林试剂鉴定还原糖时,在水浴加热条件下,溶液颜色变化为蓝色→棕色砖红色,B错误;
C、检测脂肪时,在花生子叶薄片上先滴加苏丹III染液染色后,再用体积分数为50%的酒精溶液洗去浮色,C正确;
D、变性后的蛋白质仍含有肽键,故可以与双缩脲试剂产生紫色反应,D正确。
故选B。
2.C
【分析】糖类一般由C、H、O三种元素组成,分为单糖、二糖和多糖,是主要的能源物质。淀粉是植物细胞中的储能物质,糖原是动物细胞中的储能物质。
【详解】A、抗性淀粉不能被健康人体小肠吸收,可在大肠中转化成对人体有益的短链脂肪酸,故可以有效预防肥胖、适合糖尿病人食用,A正确;
B、大肠中的微生物能将抗性淀粉分解成多种短链脂肪酸如丁酸,利用抗性淀粉作为碳源的培养基,可用来筛选肠道分解抗性淀粉的菌群,B正确;
C、抗性淀粉仍然是淀粉,也是以葡萄糖为单体的多聚体,组成元素是C、H、O,与普通淀粉相同,C错误;
D、抗性淀粉是指对小肠中的淀粉水解酶具有一定抵抗能力的淀粉,这说明其与普通淀粉的空间结构存在差异,使其具有一定抵抗淀粉水解酶的能力,D正确。
故选C。
3.C
【分析】细胞核包括核膜(将细胞核内物质与细胞质分开)、染色质(DNA和蛋白质)、核仁(与某种RNA(rRNA)的合成以及核糖体的形成有关)、核孔(核膜上的核孔的功能是实现核质之间频繁的物质交换和信息交流)。
【详解】A、发菜细胞是真核细胞,无细胞核,无核仁,A错误;
B、组成核仁的DNA位于细胞核,不会穿过核孔到核内,B错误;
核仁组织区(NOR)是染色体上含有rRNA基因的一段区域,NOR是一段DNA,核仁由NOR、颗粒成分和NOR中的基因转录形成的细丝成分(RNA)三部分构成,故核仁由DNA、RNA和蛋白质组成,B正确;
C、细胞核控制细胞代谢过程与蛋白质的合成有关,蛋白质合成在核糖体发生,核糖体由rRNA和蛋白质构成,因此细胞核控制细胞代谢过程与NOR中所含的rRNA基因有关,C正确;
D、造血干细胞分化为浆细胞的过程中,是基因的选择性表达,也涉及蛋白质的合成,而NOR中的基因转录形成的细丝成分,颗粒成分是核糖体亚基的前身,由细丝成分逐渐转变而成,因此NOR中的基因与核糖体形成有关,因此要转录,D错误。
故选C。
4.B
【分析】分析曲线图:ab段细胞大小的相对值减少,说明细胞失水,发生质壁分离;bc细胞大小相对值不变,细胞内外达到相对平衡状态;cd段,细胞大小的相对值增加,细胞吸水,发生质壁分离的复原;de段,细胞大小的相对值不再变化,但大于细胞初始状态。
【详解】A、该实验过程中,第二次观察为紫色洋葱鳞片叶外表皮细胞在蔗糖溶液中的质壁分离状态,可以发现细胞质壁分离首先发生在细胞的边角处,A正确;
B、第一步的观察现象要作为对照,故不可以省略第一次显微观察步骤,B错误;
C、cd段,细胞大小的相对值增加,细胞吸水,发生质壁分离的复原,此时水分子的运动方向既有从细胞外进入细胞内,也有从细胞内进入细胞外,其中从细胞外进入到细胞内的水分多于细胞内到细胞外的,C正确;
D、e时细胞的相对值大于a时细胞的初始大小,说明细胞吸水,则液泡的颜色比a时浅,D正确。
故选B。
5.B
【分析】1、呼吸作用的影响因素有内部因素(遗传因素决定了酶的种类和数量)和环境因素(温度、水分、氧气、二氧化碳等)。
2、光合作用的影响因素有:光照强度、温度、二氧化碳浓度、色素、酶等。
3、细胞呼吸原理的应用:
(1)种植农作物时,疏松土壤能促进根细胞有氧呼吸,有利于根细胞对矿质离子的主动吸收。
(2)利用酵母菌发酵产生酒精的原理酿酒,利用其发酵产生二氧化碳的原理制作面包、馒头。
(3)利用乳酸菌发酵产生乳酸的原理制作酸奶、泡菜。
(4)稻田中定期排水可防止水稻因缺氧而变黑、腐烂。
(5)皮肤破损较深或被锈钉扎伤后,破伤风芽孢杆菌容易大量繁殖,引起破伤风。
(6)提倡慢跑等有氧运动,剧烈运动会导致氧气供应不足,使肌细胞因无氧呼吸产生乳酸,引起肌肉酸胀乏力。
(7)粮食要在低温、低氧、干燥的环境中保存。
(8)果蔬、鲜花的保鲜要在低温、低氧、适宜湿度的条件下保存。
【详解】A、农家肥需要被微生物分解成无机盐才能被植物吸收,不能为农作物提供大量有机物,A错误;
B、合理密植有利于通风、提高二氧化碳和氧气浓度,进而提高光能利用率,增加光合作用效率,有利于提高产量,B正确;
C、植物光合作用主要吸收蓝紫光和红光,用红色塑料薄膜代替无色塑料薄膜,植物只能吸收到红光,不利于提高大棚蔬菜的光合作用速率,C错误;
D、温室大棚中适当减小昼夜温差,晚上呼吸消耗更多的有机物,不利于农作物有机物的积累,D错误。
故选B。
6.B
【详解】依题意和图示分析可知:胰岛素与脑部神经细胞上的胰岛素受体(InR)结合,进而激活胰岛素受体,经过细胞内信号转导,促进细胞膜上的葡萄糖转运蛋白(GLUT)增加,从而提高了细胞对葡萄糖的转运能力,A错误;胰岛素与InR结合并激活InR后,如果细胞内信号转导出现障碍,或者机体中存在InR抗体,InR的结构被破坏,导致胰岛素不能与InR结合,均可能造成细胞膜上的GLUT减少,从而降低细胞对葡萄糖的转运能力,可见,胰岛素分泌正常,血糖可能还是持续偏高,B正确;胰岛素作用于神经细胞后可以减少神经细胞死亡,其主要机理包括:InR 经激活后,可以抑制神经元凋亡,同时抑制炎症因子释放导致的神经细胞变性、坏死,神经细胞的坏死不属于细胞凋亡,C错误;胰岛素促进突触前膜释放乙酰胆碱,如果乙酰胆碱的释放量过少,即使有乙酰胆碱作用于突触后膜的受体,也不会产生冲动,D错误。
7.D
【分析】1、分析图可知,甲细胞中无同源染色体,且着丝点排列在赤道板上,处于减数第二次分裂中期,乙细胞中同源染色体联会,处于减数第一次分裂前期。
2、减数分裂过程:
(1) 减数第一次分裂间期:染色体的复制。
(2) 减数第一次分裂:①前期:联会,同源染色体上的非姐妹染色单体交叉互换;②中期:同源染色体成对的排列在赤道板上;③后期:同源染色体分离,非同源染色体自由组合;④末期:细胞质分裂。
(3)减数第二次分裂过程:①前期:核膜、核仁逐渐解体消失,出现纺锤体和染色体;②中期:染色体形态固定、数目清晰;③后期:着丝点分裂,姐妹染色单体分开成为染色体,并均匀地移向两极;④末期:核膜、核仁重建、纺锤体和染色体消失。
【详解】A、甲细胞中无同源染色体,且着丝点排列在赤道板上,处于减数第二次分裂中期,乙细胞中同源染色体联会,处于减数第一次分裂前期,A正确;
B、雄性动物的基因型为AAXBY,甲细胞的基因型为AaYY,两条染色单体上的基因不同,故动物体产生甲细胞的过程中发生了基因突变,与甲细胞同时产生的另一个次级精母细胞的基因型可能为AAXBXB,B正确;
C、由B选项可知,产生甲细胞的过程中发生了基因突变,乙细胞中,基因A和a所在的同源染色体发生了交叉互换,即发生了基因重组,C正确;
D、雌雄动物杂交产生的受精卵细胞核中遗传物质一半来自父方,一半来自母方,而受精卵细胞质中的遗传物质几乎全部来自母方,D错误。
故选D。
【点睛】本题以细胞分裂图像为情境,考查减数分裂、基因突变和基因重组,旨在考查考生的理解能力、获取信息的能力和综合运用能力,以及生命观念科学思维的核心素养。
8.D
【详解】试题分析:甲、乙两个容器中小球上的字母不同,因此不可能分别代表某动物的雌、雄生殖器官,而是表示同一生殖器官,A项错误;小球的颜色和字母表示同源染色体及其上的等位基因,B项错误;该实验模拟的是减数分裂过程中非同源染色体上的非等位基因的自由组合,C项错误;因两个容器表示同一生殖器官,所以图示每个容器中两种颜色的小球数量需相等,且甲乙两个容器中小球的总数必须相同,但如果两个容器中小球为同种字母,则两个容器分别表示雌、雄生殖器官,每个容器中两种颜色的小球数量需相等,两个容器中小球的总数可以不同,因同种生物产生的雄配子的数量多于雌配子,D项正确。
考点:本题以“模拟实验”为情境,考查基因的分离定律、基因的自由组合定律的相关知识,意在考查学生能理解所学知识的要点,把握知识间的内在联系,能从课外材料中获取相关的生物学信息,并能运用这些信息,结合所学知识解决相关的生物学问题的能力。
9.D
【分析】分析题意:果蝇体细胞中 X染色体的数目(X)与常染色体染色体组数目(A)之比决定果蝇的性别,若X:A≤0.5,果蝇表现为雄性;若X:A≥1,果蝇表现为雌性,因此XY、XYY均为雄性,XX、XXY均为雌性。果蝇的Y染色体只决定果蝇的育性。
【详解】A、性染色体组成为 XYY的果蝇,X:A=0.5,有Y染色体,表现为雄性可育,A正确;
BC、基因型为XᵇXᵇY的白眼雌果蝇产生的配子及其比例为XᵇY∶Xᵇ∶XᵇXᵇ∶Y=2∶2∶1∶1,基因型为 XBY的红眼雄果蝇产生的配子及其比例为XB∶Y=1∶1,二者交配,子代的基因型及其比例为XBXᵇY(红眼雌)∶XBXᵇ(红眼雌)∶XBXᵇXᵇ(致死)∶XBY (红眼雄)∶XᵇYY(白眼雄性)∶XᵇY(白眼雄性)∶XᵇXᵇY(白眼雌性)∶YY(致死)=2∶2∶1∶1∶2∶2∶1∶1。可见,子代白眼雄果蝇的性染色体组成有XY和XYY两种,子代红眼雄果蝇的性染色体组成和基因型与亲代雄果蝇完全相同,BC正确;
D、结合对上述选项的分析可知:子代的表型及比例为红眼雌∶白眼雌∶红眼雄∶白眼雄=4∶1∶1∶4。已知果蝇的Y染色体只决定果蝇的育性,则子代基因型为XBXᵇ的红眼雌果蝇可能不育,D错误。
故选D。
10.C
【分析】1、肺炎链球菌转化实验包括格里菲思体内转化实验和艾弗里体外转化实验,其中格里菲思体内转化实验证明S型细菌中存在某种“转化因子”,能将R型细菌转化为S型细菌;艾弗里体外转化实验证明DNA是遗传物质。
2、T2噬菌体侵染细菌的实验步骤:分别用35S或32P标记噬菌体→噬菌体与大肠杆菌混合培养→噬菌体侵染未被标记的细菌→在搅拌器中搅拌,然后离心,检测上清液和沉淀物中的放射性物质。
【详解】A、格里菲思做的肺炎链球菌的体内转化实验是提出了“转化因子”能将R型菌转变为S型菌,并没有证明DNA是遗传物质,A错误;
B、用35S标记的是噬菌体的蛋白质外壳,32P标记的是噬菌体的DNA,二者侵染大肠杆菌时,标记35S的一组放射性理论上出现于上清液,标记32P的一组放射性理论上分布在沉淀物中,B错误;
C、35S标记的是噬菌体的蛋白质外壳,用其感染大肠杆菌,若没有搅拌,噬菌体的蛋白质外壳与大肠杆菌一同沉淀,则放射性全部分布于沉淀物中,C正确;
D、艾弗里的实验中,运用了减法原理,用蛋白酶处理的一组没有了S型菌的蛋白质,仍然能使R型菌转变为S型菌,用DNA酶处理,则会去掉实验组中的DNA,此时R型菌不能转化为S型菌,D错误。
故选C。
11.D
【分析】本题的易错点在于:核糖体移动方向的判断。判断的依据是根据多肽链的长短,长的翻译在前,接近核糖体移动方向的终点。
【详解】A、图示含有核糖体和mRNA,为翻译过程,有mRNA、tRNA和rRNA三种RNA参与,A项正确;
B、多个核糖体位于同一条mRNA上,每个核糖体合成一条多肽链,相继合成多条多肽链,提高了翻译的速度,B项正确;
C、因合成多条多肽链的模板是同一条mRNA,所以合成的多肽链最终相同,C项正确;
D、根据肽链的长短可知翻译的过程是从左向右,D项错误。
故选D。
12.D
【分析】脱落酸的主要作用是抑制细胞分裂,促进叶和果实的衰老和脱落。分析图表可知, XM 蛋白可使种子对脱落酸的敏感性增强。
【详解】A、位点3突变,XM 蛋白变短,可能是mRNA序列缺失,由于突变导致XM基因的转录提前终止,A正确;
B、位点2突变,XM 蛋白没有表达,但种子的休眠减少,可能是产生了功能异常的蛋白质,B正确;
C、XM基因突变产生了不同种子休眠效应的结果,体现了基因突变的不定向性,C正确;
D、基因1、2、3、4均为XM基因突变之后的基因,均为XM基因的等位基因,D错误。
故选D。
13.ACD
【分析】根据题意和图示分析可知:图2中一条14号和一条21号染色体相互连接形成一条异常染色体,且中间部位部分缺失,属于染色体结构和数目变异。
【详解】A、如图所示,一条14号和一条21号染色体相互连接形成一条异常染色体,属于染色体结构变异中的易位;又14号和21号两条染色体最后只形成了一条异常染色体,属于染色体数目变异,A正确;
B、正常女性的初级卵母细胞最多含有46条染色体,该女性的初级卵母细胞一条14号和一条21号染色体相互连接形成一条异常染色体,且中间部位部分缺失,剩余45条染色体,故该女性的初级卵母细胞中最多含有45条染色体,B错误;
C、如只考虑14号、21号染色体和异常染色体,则在减数第一次分裂后期,同源染色体发生分离时,三条染色体任意配对的两条染色体分离时,另一条染色体随机移向细胞任一极,有三种可能的情况:①14号移向一极,异常染色体和21号同时移向另一极,②异常染色体移向一极,14号和21号同时移向另一极,③21号移向一极,异常染色体和14号同时移向另一极;结果共产生六种精子,分别为:只含14号染色体:只含21号染色体:含有14号染色体和异常染色体:含有21号染色体和异常染色体:只含异常染色体:含14和21号染色体(正常)=1:1:1:1:1:1,这6种精子中含有21号染色体和异常染色体的占1/6,因此若该女性与染色体正常的男性婚配,子代患21三体综合征的概率为1/6,C正确;
D、该女性与染色体正常的男子婚配后,为避免生出染色体异常的患儿,在妊娠期应进行羊水检查,D正确。
故选ACD。
14.ABD
【分析】有氧呼吸的全过程十分复杂,可以概括地分为三个阶段,每个阶段的化学反应都有相应的酶催化。第一个阶段是,1分子的葡萄糖分解成2分子的丙酮酸,产生少量的[H],并且释放出少量的能量。这一阶段不需要氧的参与,是在细胞质基质中进行的。第二个阶段是,丙酮酸和水彻底分解成二氧化碳和[H],并释放出少量的能量。这一阶段不需要氧的参与,是在线粒体基质中进行的。第三个阶段是,上述两个阶段产生的[H],经过一系列的化学反应,与氧结合形成水,同时释放出大量的能量。这一阶段需要氧的参与,是在线粒体内膜上进行的。
【详解】A、有氧呼吸的第一阶段发生在细胞质基质中,线粒体脱氢酶参与肝细胞有氧呼吸的第二阶段,发生在线粒体基质中,丙酮酸脱氢,A错误;
B、酶的专一性是指的一种酶只能催化一种或一类生物化学反应,在活细胞线粒体脱氢酶催化产物的介导下,试剂盒中无色的WST-8被还原成橙黄色甲攒,WST-8并不会影响线粒体脱氢酶的专一性,B错误;
C、用该方法使用到了酶的作用,因此需要控制温度,C正确;
D、若M促进肝细胞增殖能力越强,则能量需求高,活细胞线粒体脱氢酶催化产物多,因此反应液颜色越深,D错误。
故选ABD。
15.ACD
【分析】基因的自由组合定律的实质是:位于非同源染色体上的非等位基因的分离或组合是互不干扰的:在减数分裂过程中,同源染色体上的等位基因彼此分离的同时,非同源染色体上的非等位基因自由组合。
【详解】A、若X、Y、Z的浅绿叶基因均在同一对染色体上,假设X、Y、Z的基因型分别为aaBBCC、AAbbCC、AABBcc,X、Y、Z两两杂交后的基因型分别为AaBbCC、AaBBCc、AABbCc,若浅绿叶基因均位于同一对染色体上,第1组F1的自交后代F2为1 aaBBCC(浅绿叶)、1 AAbbCC(浅绿叶),2AaBbCC(绿叶),即绿叶:浅绿叶1:1,同理第2组和第3组的结果也是绿叶:浅绿叶=1:1,A正确;
B、假定X、Y、Z中仅有两个突变体浅绿叶基因位于同一对染色体上,假设X、Y、Z的基因型分别为aaBBCC、AAbbCC、AABBcc,X、Y、Z两两杂交后的基因型分别为AaBbCC、AaBBCc、AABbCc,三组杂交实验的F1自交,可推算出有两组F2的表型及比例为绿叶:浅绿叶=9:7;另一组为绿叶:浅绿叶=1:1,B错误;
C、若X、Y、Z浅绿叶基因位于三对不同染色在上,假设X、Y、Z的基因型分别为aaBBCC、AAbbCC、AABBcc,X、Y、Z两两杂交后的基因型分别为AaBbCC、AaBBCc、AABbCc,三组杂交实验的F1自交,三组杂交的计算方法的结果应均为绿叶:浅绿叶=9:7,C正确;
D、突变体X、Y、Z的出现说明了基因突变具有随机性(任何时期、部位、DNA、DNA的任何部位)和不定向性(一个基因可以向不同的方向发生突变),D正确。
故选ACD。
16.ACD
【分析】细胞分化是指在个体发育中,由一个或一种细胞增殖产生的后代,在形态、结构和生理功能上发生稳定性差异的过程。
【详解】A、细胞进行有丝分裂和分化过程中,基因的种类不发生改变,即受精卵、细胞甲、丙、丁均含有全套基因A、B、C、D,A正确;
B、受精卵和细胞甲(早期胚胎细胞)均具有全能性,B错误;
C、细胞丙、丁形态不同的根本原因是基因的选择性表达,细胞丙特异性表达了基因A,细胞丁特异性表达了基因C,从而导致蛋白质具有差异,因此细胞丙、丁形态不同,C正确;
D、由于细胞丙、丁均表达了基因B,所以其指导合成的蛋白质是细胞丙、丁所必需的,D正确。
故选ACD。
17.(1)协助扩散
(2) 低于 升高 细胞外的 H⁺浓度降低使转运蛋白C运出的 Na⁺减少
(3) 胞外 Ca²⁺抑制转运蛋白A的活性 Ca²⁺ 吸收,胞内 Ca²⁺浓度升高会促进转运蛋白C运出 Na⁺
(4)增施钙肥
【分析】据图分析: H+泵出细胞的过程中需要载体蛋白协助并消耗能量,属于主动运输;膜外H+顺浓度梯度经转运蛋白C流入胞内的同时,可驱动转运蛋白C将Na+排到胞外过程,Na+排出细胞的过程消耗氢离子电化学势能并需要转运蛋白协助,属于主动运输;在盐胁迫下,盐化土壤中大量Na+会迅速流入细胞形成胁迫,即顺浓度梯度进行,Na+进入细胞时需要载体蛋白协助,故其运输方式是协助扩散。
【详解】(1)在盐碱胁迫时,土壤溶液中 Na⁺浓度较高,转运蛋白A 顺浓度梯度跨膜运输Na⁺,:运输方式是协助扩散。
(2)H⁺泵将细胞内 H⁺运输到细胞外,该过程消耗 ATP,可判断细胞质基质的 H⁺浓度低于细胞外的。若抑制 H⁺泵的活性,会降低膜两侧的 H⁺浓度差,导致 Na⁺运出减少,细胞内积累的 Na⁺增多。
(3)胞外Ca²⁺能抑制转运蛋白 A的活性,从而减少 Na⁺的吸收;细胞内(Ca²⁺浓度升高会促进转运蛋白C运出 Na⁺,从而减少 Na⁺的危害。
(4)农业生产上,可通过增施钙肥,提高土壤中的钙浓度来缓解盐碱胁迫。
18.(1) D1蛋白或光合复合体(PSII) ATP
(2) 能 不能
(3)在低温下处理相同的两组番茄植株,一组施加外源ABA,另一组不做处理,一段时间后进行色素的提取和分离实验,并比较滤纸条上叶绿素带宽
【分析】光合作用的过程:①光反应阶段(场所是叶绿体的类囊体薄膜):水的光解产生NADPH与O2,以及ATP的形成;②暗反应阶段(场所是叶绿体的基质):CO2被C5固定形成C3,C3在光反应提供的ATP和NADPH的作用下还原生成C5和糖类等有机物。
【详解】(1)根据题干可知,低温能破坏番茄细胞中类囊体膜上的D1蛋白或光合复合体(PSII),从而影响光反应,使光反应产生的ATP和NADPH减少,光反应产生的ATP和NADPH用于暗反应中C3的还原。
(2)由题可知,突变体中Y蛋白含量远远高于野生型番茄,施加硫酸链霉素可抑制叶绿体编码的基因翻译,从而导致D1蛋白减少,低温处理后,突变体D1蛋白含量基本等于野生型,说明在突变体中,Y蛋能增加D1蛋白的合成。由表格可知,低温处理后,突变体与D1蛋白降解相关基因的转录量基本等于野生型,说明在突变体中,Y蛋白不能减少D1蛋白降解。
(3)由题干可知,实验的自变量为是否施加外源脱落酸(ABA),因变量为叶绿素含量,故设计实验思路如下:在低温下处理相同的两组番茄植株,一组施加外源ABA,另一组不做处理,一段时间后进行色素的提取和分离实验,并比较滤纸条上叶绿素带宽。
【点睛】本题考查光合作用的相关知识,要求考生熟知光合作用的过程,掌握影响光合作用的因素,意在考查考生对所学知识的理解能力、实验分析和科学探究的能力。
19. 不定向性(多害少利性) 等位基因 隐 显 两 非同源 3/13 同一位点上的两个突变基因 2 F2抗病个体的SSR与亲本甲2号染色体相同,与14号染色体上的SSR无关联
【分析】1、基因突变的特征:基因突变在自然界是普遍存在的;变异是随机发生的、不定向的;基因突变的频率是很低的;多数是有害的,但不是绝对的,有利还是有害取决于生物变异的性状是否适应环境。
2、据表中结果分析可知,甲×易感→子一代全是易感→子二代:易感:抗病=3∶1,判断易感是显性,甲的抗病性状是隐性;乙×易感→子一代全是抗病→子二代抗病∶易感=3∶1,故判断易感是隐性,乙的抗病性状是显性性状。
3、甲乙杂交, F1自交,F2抗病∶易感为13∶3,属于9∶3∶3∶1变形,说明两品种抗病性状的遗传遵循基因的自由组合定律,是由2对等位基因控制的,且位于非同源染色体上;否则可能位于一对同源染色体上。
【详解】(1)因为基因突变具有不定向性或多害少利性等特性,结果是产生一个或多个等位基因,导致复等位现象。
(2)利用甲、乙两品种大豆进行杂交试验,据表中结果分析可知,甲×易感→子一代全是易感→子二代:易感:抗病=3∶1,判断易感是显性,甲的抗病性状是隐性;乙×易感→子一代全是抗病→子二代抗病:易感=3∶1,故判断易感是隐性,乙的抗病性状是显性性状。
(3)已知品种乙的抗性基因位于14号染色体上,为探究品种甲抗性基因的位置,科研人员设计如下杂交实验:甲乙杂交, F1自交,统计F2性状分离比。
①预期一:若F1均抗病,F2抗病∶易感为13∶3,属于9∶3∶3∶1变形,说明两品种抗病性状的遗传遵循基因的自由组合定律,是由2对等位基因控制的,且位于非同源染色体上。由于F2抗病∶易感为13∶3,属于9∶3∶3∶1变形,故F2抗病植株中纯合子所占比例3/13。
②预期二: 若F1、 F2均抗病,说明甲、乙两品种抗性基因不符合基因自由组合定律,可能是同一位点上的两个突变基因或同一对染色体上不发生交叉互换的两个突变基因。
(4)SSR是DNA中的简单重复序列,非同源染色体上的SSR不同,不同品种的同源染色体上的SSR也不同,常用于染色体特异性标记。科研人员扩增出实验一若干个体中的SSR序列,用于确定甲品系抗性基因的位置,分析图示电泳结果可知:F2的1、4、7与甲均表现抗病,F2抗病个体的SSR与亲本甲的2号染色体相同,与14号染色体上的SSR无关联,说明甲品系抗性基因在2号染色体上。
【点睛】本题考查基因突变、遗传定律的知识点,要求学生掌握基因分离定律和基因自由组合定律的实质和常见的分离比。特别是把握基因自由组合定律中9∶3∶3∶1的变形使用,理解基因分离定律定律和自由组合定律区别,这是突破该题的关键;把握基因突变的特点和结果,能够结合题意和图示的信息解决问题。
20.(1) RNA聚合酶 苯丙氨酸 从右到左 少量的mRNA分子可以迅速合成大量蛋白质 (提高翻译的效率)
(2)胸腺嘧啶脱氧核苷酸
(3) 4a 15(a-m)
【分析】分析甲图:①表示转录过程;②③④⑤表示肽链;⑥表示核糖体,是翻译的场所。
分析乙图:①表示含氮碱基(胸腺嘧啶);②表示脱氧核糖;③表示磷酸;④表示胸腺嘧啶脱氧核苷酸;⑤表示碱基对;⑥表示腺嘌呤,⑦表示鸟嘌呤,⑧表示胞嘧啶。
【详解】(1)图甲中①表示转录过程,催化转录过程的主要的酶是RNA聚合酶;若tRNA的反密码子是AAG,根据碱基互补配对原则,其携带的氨基酸的密码子是UUC,编码的是苯丙氨酸。由肽链的长度可判断,核糖体的移动方向为从右到左,一个mRNA结合多个核糖体,少量的mRNA分子可以迅速合成大量蛋白质,提高翻译的效率。
(2)①表示含氮碱基(胸腺嘧啶),②表示脱氧核糖,③表示磷酸,④表示胸腺嘧啶脱氧核苷酸。
(3)已知该动物的DNA分子中共含有2a个碱基,即a对碱基,每对碱基都有四种可能,因此最多可构成4a种排列顺序;若该DNA分子中含胞嘧啶m个,G=C=m,A=T,则该DNA分子含有腺嘌呤(a-m)个,其连续复制4次共需要游离的腺嘌呤脱氧核苷酸数为(24-1)×(a-m)=15(a-m)。
21.(1) ①③⑤⑥ ①⑤
(2) 低 CO2和乳酸 缓冲
(3) 重吸收 ① 无机盐、蛋白质
(4)DB
(5) 神经—体液—免疫 相对的 化学成分和理化性质
【分析】根据图乙可知:A是小肠、B是肾脏、C是皮肤、D是肺,过程Ⅰ是食物的消化、吸收,过程Ⅱ是肾小管、集合管的重吸收。a是血浆、b是组织液、c是淋巴液。由图甲判断:①是淋巴液、②是组织细胞、③是组织液、④是血细胞、⑤是血浆,⑥是细胞内液。
【详解】(1) ①~⑥分别表示淋巴液、组织细胞、组织液、血细胞、血浆和细胞内液。体液包括细胞内液和细胞外液,即图甲中的①③⑤⑥,其中含量约占2/3的是细胞内液,即图甲中的⑥。水疱中的液体主要是组织液,一段时间后,水疱中的液体会渗入到⑤血浆和①淋巴液而使水疱自行消失。
(2) 图甲⑤是血浆,⑥是细胞内液,两者相比,CO2在组织细胞中产生,由组织液扩散进入血浆,故血浆中的浓度低于细胞内液,即⑤低于⑥。剧烈运动时,骨骼肌细胞既进行有氧呼吸也进行无氧呼吸,代谢产物CO2和乳酸进入⑤会使其pH下降,但因其含有HCO3-(缓冲)物质,又能使其pH稳定在7.35~7.45正常范围内。
(3)图乙中B表示肾脏,Ⅱ过程表示重吸收过程,图乙中的a是血浆对应图丙中的①,其渗透压的大小主要与无机盐、蛋白质有关。
(4) 根据表中B液体含有较高浓度的蛋白质和Na+,可确定该液体为血浆与图丙中①相对应,D中含有较高浓度K+和蛋白质可确定其为细胞内液与图丙中⑤相对应。
(5)正常生物机体通过神经—体液—免疫调节机制使各个器官、系统协调活动,共同维持内环境稳态。内环境稳态实质是指细胞外液中化学成分和理化性质处于相对稳定状态,血浆中每种成分的参考值都有一个变化范围,说明内环境的稳态相对的。体检时,通过检查血浆的化学成分和理化性质两方面来预示机体是否处于健康状态。
题号
1
2
3
4
5
6
7
8
9
10
答案
B
C
C
B
B
B
D
D
D
C
题号
11
12
13
14
15
16
答案
D
D
ACD
ABD
ACD
ACD
相关试卷
这是一份湖南省常德市汉寿县第一中学2024-2025学年高三上学期12月月考生物试卷(Word版附解析),共25页。试卷主要包含了 选择题,选择题等内容,欢迎下载使用。
这是一份湖南省常德市汉寿县汉寿县第一中学2024-2025学年高二上学期11月期中生物试题,共24页。试卷主要包含了 单选题, 多选题等内容,欢迎下载使用。
这是一份湖南省常德市汉寿县汉寿县第一中学2024-2025学年高三上学期11月期中生物试题,共24页。试卷主要包含了 选择题,选择题等内容,欢迎下载使用。