


山东省济南市历城区2023-2024学年九年级上学期化学期末考试题及其答案
展开
这是一份山东省济南市历城区2023-2024学年九年级上学期化学期末考试题及其答案,共16页。试卷主要包含了 世界万物是在不断变化的, 保护环境是我们每个公民的义务, 珍爱生命,健康生活, 化学与人们的生活息息相关, 下列说法中,合理的是等内容,欢迎下载使用。
本试题共8页,分选择题部分和非选择题部分,选择题部分40分,非选择题部分60分,全卷满分100分,考试用时60分钟。
答题前,请考生务必将自己的姓名、座号、准考证号写在答题卡的规定位置,并同时将考点、姓名、准考证号、座号写在试题的规定位置。
答题时,选择题部分每小题选出答案后,用2B铅笔把答题卡上对应题目的答案标号涂黑;如需改动,用橡皮擦干净后,再选涂其他答案标号。非选择题部分,用0.5毫米黑色签字笔在答题卡上题号所提示的答题区域作答。直接在试题上作答无效。
本考试不允许使用计算器。考试结束后,将本试题和答题卡一并交回。
可能用到的相对原子质量:H-1 Li-7 C-12 N-14 O-16 Na-23 Mg-24 Al-27 Si-28 P-31 S-32 Cl-35.5 K-39 Ca-40 Fe-56 Cu-64 Zn-65 Ag-108 Ba-137
选择题部分 共40分
一、单项选择题:本题共10小题,每小题2分,共20分。每小题四个选项中,只有一个选项最符合题目的要求。
1. 世界万物是在不断变化的。下列过程中,没有发生化学变化的是
A. 节日燃放烟花B. 植物光合作用
C. 葡萄酿成美酒D. 瓷碗摔成碎片
2. 保护环境是我们每个公民的义务。下列做法中,不利于环境保护的是
A. 随意排放污水,降低生产成本B. 分类处理垃圾,回收利用资源
C. 骑行共享单车,倡导绿色出行D. 种植花草树木,增加绿地面积
3. 珍爱生命,健康生活。下列做法中,有利于身体健康的是
A. 均衡膳食,合理营养B. 过量使用食品添加剂
C. 常喝碳酸饮料替代饮水D. 经常食用霉变食品
4. 规范的实验操作技能是进行探究活动的基础和保证。下列实验操作中,不合理的是
A. 闻药品气味B. 稀释浓硫酸
C. 滴加液体D. 倾倒液体
5. 人类生活和生产活动离不开火。下列有关说法中,不合理的是
A. 加油站、加气站附近应该严禁明火B. 高层公寓发生大火时,乘电梯逃离
C. 炒菜时不慎油锅起火,立即用锅盖盖灭D. 增大氧气浓度,可促进可燃物燃烧
6. 如图是镁原子结构示意图及在元素周期表中的部分信息,下列判断中,错误的是
A. 镁原子核内质子数为12B. 镁元素属于金属元素
C. 镁原子的相对原子质量为24.31gD. 镁原子在化学反应中容易形成阳离子
7. 化学与人们的生活息息相关。下列说法中,不合理的是
A. 室内使用煤炉取暖要防止CO中毒B. 被动吸烟对身体健康无害
C. 75%的医用酒精可用于杀菌消毒D. 可用盐酸除去铁制品表面的铁锈
8. 宏观辨识与微观探析是化学核心素养之一。下列有关现象的解释中,错误的是
A. 水变成水蒸气后体积变大——水分子体积变大
B. 遥知不是雪,为有暗香来——分子不停地做无规则运动
C. 通常CO有剧毒、可燃,CO2无毒、不可燃——分子结构不同,化学性质不同
D. 电解水实验产生氢气和氧气——化学变化中,分子可分
9. 下列说法中,合理的是
A. 溶液都是均一、稳定的混合物B. 生成盐和水的反应一定是中和反应
C. 饱和溶液中不能再溶解任何溶质D. 含有氧元素的化合物一定是氧化物
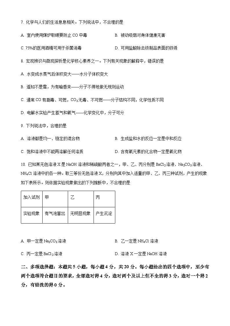
10. 已知某无色溶液X是NaOH溶液和稀硫酸两者之一,甲、乙、丙分别是BaCl2溶液、Na2CO3溶液、NH4Cl溶液中的各一种。取三等份无色溶液X,分别向其中加入适量的甲、乙、丙三种试剂,产生的现象如下表所示。则依据实验现象做出的下列推断中,不合理的是
A. 甲一定是Na2CO3溶液B. 乙一定是NH4Cl溶液
C. 丙一定是BaCl2溶液D. 溶液X一定是NaOH溶液
二、多项选择题:本题共5小题,每小题4分,共20分。每小题给出的四个选项中,至少有两个选项符合题目的要求,全部选对得4分,选对两个及以上但不全的得3分,选对一个得2分,有错洗的得0分。
11. 化学学科的特征是从分子层次认识物质,通过化学变化创造物质。下图是某化学反应的分子种类变化示意图(甲、乙、丙、丁分别代表图中对应的四种物质),下列有关该反应的说法中,正确的是
A. 该反应前后分子的种类保持不变B. 该反应前后氧元素的化合价发生了改变
C. 该反应属于置换反应D. 参加反应的甲、乙两物质的质量之比为1:1
12. 为除去下列物质中混有的少量杂质,所采用的相应除杂质方案中,正确的是
A. AB. BC. CD. D
13. 用图1装置测定空气中氧气的含量:点燃燃烧匙内的红磷,立即伸入集气瓶中并塞紧瓶塞;待燃烧停止并冷却至室温,打开止水夹,吸入水的体积约为集气瓶总容积的。实验过程中广口瓶内压强变化曲线如图2所示。下列关于该实验的说法中不合理的是
A. 为保证测量结果准确,图1中要用足量或过量的红磷
B. 该实验中的红磷替换成木炭,也能出现同样的结果
C. 图2中cd段对应的是图1中红磷燃烧的整个过程
D. 图2中de段对应的是图1中打开止水夹,广口瓶内吸入水的过程
14. 向一定量AgNO3和Cu(NO3)2的混合溶液中加入ag锌粉,充分反应后过滤,得到室温下的蓝色溶液(不饱和)和滤渣。将滤渣洗涤干燥,称其质量仍为ag。下列有关说法中合理的是
A 滤渣中一定有单质银B. 向滤渣中加入稀盐酸可能产生气泡
C. 滤液中一定含有Cu2+、Zn2+D. 向滤液中加入稀盐酸可能产生沉淀
15. 取一定质量由Mg(OH)2和MgO组成的固体混合物样品放于烧杯中,向烧杯中加入100g溶质质量分数为19.6%的稀硫酸,恰好完全反应,得到该温度下的不饱和溶液108.4g。则下列说法中,正确的是
A. 所取固体混合物的质量为8.4gB. 反应中生成水的总质量为4g
C. 所得溶液中溶质质量为12gD. 所取固体混合物中镁元素的质量为4.8g
非选择题部分 共60分
三、非选择题:本题共5小题,共60分。
16. 按要求从氢气、氯化钾、盐酸、氢氧化钙中选取合适的物质,将其化学式填写在下列横线上。
(1)①一种可燃性气体单质______;
②一种微溶性碱______;
③一种强挥发性的酸______;
④一种可溶性盐______。
(2)北京时间2023年7月29日凌晨,济南市历城第二中学女足问鼎2023世界中学生足球锦标赛女子组冠军。历城二中女子足球队,七战七捷,诠释了历城二中勤志文化,为祖国赢得了荣誉!校园足球让飞扬的青春在绿茵场上绽放,化学让足球比赛更加精彩。
①绿茵场上,小小足球牵动着球迷的心。有一种由12个五边形和20个六边形组成的形似足球的笼状分子,称为“足球烯”(化学式为C60),“足球烯”属于______(填“单质”“化合物”之一)。
②氯乙烷(化学式为CH3CH2Cl)被称为足球场上的“化学大夫”,当运动员出现软组织挫伤或拉伤时,将其喷在伤处,可以快速有效缓解伤痛。在氯乙烷分子中,碳原子和氢原子的原子个数之比为______(填最简整数比)。
③运动场上,运动员需要饮用生理盐水,补充水分和电解质并添加适量的葡萄糖(化学式为C6H12O6)来及时补充能量。葡萄糖是由______种元素组成的,其中碳元素与氢元素的质量之比为______(填最简整数比)。
④足球比赛中,运动员为梦想奋力拼搏,赛后可能会感到肌肉酸痛,这是因为剧列运动中产生了过多的乳酸(化学式为C3H6O3)。在乳酸中质量分数最大的元素为______(填元素名称)。45g乳酸中含碳元素的质量为______g(精确至1g)。
17. 我国提出努力争取在2030年前实现“碳达峰”,2060年前实现“碳中和”,充分体现了解决气候问题大国担当。“碳封存”与“碳转化”是实现“碳达峰”“碳中和”目标不可或缺的重要技术选择。
(1)【调查碳循环】①自然界中消耗CO2的途径有______。
【碳封存】2023年6月1日,我国首个海上CO2封存示范工程项目正式投用,开始规模化向海底地层注入伴随海上石油开采产生的CO2。该项目填补了我国海上CO2封存技术的空白。采用的技术是将油井开采产生的油气混合物注入高碳分离器,再将分离出的CO2通入压缩机加压和干燥,使其变成介于气态和液态之间的超临界状态。超临界状态CO2密度高,接近液态CO2;粘度小,流动快,接近气态CO2。
②从分子的性质分析,CO2气体能被压缩的原因______。
③分析题目所给信息,下列对超临界CO2的理解正确的是______(填下列序号之一)。
A.超临界CO2与CO2气体的组成不同
B.超临界CO2容易燃烧
C.同等条件下,CO2气体输送比超临界CO2更为有利
D.超临界CO2存在于特定的条件下,条件改变,状态改变
【碳转化】利用CO2资源开发化工原料,合成化工产品,有着广阔的前景。
④合成尿素的化学方程式为CO2+2NH3=CO(NH2)2+X,物质X的化学式是______。
⑤合成碳酸氢铵的化学方程式为CO2+NH3+H2O=NH4HCO3。为了提高植物根系对氮元素的吸收,碳酸氢铵______(选填“能”“不能”)与碱性化肥混用。
⑥分析上述利用CO2和NH3合成尿素和碳酸氢铵的化学方程式,理论上,用相同质量的NH3分别生产CO(NH2)2和NH4HCO3,消耗CO2的质量比为______(填最简整数比)。
(2)中科院在淀粉人工合成方面取得重大突破,主要化学原理为:在催化剂的作用下,将CO2和氢气转化为甲醇(化学式为CH3OH)和水,再经较复杂的变化将甲醇转化为淀粉。
①上述过程中,CO2和氢气反应生成甲醇和水的化学方程式为______。
②常温下,甲醇是一种无色液体,易溶于水,沸点为64.7℃。要将甲醇从其水溶液中分离出来,可采用______(选填“过滤”“蒸馏”之一)的方法。甲醇(化学式为CH3OH)属于______(选填“有机物”“无机物”之一)。
③绿色植物通过光合作用也可以合成淀粉,该过程是将光能转化为______能。
18. 下图所示为实验室中常见气体制备、净化、干燥、收集和进行实验探究的部分仪器(组装实验装置时,可重复选择仪器),某化学小组的同学欲利用其进行下列化学实验。
试回答下列问题:
(1)以石灰石和稀盐酸为原料,在实验室中制备并收集干燥、纯净的CO2气体,按照要求设计实验装置,连接仪器。(提示:盐酸中挥发出的少量HCl气体可用饱和碳酸氢钠溶液吸收)
①所选仪器的连接顺序为______(从左到右填写装置序号字母)。
②上述装置A生成CO2的化学方程式为______。
(2)以过氧化氢溶液为原料(MnO2为催化剂)制备氧气,并对某种塑料的组成元素进行分析探究(资料显示该塑料只含C、H、O三种元素),所选仪器按“A→B1→E→B2-C→碱石灰干燥管”的顺序连接(其中B1、B2均为浓硫酸洗气瓶),实验前检验装置气密性,使该塑料试样在纯氧气中充分燃烧,观察现象,收集有关实验数据(假设发生的化学反应都充分反应)。
①仪器A中所发生反应的化学方程式为______。
②仪器E的玻璃管中塑料试样充分燃烧后,测得装置B2质量增加3.6克,装置C质量增加8.8克,则在该塑料试样中碳、氢元素的质量比为______(写最简整数比);若没有装置B1,则上述计算出来的碳、氢元素质量比会______(选填“偏小”“不受影响”“偏大”之一)。
(3)化学小组的同学测定某氧化铁样品(杂质为Fe)中Fe2O3的质量含量,设计了实验方案,所选仪器按“CO(含有少量水蒸气和CO2)→B→E→C1→C2”的顺序连接(C1、C2为氢氧化钠洗气瓶),检查装置的气密性,称取该氧化铁样品20g,加入到E中玻璃管内,然后进行实验,经充分反应,测得玻璃管内固体质量为16.4g。请根据上述信息,回答下列问题:
①根据上述数据进行计算可知,该氧化铁样品中Fe2O3和单质Fe的质量之比为______(填最简整数比)。
②从环保角度考虑,该套实验装置还存在明显的不足之处,你的具体改进建议是______。
19. 实验室中有一瓶敞口久置的NaOH溶液,某化学小组同学为探究该NaOH溶液是否变质,进行了一系列实验探究。
(1)①方案一:取样,向其中滴入几滴无色酚酞试液,看到溶液变红。
结论:该NaOH溶液没有变质。
反思与评价:由方案一实验现象得出的结论是______(填写“正确错误”之一)的。
②方案二:取样,向其中滴加足量______(填写一种物质的化学式)溶液,观察到有大量气泡产生。
结论:该NaOH溶液已经变质。
③方案三:取样,向其中滴加足量Ca(OH)2溶液,观察到有______生成
结论:该NaOH溶液已经变质。
(2)已知某固体混合物中A中可能含有KCl、Na2CO3、BaCl2、Fe2O3四种物质中的两种或多种,固体混合物中B中可能含有MgCl2、CuO、NH4NO3、NH4Cl四种物质中的两种或多种。为探究固体混合物A、固体混合物B中的组成,按下图所示进行实验,出现的现象如图中所述。(设过程中所有发生的反应都恰好完全反应)
请根据实验过程和图示提供的信息,进行分析推理,回答下列问题:
①无色气体E具有______气味,白色沉淀F为______(填化学式)。
②写出步骤Ⅰ中生成白色沉淀B的化学方程式为______。
③在无色滤液G中一定含有______种溶质。
④根据上述实验现象推断,在固体混合物A中,一定含有的物质是______(填化学式)。
⑤根据上述实验现象判断,在固体混合物B中一定不含有的物质及理由分别是:______。
20. 《千里江山图》是我国传世名画之一。宋代画家王希孟创造性地将炭照、赭石、孔雀石、蓝铜矿等矿物颜料用在不同的画层。
(1)①此画采用水墨打底,保存千年而不变色,说明常温下碳单质的化学性质______(选填“稳定”“活泼”之一)。
②蓝铜矿的主要成分为碱式碳酸铜。某化学兴趣小组以碱式碳酸铜[化学式为Cu2(OH)2CO3]为原料制备硫酸铜,设计了如下甲、乙两个制备实验方案:
甲:Cu2(OH)2CO32CuO+CO2↑+H2O,CuO+H2SO4=CuSO4+H2O。
乙:Cu2(OH)2CO3+2H2SO4=2CuSO4+CO2↑+3H2O。
若取相同质量的Cu2(OH)2CO3,分别用上述甲、乙方案制备硫酸铜,将两者理论上最多可制备硫酸铜的质量进行比较,结果为______(填下列选项序号之一)。
A.甲方案较多 B.乙方案较多 C.二者相等
③在文物修复的过程中,含六偏磷酸钠[化学式为(NaPO3)6]的敷贴可使青铜器表面附着的土壤硬结物软化清除,六偏磷酸钠中磷元素的化合价为______价。
(2)将100g硫酸铜溶液放入一只烧杯中,再逐滴加入溶质质量分数为10%的NaOH溶液至过量。滴入该NaOH溶液的质量和反应产生沉淀的质量关系曲线如图所示。请回答下列问题:
①当滴入上述NaOH溶液80g(即图中B点)时,烧杯内溶液中的阴离子为______(写离子符号)。
②当滴入上述NaOH溶液40g(即图中A点)时,试通过计算,求此时所得不饱和溶液的质量______。(计算结果精确至0.1g)。
2023—2024学年度第一学期期末质量检测
九年级化学试题
本试题共8页,分选择题部分和非选择题部分,选择题部分40分,非选择题部分60分,全卷满分100分,考试用时60分钟。
答题前,请考生务必将自己的姓名、座号、准考证号写在答题卡的规定位置,并同时将考点、姓名、准考证号、座号写在试题的规定位置。
答题时,选择题部分每小题选出答案后,用2B铅笔把答题卡上对应题目的答案标号涂黑;如需改动,用橡皮擦干净后,再选涂其他答案标号。非选择题部分,用0.5毫米黑色签字笔在答题卡上题号所提示的答题区域作答。直接在试题上作答无效。
本考试不允许使用计算器。考试结束后,将本试题和答题卡一并交回。
可能用到的相对原子质量:H-1 Li-7 C-12 N-14 O-16 Na-23 Mg-24 Al-27 Si-28 P-31 S-32 Cl-35.5 K-39 Ca-40 Fe-56 Cu-64 Zn-65 Ag-108 Ba-137
选择题部分 共40分
一、单项选择题:本题共10小题,每小题2分,共20分。每小题四个选项中,只有一个选项最符合题目的要求。
【1题答案】
【答案】D
【2题答案】
【答案】A
【3题答案】
【答案】A
【4题答案】
【答案】D
【5题答案】
【答案】B
【6题答案】
【答案】C
【7题答案】
【答案】B
【8题答案】
【答案】A
【9题答案】
【答案】A
【10题答案】
【答案】D
二、多项选择题:本题共5小题,每小题4分,共20分。每小题给出的四个选项中,至少有两个选项符合题目的要求,全部选对得4分,选对两个及以上但不全的得3分,选对一个得2分,有错洗的得0分。
【11题答案】
【答案】BCD
【12题答案】
【答案】ABD
【13题答案】
【答案】BC
【14题答案】
【答案】AC
【15题答案】
【答案】ABD
非选择题部分 共60分
三、非选择题:本题共5小题,共60分。
【16题答案】
【答案】16. ①. H2 ②. Ca(OH)2 ③. HCl ④. KCl
17. ①. 单质 ②. 2:5 ③. 3##三 ④. 6:1 ⑤. 氧##O ⑥. 18
【17题答案】
【答案】(1) ①. 绿色植物的光合作用 ②. 气态物质分子间隔较大 ③. CD ④. H2O ⑤. 不能 ⑥. 1:2
(2) ①. ②. 蒸馏 ③. 有机物 ④. 化学
【18题答案】
【答案】18. ①. ADBF ②.
19. ①. ②. 6:1 ③. 偏小
20. ①. 3:2 ②. 在装置末尾加一盏燃着的酒精灯
【19题答案】
【答案】19. ①. 错误 ②. ③. 白色沉淀
20. ①. 刺激性 ②. AgCl ③. ④. 2##两##二 ⑤. BaCl2 ⑥. 一定不含有CuO和MgCl2,理由:氧化铜与氢氧化钠不反应,加入氢氧化钠后氧化铜依旧是黑色粉末,氯化镁和氢氧化钠反应生成白色沉淀,若存在与实验现象不符,所以一定不存在。
【20题答案】
【答案】20. ①. 稳定 ②. C ③. +5
21. ①. OH-、 ②. 设生成氢氧化铜的沉淀为x,则
解得x=4.9g
根据反应前后物质的总质量不变,则此时所得不饱和溶液的质量为100g+40g-4.9g=135.1g
答:此时所得不饱和溶液的质量为135.1g。
加入试剂
甲
乙
丙
实验现象
有气泡冒出
无明显现象
产生沉淀
选项
物质
杂质
除杂质方案
A
H2
CO2
通过足量NaOH溶液,干燥
B
铜粉
铁粉
加入足量稀盐酸,过滤,洗涤,晾干
C
稀盐酸
H2SO4
加入过量的Ba(NO3)2溶液,过滤
D
CaCl2溶液
HCl
加入过量的CaCO3粉末,过滤
相关试卷
这是一份2023-2024学年山东省济南市历城区九年级上学期化学期中试题及答案,共18页。试卷主要包含了 物质世界充满了变化, 化学是一门以实验为基础的学科等内容,欢迎下载使用。
这是一份2023-2024学年山东省济南市历城区九年级上学期化学期末试题及答案,共21页。试卷主要包含了 世界万物是在不断变化的, 保护环境是我们每个公民的义务, 珍爱生命,健康生活, 化学与人们的生活息息相关, 下列说法中,合理的是等内容,欢迎下载使用。
这是一份2022-2023学年山东省济南市历城区九年级上学期化学期末试题及答案,共20页。试卷主要包含了 物质世界是不断变化的, 建设美丽中国,绿色低碳发展, 下列说法中,不正确的是等内容,欢迎下载使用。