所属成套资源:沪科版(2024)物理八年级全一册(章节测试+期中期末测试)
期末综合测试一 (试卷)-2024-2025学年沪科版(2024)物理八年级全一册
展开
这是一份期末综合测试一 (试卷)-2024-2025学年沪科版(2024)物理八年级全一册,共14页。试卷主要包含了填空题,选择题,实验题,计算题等内容,欢迎下载使用。
1.电热蚊香器工作一段时间后我们会闻到香味,这是一种扩散现象,扩散现象说明了____________________________________。
2.如图所示,猛然抽出水杯下的纸条,水杯仍然稳稳地静止在水平桌面上,是因为____(填“水杯”“纸条”或“桌子”)具有惯性。
(第2题)
3.合肥市交警部门加大对电动车安装遮阳伞检查及拆除的力度,遮阳伞虽能遮挡阳光,但存在安全隐患,当电动车快速行驶时,遮阳伞上方空气流速和压强会发生变化。如图所示,遮阳伞上方空气流速大,压强__,伞面会被向上“吸”。
(第3题)
4.小明同学用一个薄壁玻璃瓶、带颜色的水、两端开口的细玻璃管、橡皮塞自制了如图所示的气压计。小明同学用双手捧着自制的气压计从教学大楼的一楼跑到五楼,发现细玻璃管中的水位会____(填“上升”或“下降”)。
(第4题)
5.重为8N的正方体磁铁,被水平吸引力吸附在竖直铁板上匀速向下运动,如图甲所示,若对该磁铁施加一个竖直向上的力F,该磁铁将沿着竖直铁板匀速向上运动,如图乙所示,此时该磁铁受到的拉力大小为__N。
(第5题)
6.如图甲所示,放在水平地面上的物体受到方向不变的水平拉力F的作用,F的大小与时间t的关系如图乙所示,物体运动速度v与时间t的关系如图丙所示。则0∼2s内拉力F所做的功为______J。
(第6题)
7.有一体积为300cm3的实心物体,密度为0.6×103kg/m3,将它完全浸入水中后释放,当物体最终静止时所受的浮力为____N。(g取10N/kg)
8.如图所示是撑竿跳高的动作要领分解示意图,在整个过程的1~10阶段中,竿的弹性势能最大的是阶段______(填数字);如果忽略空气阻力,阶段10中所发生的能量转化过程是________________________。
9.如图所示,OAB为可绕O点自由转动的轻质杠杆,OA垂直于AB,且OA长度为40cm,AB长度为30cm,在OA中点C处挂一质量为5kg的物块,要使杠杆在图示位置保持平衡,则需施加的一个最小的力为__N。(g取10N/kg)
(第9题)
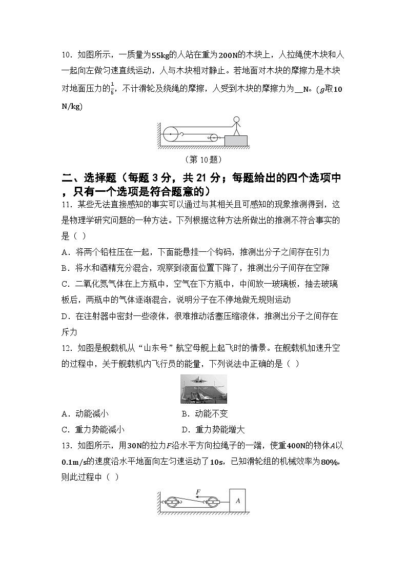
10.如图所示,一质量为55kg的人站在重为200N的木块上,人拉绳使木块和人一起向左做匀速直线运动,人与木块相对静止。若地面对木块的摩擦力是木块对地面压力的15,不计滑轮及绕绳的摩擦,人受到木块的摩擦力为__N。(g取10N/kg)
(第10题)
二、选择题(每题3分,共21分;每题给出的四个选项中,只有一个选项是符合题意的)
11.某些无法直接感知的事实可以通过与其相关且可感知的现象推测得到,这是物理学研究问题的一种方法。下列根据这种方法所做出的推测不符合事实的是( )
A.将两个铅柱压在一起,下面能悬挂一个钩码,推测出分子之间存在引力
B.将水和酒精充分混合,观察到液面位置下降了,推测出分子间存在空隙
C.二氧化氮气体在上方瓶中,空气在下方瓶中,中间放一玻璃板,抽去玻璃板后,两瓶中的气体逐渐混合,说明分子在不停地做无规则运动
D.在注射器中密封一些液体,很难推动活塞压缩液体,推测出分子之间存在斥力
12.如图是舰载机从“山东号”航空母舰上起飞时的情景。在舰载机加速升空的过程中,关于舰载机内飞行员的能量,下列说法中正确的是( )
A.动能减小B.动能不变
C.重力势能减小D.重力势能增大
13.如图所示,用30N的拉力F沿水平方向拉绳子的一端,使重400N的物体A以0.1m/s的速度沿水平地面向左匀速运动了10s,已知滑轮组的机械效率为80%,则此过程中( )
A.绳子自由端移动的距离为1m
B.滑轮组对物体A的水平拉力为90N
C.拉力F的功率为3W
D.拉力F所做的有用功为72J
14.如图所示,磁悬浮地球仪的球体悬浮在底座上方,球体内有一个磁铁,底座里有一个电磁铁。球体与底座之间是相互排斥的,有关此地球仪,下列说法中不正确的是( )
A.球体受到的重力和底座对它的斥力是一对平衡力
B.底座受到的重力和桌面对底座的支持力是一对平衡力
C.球体对底座的斥力和底座对球体的斥力是一对相互作用力
D.换用一个质量较大的球体仍然悬浮在空中,球体受到的斥力会变大
15.如图所示,在探究液体压强特点的过程中,将U形管压强计的金属盒放在水中,下列做法中能够使压强计U形管两侧液面的高度差减小的是( )
A.将压强计的金属盒向下移动一段距离
B.将压强计的金属盒向上移动一段距离
C.将压强计的金属盒在原位置转动180∘
D.将压强计的金属盒放在同样深度的食盐水中
16.如图所示的是我国古代《墨经》中记述的有关杆秤的杠杆原理,此时杆秤处于平衡状态,以下关于它的说法中不正确的是( )
A.“标”“本”表示力臂
B.“权”“重”表示力
C.提纽相当于支点
D.增大“重”时,应把“权”靠近O点
17.在物理实验操作考试中,小马同学用弹簧测力计悬挂一个圆柱体物块,使物块下表面与水面刚好接触,如图甲所示;然后匀速放下物块,此过程中弹簧测力计示数F与物块下表面浸入水中的深度ℎ的关系如图乙所示,弹簧测力计始终在水面上方,水未溢出,g取10N/kg,水的密度是1.0×103kg/m3。下列说法中不正确的是( )
A.物块受到的重力是12N
B.物块浸没在水中受到的浮力是2N
C.物块的密度为4g/cm3
D.物块刚好浸没时,物块下表面受到水的压强是0.4×103Pa
三、实验题(每空3分,共36分)
18.小亮学习了液体压强知识后,猜想:液体内部某点的压强跟该点到容器底的距离有关。为此,他利用液体压强计、水、烧杯等相同的两套器材进行对比验证,实验情况如图所示。
(1) 小亮向小明介绍自己的实验推理过程:在甲、乙两烧杯中,A、B两点到烧杯底部的距离是不同的;通过观察压强计U形管两侧____________,判断出pA____pB;由此可以得出结论:液体内部某点压强与该点到容器底部距离有关。
(2) 小明反驳说:你在实验中没有控制________________相同,所以你的结论是错误的。在小亮的实验基础上,______(填序号),才能得出正确结论。
A.把甲杯中的探头上移5cm 或把乙杯中的探头下移5cm
B.从甲杯中抽出5cm 深的水或向乙杯中加入5cm 深的水
19.在“探究浮力大小与哪些因素有关”的实验中,操作步骤如图所示。
(1) 操作乙中,物体受到的浮力为____N。
(2) 分析比较操作甲、乙、丙可得出的初步结论:当液体的密度相同时,________________________越大,浸在液体中的物体受到的浮力越大。
(3) 已知水的密度是1.0×103kg/m3,实验所用物体的密度为____________kg/m3。(g取10N/kg)
(4) 根据图中给出的信息,你还可以分析得出什么结论?(写出一条即可)__________________________________________________________________________________________________________。
20.小明在“探究杠杆的平衡条件”的实验中,进行了如下探究。
(1) 挂钩码前,杠杆在如图甲所示的位置静止,向左调节(杠杆两端)螺母,__________________________(请补充完整实验操作过程)。
(2) 正确调节后,小明在杠杆左右两侧挂上钩码,杠杆保持水平平衡,如图乙所示。当他只改变右侧钩码的个数时,杠杆不能再在水平位置保持平衡,这说明力的____会影响杠杆的平衡。
(3) 小明同学实验时,挂上钩码并调节钩码的位置,使杠杆水平平衡,如图乙所示。然后多次改变杠杆两侧悬挂的钩码的个数并移动钩码的位置(一个钩码的重力为0.5N,杠杆上一格为5cm),使杠杆水平平衡,记录的数据如下表所示。分析表格中的数据,在表中①处数据应为____。
(4) 小明继续用放大的杠杆实验,如图丙所示,他先在A、B两处挂上钩码,使杠杆水平平衡,保持A处钩码个数和位置不变。①若只将B处的钩码改挂到C或D处(OB=OD=OC)时,发现杠杆不能再在水平位置平衡;②若只将B处的钩码改挂到E、F处时(OE>OB、OF>OB,但B、E和F 在一条竖直线上),发现杠杆却能在水平位置平衡。他分析,之所以将钩码挂在E、F处时杠杆可以平衡,是因为支点O到E和F所在直线的距离相等,这个距离会影响杠杆是否平衡,在物理学上将这个距离称为力臂。结合(3)表格中的数据归纳杠杆平衡条件准确表述是______(填字母)。
A.动力×支点到动力作用点的距离=阻力×支点到阻力作用点的距离
B.动力×支点到动力作用线的距离=阻力×支点到阻力作用线的距离
四、计算题(21题9分,22题12分,共21分)
21.如图所示,是某建筑工地上,重为500N的工人利用滑轮组从竖直的深井中提升泥土的情形。某次操作中,工人用150N的拉力F在10s内将总重为360N的泥土匀速提升了1m。在此过程中不计摩擦、绳重和装泥土的容器重。求:
(1) 工人拉力F做功的功率。
(2) 上述过程中,该装置的机械效率。
22.一个空玻璃瓶,其瓶身为圆柱体,底面积为50cm2,内装10cm高的水,将瓶口密封后放在水平地面上,如图甲所示。再将玻璃瓶分别倒置在盛有水和某种未知液体的容器中,静止后,瓶内、外液面的高度差如图乙和丙所示(ρ水=1.0×103kg/m3,g取10N/kg,瓶壁厚度忽略不计)。求:
(1) 图乙中玻璃瓶受到水的浮力;
(2) 空玻璃瓶的质量;
(3) 未知液体的密度。
【参考答案】
期末综合测试一
一、填空题(每空2分,共22分)
1.分子在永不停息地做无规则运动
2.水杯
【点拨】由于水杯具有惯性,当猛然抽出水杯下的纸条时,水杯由于惯性要保持原来的静止状态,故水杯仍然稳稳地静止在水平桌面上。
3.小
【点拨】遮阳伞的伞面“上凸下平”,当电动车快速行驶时,伞上方空气流速大,压强小;伞下方空气流速小,压强大,遮阳伞会受到一个向上的压强差、压力差,使伞面向上“吸”。
4.上升
【点拨】小明同学捧着自制的气压计从教学大楼的一楼跑到五楼,高度升高,大气压强减小,而玻璃瓶中气压不变,所以细玻璃管中的水位会上升。
5.16
【点拨】正方体磁铁被水平吸引力吸附在竖直铁板上匀速向下运动,磁铁竖直方向上受到竖直向下的重力和竖直向上的摩擦力,这两个力是平衡力,大小相等,重力是8N,摩擦力是8N。若对该磁铁施加一个竖直向上的力F,磁铁匀速向上运动,运动过程中,磁铁对铁板的压力大小不变,接触面的粗糙程度不变,则摩擦力大小不变,仍为8N,则施加的向上的拉力F=G+f=8N+8N=16N。
6.0
【点拨】由图丙可知,0∼2s内物体保持静止,由图乙可知,此时的拉力大小为1N,在力的方向上没有移动距离,故拉力没有做功。
7.1.8
【点拨】因为物体的密度小于水的密度,所以将它完全浸入水中后释放,它会上浮。该实心物体的重力G=mg=ρVg=0.6×103kg/m3×300×10−6m3×10N/kg=1.8N,当物体最终静止时会漂浮在水面上,所以受到的浮力等于物体的重力。
8.5; 重力势能转化为动能
【点拨】弹性势能的大小与物体的形变程度有关,形变程度越大,弹性势能越大。由图可知,在整个过程的1~10阶段中,阶段5中竿的形变程度最大,竿的弹性势能最大;阶段10中,人的高度变小,速度变大,则重力势能减少,动能增多,忽略空气阻力,故所发生的能量转化过程是重力势能转化为动能。
9.20
【点拨】C处所挂物块的重力G=mg=5kg×10N/kg=50N,杠杆的阻力等于物块的重力,对应的阻力臂OC=12OA=12×40cm=20cm=0.2m,阻力及阻力臂不变,根据杠杆平衡条件知,动力臂最大时,施加的力最小。连接OB为最大动力臂,OB=OA2+AB2=(40×10−2m)2+(30×10−2m)2=0.5m,根据杠杆平衡条件,有50N×0.2m=F×0.5m,解得需施加的最小力F=20N。
10.50
【点拨】由图可知,绳子有效股数为2股。人的重力G=mg=55kg×10N/kg=550N,人和木块的总重力G总=G+G木=550N+200N=750N,木块对地面的压力F压=G总,地面对木块的摩擦力f=15F压=15×750N=150N,人相对于木块静止,人在水平方向上受到绳子向左的拉力及木块给人向右的摩擦力,这两个力是一对平衡力,大小相等。木块匀速直线运动时,水平方向上受到向左的绳子的拉力、人对木块向左的摩擦力(人对木块的摩擦力与木块对人的摩擦力是一对相互作用力,大小相等,方向相反)和地面对木块向右的摩擦力的作用,这三个力使木块处于平衡状态,所以有f木+2F=F+2F=f=150N,解得F=50N,人受到木块的摩擦力f木′=f木=F=50N。
二、选择题(每题3分,共21分;每题给出的四个选项中,只有一个选项是符合题意的)
11.C
【点拨】将两个铅柱紧压在一起后,即使下面悬挂一个钩码也不会将它们拉开,说明分子间存在引力,故A不符合题意;将水和酒精充分混合,观察到液面位置下降了,是由于水分子和酒精分子进入彼此间的空隙,说明分子间存在空隙,故B不符合题意;二氧化氮气体的密度比空气的密度大,抽去玻璃板后,会在重力作用下向下运动与空气混合在一起,不能说明分子在不停地做无规则运动,正确开展实验时应在下方瓶子中充入二氧化氮气体,故C符合题意;在注射器中密封一些液体,很难推动活塞压缩液体,这是因为分子间存在着相互作用的斥力,故D不符合题意。故选C。
12.D
【点拨】在舰载机加速升空的过程中,飞行员的质量不变,速度变大,动能变大,高度变大,重力势能增大,故D正确,ABC错误。
13.D
【点拨】由图可知,绳子的有效股数n=3,绳子自由端移动的速度v绳=nv物=3×0.1m/s=0.3m/s,则绳子自由端移动的距离s绳=v绳t=0.3m/s×10s=3m,故A错误;由η=W有用W总=fs物Fs绳=fs物F3s物=f3F可得,物体A受到的摩擦力f=3ηF=3×80%×30N=72N,由于物体A匀速运动,所以滑轮组对物体A的水平拉力等于物体A受到的摩擦力,大小为72N,故B错误;由P=Wt=Fst=Fv可知,拉力F做功的功率P=Fv绳=30N×0.3m/s=9W,故C错误;拉力所做的有用功,即克服物体A与水平地面之间的摩擦力做的功W有用=fs物=fv物t=72N×0.1m/s×10s=72J,故D正确。
14.B
【点拨】球体受到的重力和底座对它的斥力大小相等、方向相反、作用在同一直线上、作用在同一物体上,是一对平衡力,故A正确,不符合题意;桌面对底座的支持力大小等于底座与球体的重力之和,因此,底座受到的重力和桌面对底座的支持力大小不相等,不是一对平衡力,故B错误,符合题意;球体对底座的斥力和底座对球体的斥力大小相等、方向相反、作用在同一直线上、作用在两个物体上,是一对相互作用力,故C正确,不符合题意;换用一个质量较大的球体仍然悬浮在空中,球体受到的斥力等于自身的重力,所以会变大,故D正确,不符合题意。
15.B
【点拨】将压强计的金属盒向下移动一段距离,深度增加,压强会增大,U形管两侧液面的高度差会变大,故A不符合题意;将压强计的金属盒向上移动一段距离,深度减小,压强会减小,U形管两侧液面的高度差会变小,故B符合题意;将压强计的金属盒在原位置转动180∘ ,只改变了方向,而未改变深度,压强不变,U形管两侧液面的高度差不变,故C不符合题意;将压强计的金属盒放在同样深度的食盐水中,深度不变,液体密度变大,压强会变大,U形管两侧液面的高度差变大,故D不符合题意。
16.D
【点拨】从杆秤的杠杆原理示意图看,“标”“本”分别表示动力臂和阻力臂,“权”“重”分别表示动力和阻力,提纽O点是支点,故ABC正确,不符合题意;增大“重”时,阻力变大,阻力臂不变,动力大小不变,为了保持杠杆平衡,应该增大动力臂,即应把“权”适当远离支点,故D错误,符合题意。
17.C
【点拨】由图像可知,弹簧测力计的最大示数F最大=12N,此时物块未浸入水中,则物块的重力G=F最大=12N,物块浸没在水中时弹簧测力计的示数F示=10N,由称重法可知,物块浸没时受到的浮力F浮=G−F示=12N−10N=2N,故AB正确,不符合题意;物块浸没在水中时,由F浮=ρ液gV排得,物块的体积V=V排=F浮ρ水g=2N1.0×103kg/m3×10N/kg=2×10−4m3,由G=mg可知,物块的质量m=Gg=12N10N/kg=1.2kg,物块的密度ρ=mV=1.2kg2×10−4m3=6×103kg/m3=6g/cm3,故C错误,符合题意;由图乙可知,物块刚好浸没时下表面所处的深度ℎ=4cm=0.04m,物块下表面受到水的压强p=ρ水gℎ=1.0×103kg/m3×10N/kg×0.04m=0.4×103Pa,故D正确,不符合题意。
三、实验题(每空3分,共36分)
18.(1) 液面高度差; 大于
(2) 探头所处深度; B
19.(1) 0.2
(2) 物体排开液体的体积
(3) 8×103
【点拨】由操作丁可知,物体浸没在水中时弹簧测力计对物体的拉力为3.5N,根据称重法可知,此时物体在水中受到的浮力F浮=G−F拉=4N−3.5N=0.5N,由阿基米德原理可知,物体的体积V物=V排=F浮ρ水g=0.5N1.0×103kg/m3×10N/kg=5×10−5m3,实验所用物体的密度ρ物=m物V物=GgV物=4N10N/kg5×10−5m3=8×103kg/m3。
(4) 当物体排开液体的体积相同时,液体密度越大,浸在液体中的物体受到的浮力越大(合理即可)
20.(1) 使杠杆在水平位置平衡
【点拨】如图甲所示,杠杆右端下沉,应将平衡螺母向左调节,使杠杆在水平位置平衡,这样做是为了便于测量力臂。
(2) 大小
[解析]改变右侧钩码的个数,钩码对杠杆的拉力发生了变化,杠杆不能再在水平位置保持平衡,这说明力的大小会影响杠杆的平衡。
(3) 1.5
[解析]分析表中数据可得,1.0N×15cm=F2×10cm,解得F2=1.5N,则表中①处数据为1.5。
(4) B
[解析]若只将B处的钩码改挂到C或D处(OB=OD=OC)时,发现杠杆不能再在水平位置平衡,说明力臂发生了改变。若只将B处的钩码改挂到E、F处时(OE>OB、OF>OB,但B、E和F在一条竖直线上),发现杠杆却能在水平位置平衡,说明此时力臂保持不变,结合(3)表格中实验数据可得,杠杆平衡条件为动力×动力臂=阻力×阻力臂,即动力×支点到动力作用线的距离=阻力×支点到阻力作用线的距离。
四、计算题(21题9分,22题12分,共21分)
21.(1) 【解】由图可知n=3,绳子自由端移动的距离s=nℎ=3×1m=3m,
拉力做的总功W总=Fs=150N×3m=450J,
拉力做功的功率P=W总t=450J10s=45W。
(2) 此过程中,滑轮组的机械效率η=W有W总=GℎFs=GℎFnℎ=GnF=360N3×150N=80%。
22.(1) 【解】图甲中玻璃瓶里水的体积V水=Sℎ水=50cm2×10cm=500cm3=5×10−4m3,
图乙中玻璃瓶排开水的体积V排=V水+Sℎ1=500cm3+50cm2×2cm=600cm3=6×10−4m3,
则玻璃瓶受到水的浮力F浮=ρ水gV排=1.0×103kg/m3×10N/kg×6×10−4m3=6N。
(2) 图甲中玻璃瓶里水的重力G水=m水g=ρ水V水g=1.0×103kg/m3×5×10−4m3×10N/kg=5N,
由图乙可知,玻璃瓶处于漂浮状态,根据物体的浮沉条件可知,F浮=G总=G瓶+G水,
则G瓶=F浮−G水=6N−5N=1N,
由G=mg得,m瓶=G瓶g=1N10N/kg=0.1kg。
(3) 由图丙可知,玻璃瓶排开未知液体的体积V排′=V水+Sℎ2=500cm3+50cm2×6cm=800cm3=8×10−4m3,
在该液体中玻璃瓶仍处于漂浮状态,则F浮′=G总=F浮=6N,
由F浮=ρ液gV排得,未知液体的密度ρ液=F浮′gV排′=6N10N/kg×8×10−4m3=0.75×103kg/m3。实验次数
左侧钩码拉力F1/N
O 、a 间距离/cm
右侧钩码拉力F2/N
O 、b 间距离/cm
1
0.5
10
1.0
5
2
1.0
15
①
10
3
2.0
5
1.0
10
相关试卷
这是一份2024-2025学年沪科版物理八年级下册 期末综合测试练习卷(一)-A4,共6页。试卷主要包含了选择题,填空题,作图题,实验探究题,计算题等内容,欢迎下载使用。
这是一份沪科版(2024)八年级全一册物理第一学期期中学业质量测试卷(含答案),共12页。试卷主要包含了选择题,填空题,作图题,简答题,实验探究题,计算题等内容,欢迎下载使用。
这是一份沪科版(2024)八年级全一册物理第一学期期末学业质量测试卷(含答案),共14页。试卷主要包含了选择题,填空题,作图题,简答题,实验探究题,计算题等内容,欢迎下载使用。

