还剩10页未读,
继续阅读
2024~2025学年福建省泉州市南安市实验中学九年级(上)第二次阶段质量监测月考政治试卷(含答案)
展开
这是一份2024~2025学年福建省泉州市南安市实验中学九年级(上)第二次阶段质量监测月考政治试卷(含答案),共13页。
相关试卷
2024~2025学年福建省莆田市第十五中学九年级(上)第二次月考政治试卷(含答案):
这是一份2024~2025学年福建省莆田市第十五中学九年级(上)第二次月考政治试卷(含答案),共9页。
2024~2025学年江苏省连云港市新海实验中学九年级(上)第二次月考政治试卷(含答案):
这是一份2024~2025学年江苏省连云港市新海实验中学九年级(上)第二次月考政治试卷(含答案),共10页。
2024~2025学年天津市静海区实验中学九年级(上)第三次阶段评估(月考)政治试卷(无答案):
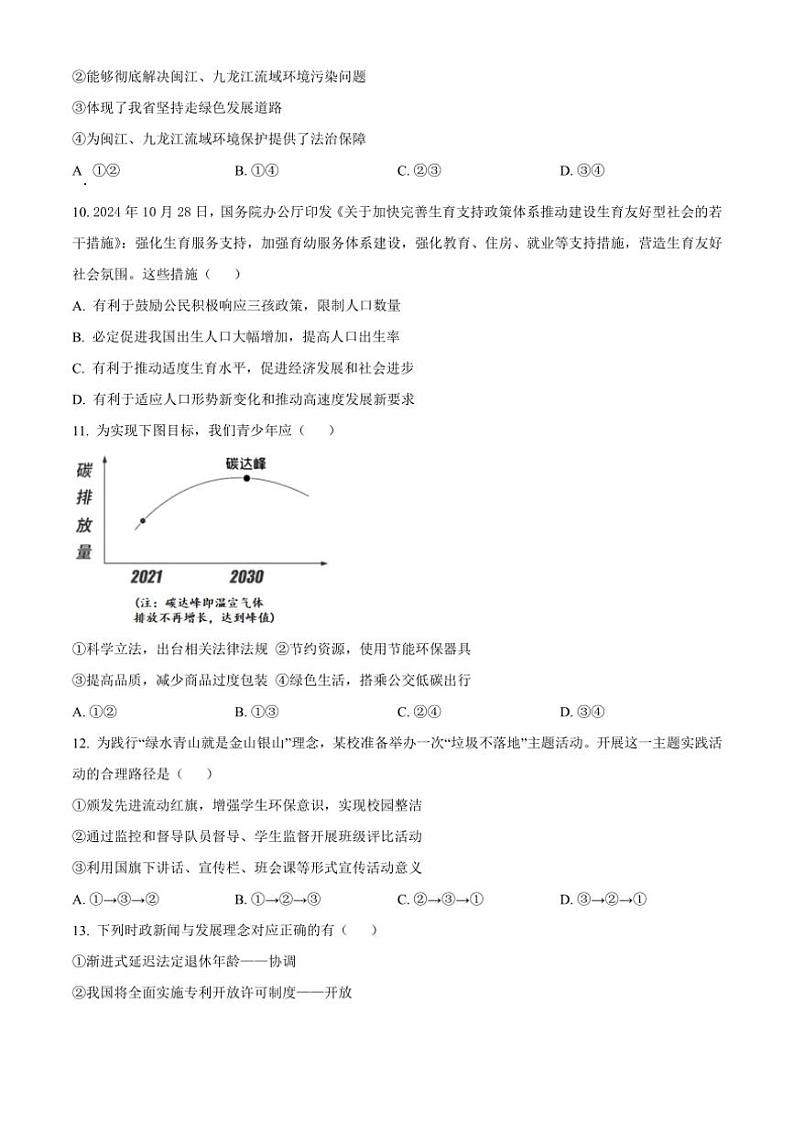
这是一份2024~2025学年天津市静海区实验中学九年级(上)第三次阶段评估(月考)政治试卷(无答案),共9页。

