


还剩4页未读,
继续阅读
辽宁省阜新市实验中学2024-2025学年九年级上学期限时作业(月考)道德与法治试题(原卷版)-A4
展开
这是一份辽宁省阜新市实验中学2024-2025学年九年级上学期限时作业(月考)道德与法治试题(原卷版)-A4,共7页。试卷主要包含了 以下是某校文化墙的部分内容, 习近平总书记指出等内容,欢迎下载使用。
相关试卷
辽宁省阜新市实验中学2024-2025学年九年级上学期限时作业(月考)道德与法治试题(解析版)-A4:
这是一份辽宁省阜新市实验中学2024-2025学年九年级上学期限时作业(月考)道德与法治试题(解析版)-A4,共16页。试卷主要包含了 以下是某校文化墙的部分内容, 习近平总书记指出等内容,欢迎下载使用。
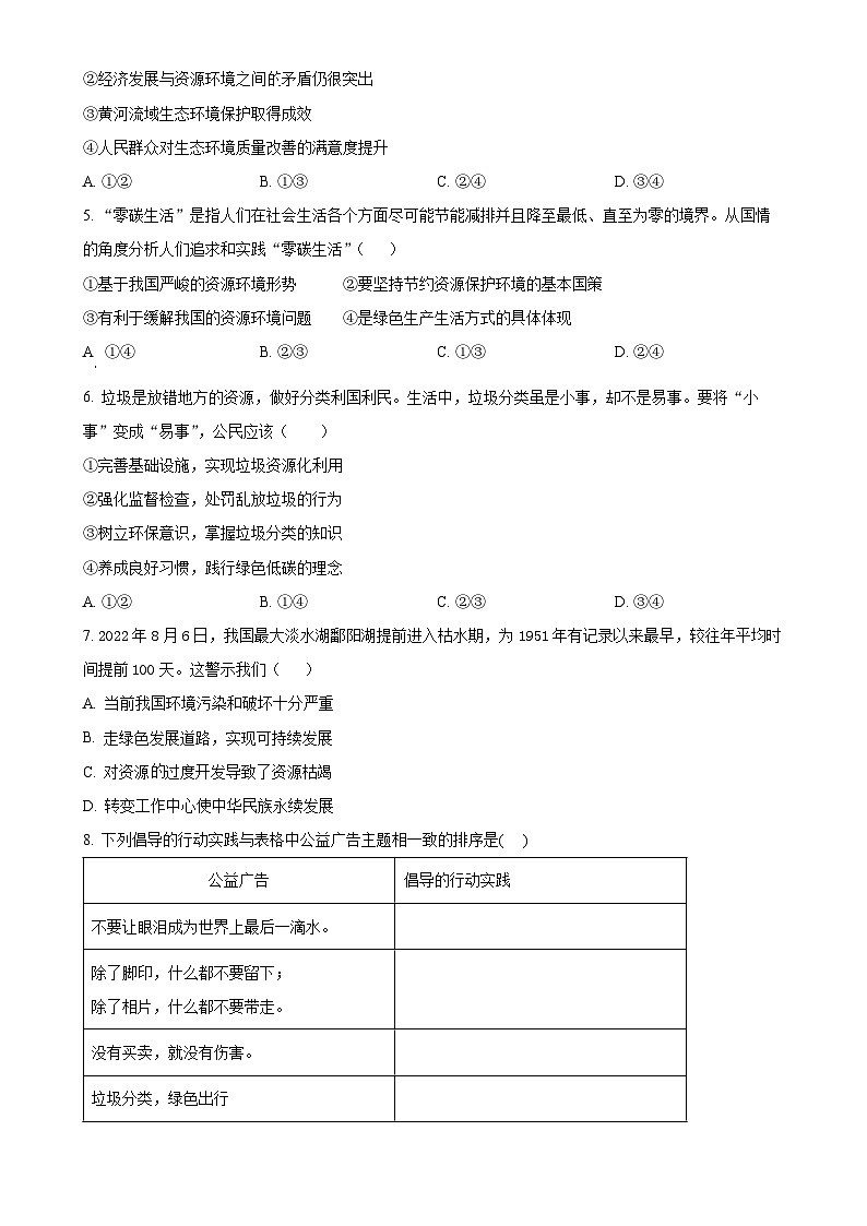
2024~2025学年辽宁省阜新市实验中学九年级(上)限时作业(月考)政治试卷(含答案):
这是一份2024~2025学年辽宁省阜新市实验中学九年级(上)限时作业(月考)政治试卷(含答案),共10页。
辽宁省阜新市实验中学2024-2025学年九年级上学期11月期中道德与法治试题:
这是一份辽宁省阜新市实验中学2024-2025学年九年级上学期11月期中道德与法治试题,文件包含辽宁省阜新市实验中学2024-2025学年九年级上学期11月期中道德与法治试题pdf、辽宁省阜新市实验中学2024-2025学年九年级上学期11月期中道德与法治试题答案docx等2份试卷配套教学资源,其中试卷共4页, 欢迎下载使用。