所属成套资源:新高考数学一轮复习精品讲练测 (2份,原卷版+解析版)
新高考数学一轮复习精品讲练测第9章 计数原理 统计与概率(2份,原卷版+解析版)
展开
这是一份新高考数学一轮复习精品讲练测第9章 计数原理 统计与概率(2份,原卷版+解析版),文件包含新高考数学一轮复习精品讲练测第9章计数原理统计与概率原卷版doc、新高考数学一轮复习精品讲练测第9章计数原理统计与概率解析版doc等2份试卷配套教学资源,其中试卷共34页, 欢迎下载使用。
(考试时间:120分钟 试卷满分:150分)
注意事项:
1.答题前,先将自己的姓名、准考证号填写在试卷和答题卡上,并将准考证号条形码粘贴在答题卡上的指定位置。
2.选择题的作答:每小题选出答案后,用2B铅笔把答题卡上对应题目的答案标号涂
黑。写在试卷、草稿纸和答题卡上的非答题区域均无效。
3.非选择题的作答:用黑色签字笔直接答在答题卡上对应的答题区域内。写在试卷
草稿纸和答题卡上的非答题区域均无效。
4.考试结束后,请将本试卷和答题卡一并上交。
第Ⅰ卷(选择题)
一、单选题(本题共 8 小题,每小题 5 分,共 40 分。在每小题给出的四个选项中, 只有一项是符合题目要求的)
1.中国算力大会“算力中国”创新成果展区分为A区和B区两大板块.A区由最新数据中心产业图谱和国家新型工业化示范基地组成,B区由算力筑基优秀案例、算力赋能案例、算力网络案例组成.若从该创新成果展区5个成果中,随机抽取3个成果,则其中恰有2个成果均是来自于B区的概率是( )
A.B.C.D.
2.我们将服从二项分布的随机变量称为二项随机变量,服从正态分布的随机变量称为正态随机变量.概率论中有一个重要的结论是棣莫弗一拉普拉斯极限定理,它表明,若随机变量,当n充分大时,二项随机变量Y可以由正态随机变量X来近似,且正态随机变量X的期望和方差与二项随机变量Y的期望和方差相同.棣莫弗在1733年证明了的特殊情形,1812年,拉普拉斯对一般的p进行了证明.现抛掷一枚质地均匀的硬币100次,则利用正态分布近似估算硬币正面向上次数超过60次的概率为( )(附:若,则,,)
A.0.1587B.0.0228C.0.0027D.0.0014
3.作为惠民政策之一,新农合是国家推出的一项新型农村合作医疗保险政策,极大地解决了农村人看病难的问题.为了检测此项政策的落实情况,现对某地乡镇医院随机抽取100份住院记录,作出频率分布直方图如下:
已知该医院报销政策为:花费400元及以下的不予报销;花费超过400元不超过6000元的,超过400元的部分报销65%;花费在6000元以上的报销所花费费用的80%.则下列说法中,正确的是( )
A.
B.若某病人住院花费了4300元,则报销后实际花费为2235元
C.根据频率分布直方图可估计一个病人在该医院报销所花费费用为80%的概率为
D.这100份花费费用的中位数是4205元
4.甲口袋中有3个红球,2个白球和5个黑球,乙口袋中有3个红球,3个白球和4个黑球,先从甲口袋中随机取出一球放入乙口袋,分别以和表示由甲口袋取出的球是红球,白球和黑球的事件;再从乙口袋中随机取出一球,以B表示由乙口袋取出的球是红球的事件,则下列结论中正确的是( )
A.B.事件与事件B相互独立
C.D.
5.“第二课堂”是哈九中多样化课程的典型代表,旨在进一步培养学生的人文底蕴和科学精神,为继续满足同学们不同兴趣爱好,美育中心精心准备了大家非常喜爱的中华文化传承系列的第二课堂活动课:陶艺,拓印,扎染,创意陶盆,壁挂,剪纸六个项目供同学们选学,每位同学选择1个项目.则甲、乙、丙、丁这4名学生至少有3名学生所选的课全不相同的方法共有( )
A.135种B.720种C.1080种D.1800种
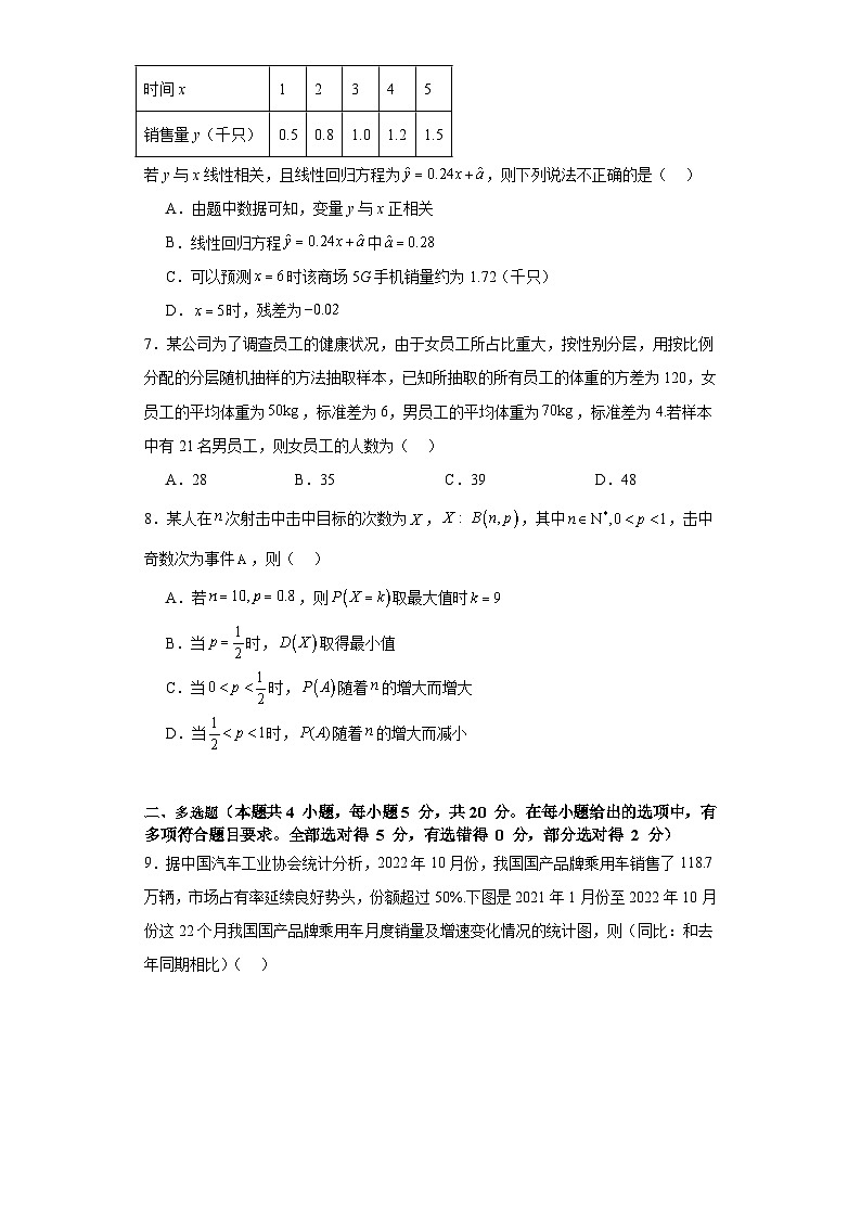
6.5G技术在我国已经进入高速发展的阶段,5G手机的销量也逐渐上升,某手机商城统计了最近5个月手机的实际销量,如下表所示:
若y与x线性相关,且线性回归方程为,则下列说法不正确的是( )
A.由题中数据可知,变量y与x正相关
B.线性回归方程中
C.可以预测时该商场5G手机销量约为1.72(千只)
D.时,残差为
7.某公司为了调查员工的健康状况,由于女员工所占比重大,按性别分层,用按比例分配的分层随机抽样的方法抽取样本,已知所抽取的所有员工的体重的方差为120,女员工的平均体重为,标准差为6,男员工的平均体重为,标准差为4.若样本中有21名男员工,则女员工的人数为( )
A.28B.35C.39D.48
8.某人在次射击中击中目标的次数为,,其中,击中奇数次为事件,则( )
A.若,则取最大值时
B.当时,取得最小值
C.当时,随着的增大而增大
D.当时,随着的增大而减小
二、多选题(本题共 4 小题,每小题 5 分,共 20 分。在每小题给出的选项中,有多项符合题目要求。全部选对得 5 分,有选错得 0 分,部分选对得 2 分)
9.据中国汽车工业协会统计分析,2022年10月份,我国国产品牌乘用车销售了118.7万辆,市场占有率延续良好势头,份额超过50%.下图是2021年1月份至2022年10月份这22个月我国国产品牌乘用车月度销量及增速变化情况的统计图,则(同比:和去年同期相比)( )
A.2021年国产品牌乘用车月度平均销量超过60万辆
B.2022年前10个月国产品牌乘用车月度销量的同比增长率均为正数
C.2022年前9个月国产品牌乘用车月度销量的中位数为5月份的销量数据
D.2022年前10个月我国国产品牌乘用车月度销量的极差超过58.7万辆
10.已知多项式,则( )
A.B.
C.D.
11.甲箱中有个红球,个白球和个黑球,乙箱中有个红球,个白球和个黑球.先从甲箱中随机取出一球放入乙箱,分别以和表示由甲箱取出的球是红球,白球和黑球的事件;再从乙箱中随机取出一球,以表示由乙箱取出的球是红球的事件,则下列结论正确的是( )
A.事件与事件相互独立B.
C.D.
12.麦克斯韦妖(Maxwell's demn),是在物理学中假想的妖,能探测并控制单个分子的运动,于1871年由英国物理学家詹姆斯·麦克斯韦为了说明违反热力学第二定律的可能性而设想的.当时麦克斯韦意识到自然界存在着与熵增加相拮抗的能量控制机制.但他无法清晰地说明这种机制.他只能诙谐地假定一种“妖”,能够按照某种秩序和规则把作随机热运动的微粒分配到一定的相格里.麦克斯韦妖是耗散结构的一个雏形.可以简单的这样描述,一个绝热容器被分成相等的两格,中间是由“妖”控制的一扇小“门”,容器中的空气分子作无规则热运动时会向门上撞击,“门”可以选择性的将速度较快的分子放入一格,而较慢的分子放入另一格,这样,其中的一格就会比另外一格温度高,可以利用此温差,驱动热机做功.这是第二类永动机的一个范例.而直到信息熵的发现后才推翻了麦克斯韦妖理论.设随机变量X所有取值为1,2,…n,且(,2,…n),定义X的信息熵,则下列说法正确的有( )
A.n=1时
B.n=2时,若,则与正相关
C.若,,
D.若n=2m,随机变量y的所有可能取值为1,2,…,m,且(j=1,2,…,m)则
第Ⅱ卷(非选择题)
三、填空题(本题共 4 小题,每小题 5 分,共 20 分)
13.身体质量指数,也就是BMI指数,简称体质指数,是国际上常用的衡量人体胖瘦程度以及是否健康的一个标准.某校为了解该校学生的身体健康情况,从某班随机抽取20名学生进行调查,得到这20名学生的BMI指数分别是15,15.3,15.6,15.9,16.2,16.6,17.5,17.8,18.2,18.7,19.3,19.5,20.3,21.1,21.5,22.7,22.9,23.1,23.4,23.5,则这组数据的第65百分位数是 .
14.的展开式中常数项为 .
15.某校高二学生一次数学诊断考试成绩(单位:分)服从正态分布,从中抽取一个同学的数学成绩,记该同学的成绩为事件,记该同学的成绩为事件,则在事件发生的条件下事件发生的概率 .(结果用分数表示)
附参考数据:;;.
16.现有7位同学(分别编号为)排成一排拍照,若其中三人互不相邻,两人也不相邻,而两人必须相邻,则不同的排法总数为 .(用数字作答)
四、解答题(本题共 6 小题,其中 17 题 10 分,18、19、20、21、22 题各 12 分, 共 70 分。解答应写出文字说明、证明过程或演算步骤)
17.某商场在五一假期间开展了一项有奖闯关活动,并对每一关根据难度进行赋分,竞猜活动共五关,规定:上一关不通过则不进入下一关,本关第一次未通过有再挑战一次的机会,两次均未通过,则闯关失败,且各关能否通过相互独立,已知甲、乙、丙三人都参加了该项闯关活动.
(1)若甲第一关通过的概率为,第二关通过的概率为,求甲可以进入第三关的概率;
(2)已知该闯关活动累计得分服从正态分布,且满分为450分,现要根据得分给共2500名参加者中得分前400名发放奖励.
①假设该闯关活动平均分数为171分,351分以上共有57人,已知甲的得分为270分,问甲能否获得奖励,请说明理由;
②丙得知他的分数为430分,而乙告诉丙:“这次闯关活动平均分数为201分,351分以上共有57人”,请结合统计学知识帮助丙辨别乙所说信息的真伪.
附:若随机变量,则;;.
18.“英才计划”最早开始于2013年,由中国科协、教育部共同组织实施,到2022年已经培养了6000多名具有创新潜质的优秀中学生,为选拔培养对象,某高校在暑假期间从武汉市的中学里挑选优秀学生参加数学、物理、化学、信息技术学科夏令营活动.
(1)若化学组的12名学员中恰有5人来自同一中学,从这12名学员中选取3人,表示选取的人中来自该中学的人数,求的分布列和数学期望;
(2)在夏令营开幕式的晚会上,物理组举行了一次学科知识竞答活动.规则如下:两人一组,每一轮竞答中,每人分别答两题,若小组答对题数不小于3,则取得本轮胜利,假设每轮答题结果互不影响.已知甲、乙两位同学组成一组,甲、乙答对每道题的概率分别为,,且,如果甲、乙两位同学想在此次答题活动中取得6轮胜利,那么理论上至少要参加多少轮竞赛?
19.为了解某一地区电动汽车销售情况,某机构根据统计数据,用最小二乘法得到电动汽车销量单位:万台关于年份的线性回归方程为,且销量的方差,年份的方差为.
(1)求与的相关系数,并据此判断电动汽车销量与年份的相关性强弱;
(2)该机构还调查了该地区位购车车主性别与购车种类情况,得到的数据如下表:
能否有的把握认为购买电动汽车与性别有关
(3)在购买电动汽车的车主中按照性别进行分层抽样抽取人,再从这人中随机抽取人,记这人中,男性的人数为,求的分布列和数学期望.
参考公式:线性回归方程:,其中,;
相关系数:,若,则可判断与线性相关较强;
,其中.
附表:
20.在2005年世青赛中,被称作“超白金一代”的中国男足U23代表队打出了中国男足在世界舞台上的最好表现.球队的战术核心,来自沈阳的陈涛入选了赛事最佳阵容.世青赛的赛制分为小组赛、淘汰赛两个阶段.小组赛中,每个小组4支球队,按照单循环赛制选出两支球队进入淘汰赛.淘汰赛中16支球队逐队厮杀,通过4轮比赛决出最后的冠军.
(1)已知在小组赛中,每赢一场记3分,打平一场记1分,输一场记0分,小组赛阶段中国队与巴拿马、土耳其、乌克兰三支球队分在同一组.首战中中国队惊险战胜了欧洲亚军土耳其队,在小组赛占据了优势.面对后两场比赛的对手乌克兰队和巴拿马队,根据赛前球探报告分析,可以近似认为后两场比赛中国的获胜的概率都为0.5,打平的概率都为0.2,输球的概率都为0.3.中国队三场小组赛之后的总积分为随机变量X,求出其分布列和期望.
(2)10号队员陈涛作为中国队的进攻核心,他的表现对中国队而言举足轻重.过往数据表示,在所有陈涛出场并且有进球或者助攻的比赛中,中国队赢得了其中80%的场次,在所有陈涛没有进球或者助攻的比赛中,中国队赢得了其中20%的场次,陈涛在其代表中国队出场的40场比赛中,有30场比赛完成了进球或者助攻.在本届比赛中,中国队在小组赛中顺利出线,淘汰赛首轮中对阵世界足坛的传统强队德国队.已知在淘汰赛对阵德国队的比赛中,陈涛代表中国队出场比赛,虽然经过全队不懈努力,仍然不敌强大的德国队,若以过往的数据估计概率,请估计陈涛在本场比赛贡献进球或者助攻的概率.
21.第22届世界杯于2022年11月21日到12月18日在卡塔尔举办.在决赛中,阿根廷队通过点球战胜法国队获得冠军.
(1)扑点球的难度一般比较大,假设罚点球的球员会等可能地随机选择球门的左、中、右三个方向射门,门将也会等可能地随机选择球门的左、中、右三个方向来扑点球,而且门将即使方向判断正确也有的可能性扑不到球.不考虑其它因素,在一次点球大战中,求门将在前三次扑到点球的个数X的分布列和期望;
(2)好成绩的取得离不开平时的努力训练,甲、乙、丙三名前锋队员在某次传接球的训练中,球从甲脚下开始,等可能地随机传向另外2人中的1人,接球者接到球后再等可能地随机传向另外2人中的1人,如此不停地传下去,假设传出的球都能接住.记第n次传球之前球在甲脚下的概率为pn,易知.
①试证明:为等比数列;
②设第n次传球之前球在乙脚下的概率为qn,比较p10与q10的大小.
22.某疫苗生产单位通过验血的方式检验某种疫苗产生抗体情况,现有份血液样本(数量足够大),有以下两种检验方式:
方式一:逐份检验,需要检验n次;
方式二:混合检验,将其中k(且)份血液样本混合检验,若混合血样无抗体,说明这k份血液样本全无抗体,只需检验1次;若混合血样有抗体,为了明确具体哪份血液样本有抗体,需要对每份血液样本再分别化验一次,检验总次数为次.
假设每份样本的检验结果相互独立,每份样本有抗体的概率均为.
(1)现有7份不同的血液样本,其中只有3份血液样本有抗体,采用逐份检验方式,求恰好经过4次检验就能把有抗体的血液样本全部检验出来的概率;
(2)现取其中k(且)份血液样本,记采用逐份检验方式,样本需要检验的总次数为;采用混合检验方式,样本需要检验的总次数为.
①若,求P关于k的函数关系式;
②已知,以检验总次数的期望为依据,讨论采用何种检验方式更好?
参考数据:.
时间x
1
2
3
4
5
销售量y(千只)
0.5
0.8
1.0
1.2
1.5
购买非电动汽车
购买电动汽车
总计
男性
女性
总计
相关试卷
这是一份新高考数学一轮复习精品讲练测第9章第02讲 排列组合(2份,原卷版+解析版),文件包含新高考数学一轮复习精品讲练测第9章第02讲排列组合教师版doc、新高考数学一轮复习精品讲练测第9章第02讲排列组合学生版doc等2份试卷配套教学资源,其中试卷共94页, 欢迎下载使用。
这是一份新高考数学一轮复习精品讲练测第8章第04讲 椭圆方程及其性质(2份,原卷版+解析版),文件包含新高考数学一轮复习精品讲练测第8章第04讲椭圆方程及其性质教师版doc、新高考数学一轮复习精品讲练测第8章第04讲椭圆方程及其性质学生版doc等2份试卷配套教学资源,其中试卷共118页, 欢迎下载使用。
这是一份新高考数学一轮复习精品讲练测第7章第05讲 空间向量(2份,原卷版+解析版),文件包含新高考数学一轮复习精品讲练测第7章第05讲空间向量教师版doc、新高考数学一轮复习精品讲练测第7章第05讲空间向量学生版doc等2份试卷配套教学资源,其中试卷共222页, 欢迎下载使用。

