





所属成套资源:新高考数学一轮复习精品讲练测 (2份,原卷版+解析版)
新高考数学一轮复习精品讲练测第6章第05讲 数列中的新定义问题(2份,原卷版+解析版)
展开
这是一份新高考数学一轮复习精品讲练测第6章第05讲 数列中的新定义问题(2份,原卷版+解析版),文件包含新高考数学一轮复习精品讲练测第6章第05讲数列中的新定义问题教师版doc、新高考数学一轮复习精品讲练测第6章第05讲数列中的新定义问题学生版doc等2份试卷配套教学资源,其中试卷共58页, 欢迎下载使用。
知识讲解
解决数列新定义问题常用解题思路: 审题、建模、研究模型
解决数列新定义问题.研究模型时需注意:
读懂定义,理解新定义数列的含义
(2)通过特例列举前面的一些项来寻找规律及性质,以及新定义数列与已知数列(如等差与等比数列)的关系,进行求解.
考点一、数列新定义之单选题
1.(2023·湖北武汉·统考模拟预测)数学家杨辉在其专著《详解九章算术法》和《算法通变本末》中,提出了一些新的高阶等差数列,其中二阶等差数列是一个常见的高阶等差数列,如数列2,4,7,11,16,从第二项起,每一项与前一项的差组成新数列2,3,4,5,新数列2,3,4,5为等差数列,则称数列2,4,7,11,16为二阶等差数列.现有二阶等差数列,其中前几项分别为2,5,9,14,20,27,记该数列的后一项与前一项之差组成新数列,则( )
A.5B.6C.7D.8
【答案】D
【分析】根据观察法,即可得出结果.
【详解】法一:根据题意知,数列2,5,9,14,20,27,…,
满足,
所以.
法二:由题意得,新数列为3,4,5,6,7,8,…,
故.
故选:D.
2.(2023·辽宁沈阳·东北育才学校校考一模)英国物理学家牛顿用“作切线”的方法求函数的零点时,给出的“牛顿数列”在航空航天中应用广泛,若数列满足,则称数列为牛顿数列,如果,数列为牛顿数列,设且,,数列的前项和为,则( )
A.B.C.D.
【答案】A
【分析】先求得,然后等比数列的前项和公式求得,进而求得正确答案.
【详解】依题意,,
,,
依题意,
即,
则,
(由于,所以),
则,
两边取对数得,即,
所以数列是首项为,公比为的等比数列,所以.
所以,所以.
故选:A
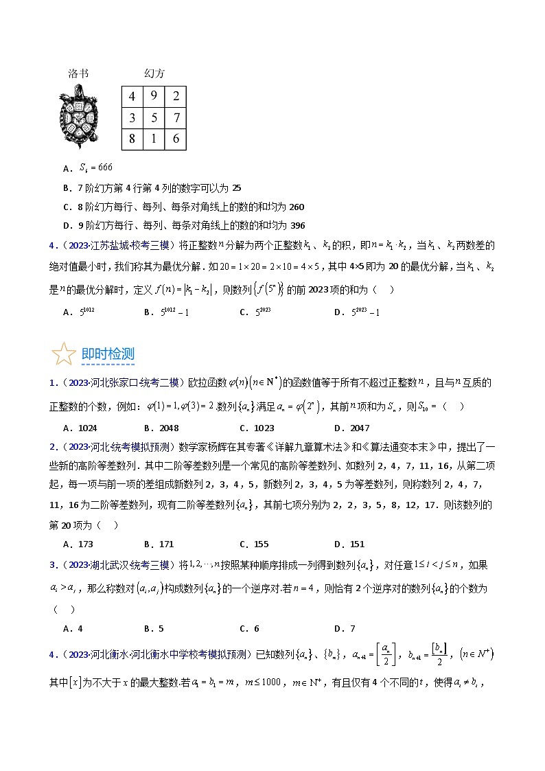
3.(2023·安徽宿州·统考一模)我国《洛书》中记载着世界上最古老的一个幻方,如图所示,将1,2,3,…,9填入的方格内,使得每行、每列、每条对角线上的数的和都相等,便得到一个3阶幻方.一般地,将连续的正整数1,2,3,…,填入个方格中,使得每行、每列、每条对角线上的数的和都相等,这个正方形叫作n阶幻方. 记n阶幻方的数的和(即方格内的所有数的和)为,如,那么下列说法错误的是( )
A.
B.7阶幻方第4行第4列的数字可以为25
C.8阶幻方每行、每列、每条对角线上的数的和均为260
D.9阶幻方每行、每列、每条对角线上的数的和均为396
【答案】D
【分析】根据n阶幻方的定义,n阶幻方的数列有项,为首项为1,公差为1的等差数列,故,每行、每列、每条对角线上的数的和均为,且n为奇数时,n阶幻方行列的数字为该数列的中间值.
【详解】根据n阶幻方的定义,n阶幻方的数列有项,为首项为1,公差为1的等差数列,故,每行、每列、每条对角线上的数的和均为.
对A,,A对;
对B,7阶幻方有7行7列,故第4行第4列的数字可以为该数列的中间值,即,B对;
对C,8阶幻方每行、每列、每条对角线上的数的和均为,C对;
对D,9阶幻方每行、每列、每条对角线上的数的和均为,D错.
故选:D
4.(2023·江苏盐城·校考三模)将正整数分解为两个正整数、的积,即,当、两数差的绝对值最小时,我们称其为最优分解.如,其中4×5即为20的最优分解,当、是的最优分解时,定义,则数列的前2023项的和为( )
A.B.C.D.
【答案】B
【分析】根据最优分解定义得到为奇数和为偶数时,的通项公式,进而求出数列前2023项和.
【详解】当时,由于,此时,
当时,由于,此时,
所以数列的前2023项的和为
.
故选:B
1.(2023·河北张家口·统考二模)欧拉函数的函数值等于所有不超过正整数,且与互质的正整数的个数,例如:.数列满足,其前项和为,则( )
A.1024B.2048C.1023D.2047
【答案】C
【分析】根据欧拉函数的定义可求出,再由等比数列的前项和公式即可求出答案.
【详解】根据欧拉函数的定义可得,
一般地,.事实上,表示从1到的正整数中,与互质的正整数的个数,
相当于去掉从1到的正整数中所有2的倍数的个数(共个数),
因此,.所以,.
故选:C.
2.(2023·河北·统考模拟预测)数学家杨辉在其专著《详解九章算术法》和《算法通变本末》中,提出了一些新的高阶等差数列.其中二阶等差数列是一个常见的高阶等差数列、如数列2,4,7,11,16,从第二项起,每一项与前一项的差组成新数列2,3,4,5,新数列2,3,4,5为等差数列,则称数列2,4,7,11,16为二阶等差数列,现有二阶等差数列,其前七项分别为2,2,3,5,8,12,17.则该数列的第20项为( )
A.173B.171C.155D.151
【答案】A
【分析】根据题意得到的通项公式即可得到答案.
【详解】根据题意得新数列为,则二阶等差数列 的通项公式为,则
故选:A.
3.(2023·湖北武汉·统考三模)将按照某种顺序排成一列得到数列,对任意,如果,那么称数对构成数列的一个逆序对.若,则恰有2个逆序对的数列的个数为( )
A.4B.5C.6D.7
【答案】B
【分析】根据逆序对的定义,分数列的第一个数为,数列的第二个数为,数列的第三个数为,数列的第四个数为,四种情况讨论即可.
【详解】若,则,
由构成的逆序对有,
若数列的第一个数为,则至少有个逆序对,
若数列的第二个数为,
则恰有2个逆序对的数列为,
若数列的第三个数为,
则恰有2个逆序对的数列为或,
若数列的第四个数为,
则恰有2个逆序对的数列为,
综上恰有2个逆序对的数列的个数为个.
故选:B.
4.(2023·河北衡水·河北衡水中学校考模拟预测)已知数列、,,,其中为不大于x的最大整数.若,,,有且仅有4个不同的,使得,则m一共有( )个不同的取值.
A.120B.126C.210D.252
【答案】C
【分析】将表示为,其中,且不全为0,,分析与的取值的关系,由此确定满足条件的的取值的个数.
【详解】设,其中,且不全为0,,
若,则,,
,,
若,则,,
,,
所以若则,,若,则,
若,,则,,
,,,,
若,,则,,
,,,,
若,,则,,
,,,,
若,,则,,
,,,,
所以时,,时,,
同理可以证明时,,,,
因为有且仅有4个不同的,使得,即中有且仅有4个变量取值为1,其余变量取值为0,又从中任选4个变量有种取法,
故满足条件的的个数为,即210个,
故选:C.
考点二、数列新定义之多选题
1.(2023·山东威海·统考二模)已知数列的首项,前n项和为.设与k是常数,若对任意,均有成立,则称此数列为“”数列.若数列是“”数列,且,则( )
A.B.为等比数列
C.的前n项和为D.为等差数列
【答案】AC
【分析】首先理解题意得,再变形得到数列和的通项公式,即可判断ABCD.
【详解】由条件可知,,,
则,两边平方后,整理为
,即,
得或,
若,则,则,这与矛盾,所以不成立,
若,则,,所以数列是首项为1,公比为9的等比数列,即,故A正确;
由可得(),两式相减得,
,并且时,,即,得,
那么,所以不是等比数列,故B错误;
,
当时,,
当时,设数列的前项和为,
则
,
当时,成立,故,故C正确;
,,,,所以数列不是等差数列,故D错误.
故选:AC
2.(2023·全国·模拟预测)已知数列1,1,2,3,5,8,…被称为“斐波那契数列”该数列是以兔子繁殖为例子引入的,故又称为“兔子数列”,斐波那契数列满足,,则下列说法正确的是( )
A.B.
C.D.
【答案】ABC
【分析】根据数列的递推关系逐项验证即可判断.
【详解】A选项:由题意知:,,,,,,
所以,所以A正确;
B选项:由得,当时,,
即,于是,
故B正确;
C选项:,所以C正确;
D选项:当时,,而,则,故D不正确.
故选:ABC.
3.(2023·重庆沙坪坝·重庆八中校考二模)在数列中,(,为非零常数),则称为“等方差数列”,称为“公方差”,下列对“等方差数列”的判断正确的是( )
A.是等方差数列
B.若正项等方差数列的首项,且是等比数列,则
C.等比数列不可能为等方差数列
D.存在数列既是等差数列,又是等方差数列
【答案】BC
【分析】根据等方差数列定义判断A,由等方差数列定义及等比数列求判断B,根据等方差数列定义及等比数列的通项公式判断C,由等差数列及等方差数列定义,利用反证法判断D.
【详解】设,则不为非零常数,所以不是等方差数列,故A错误;
由题意,则,
由是等比数列,得,解得或(舍去),
当时,满足题意,故B正确;
设数列为等比数列,不妨设,则,所以,
若为常数,则,但此时,不满足题意,故C正确;
若数列既是等差数列,又是等方差数列,
不妨设,(为非零数),,
所以,即,所以,即,
所以为常数列,这与矛盾,故D错误.
故选:BC.
4.(2023·广东佛山·校考模拟预测)所有的有理数都可以写成两个整数的比,例如如何表示成两个整数的比值呢?代表了等比数列的无限项求和,可通过计算该数列的前项的和,再令获得答案.此时,当时,,即可得.则下列说法正确的是( )
A.
B.为无限循环小数
C.为有限小数
D.数列的无限项求和是有限小数
【答案】AD
【分析】按照题中所给方法求解可判断A;取验证可判断BC;利用等比数列求和公式求和,然后可得的无限项求和,可判断D.
【详解】对于选项A,,代表了等比数列的无限项求和,该数列的前项的和为,,,所以,故选项A成立;
对于选项B:令与条件矛盾,故选项B不成立;
对于选项C:令与条件矛盾,故选项C不成立;
对于选项D:数列的前项和为时,,所以数列的无限项求和为,是有限小数,故选项D成立.
故选:AD
1.(2023·江苏无锡·辅仁高中校考模拟预测)南宋数学家杨辉在《详解九章算法》和《算法通变本末》中提出了一些新的垛积公式,所讨论的高阶等差数列与一般等差数列不同,前后两项之差并不相等,但是逐项差数之差或者高次差成等差数列.如数列1,3,6,10,它的前后两项之差组成新数列2,3,4,新数列2,3,4为等差数列,则数列1,3,6,10被称为二阶等差数列,现有高阶等差数列、其前7项分别为5,9,17,27,37,45,49,设通项公式.则下列结论中正确的是( )
(参考公式:)
A.数列为二阶等差数列
B.数列的前11项和最大
C.
D.
【答案】AC
【分析】根据题中定义,结合累加法、等差数列前项和公式、题中所给的公式逐一判断即可.
【详解】设,
所以数列前6项分别为,
设,
所以数列前5项分别为,显然数列是以为首项,为公差的等差数列,由题中定义可知数列为二阶等差数列,因此选项A正确;
,
于是有
,
因此有
,
因为
,
所以数列的前11项和最大不正确,因此选项B不正确;
因此选项C正确;
,因此选项D不正确;
故选:AC
【点睛】关键点睛:利用累加法,结合题中定义、所给的公式是解题的关键.
2.(2023·云南·校联考模拟预测)在数列中,(为非零常数),则称为“等方差数列”,称为“公方差”,下列对“等方差数列”的判断正确的是( )
A.是等方差数列
B.若正项等方差数列的首项,且是等比数列,则
C.等比数列不可能为等方差数列
D.存在数列既是等差数列,又是等方差数列
【答案】BC
【分析】根据等方差数列的定义依次分析四个选项可得答案.
【详解】对于A,因为,,,
,所以不是等方差数列,故A错误;
对于B,因为,,,
所以,,
因为 是等比数列,所以,所以,
所以,因为,所以,所以,又,所以,故B正确;
对于C,设等比数列的公比为,则,
则当时,,若为常数,则必有,此时,则数列不可能是等方差数列,故C正确;
对于D,假设存在数列既是等差数列,又是等方差数列,则当时,且,
若,则,则,不合题意,
若,则,得,又,
所以为常数,必有,与假设矛盾,
故存在数列既是等差数列,又是等方差数列.故D错误;
故选:BC
3.(2023·浙江·校联考二模)定义:若存在正实数M使,则称正数列为有界正数列.已知数列满足,为数列的前n项和.则( )
A.数列为递增数列B.数列为递增数列
C.数列为有界正数列D.数列为有界正数列
【答案】BC
【分析】对于A,设,求导后放缩为,从而可知当时,单调递减,即可判断;对于B,由可知数列为递增数列,即可判断;对于C,由A分析,即可判断;对于D,借助不等式,从而可得,即可得到,从而可判断.
【详解】对于A,设,,
当时,,则,
所以当时,,则当时,,
所以当时,单调递减,A错误;
对于B,因为,所以数列为递增数列,B正确;
对于C,由A分析可知,当正实数M为前6项的最大项时,就有,所以数列为有界正数列,C正确;
对于D,令,则,
所以当时,,即在上单调递减,
所以,即,
由,
所以,D错误.
故选:BC
【点睛】关键点睛:
对于A,借助不等式进行放缩,而对于C,借助不等式进行放缩,从而可利用裂项相消法求和.
4.(2023·湖南·铅山县第一中学校联考二模)已知数列,如果存在常数,对于任意给定的正数(无论多小),总存在正整数,使得时,恒有成立,就称数列收敛于(极限为),即数列为收敛数列.下列结论正确的是( )
A.数列是一个收敛数列
B.若数列为收敛数列,则,使得,都有
C.若数列和为收敛数列,而数列一定为收敛数列
D.若数列和为收敛数列,则数列不一定为收敛数列
【答案】ABC
【分析】根据新定义证明是一个收敛数列,A正确,取得到B正确,证明、一定为收敛数列,得到C错误D正确,得到答案.
【详解】对选项A:存在,取,,当时,,
则是收敛数列,A正确;
对选项B:当时,,则,
当时,中最大的项为,取,则,B正确;
对选项C:对任意的,取,当时,恒有,
当时,,
故当时,
则,故数列一定为收敛数列,
C正确;
对选项D:对任意的,令,取,
当时,恒有,当时,恒有,
故当时,则
,
故数列一定为收敛数列,D错误.
故选:ABC
【点睛】关键点睛:本题考查了数列的新定义问题,意在考查学生的计算能力,转化能力和综合应用能力,其中利用数列的新定义,构造类似的关系,是解题的关键.
考点三、数列新定义之填空题
1.(2023·山东德州·三模)已知数列,.满足条件“”的数列的个数为 .
【答案】
【分析】,由题意可得,结合条件和组合数公式分别考虑计算可得所求数列个数.
【详解】设,
由题知,,可得,
1.当时,可得中有:三个,两个,一个;或两个,一个,三个;或一个,其余是;
这样的数列个数为;
2.当时,可得中有:四个,两个;或三个,一个,两个;或两个,四个;
这样的数列个数为;
3.当时,可得中有:四个,一个,一个;或三个,三个;
这样的数列个数为;
则满足条件的数列的个数共有.
故答案为:.
2.(2023·浙江·校联考模拟预测)定义:对于数列,如果存在常数,使得对于任意,都有,成立,则称数列为“摆动数列”,称为数列的摆动值.若,且数列的摆动值为0,则的取值范围为 .
【答案】
【分析】根据“摆动数列”的定义可得,对分奇偶即可求解.
【详解】由数列的摆动值为0知,
当为偶数时,,
故当为奇数时,,
即当为奇数时,,即,所以
故的取值范围为.
故答案为:
3.(2023·安徽黄山·屯溪一中校考模拟预测)对于数列,记,,,则称是的“下界数列”,令,是的下界数列,则 ;
(参考公式:)
【答案】
【分析】首先分析的单调性,结合所给“下界数列”的定义求出的通项公式,再分和两种情况讨论,利用分组求和法计算可得.
【详解】因为,所以,
所以当时单调递增,当时单调递减,且,
又,所以当时,
当时,
当时,
即,所以,
所以当时
,
当时
,
所以.
故答案为:
1.(2023·辽宁沈阳·东北育才学校校考模拟预测)已知数列,令为,,…,中的最大值,则称数列为的“控制数列”,中不同数的个数称为“控制数列”的“阶数”.例如:为1,3,5,4,2,则“控制数列”为1,3,5,5,5,其“阶数”为3,若由1,2,3,4,5任意顺序构成,则使“控制数列”的“阶数”为2的所有的个数为 .
【答案】50
【分析】根据新定义,利用分类加法计数原理和排列求出满足条件的数列的个数.
【详解】当由1,5构成时,则,为的一个排列,
故满足条件的数列有个;
当由2,5构成时,则,为的一个排列,
或,为的一个排列,
故满足条件的数列有个;
当由3,5构成时,则,为的一个排列,
且数字4排在5的后面,
故满足条件的数列有个;
当由4,5构成时,则,为的一个排列,
故满足条件的数列有个.
由分类加法计数原理可得满足条件的数列共有50个.
故答案为:50.
2.(2023·吉林长春·东北师大附中校考模拟预测)对于数列,如果为等差数列,则称原数列为二阶等差数列,一般地,如果为K阶等差数列,就称原数列为阶等差数列.现有一个三阶等差数列,其前7项分别为1,4,10,20,35,56,84,则该数列的第8项为 .
【答案】120
【分析】利用三阶等差数列定义和等差数列性质就求得该数列的第8项.
【详解】三阶等差数列前7项分别为1,4,10,20,35,56,84,
则其对应二阶等差数列为3,6,10,15,21,28,…
则数列3,4,5,6,7,…为等差数列,
此等差数列各项依次为
则有对应二阶等差数列为3,6,10,15,21,28,36,45,55,…
其对应三阶等差数列为1,4,10,20,35,56,84,120,165,…
则该三阶等差数列的第8项为120.
故答案为:120
考点四、数列新定义之解答题
1.(2023·江苏·统考一模)在数列中,若,则称数列为“泛等差数列”,常数d称为“泛差”.已知数列是一个“泛等差数列”,数列满足.
(1)若数列的“泛差”,且,,成等差数列,求;
(2)若数列的“泛差”,且,求数列的通项.
【答案】(1)或
(2)
【分析】(1)根据“泛差”,联立得,解出即可.
(2)由题,升次作差得,结合,整体代入可得,即可写出其通项.
【详解】(1)“泛差”,,
,,,联立三式得,
化简得,解得.
(2),则,
由,①
,②
②①得,
即,
且.
所以为等差数列,首项为,公差为,
.
2.(2023·江苏盐城·盐城市伍佑中学校考模拟预测)若数列满足,则称数列为“平方递推数列”.已知数列中,,点在函数的图象上,其中n为正整数,
(1)证明:数列是“平方递推数列”,且数列为等比数列;
(2)设,定义,且记,求数列的前n项和.
【答案】(1)证明见解析
(2)
【分析】(1)根据“平方递推数列”的定义和等比数列的定义进行证明
(2)由的新定义和,可得出表达式,再分段求前n项和即可.
【详解】(1)点在函数的图象上,,
是“平方递推数列”.
因为,
对两边同时取对数得,
∴数列是以1为首项,2为公比的等比数列.
(2)由(1)知,
由数列的通项公式得,
当时,;当时,.
又由,得
当且时,;
当且时,
,
综上,
3.(2023·广东佛山·校考模拟预测)如果数列对任意的,,则称为“速增数列”.
(1)请写出一个速增数列的通项公式,并证明你写出的数列符合要求;
(2)若数列为“速增数列”,且任意项,,,,求正整数的最大值.
【答案】(1)(答案不唯一),证明见解析;
(2)63
【分析】(1)取,验证即可;
(2)当时,,根据速增数列的定义可得,从而可得,进而可求解.
【详解】(1)取,
则,,
因为,所以,
所以数列是“递增数列”.
(2)当时,
,
因为数列为“速增数列”,
所以,且,
所以,
即 ,
当时,,
当 时,,
故正整数的最大值为63 .
1.(2023·浙江·校联考模拟预测)已知数列的前项和为,且.
(1)求的通项公式;
(2)保持中各项先后顺序不变,在与之间插入个1,使它们和原数列的项构成一个新的数列,记的前n项和为,求的值(用数字作答).
【答案】(1)
(2)
【分析】(1)由,得到,求得,结合时,求得,进而得到数列的通项公式;
(2)根据题意,得到新数列的前100项,结合等差、等比数列的求和公式,即可求解.
【详解】(1)解:由数列的前n项和为,且,
当时,,
所以,
当时,,不符合上式,
所以数列的通项公式为.
(2)解:保持数列中各项先后顺序不变,在与之间插入个1,
则新数列的前100项为3,1,,1,1,,1,1,1,,1,1,1,1,, ,,1,1,1,1,1,1,1,1,1,1,
则
.
2.(2023·江苏常州·江苏省前黄高级中学校考模拟预测)在一个有穷数列的每相邻两项之间插入这两项的和,形成新的数列,我们把这样的操作称为该数列的一次“和扩充”.如数列1,2第1次“和扩充”后得到数列1,3,2,第2次“和扩充”后得到数列1,4,3,5,2.设数列a,b,c经过第n次“和扩充”后所得数列的项数记为,所有项的和记为.
(1)若,求,;
(2)设满足的n的最小值为,求及(其中[x]是指不超过x的最大整数,如,);
【答案】(1),;
(2),;
【分析】(1)根据数列的一次“和扩充”,即可列举出数列求解.
(2)根据第次“和扩充”后增加的项数,与经“和扩充”后的项数为,构造等比数列即可求解,结合“和扩充”,即可列举出数列求解.
【详解】(1)数列1,2,3,经第1次“和扩充”后得到数列为1,3,2,5,3,
数列1,2,3,经第2次“和扩充”后得到数列为1,4,3,5,2,7,5,8,3,
所以,;
(2)数列经每1次“和扩充”后是在原数列的相邻两项中增加一项,
由数列经“和扩充”后的项数为,
则经第次“和扩充”后增加的项数为,
所以,所以,
由(1)得,是首项为4,公比为2的等比数列,
所以,所以,
由,即,解得,所以满足的n的最小值为10,故,所以,
数列a,b,c经过第1次“和扩充”后得到数列,且,
数列a,b,c经过第2次“和扩充”后得到数列,且,
数列a,b,c经过第3次“和扩充”后得到数列
,且,
即;
3.(2023·广东汕头·金山中学校考三模)设数列的前项和为,若,则称是“紧密数列”.
(1)若,判断是否是“紧密数列”,并说明理由;
(2)若数列前项和为,判断是否是“紧密数列”,并说明理由;
(3)设数列是公比为的等比数列.若数列与都是“紧密数列”,求的取值范围.
【答案】(1)不是“紧密数列”,理由见解析
(2)数列是“紧密数列”,理由见解析
(3)
【分析】(1)利用“紧密数列”的定义判断即可;
(2)利用求得数列的通项公式,再证得,由此证得是“紧密数列”;
(3)先根据是“紧密数列”,求得的一个取值范围,对于对分成、和三种情况,利用列不等式组,由此求得的取值范围.
【详解】(1),所以不是“紧密数列”;
(2)数列为“紧密"数列;理由如下:
数列的前项和,
当时,;
当时,,
又,即满足,因此,
所以对任意,
所以,
因此数列为“紧密”数列;
(3)因为数列是公比为的等比数列,前项和为,
当时,有,
所以,满足题意;
当时.,
因为为“紧密"数列,所以.即或,
当时,,
,
所以,满足为“紧密”数列;
当时,,不满足为“紧密"数列;
综上,实数的取值范围是.
【能力提升】
一、单选题
1.(2023·吉林长春·长春吉大附中实验学校校考模拟预测)定义,已知数列为等比数列,且,,则( )
A.4B.±4C.8D.±8
【答案】C
【分析】根据题意得到,再结合即可求解的值.
【详解】依题意得,
又,所以.
故选:C.
2.(2023·山东日照·山东省日照实验高级中学校考模拟预测)南宋数学家杨辉在《详解九章算法》和《算法通变本末》中提出了一些新的垛积公式,他所讨论的高阶等差数列与一般等差数列不同,前后两项之差并不相等,但是逐项之差成等差数列.现有一高阶等差数列,其前7项分别为1,2,4,7,11,16,22,则该数列的第100项为( )
A.4 923B.4 933C.4 941D.4 951
【答案】D
【分析】设该高阶等差数列为,逐项之差成等差数列记为,求出通项公式,由,利用累加法求.
【详解】设该高阶等差数列为,则的前7项分别为1,2,4,7,11,16,22.
令,则数列为1,2,3,4,5,6,…,所以数列是首项为1,公差为1的等差数列,所以,即,
故
.
故选:D
3.(2023·河南濮阳·濮阳一高校考模拟预测)数列满足,,现求得的通项公式为,,若表示不超过的最大整数,则的值为( )
A.43B.44C.45D.46
【答案】D
【分析】根据题意可解得,,分别计算可得,,由可得,所以.
【详解】联立方程;
解得,,
则,
由题可得,,,且,
所以,
则,
因为,所以,故,
故选:D.
二、多选题
4.(2023·吉林白山·抚松县第一中学校考模拟预测)对于数列,把它连续两项与的差记为得到一个新数列,称数列为原数列的一阶差数列.若,则数列是的二阶差数列,以此类推,可得数列的p阶差数列.如果某数列的p阶差数列是一个非零的常数列,则称此数列为p阶等差数列,如数列1,3,6,10.它的前后两项之差组成新数列2,3,4.新数列2,3,4的前后两项之差再组成新数列1,1,1,新数列1,1,1为非零常数列,则数列1,3,6,10称为二阶等差数列.已知数列满足,且,则下列结论中正确的有( )
A.数列为二阶等差数列
B.数列为三阶等差数列
C.数列的前n项和为
D.若数列为k阶等差数列,则的前n项和为阶等差数列
【答案】ABD
【分析】根据前n项和与通项之间的关系可得,利用累积法可得.对于A、B、D:根据题意分析运算即可;对于C:利用裂项相消法运算即可.
【详解】因为,则,
两式相减得:,整理得,
注意到,则,
当时,则;
显然当,符合上式;
故.
对于A:,
为非零常数,
故数列为二阶等差数列,故A正确;
对于B:对数列,它的一阶差数列为为二阶等差数列,故为三阶等差数列,故B正确;
对于C:因为,
故的前项和为,故C错误;
对于D:对数列,它的一阶差数列为,
若为阶等差数列,故为阶等差数列,故D正确.
故选:ABD.
5.(2023·辽宁锦州·统考二模)如果有限数列满足,则称其为“对称数列”,设是项数为的“对称数列”,其中是首项为50,公差为的等差数列,则( )
A.若,则
B.若,则所有项的和为590
C.当时,所有项的和最大
D.所有项的和可能为0
【答案】BC
【分析】确定的和,代入数据计算得到BC正确,D错误,计算,A错误,得到答案.
【详解】的和,
对选项A:,则,错误;
对选项B:,则所有项的和为,正确;
对选项C:的和,当时,和最大,正确.
对选项D:,方程无正整数解,错误.
故选:BC
6.(2023·山东日照·统考二模)如图,在平面直角坐标系中的一系列格点,其中,且.记,如,即,即,即,…,以此类推.设数列的前n项和为,则( )
A.B.
C.D.
【答案】BD
【分析】设,,记设数列的前n项和为,则,由图观察可知第圈的个点对应的这项的和为0,则,同时第圈的最后一个点对应坐标为,设在第圈,则圈共有个数,可判断前圈共有个数,所在点的坐标为,向前推导,则可判断A,B选项;当时,,即可判断C选项;借助与图可知,即项之和,对应点的坐标为,,…,,即可求解判断D选项.
【详解】由题知,点,,设,,记设数列的前n项和为,
则,第一圈从点到点共8个点,由对称性可知;
第二圈从点到点共16个点,由对称性可知,即 ,
以此类推,可得第圈的个点对应的这项的和为0,即,
设在第圈,则,由此可知前圈共有个数,故,则,所在点的坐标为,则,所在点的坐标为,
则,所在点的坐标为,则,故A错误;
,故B正确;
当时,所在点的坐标为,则,故C错误;
,对应点的坐标为,,…,,
所以,故D正确.
故选:BD
【点睛】关键点睛:观察图形,利用对称性求解问题,对D选项,考虑已知的前项和与所求的关系,结合图形,可适当先列举找到规律,再求解.
三、填空题
7.(2023·辽宁大连·育明高中校考一模)某高中图书馆为毕业生提供网上阅读服务,其中电子阅览系统的登录码由学生的届别+班级+学号+特别码构成.这个特别码与如图数表有关,数表构成规律是:第一行数由正整数从小到大排列得到,下一行数由前一行每两个相邻数的和写在这两个数正中间下方得到.以此类推特别码是学生届别数对应表中相应行的自左向右第一个数的个位数字,如:1997届3班21号学生的登陆码为1997321*.(*为表中第1997行第一个数的个位数字).若已知某毕业生的登录码为201*2138,则可以推断该毕业生是 届2班13号学生.
【答案】
【分析】根据图表中的数据,得到第行的第个数为,根据通项公式得到的个位数呈现周期性变化,且周期为,然后根据代入分别检验,即可求解.
【详解】根据图表可得,第行的前两个数之差为,
设第行的第一个数为,则,即
两边同时除以,可得,且,
所以数列是首项为,公差为的等差数列,所以,
所以,
因为的个位数分别为,所以的个位数呈现周期性变化,且周期为,
因为,所以,
若时,则,
因为,所以的个位数是,故的个位数为;
若时,则,
因为,所以的个位数是,故的个位数为;
若时,则,
因为,所以的个位数是,故的个位数为;
若时,则,
因为,所以的个位数是,故的个位数为,
同理可得:的个位数为,的个位数为,的个位数为,
的个位数为,的个位数为,的个位数为,
所以某毕业生的登录码为201*2138,则,
故推断该毕业生是届2班13号学生.
故答案为:.
四、双空题
8.(2023·山西大同·校联考一模)数学家祖冲之曾给出圆周率的两个近似值:“约率”与“密率”.它们可用“调日法”得到:称小于3.1415926的近似值为弱率,大于3.1415927的近似值为强率.由,取3为弱率,4为强率,得,故为强率,与上一次的弱率3计算得,故为强率,继续计算,…….若某次得到的近似值为强率,与上一次的弱率继续计算得到新的近似值;若某次得到的近似值为弱率,与上一次的强率继续计算得到新的近似值,依此类推,已知,则 ; .
【答案】 6
【分析】根据题意不断计算即可解出.
【详解】因为为强率,由可得,,即为强率;
由可得,,即为强率;
由可得,,即为强率;
由可得,,即为强率,所以;
由可得,,即为弱率;
由可得,.
故答案为:6;.
9.(2023·广东广州·广州市从化区从化中学校考模拟预测)若数列从第二项起,每一项与前一项的差构成等差数列,则称数列为二阶等差数列.某数学小组在数学探究课上,用剪刀沿直线剪一圆形纸片,将剪刀最多可以将圆形纸片分成的块数记为,经实际操作可得,,,,…,根据这一规律,得到二阶等差数列,则 ;若将圆形纸片最多分成1276块,则 .
【答案】 37 50
【分析】由二阶等差数列的定义结合所给条件求出数列的通项公式,再由通项公式求和所对应的项数.
【详解】因为数列为二阶等差数列,
所以数列为等差数列,
由,,,,
可得,
所以数列为首项为,公差为的等差数列,
所以,
所以当时,,
将以上各式相加可得,,又,
所以,其中,经验证也满足该关系,
所以,
所以,
令,则,
解得.
故答案为:;.
10.(2023·云南·校联考模拟预测)定义表示与实数的距离最近的整数(当为两相邻整数的算术平均值时,取较大整数),如,,,,令函数,数列的通项公式为,其前项和为,则 ; .
【答案】 4 89
【分析】空1:根据数列新定义求出前6项,求和即可;空2:根据数列新定义,数列重新分组可得,且满足第组有个数,且每组中所有数之和为,根据规律求和即可.
【详解】空1:因为,,,,,,所以;
空2:根据,当时,,则,,
当时,,则,,
当时,,则,,
当时,,则,,
以此类推,将重新分组如下,,
第组有个数,且每组中所有数之和为,
设在第组中,
则,可得,解得,故在第45组,
前面共有44组,共1980项,所以.
故答案为:4;89.
【点睛】关键点睛:涉及数列新定义问题,关键是理解新定义,利用新定义合理推导,结合数列通项和求和知识解答.
五、解答题
11.(2023·吉林白山·抚松县第一中学校考模拟预测)已知数列是以为首项的常数列,为数列的前n项和.
(1)求;
(2)设正整数,其中.例如:,则,;,则,.若,求数列的前n项和.
【答案】(1)
(2)
【分析】(1)根据题意可得,结合等比数列求和公式运算求解;
(2)根据题意可得,利用分组求和结合错位相减法运算求解.
【详解】(1)由题意可得:,则,
可得,可知数列是以首项,公比的等比数列,
所以.
(2)因为
则
由题意,
所以,
可得,
(i)先求数列的前n项和,记之为,
则①
②
①②得:,
所以;
(ⅱ)再求的前n项和,记之为,则;
综上所述:.
12.(2023·海南海口·统考模拟预测)将数列按照一定的规则,依顺序进行分组,得到一个以组为单位的序列称为数列的一个分群数列,称为这个分群数列的原数列.如,,,,,是数列的一个分群数列,其中第个括号称为第群.已知数列的通项公式为.
(1)若数列的一个分群数列每个群都含有项,该分群数列第群的最后一项为,求数列的通项公式.
(2)若数列的一个分群数列满足第群含有项,为的该分群数列第群所有项构成的数集,设,求集合中所有元素的和.
【答案】(1)
(2)26
【分析】(1)由分群数列的定义推导即可求解;
(2)根据该分群数列第k群含有k项,求出该分群数列的前6群,从而得到集合即可求解.
【详解】(1)由题意,该分群数列第k群的最后一项,
由,所以,所以数列的通项公式为
(2)由题意,该分群数列第k群含有k项,所以该分群数列的前6群为:
,
又,显然有.
当时满足,即.
所以集合中所有元素之和为
13.(2023·河北沧州·统考三模)定义矩阵运算:.已知数列,满足,且.
(1)证明:,分别为等差数列,等比数列.
(2)求数列的前n项和.
【答案】(1)证明见解析
(2)
【分析】(1)根据矩阵运算的定义得出关于和的等式,根据消元法得出和在时的通项公式,检验和是否满足时的通项公式,即可证明;
(2)写出数列的通项公式,根据等差数列和等比数列求和公式,分组求和即可.
【详解】(1)证明:因为,
所以,
消去,得,
当时,,则,
当时,由及,得,
所以,
因为,,
所以为公差为1的等差数列,为公比为2的等比数列.
(2)由(1)知,
则
.
14.(2023·安徽六安·安徽省舒城中学校考一模)数列满足,称为数列的指数和.
(1)若,求所有可能的取值;
(2)求证:数列的指数和的充分必要条件是.
【答案】(1)
(2)证明见解析
【分析】(1)分别讨论的取值,由可求得所有可能的取值;
(2)当时,可知,结合等比数列求和公式可证得充分性成立;假设,可知,结合等比数列求和公式可证得必要性成立,由此可得结论.
【详解】(1)由题意知:,
,
当时,;当,时,;
当,时,;当,时,;
当,时,;当,时,;
当,时,;当时,;
综上所述:所有可能的取值为.
(2)充分性:当时,(当且仅当时取等号),
即当时,,充分性成立;
必要性:假设,则(当且仅当时取等号),
与矛盾,假设错误,即,必要性成立;
综上所述:数列的指数和的充分必要条件是
15.(2023·黑龙江哈尔滨·哈尔滨市第四中学校校考模拟预测)已知Q:,,…,为有穷整数数列.给定正整数m,若对任意的,在Q中存在,,,…,,使得,则称Q为m连续可表数列.
(1)判断是否为7连续可表数列?是否为8连续可表数列?说明理由;
(2)若Q:,,…,为8连续可表数列,求证:k的最小值为4.
【答案】(1)Q是7连续可表数列,但不是8连续可表数列,理由见详解.
(2)证明见解析
【分析】(1)根据连续可表数列的定义逐一检验即可;
(2)当时,利用定义确定数列的最大项和最小项,然后根据定义证明即可,当时,取.然后验证其为8连续可表数列可证.
【详解】(1)若.
因为,
所以对任意的,在Q中存在,,,…,,使得,故Q为7连续可表数列;
因为,,
所以不存在连续项之和等于8,故Q不是8连续可表数列.
(2)若Q:,,…,为8连续可表数列,则数列Q中必存在元素1,显然不满足;
若,因为必存在连续项之和等于8(包括1项),所以Q中另一个元素必为7或8,
显然此时不存在连续项之和等于2,不满足;
若,因为必存在连续项之和等于2(包括1项),所以Q中必含两个1或一个1一个2,
又因为必存在连续项之和等于8(包括1项),所以Q中另一个元素必为5或6或7或8,
此时不存在连续项之和等于4(包括1项),不满足;
若,可取.
此时,
所以Q为8连续可表数列,
综上,若Q:,,…,为8连续可表数列,k的最小值为4.
【真题感知】
一、单选题
1.(2020·全国·统考高考真题)0-1周期序列在通信技术中有着重要应用.若序列满足,且存在正整数,使得成立,则称其为0-1周期序列,并称满足的最小正整数为这个序列的周期.对于周期为的0-1序列,是描述其性质的重要指标,下列周期为5的0-1序列中,满足的序列是( )
A.B.C.D.
【答案】C
【分析】根据新定义,逐一检验即可
【详解】由知,序列的周期为m,由已知,,
对于选项A,
,不满足;
对于选项B,
,不满足;
对于选项D,
,不满足;
故选:C
【点晴】本题考查数列的新定义问题,涉及到周期数列,考查学生对新定义的理解能力以及数学运算能力,是一道中档题.
二、多选题
2.(2021·全国·统考高考真题)设正整数,其中,记.则( )
A.B.
C.D.
【答案】ACD
【分析】利用的定义可判断ACD选项的正误,利用特殊值法可判断B选项的正误.
【详解】对于A选项,,,
所以,,A选项正确;
对于B选项,取,,,
而,则,即,B选项错误;
对于C选项,,
所以,,
,
所以,,因此,,C选项正确;
对于D选项,,故,D选项正确.
故选:ACD.
三、解答题
3.(2020·江苏·统考高考真题)已知数列的首项a1=1,前n项和为Sn.设λ与k是常数,若对一切正整数n,均有成立,则称此数列为“λ~k”数列.
(1)若等差数列是“λ~1”数列,求λ的值;
(2)若数列是“”数列,且an>0,求数列的通项公式;
(3)对于给定的λ,是否存在三个不同的数列为“λ~3”数列,且an≥0?若存在,求λ的取值范围;若不存在,说明理由,
【答案】(1)1
(2)
(3)
【分析】(1)根据定义得,再根据和项与通项关系化简得,最后根据数列不为零数列得结果;
(2)根据定义得,根据平方差公式化简得,求得,即得;
(3)根据定义得,利用立方差公式化简得两个方程,再根据方程解的个数确定参数满足的条件,解得结果
【详解】(1)
(2)
,
(3)假设存在三个不同的数列为数列.
或
或
∵对于给定的,存在三个不同的数列为数列,且
或有两个不等的正根.
可转化为,不妨设,则有两个不等正根,设.
① 当时,,即,此时,,满足题意.
② 当时,,即,此时,,此情况有两个不等负根,不满足题意舍去.
综上,
【点睛】本题考查数列新定义、由和项求通项、一元二次方程实根分步,考查综合分析求解能力,属难题.
4.(2021·北京·统考高考真题)设p为实数.若无穷数列满足如下三个性质,则称为数列:
①,且;
②;
③,.
(1)如果数列的前4项为2,-2,-2,-1,那么是否可能为数列?说明理由;
(2)若数列是数列,求;
(3)设数列的前项和为.是否存在数列,使得恒成立?如果存在,求出所有的p;如果不存在,说明理由.
【答案】(1)不可以是数列;理由见解析;(2);(3)存在;.
【分析】(1)由题意考查的值即可说明数列不是数列;
(2)由题意首先确定数列的前4项,然后讨论计算即可确定的值;
(3)构造数列,易知数列是的,结合(2)中的结论求解不等式即可确定满足题意的实数的值.
【详解】(1)因 为 所以,
因 为所 以
所以数列,不可能是数列.
(2)性质①,
由性质③,因此或,或,
若,由性质②可知,即或,矛盾;
若,由有,矛盾.
因此只能是.
又因为或,所以或.
若,则,
不满足,舍去.
当,则前四项为:0,0,0,1,
下面用数学归纳法证明:
当时,经验证命题成立,假设当时命题成立,
当时:
若,则,利用性质③:
,此时可得:;
否则,若,取可得:,
而由性质②可得:,与矛盾.
同理可得:
,有;
,有;
,又因为,有
即当时命题成立,证毕.
综上可得:,.
(3)令,由性质③可知:
,
由于,
因此数列为数列.
由(2)可知:
若;
,,
因此,此时,,满足题意.
【点睛】本题属于数列中的“新定义问题”,“新定义”主要是指即时定义新概念、新公式、新定理、新法则、新运算五种,然后根据此新定义去解决问题,有时还需要用类比的方法去理解新的定义,这样有助于对新定义的透彻理解.但是,透过现象看本质,它们考查的还是基础数学知识,所以说“新题”不一定是“难题”,掌握好三基,以不变应万变才是制胜法宝.
5.(2022·北京·统考高考真题)已知为有穷整数数列.给定正整数m,若对任意的,在Q中存在,使得,则称Q为连续可表数列.
(1)判断是否为连续可表数列?是否为连续可表数列?说明理由;
(2)若为连续可表数列,求证:k的最小值为4;
(3)若为连续可表数列,且,求证:.
【答案】(1)是连续可表数列;不是连续可表数列.
(2)证明见解析.
(3)证明见解析.
【分析】(1)直接利用定义验证即可;
(2)先考虑不符合,再列举一个合题即可;
(3)时,根据和的个数易得显然不行,再讨论时,由可知里面必然有负数,再确定负数只能是,然后分类讨论验证不行即可.
【详解】(1),,,,,所以是连续可表数列;易知,不存在使得,所以不是连续可表数列.
(2)若,设为,则至多,6个数字,没有个,矛盾;
当时,数列,满足,,,,,,,, .
(3),若最多有种,若,最多有种,所以最多有种,
若,则至多可表个数,矛盾,
从而若,则,至多可表个数,
而,所以其中有负的,从而可表1~20及那个负数(恰 21个),这表明中仅一个负的,没有0,且这个负的在中绝对值最小,同时中没有两数相同,设那个负数为 ,
则所有数之和,,
,再考虑排序,排序中不能有和相同,否则不足个,
(仅一种方式),
与2相邻,
若不在两端,则形式,
若,则(有2种结果相同,方式矛盾),
, 同理 ,故在一端,不妨为形式,
若,则 (有2种结果相同,矛盾),同理不行,
,则 (有2种结果相同,矛盾),从而,
由于,由表法唯一知3,4不相邻,、
故只能,①或,②
这2种情形,
对①:,矛盾,
对②:,也矛盾,综上,
当时,数列满足题意,
.
【点睛】关键点睛,先理解题意,是否为可表数列核心就是是否存在连续的几项(可以是一项)之和能表示从到中间的任意一个值.本题第二问时,通过和值可能个数否定;第三问先通过和值的可能个数否定,再验证时,数列中的几项如果符合必然是的一个排序,可验证这组数不合题.
6.(2023·北京·统考高考真题)已知数列的项数均为m,且的前n项和分别为,并规定.对于,定义,其中,表示数集M中最大的数.
(1)若,求的值;
(2)若,且,求;
(3)证明:存在,满足 使得.
【答案】(1),,,
(2)
(3)证明见详解
【分析】(1)先求,根据题意分析求解;
(2)根据题意题意分析可得,利用反证可得,在结合等差数列运算求解;
(3)讨论的大小,根据题意结合反证法分析证明.
【详解】(1)由题意可知:,
当时,则,故;
当时,则,故;
当时,则故;
当时,则,故;
综上所述:,,,.
(2)由题意可知:,且,
因为,且,则对任意恒成立,
所以,
又因为,则,即,
可得,
反证:假设满足的最小正整数为,
当时,则;当时,则,
则,
又因为,则,
假设不成立,故,
即数列是以首项为1,公差为1的等差数列,所以.
(3)因为均为正整数,则均为递增数列,
(ⅰ)若,则可取,满足 使得;
(ⅱ)若,则,
构建,由题意可得:,且为整数,
反证,假设存在正整数,使得,
则,可得,
这与相矛盾,故对任意,均有.
①若存在正整数,使得,即,
可取,
满足,使得;
②若不存在正整数,使得,
因为,且,
所以必存在,使得,
即,可得,
可取,
满足,使得;
(ⅲ)若,
定义,则,
构建,由题意可得:,且为整数,
反证,假设存在正整数,使得,
则,可得,
这与相矛盾,故对任意,均有.
①若存在正整数,使得,即,
可取,
即满足,使得;
②若不存在正整数,使得,
因为,且,
所以必存在,使得,
即,可得,
可取,
满足,使得.
综上所述:存在使得.
相关试卷
这是一份新高考数学一轮复习精品讲练测第6章第04讲 数列求和综合(2份,原卷版+解析版),文件包含新高考数学一轮复习精品讲练测第6章第04讲数列求和综合附加错位相减法万能公式教师版doc、新高考数学一轮复习精品讲练测第6章第04讲数列求和综合附加错位相减法万能公式学生版doc等2份试卷配套教学资源,其中试卷共96页, 欢迎下载使用。
这是一份新高考数学一轮复习精品讲练测第4章第05讲 ω的取值范围及最值问题(培优)(2份,原卷版+解析版),文件包含新高考数学一轮复习精品讲练测第4章第05讲ω的取值范围及最值问题培优教师版doc、新高考数学一轮复习精品讲练测第4章第05讲ω的取值范围及最值问题培优学生版doc等2份试卷配套教学资源,其中试卷共57页, 欢迎下载使用。
这是一份新高考数学一轮复习精品讲练测第3章第11讲 导数中的新定义问题(2份,原卷版+解析版),文件包含新高考数学一轮复习精品讲练测第3章第11讲导数中的新定义问题教师版doc、新高考数学一轮复习精品讲练测第3章第11讲导数中的新定义问题学生版doc等2份试卷配套教学资源,其中试卷共39页, 欢迎下载使用。
