





四川省成都市2023-2024学年高一上学期期末调研考试化学试卷(Word版附解析)
展开
这是一份四川省成都市2023-2024学年高一上学期期末调研考试化学试卷(Word版附解析),文件包含四川省成都市2023-2024学年上学期期末高一调研考试化学Word版含解析docx、四川省成都市2023-2024学年上学期期末高一调研考试化学Word版无答案docx等2份试卷配套教学资源,其中试卷共28页, 欢迎下载使用。
本试卷分选择题和非选择题两部分。第I卷(选择题)1至4页,第II卷(非选择题)4至6页,共6页,满分100分,考试时间90分钟。
注意事项:
1.答题前,务必将自己的姓名、考籍号填写在答题卡规定的位置上。
2.答选择题时,必须使用2B铅笔将答题卡上对应题目的答案标号涂黑,如需改动,用橡皮擦擦干净后,再选涂其它答案标号。
3.答非选择题时,必须使用0.5毫米黑色签字笔,将答案书写在答题卡规定的位置上。
4.所有题目必须在答题卡上作答,在试题卷上答题无效。
5.考试结束后,只将答题卡交回。
可能用到的相对原子质量:H-1 C-12 O-16 Na-23 Mg-24 K-39
第I卷(选择题,共40分)
本卷共20题,每题2分,共40分。每题只有一个选项符合题意。
1. 中华传统文化蕴含大量化学知识,下列关于“熬胆矾铁釜,久之亦化为铜”的说法正确的是
A. “化为铜”的过程属于氧化还原反应B. 铁釜中的铁能导电属于电解质
C. 用红色激光笔照射胆矾溶液,能看到光亮通路D. 铁的氧化性比铜强
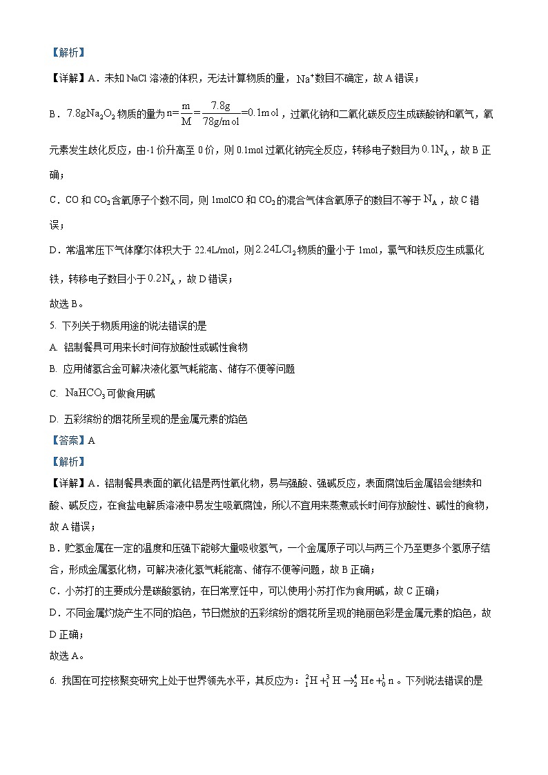
2. 将某干燥剂(主要成分是或者)露置于空气中,下列说法正确的是
A. ①两端的物质均为碱性氧化物B. ②两端的物质都为钙盐
C. ③两端物质间发生复分解反应D. ④两端的物质间不反应
3. 实验时要根据物质性质明晰原理,注意安全操作。下列做法不恰当的是
A. 将用剩的钠块放回原试剂瓶中保存
B. 金属钾着火用沙土盖灭
C. 炽热的铁水注入潮湿模具成型
D. 用带火星木条伸入试管内验证与水反应产生
4. 用代表阿伏加德罗常数值。下列说法正确的是
A. 溶液中含有数目
B. 呼吸面罩中完全失效,转移电子数目为
C. 和的混合气体含氧原子的数目为
D. 常温常压下与足量的铁完全反应,转移电子数目为
5. 下列关于物质用途的说法错误的是
A. 铝制餐具可用来长时间存放酸性或碱性食物
B. 应用储氢合金可解决液化氢气耗能高、储存不便等问题
C. 可做食用碱
D. 五彩缤纷的烟花所呈现的是金属元素的焰色
6. 我国在可控核聚变研究上处于世界领先水平,其反应为:。下列说法错误是
A. 原子符号可以表示为TB. 是两种不同的核素
C. 的中子数为2D. 粒子的质量相同
7. 钠、铁、铜等金属在空气中容易变质腐蚀。下列说法错误的是
A. 很活泼,在湿润空气中久置变质为
B. 表面包裹一层植物油可以减缓锈蚀
C. 生活中大量使用铝制品的原因是常温下不与氧气反应
D. 古铜器表面生成铜绿,说明铜在空气中腐蚀时和参与反应
8. 下列反应的离子方程式错误的是
A. 氯气通入溶液:
B. 氯水中次氯酸见光分解:
C. 向溶液中滴加稀硫酸:
D. 溶液中滴加稀盐酸:
9. 下列实验中仪器使用合理的是
A. 用镊子夹持铁丝在氯气中燃烧B. 用坩埚蒸发食盐水得固体
C. 用分液漏斗、铁架台、烧杯完成过滤操作D. 透过蓝色钴玻璃观察钾元素的焰色
10. 实验室中下列物质转化不能通过一步反应实现的是
A. B. C. D.
11. 某同学配制溶液,下列描述正确的是
A. 应选用规格的容量瓶B. 图甲为将烧杯中热的溶液转移至容量瓶
C. 图乙是定容操作,胶头滴管应伸入容量瓶内D. 定容时俯视刻度线,所配制溶液浓度偏低
12. 如图是碳元素的价类二维图,相关推断不合理的是
A. a是一种清洁能源B. c、d都能与溶液反应
C. b形成的两种不同单质互为同素异形体D. b转化为d需加氧化剂
13. 短周期主族元素A、B、X、Y核电荷数依次增大,A与X同主族,X的最外层电子数是内层电子总数的一半,B的原子半径在短周期主族元素中最大。下列说法正确的是
A. 离子半径:
B. 简单气态氢化物的稳定性:
C. B在空气中燃烧生成离子个数比为的离子化合物
D. 最高价氧化物水化物的酸性:
14. 市售“84消毒液”显碱性,其有效成分是。下列分析错误的是
A. 制备“84消毒液”的离子方程式:
B. 加入溶液有沉淀生成,证明“84消毒液”中含有
C. 消毒液作用于物体表面时适当放置一段时间效果更好
D. 用次氯酸盐代替做消毒剂,存储更方便、使用更安全
15. 为达到实验目的,下列方案设计恰当的是
A. AB. BC. CD. D
16. 下列实验现象与操作相对应的是
A. AB. BC. CD. D
17. 下列离子在溶液中一定能大量共存的是
A. B.
C. D.
18. 某小组测定中杂质的质量分数,设计实验:取固体混合物,与足量稀硫酸充分反应,逸出的气体经干燥后用碱石灰吸收,质量增加。下列方案评价不合理的是
A. 若换用盐酸溶解固体则不易达到实验目的
B. 气体用碱石灰吸收前可经浓硫酸干燥
C. 碱石灰盛装在如图仪器中
D. 该方案中只测得m和n无法计算出的质量
19. 是一种常见化工原料,工业上可通过电解熔融制备金属。下图中a为含钠化合物,以下分析错误的是
A. a是B. b是
C. 中只含共价键D. 在水中的电离可表示为:
20. 已知反应。下列分析错误的是
A. X是B. 是还原产物
C. 每生成,共转移电子D. 反应中得到电子
第II卷(非选择题,共60分)
21. 某小组设计实验探究钠与水的反应,请完善下列实验方案并回答相关问题。
(1)[实验用品]、水、石蕊试液、玻璃片、小刀、滤纸、___________、烧杯
(2)[实验设计与实施]
(3)[结论]可由现象___________(填序号)证实猜想。写出钠与水反应的化学方程式并用双线桥表示电子转移:___________。
22. 人体内含有60多种元素,其中C、O、等为大量元素,、I等为微量元素。图1是元素周期表中的相关信息,图2是的原子结构示意图。
回答下列问题:
(1)大量元素中位于同周期的是___________(填名称);C、O构成的三原子分子的电子式为___________。
(2)根据图1,铁元素所有核素的质子数均为___________。
(3)根据图2,在元素周期表中的位置为___________。
(4)利用元素周期律进行比较,用“>”、“
相关试卷
这是一份四川省巴中市2023-2024学年高一上学期期末考试化学试卷(Word版附解析),文件包含四川省巴中市2023-2024学年高一上学期期末考试化学试题Word版含解析docx、四川省巴中市2023-2024学年高一上学期期末考试化学试题Word版无答案docx等2份试卷配套教学资源,其中试卷共19页, 欢迎下载使用。
这是一份四川省成都市铁路中学2024-2025学年高一上学期12月考试检测化学试卷(Word版附解析),文件包含四川省成都市铁路中学2024-2025学年高一上学期12月考试检测化学试题Word版含解析docx、四川省成都市铁路中学2024-2025学年高一上学期12月考试检测化学试题Word版无答案docx等2份试卷配套教学资源,其中试卷共29页, 欢迎下载使用。
这是一份四川省南充市2023-2024学年高一上学期期末考试化学试卷(Word版附解析),文件包含四川省南充市2023-2024学年高一上学期期末考试化学试题Word版含解析docx、四川省南充市2023-2024学年高一上学期期末考试化学试题Word版无答案docx等2份试卷配套教学资源,其中试卷共19页, 欢迎下载使用。
