


还剩14页未读,
继续阅读
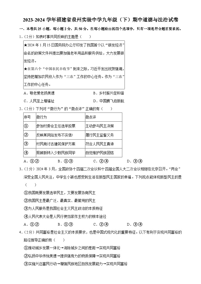
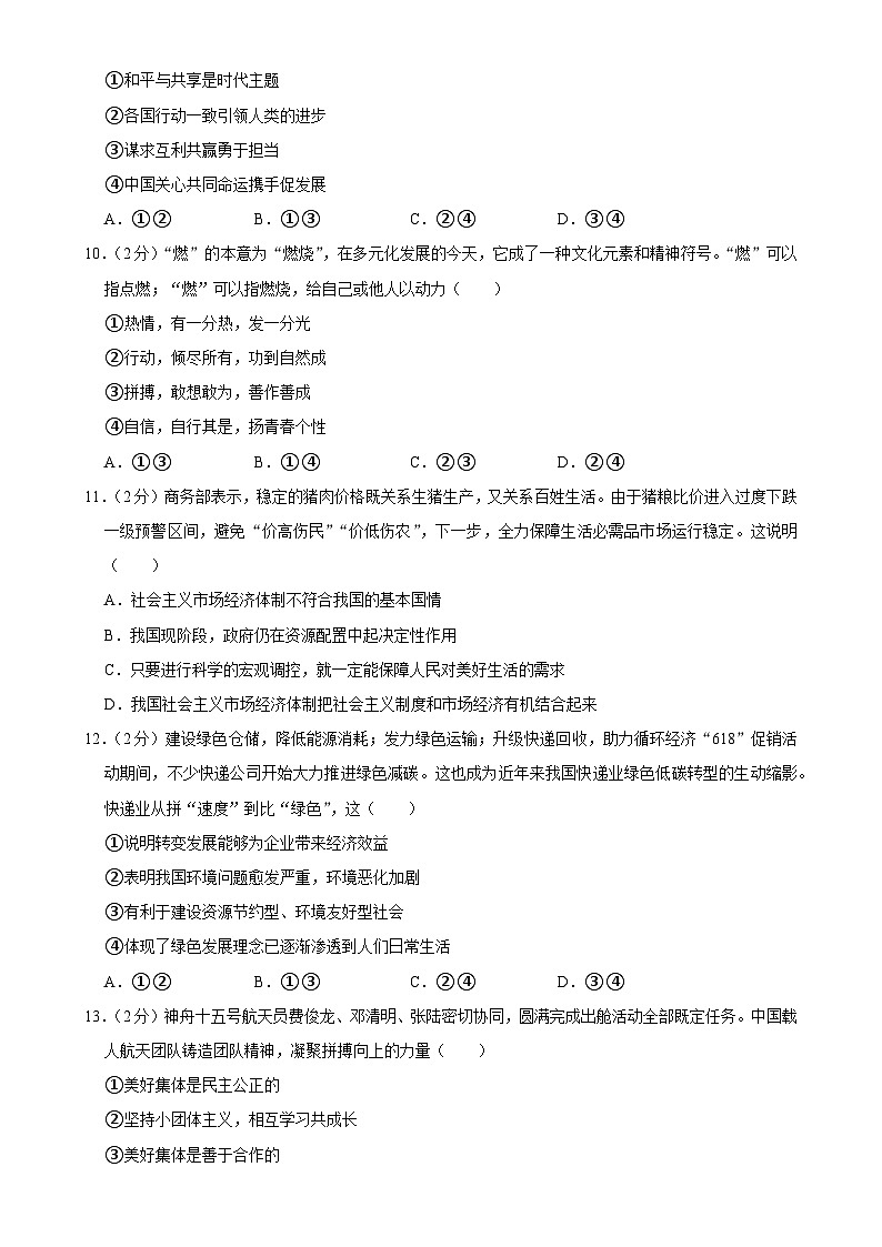
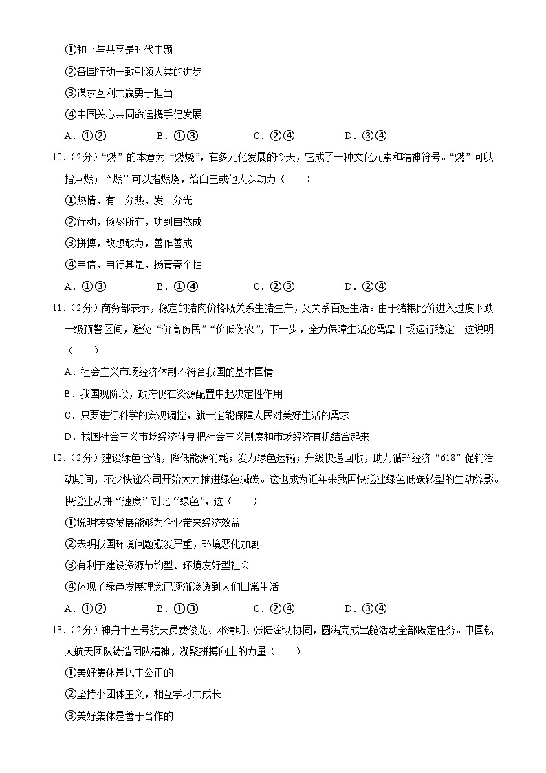
福建省泉州实验中学2023-2024学年九年级下学期期中道德与法治试卷-A4
展开
这是一份福建省泉州实验中学2023-2024学年九年级下学期期中道德与法治试卷-A4,共17页。试卷主要包含了判断说理等内容,欢迎下载使用。
相关试卷
福建省泉州市洛江区2024-2025学年九年级上学期期中道德与法治试题(原卷版)-A4:
这是一份福建省泉州市洛江区2024-2025学年九年级上学期期中道德与法治试题(原卷版)-A4,共7页。试卷主要包含了选择题等内容,欢迎下载使用。
福建省泉州市实验中学2023-2024学年九年级上学期期中道德与法治试题(无答案):
这是一份福建省泉州市实验中学2023-2024学年九年级上学期期中道德与法治试题(无答案),共7页。试卷主要包含了对漫画体现的举措,认识正确的是等内容,欢迎下载使用。
2023-2024学年福建省泉州市九年级(下)月考道德与法治试卷:
这是一份2023-2024学年福建省泉州市九年级(下)月考道德与法治试卷,共16页。试卷主要包含了选择题,非选择题等内容,欢迎下载使用。