


重庆市2023_2024学年高二生物上学期11月模拟考试试题
展开
这是一份重庆市2023_2024学年高二生物上学期11月模拟考试试题,共7页。试卷主要包含了考试结束后,将答题卡交回等内容,欢迎下载使用。
本试卷为第Ⅰ卷(选择题)和第1I卷(非选择题) 两部分,共100分,考试时间75分钟。
注意事项:1.答卷前,请考生务必把自己的姓名、准考证号填写在答题卡上:
2.作答时,务必将答案写在答题卡上,写在本试卷及草稿纸上无效;
3.考试结束后,将答题卡交回。
一、单选题
1. 脑脊液属于细胞外液,充满在各脑室、蛛网膜下腔和脊髓中央管内,蛋白质含量较低。正常脑脊液具有一定的压力,对维持颅压的相对稳定有重要作用。下列说法错误的是( )
A. 脑脊液中含有的缓冲物质使其 pH 保持相对稳定 B. 脑脊液可以为脑部细胞提供营养,运输代谢废物
C. 脑脊液产生过多或循环通路受阻会导致颅内压升高 D. 脑部细胞不能通过脑脊液与外界环境进行物质交换
2. 机体的多种生命活动是在内环境中进行的。下列生理过程发生于内环境的是( )
A. 葡萄糖在呼吸酶作用下分解 B. 胰高血糖素的合成与加工
C. 体液中的吞噬细胞吞噬细菌 D. 唾液中的溶菌酶分解细菌的细胞壁
3.对神经纤维进行不同的处理可能使膜电位产生不同的变化。若用Na⁺通道阻断剂处理神经纤维后再给予一定的刺激,则下列可能出现的结果是 ( )
4. 如图表示一个离体神经元及其部分放大示意图,该神经元某处受到了一次适宜强度的刺激。下列相关叙述正确的是( )
A. 图中已兴奋部位和邻近的未兴奋部位存在电位差,使①和②处出现局部电流
B. 图中兴奋部位的细胞膜对 Na⁺有通透性,对其他分子和离子无通透性
C. 图中未兴奋部位膜外Na⁺浓度比膜内低,K⁺浓度比膜内高
D. 图中神经冲动的传导方向是:细胞体→③→④→轴突末梢
5. 科学家最早在海马突触中发现突触后神经元合成的一氧化氮(NO)能进入突触前神经元,引起谷氨酸(Glu)持续释放,使突触后神经元持续兴奋,这被认为是生物体学习和记忆的基础机制。下图为NO参与上述神经调节过程的示意图。下列叙述正确的是( )
A. Glu持续释放是正反馈调节的结果
B. NO 和Glu以相同的方式运出细胞
C. 该实例说明兴奋在突触处的传递是双向的
D. 使用Ca²⁺通道蛋白抑制剂有助于提高记忆力
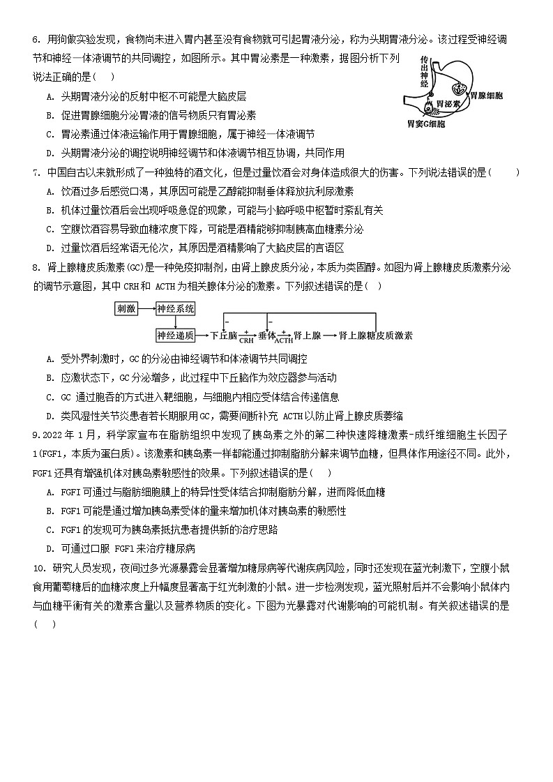
6. 用狗做实验发现,食物尚未进入胃内甚至没有食物就可引起胃液分泌,称为头期胃液分泌。该过程受神经调节和神经—体液调节的共同调控,如图所示。其中胃泌素是一种激素,据图分析下列说法正确的是( )
A. 头期胃液分泌的反射中枢不可能是大脑皮层
B. 促进胃腺细胞分泌胃液的信号物质只有胃泌素
C. 胃泌素通过体液运输作用于胃腺细胞,属于神经—体液调节
D. 头期胃液分泌的调控说明神经调节和体液调节相互协调,共同作用
7. 中国自古以来就形成了一种独特的酒文化,但是过量饮酒会对身体造成很大的伤害。下列说法错误的是( )
A. 饮酒过多后感觉口渴,其原因可能是乙醇能抑制垂体释放抗利尿激素
B. 机体过量饮酒后会出现呼吸急促的现象,可能与小脑呼吸中枢暂时紊乱有关
C. 空腹饮酒容易导致血糖浓度下降,可能是酒精能够抑制胰高血糖素分泌
D. 过量饮酒后经常语无伦次,其原因是酒精影响了大脑皮层的言语区
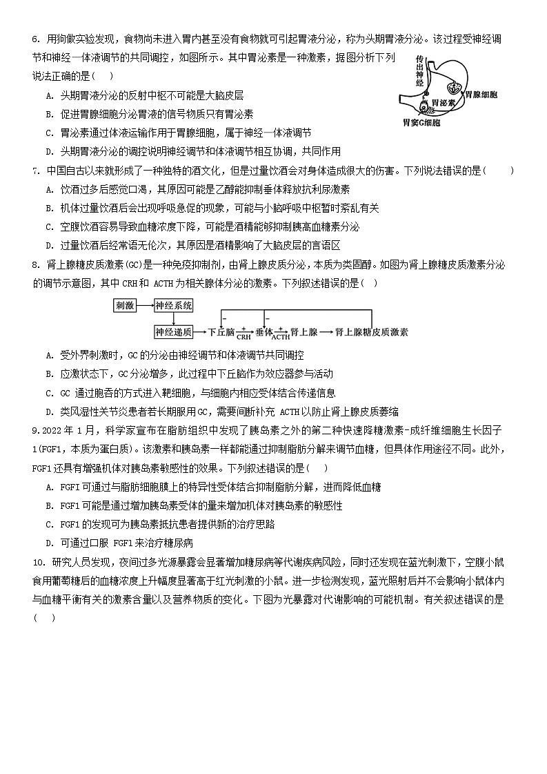
8. 肾上腺糖皮质激素(GC)是一种免疫抑制剂,由肾上腺皮质分泌,本质为类固醇。如图为肾上腺糖皮质激素分泌的调节示意图,其中CRH和 ACTH为相关腺体分泌的激素。下列叙述错误的是( )
A. 受外界刺激时,GC的分泌由神经调节和体液调节共同调控
B. 应激状态下,GC分泌增多,此过程中下丘脑作为效应器参与活动
C. GC 通过胞吞的方式进入靶细胞,与细胞内相应受体结合传递信息
D. 类风湿性关节炎患者若长期服用GC,需要间断补充 ACTH以防止肾上腺皮质萎缩
9.2022年1月,科学家宣布在脂肪组织中发现了胰岛素之外的第二种快速降糖激素-成纤维细胞生长因子1(FGF1,本质为蛋白质)。该激素和胰岛素一样都能通过抑制脂肪分解来调节血糖,但具体作用途径不同。此外,FGF1还具有增强机体对胰岛素敏感性的效果。下列叙述错误的是( )
A. FGFI可通过与脂肪细胞膜上的特异性受体结合抑制脂肪分解,进而降低血糖
B. FGF1可能是通过增加胰岛素受体的量来增加机体对胰岛素的敏感性
C. FGF1的发现可为胰岛素抵抗患者提供新的治疗思路
D. 可通过口服 FGFl来治疗糖尿病
10. 研究人员发现,夜间过多光源暴露会显著增加糖尿病等代谢疾病风险,同时还发现在蓝光刺激下,空腹小鼠食用葡萄糖后的血糖浓度上升幅度显著高于红光刺激的小鼠。进一步检测发现,蓝光照射后并不会影响小鼠体内与血糖平衡有关的激素含量以及营养物质的变化。下图为光暴露对代谢影响的可能机制。有关叙述错误的是( )
A. 小鼠可能对蓝光较敏感,但对红光不敏感,导致实验结果有显著差异
B.“光暴露”使血糖浓度上升可能是因为支配脂肪组织的交感神经受抑
C. 蓝光通常会让人感觉凉爽极可能和棕色脂肪组织产热量减少密切相关
D. 上述研究体现出稳态的维持依赖于神经系统和内分泌系统的共同调节
11.信息分子是指生物体内、外具有调节细胞生命活动作用的化学物质。下图是有关信息分子发挥生理作用的叙述,错误的是( )
A.信息分子A一般需囊泡运输,释放后需与突触后膜上受体结合才能进入突触后膜
B. 信息分子C作为体液中的信息分子具有调节血浆 pH 的作用
C. 寒冷环境下,交感神经分泌的信息分子B可直接控制肾上腺髓质,使其分泌的激素增多,以增加机体产热
D. 信息分子 D、E发挥作用后就失活
12. 下列有关免疫细胞细胞膜上受体的叙述,错误的是( )
A. 成熟的B淋巴细胞膜上与特定抗原结合的受体分子是抗体
B. 细胞毒性T细胞可识别被感染的细胞、癌细胞和异体细胞
C. 树突状细胞细胞膜上有多种抗原的受体以便呈递不同抗原
D. 记忆细胞能识别特定抗原的物质基础是其细胞膜表面的受体
13. 猴痘患者的症状与天花类似。天花已不复存在,猴痘依然在肆虐。猴痘病毒侵入人体后可发生如图所示的免疫反应(X为有关物质),下列分析正确的是( )
A. 细胞毒性T细胞需要两信号才能被激活
B. 激活的细胞毒性T细胞导致靶细胞解体死亡不受基因控制
C. 图示过程不能完全清除猴痘病毒,若要彻底消灭,需要借助体液免疫
D. 接种疫苗旨在使机体建立图示特异性免疫路径
14. 艾滋病是由于感染 HIV(人类免疫缺陷病毒)引起的一类传染病,人体感染 HIV后体内 HIV 浓度和辅助性 T细胞浓度随时间变化如下图。下列相关叙述正确的是( )
A. HIV 属于 RNA 病毒,可以在培养基上生长
B. FG段,机体的细胞免疫能力大大下降,体液免疫几乎不受影响
C. HIV 可在辅助性T细胞内增殖,在CD段,HIV的增殖速度大于辅助性T细胞的增殖速度
D. HIV 与宿主细胞的结合依赖HIV 细胞质膜表面的蛋白质
15. 下列关于免疫失调的说法,正确的是( )
A. 免疫系统“敌我不分”引起的类风湿性关节炎属于自身免疫病
B. 过敏反应一般来的快去的也快,不会对人体造成损伤
C. 人体在首次接触过敏原时就会发生过敏反应
D. 过敏反应、自身免疫病和免疫缺陷病都是免疫能力不足引起的疾病。
二、非选择题
16. 为研究神经的兴奋传导,研究人员将蛙的脑和脊髓损毁,剥制了坐骨神经—腓肠肌标本(图甲)。将该标本置于合适的溶液中,它可以保持活性。请回答下列问题。
(1)若图二的突触前膜为传出神经元的细胞质膜,则突触后膜可表示为的细胞质膜。
(2)当轴突末梢有神经冲动传来时,结构①会往突触前膜移动,在结构①内储存了神经递质,神经递质在突触前膜以的方式释放至突触间隙,该过程(消耗/不消耗)能量。神经递质经扩散与突触后膜上的②特异性结合,增加突触后膜对Cl⁻的通透性,该神经递质为(兴奋性/抑制性)神经递质。神经递质作用后的去向有
(3)在突触后膜上,信号的转化为,突触后膜与兴奋性神经递质结合后会产生如图三所示的电位变化。其中,bc段内流,产生动作电位:ce段外流,恢复静息电位。将神经纤维置于稍低浓度的Na⁺溶液中,c点(上移/下移)。
17. 下图是人体内环境自稳态的部分调控简图,其中A~E表示相应器官,a~f表示相应物质,①~⑧表示生理过程。请据图分析并回答下列问题。
(1)激素a通过促进、促进、促进糖类转化成甘油三酯、某些氨基酸等发挥降血糖作用。除该激素外,还有(填字母)分泌的激素共同参与维持血糖平衡。
(2)剧烈运动时,人体维持血糖水平稳定的调节路径除①→②→③外还有。该过程中去甲肾上腺素含量增加并作用于胰岛B细胞抑制胰岛素分泌,其生理学意义是既防止血糖浓度过低,又。
(3)当环境温度下降时,骨骼肌战栗的意义是,另外,甲状腺激素分泌量也会增加,当甲状腺激素含量超过定浓度后会抑制图中结构(填字母)的活动,这种调节机制称为调节。
(4)如长时间处于寒冷环境下,人体的散热量会(填“大于”或“等于”或“小于”)产热量,核心区温度降低会影响到脑部功能,严重时会导致人意识会模糊,反而感觉到热,此时皮肤下毛细血管应处于状态。
18. 正常人感染病原体会引起发热,发热过程分为体温上升期、高温持续期和体温下降期。下图为体温上升期机体体温调节过程示意图,其中体温调定点是为调节体温于恒定状态,下丘脑体温调节中枢预设的一个温度值,正常生理状态下为37℃。请回答下列问题:
(1)图中激素a为(填名称),作用于垂体,垂体释放激素b作用于甲状腺,这种调节方式为,其意义是可以放大激素调节效应,形成多级反馈调节,有利于精细调控,从而维持机体的稳态。图中的甲细胞接受的信息分子为。
(2)高温持续期人体有时会出现脱水现象,垂体增加。该激素的作用是促进,从而减少尿量。人体中多种激素需要不断地合成和分泌,原因是。
A. 激素发挥作用后就失活 B. 激素发挥作用后会被回收 C. 激素发挥作用后会失活或回收
(3)若下丘脑体温调节中枢损毁,机体体温不能维持稳定,已知药物A作用于下丘脑体温调节中枢调控体温。现获得A的结构类似物M,为探究M 是否也具有解热作用并通过影响下丘脑体温调节中枢调控体温,将A、M分别用生理盐水溶解后,用发热家兔模型进行了以下实验,请完善实验方案并写出实验结论。
甲、乙、丙、丁四组实验结果,得出的结论为。
19.番鸭被番鸭呼肠孤病毒(MDRV)感染后,会造成免疫抑制并引发多种并发症,使养殖业遭受极大的经济损失。下图为番鸭肠黏膜免疫应答的部分过程。回答下列问题:
(1)当 MDRV病毒进入番鸭消化道后,消化道中的胃酸等物质会抵御部分病毒,这属于番鸭免疫系统的功能。
(2)Th1细胞主要激发免疫,请用“文字和箭号”将下面免疫过程图补充完整
(3)抗体分子的基本组成单位是,二次免疫时合成并分泌抗体的细胞是抗体在该细胞的(填细胞器)中合成,抗体分子从合成到分泌出细胞共跨过层生物膜.
(4)Th2 细胞接受抗原信息刺激后,其表面的特定分子发生变化并与结合,分泌细胞因子,该过程主要激发免疫,当MDRV 病毒再次进入番鸭组织液时,番鸭的免疫系统能迅速清除病毒的原因是。
20. 水稻的育性由一对等位基因M、m控制,基因型为MM和Mm的个体可产生正常的雌、雄配子,基因型为 mm的个体只能产生正常的雌配子,表现为雄性不育,基因M 可使雄性不育个体恢复育性。通过转基因技术将基因M与雄配子致死基因A、蓝色素生成基因D一起导入基因型为mm的个体中,并使其插入到一条不含m基因的染色体上,如图所示。基因D的表达可使种子呈现蓝色,无基因D的种子呈现白色。该方法可以利用转基因技术大量培育不含转基因成分的雄性不育个体。
(1)基因型为mm的个体在育种过程中作为(填“父本”或“母本”),该个体与育性正常的非转基因个体杂交,子代可能出现的基因型为。
(2)图示的转基因个体自交,F₁的基因型及比例为,其中雄性可育(能产生可育的雌、雄配子)的种子颜色为。F₁个体之间随机授粉,得到的种子中雄性不育种子所占比例为,快速辨别雄性不育种子和转基因雄性可育种子的方法是。
(3)若转入的基因D由于突变而不能表达,将该种转基因植株和雄性不育植株间行种植,使其随机授粉也能挑选出雄性不育种子,挑选方法是。但该方法只能将部分雄性不育种子选出,原因是。因此生产中需利用基因D正常的转基因植株大量获得雄性不育种子。
高2025届高二(上)三校联考模拟考
生物试题
一、单选题
二、非选择题
16.(1)肌肉或腺体
(2)突触小泡胞吐消耗受体抑制性被降解或回收
(3)化学信号转化为电信号 Na+ K+下移
17.(1)葡萄糖氧化分解合成糖原 B、C
(2) ④→⑤→⑥→②→③:④→⑤→⑦→⑧ 满足剧烈运动对能量的需求
(3)增加产热 A、D 负反馈(4) 大于舒张
18.(1)促甲状腺激素释放激素分级调节神经递质
(2)释放抗利尿激素肾小管和集合管对水分的重吸收A
(3)损毁下丘脑的发热家兔模型+M溶液 M也具有解热作用并通过影响下丘脑体温调节中枢调控体温
19.(1)免疫防御
(2)细胞免疫 (3) 氨基酸浆细胞核糖体 0
(4) B细胞体液记忆B细胞被MDRV病毒直接刺激时,迅速增殖分化为浆细胞,分化后快速产生大量抗体,抗体与该病毒特异性结合形成沉淀,进而被其他免疫细胞吞噬消化
分组
处理方式
结果
甲
发热家兔模型+生理盐水
发热
乙
发热家兔模型+A 溶液
退热
丙
发热家兔模型+M溶液
退热
丁
—
发热
1
2
3
4
5
6
7
8
9
10
11
12
13
14
15
D
C
C
A
A
D
B
C
D
D
A
A
C
C
A
相关试卷
这是一份重庆市2023_2024学年高二生物上学期11月月考试题含解析,共23页。试卷主要包含了选择题,非选择题等内容,欢迎下载使用。
这是一份重庆市2023_2024学年高二生物上学期10月月考试题含解析,共20页。试卷主要包含了选择题,非选择题等内容,欢迎下载使用。
这是一份重庆市2023_2024学年高二生物上学期10月阶段性检测试题含解析,共23页。试卷主要包含了考试结束后,将答题卡交回等内容,欢迎下载使用。