还剩20页未读,
继续阅读
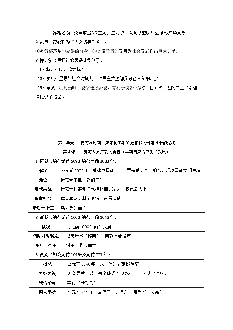
统编版(2024新版)七年级上册历史知识点期末复习提纲 讲义
展开相关学案
统编版(2024新版)七年级历史上册期末复习知识点背诵提纲 讲义:
这是一份统编版(2024新版)七年级历史上册期末复习知识点背诵提纲 讲义,共32页。学案主要包含了元谋人,蓝田人,郧县人,北京人,山顶洞人等内容,欢迎下载使用。
统编版2024版七年级上册历史期末知识点考点复习提纲:
这是一份统编版2024版七年级上册历史期末知识点考点复习提纲,共24页。学案主要包含了我国境内的远古人类,北京人,山顶洞人,北击匈奴,汉武帝巩固大一统王朝的影响等内容,欢迎下载使用。
统编版(2024新版)七年级上册历史期末专题复习提纲学案:
这是一份统编版(2024新版)七年级上册历史期末专题复习提纲学案,共14页。学案主要包含了中华文明的起源等内容,欢迎下载使用。

