


所属成套资源:【备战2025】2025年中考道德与法治一轮复习学案精讲 (含答案)
专题六 做情绪情感的主人-【新课标·新思维】2025年中考道德与法治一轮复习学案(含解析)(含解析)
展开
这是一份专题六 做情绪情感的主人-【新课标·新思维】2025年中考道德与法治一轮复习学案(含解析)(含解析),共14页。学案主要包含了青春的情绪,情绪的管理等内容,欢迎下载使用。
考点突破
考点1揭开情绪的面纱
一、青春的情绪
典例1.(2024·福建)当读到李白的诗句“人生在世不称意,明朝散发弄扁舟”时,我的情绪低落;当读到孟郊的诗句“春风得意马蹄疾,一日看尽长安花”时,我感到愉悦……这表明( )
①人的情绪复杂多样 ②人的情绪是会受到感染的
③人的情绪相对稳定 ④人的情绪受自然环境影响
A.①②B.①③C.②④D.③④
二、情绪的管理
典例 2(2024·菏泽) 下列图示中的空白处适合填写的内容是( )
小华考前感到焦虑,心情低落→ →小华逐渐变得平静下来
①观看了一场自己喜欢的民乐表演 ②将自己的书本撕碎扔进了垃圾桶
③敞开心扉与父母进行了一次长谈 ④好友安慰他说:“我也感到很焦虑。”
A.①②B.①③C.②④D.③④
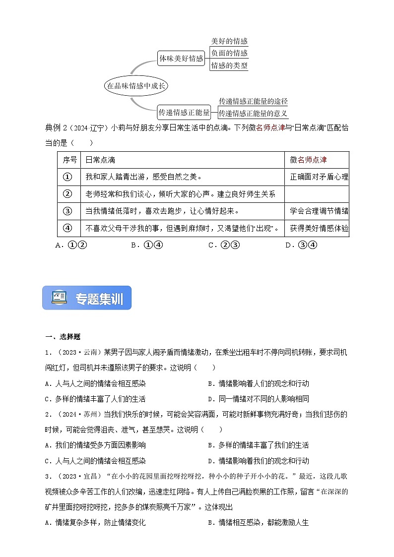
考点2品出情感的韵味
一、我们的情感世界
典例1(2024·铜仁)诗词是表达情感的重要载体。北宋文学家范仲淹被贬谪时写下:“先天下之忧而忧,后天下之乐而乐”,南宋末年名臣文天祥被囚禁时仰叹:“人生自古谁无死,留取丹心照汗青”。下列对情感理解正确的是( )
①情感与我们的想象力、创造力相关
②情感只有在诗词中才能表达得更好
③情感反映着我们对人、对事的态度和观念
④情感与情绪紧密相关并随之反应积累和发展
A.①②③B.①②④C.①③④D.②③④
二、在品味情感中成长
典例2(2024·辽宁)小莉与好朋友分享日常生活中的点滴。下列微名师点津与“日常点滴”匹配恰当的是( )
A.①②B.①④C.②③D.③④
专题集训
一、选择题
1.(2023·云南)某男子因与家人闹矛盾而情绪激动,在乘坐出租车时不停向司机转账,要求司机闯红灯,但司机并未遵照该男子的要求。这说明( )
A.人与人之间的情绪会相互感染B.情绪影响着人们的观念和行动
C.多样的情绪丰富了人们的生活D.同一情绪对不同的人影响相同
2.(2024·苏州)当我们快乐的时候,可能会笑容满面,可能对新鲜事物充满好奇;当我们悲伤的时候,可能会觉得沮丧、泄气,甚至想哭。这说明( )
A.我们的情绪受多方面因素影响B.多样的情绪丰富了我们的生活
C.人与人之间的情绪会相互感染D.情绪影响着我们的观念和行动
3.(2023·宜昌)“在小小的花园里面挖呀挖呀挖,种小小的种子开小小的花。”最近,这段儿歌视频被众多辛苦工作的人们改编,迅速走红网络。有人上传自己满脸炭黑的工作照,留言“在深深的矿井里面挖呀挖呀挖,挖多多的煤炭照亮千万家”。这体现出
A.情绪复杂多样,防止情绪变化B.情绪相互感染,都能激励人生
C.激发正面情绪,创造美好生活D.学会调节情绪,及时转移注意
4.(2024·武汉)以下是学校心理健康周“留下你的笑脸”留言墙摘录:
◎参加跑步等体育活动能帮助我转移注意,化解烦恼。
◎不开心时,我与值得信赖的师长交流,心情就变好了。
◎通过书信的方式把不良感受写出来,可以让我冷静下来。
这些留言的共同主题是( )
A.悦纳生理变化B.培养坚强意志
C.学会认识自我D.学会调控情绪
5.(2024·临夏)“宁可肌肉在深夜里燃烧,不让情绪在失败中沉沦。哪吒,就是要脱胎换骨;蝶后,一定是蝶变之后。探索运动的极限,收割青春的金牌,冠军是胜者,更是逆境中崛起的人。”感动中国2023年度人物张雨霏的事迹启示我们( )
①自强的青春态度是青春成长的唯一力量 ②要学会合理调节情绪,做情绪的主人
③要不断激发自己的潜能,做更好的自己 ④要鼓足勇气,迎难而上,做到逆境不馁
A.①②③B.①②④C.①③④D.②③④
6.(2024·天津市)小龙参加知识竞赛发挥失常,心情很郁闷。他冷静分析原因,调整状态,丰富阅读,拓展视野,力争在下一次竞赛中取得佳绩。这启示我们( )
A.要学会合理调节情绪B.挫折让我们无法前行
C.挫折肯定产生积极感受D.负面情绪必能激励成长
7.(2023·齐齐哈尔)下列对“微行动”名师点津正确的是( )
A.生活节奏加快,让我们对“慢”的容忍度越来越低。这种“慢怒症”正在吞噬我们的幸福感——保持乐观心态,任何事都要忍耐
B.小美看了《厉害了,我的国》,为祖国繁荣富强而自豪,写下了自己的真实感受——积累正面情感,养护精神
C.浩浩代表班级参加演讲比赛,发挥失常;心里很不舒服,决心在下次比赛中取得好成绩——挫折一定会使人产生积极的情绪感受
D.爸爸不高兴怒斥了小凯,小凯不高兴就踢了小狗一脚——情绪能相互传染,应该压抑
8.(2023·常德)中国空间站的三次太空授课——微重力环境下细胞学实验、太空抛物实验、水球变“懒”实验等,点亮了孩子们眼中的好奇。“天宫课堂”的开设( )
①有利于激发青少年的科学精神和创新意识
②体现创新是民族振兴、社会进步的基石
③有利于激发青少年的民族自豪感和爱国热情
④表明我国科技创新成就傲视全球
A.①③B.②④C.①④D.②③
9.(2024·广东)走出家门、拥抱绿意成为不少人的放松方式。鸟语花香、翠蔓扶风、绿草茵茵等自然元素能让人心情舒畅。这说明( )
A.人与人之间的情绪会相互感染B.我们能用热情和行动影响环境
C.情感会影响人们的判断和选择D.美好事物能激发正面情绪感受
10.(2024·齐齐哈尔模拟)每年的5月8日是世界微笑日,各地学校举办丰富多彩的主题活动。这( )
A.有助于学会消除情绪对自己的影响
B.说明青春期的情绪具有细腻性的特点
C.启示我们要善于激发正面的情绪感受
D.表明应该时刻保持快乐喜悦的积极情绪
11.(2024·宜宾)“宁可肌肉在深夜里燃烧,不让情绪在失败中沉沦。哪吒,就是要脱胎换骨;蝶后,一定是蝶变之后。探索运动的极限,收割青春的金牌,冠军是胜者,更是逆境中崛起的人。”感动中国2023年度人物张雨霏的成长密码是( )
①善于将负面的情感转变为成长的助力 ②发扬自强不息的精神,敢于战胜自己
③学会合理调节情绪,成为情绪的主人 ④正确对待挫折,发掘自身的生命力量
A.①②③B.①②④C.①③④D.②③④
12.(2024·扬州)下侧漫画《家风》告诉我们( )
A.用关爱传承美好的亲情B.迁就是维系亲情的纽带
C.学会沟通解决家庭矛盾D.现代家庭结构发生变化
二、非选择题
13.(2024·)【畅谈“心”品质探讨“心”方法】
(1)从上述同学的交谈中,你感受到他们具备了哪些健康的心理品质?
(2)运用所学知识和生活经验,请你推测同学丙是如何走出困境的。
14.(2023·山西)我该怎么办?
省城某校“阳光心理驿站”是一个经过专业心理学培训的学生社团,是同学们诉说心事、排解烦恼的温馨家园。
在该社团开放日活动时,小晋同学和小阳同学来社团倾诉了他们各自的烦恼:
小晋上了初中,其他男生都变声了,我却没有变化;别人的脸光洁帅气,我的脸却被讨厌的痘痘“占领”。现在我是又急又烦。
小阳考试时同学让我给他递纸条,我拒绝了,结果这段时间他一直不理我。我几次主动找他沟通,也无济于事,我很郁闷。
假如你是该社团成员,请从以上两位同学中选择一位,为他排解烦恼。
15.(2023·常德)阅读材料,完成下列任务。
今年的“五一”假期,很多中学生都体验到了特别的幸福。以下一组图片,反映的是前进中学七年级学生今年“五一”假期生活的美好瞬间。
请你运用《在品味情感中成长》的知识,对上述中学生的假期行为进行简要判定和评价。
要求:“判定”具体,“评价”简明。
(1)判定: 。
(2)评价:
参考答案
考点1
典例1【答案】A
【知识点】情绪及情绪的作用
【解析】①②.根据题文中的描述可知,当我们对不同诗人的不同诗句产生不同的情绪感受,这表明人的情绪复杂多样,会因不同的情境和事物而有所不同。同时,读到这些诗句后我们的情绪发生变化,也说明人的情绪是会受到感染的,符合题意;
③.人的情绪并非相对稳定,而是具有多变性,不符合题意;
④.我们的情绪变化是受到诗句内容的影响,而非自然环境,不符合题意;
故答案为:A.
【名师点津】本题考查情绪的作用知识点。人与人之间的情绪会相互感染。即使没有语言的交流,一个人的表情、声调、姿态和动作所表达的情绪,也会影响周围的人。情绪的表达不仅与自己的身心健康有关,而且关乎人际交往。
典例2【答案】B
【知识点】情绪的调节
【解析】根据所学,调节情绪的方法主要有改变认知评价、转移注意、合理宣泄、放松训练等。 观看了一场自己喜欢的民乐表演,这可以转移注意调节情绪。 敞开心扉与父母进行了一次长谈,这可以合理宣泄自己的消极情绪,所以①③正确;
②错误,将自己的书本撕碎扔进了垃圾桶 ,这没有合理表达自己的情绪,不能使自己平静;
④错误,情绪具有感染性, 好友的做法不能调节小华的情绪。
故答案为:B。
【名师点津】本题考查对情绪的调节的认识,保持积极的心态,享受喜悦和快乐,可以让我们的青春生活更加美好。适度的负面情绪,可以帮助我们适应突发事件,但持续地处于负面情绪状态,则可能危害我们的身心健康。学会合理地调节情绪,使情绪在生理活动、主观体验、外显表情等方面发生一定的变化,有助于我们更好地适应环境,成为情绪的主人。
考点2
典例1【答案】C
【知识点】情感的作用;情感与情绪的区别
【解析】根据所学,在社会生活中,情感是人最基本的精神需求。情感反映着我们对人和对事的态度、观念,影响我们的判断和选择,驱使我们做出行动。情感与我们的想象力、创造力相关。丰富、深刻的情感有助于我们更全面地观察事物,探索未知。 情感与情绪紧密相关并随之反应积累和发展 ,所以①③④正确;
②错误,情感只有在诗词中才能表达得更好的观点太绝对,是错误的。
故答案为:C。
【名师点津】本题考查对情感与情绪的关系,情感的作用的认识,我们需要与人交往,渴望人与人之间的真挚情谊。我们通过情感来体验生命、体验生活;同时,情感让我们的内心世界更加丰富。
典例2【答案】C
【知识点】情绪的调节;师生交往;青春期矛盾心理;美好情感的作用和获得方式
【解析】我和家人踏青出游,感受自然之美,可以尽情享受着大自然的恩赐,有利于获得美好情感,与面对矛盾心理无关。①说法错误,不符合题意;
老师经常和我们谈心,倾听大家的心声,有利于建立良好师生关系。②说法正确,符合题意;
当我情绪低落时,喜欢去跑步,让心情好起来,这是通过运动调节情绪的好方式。③说法正确,符合题意;
不喜欢父母干涉我的事,但遇到麻烦时,又渴望他们“出现”,这是青春期矛盾心理的表现,与获得美好情感体验无关。④说法错误,不符合题意;
故答案为:C。
【名师点津】本题考查政治常识,涉及到美好情感的获得方式、调节情绪、师生交往、青春期矛盾心理等知识点。日常学习中,我们要善于归纳、整理一些常见的概念、观点、原理,并学会运用。
【专题集训】
1.【答案】B
【知识点】情绪及情绪的作用
【解析】AC:观点虽然正确,但在题干中没有体现,故AC不符合题意;
B:某男子因与家人闹矛盾而情绪激动,不停向司机转账并要求司机闯红灯等行为,表明情绪影响人们的观念和行动,故B符合题意;
D:同一情绪对不同的人影响不同,故D说法错误;
故答案为:B。
【名师点津】本题考查情绪的作用。情绪的作用非常神奇,影响我们的行为和观念。它可以激励我们克服困难,努力向上,也可能让我们因为某个小小的挫败止步不前。结合题干中男子的表现找到对应选项。
2.【答案】D
【知识点】情绪及情绪的作用
【解析】D.题文中,题干中描述了快乐的时候会有笑容满面、对新鲜事物充满好奇等表现,悲伤的时候会觉得沮丧、泄气甚至想哭。这表明不同的情绪会导致我们产生不同的想法和行为。快乐的情绪让我们积极探索,悲伤的情绪让我们产生消极感受。这清晰地体现出情绪影响着我们的观念和行动,符合题意;
A.题文中并未体现我们的情绪受多方面因素影响,不符合题意;
B.虽然提到了快乐和悲伤两种情绪,但重点没有突出情绪对生活的丰富作用,不符合题意;
C.题文中完全没有涉及到人与人之间情绪感染的相关内容,不符合题意;
故答案为:D.
【名师点津】本题考查情绪的作用知识点。人与人之间的情绪会相互感染。即使没有语言的交流,一个人的表情、声调、姿态和动作所表达的情绪,也会影响周围的人。情绪的表达不仅与自己的身心健康有关,而且关乎人际交往。
3.【答案】C
【知识点】情绪及情绪的作用
【解析】“在小小的花园里面挖呀挖呀挖,种小小的种子开小小的花。”这传递是一种自信、努力、积极向上的正能量,这段儿歌视频被众多辛苦工作的人们改编,迅速走红网络,这体现出激发正面情绪,可以让我们的生活更加美好,所以C符合题意,正确。
A错误,随着周围情况的变化,我们的情绪也经常变化,这没有办法防止,但可以调节。
B错误,情绪有积极影响也有消极的影响,都能激励人生的观点太绝对,是错误的。
D不符合题意,题干材料中没有体现及时转移注意力的内容,应排除。
故答案为:C。
【名师点津】本题考查对情绪的作用的认识,情绪影响着我们的观念和行动。它可能激励我们克服困难、努力向上,也可能让我们因为某个小小的挫败而止步不前。
4.【答案】D
【知识点】情绪的调节;情绪的表达
【解析】 转移注意,化解烦恼;与师长交流,改善心情;写下不良感受,自我冷静等等都是关于情绪调控的,D当选,ABC没有体现。
故答案为:D。
【名师点津】考查调控情绪的措施。 调控情绪需要多方面的努力和综合的方法。通过认知与接受、表达与倾诉、放松与调节、积极思考与自我照顾、培养兴趣爱好以及寻求专业帮助等措施的综合运用可以有效地管理和调节自己的情绪状态。
5.【答案】D
【知识点】情绪的调节
【解析】①:唯一力量。观点绝对化,故①说法错误;
②③④:张雨霏不让情绪在失败中沉沦,启示我们要学会合理调控情绪,做情绪的主人;是逆境中崛起的人,启示我们要不断激发自己的潜能,做更好的自己,要鼓足勇气,迎难而上,做到逆境不馁,故②③④符合题意;
故答案为:D。
【名师点津】本题考查调节情绪、做更好的自己、挫折等。回答此题要求学生结合张雨霏的观点和事迹,抓住关键信息,逐一找到对应的选项即可。
6.【答案】A
【知识点】情绪的调节
【解析】小龙参加知识竞赛发挥失常,心情很郁闷。他冷静分析原因,调整状态,丰富阅读,拓展视野,力争在下一次竞赛中取得佳绩。这说明小龙善于调节自己的情绪,做情绪的主人,这启示我们要学会合理调节情绪,所以A正确;
B错误,题干材料说明小龙能积极面对挫折,发掘生命的力量,而不是挫折让我们无法前行;
C错误,挫折有消极的作用会产生消极的情绪, 肯定产生积极感受的观点太绝对,是错误的;
D错误, 必能激励成长的观点太绝对,应排除。
故答案为: A。
【名师点津】本题考查对情绪的调节的认识,学会合理地调节情绪,使情绪在生理活动、主观体验、外显表情等方面发生一定的变化,有助于我们更好地适应环境,成为情绪的主人。
7.【答案】B
【知识点】情感的多样性和复杂性;养护精神
【解析】小美看了《厉害了,我的国》,为祖国繁荣富强而自豪,这体现的正面情感,有利于养护精神,所以B正确。
A错误,持续地处于负面情绪状态,则可能危害我们的身心健康,所以任何事都要忍耐做法不可取。
C错误,一定会使人产生积极的情绪感受的观点太绝对,是错误的。
D错误,情绪的表达不仅与自己的身心健康有关,而且关乎人际交往,我们要学会以恰当的方式表达出来,不能压抑。
故答案为:B。
【名师点津】本题考查对情感和养护精神的认识,生活中美好的人和事物,让我们身心愉悦,逐渐丰富我们对生活、对人生的美好情感。这些情感表达着我们的愿望,促进我们的精神发展。
8.【答案】A
【知识点】情感的多样性和复杂性;开发青春的创造潜力
【解析】中国空间站是重要的太空科普教育基地,蕴含着丰富的教育资源,“天宫课堂”的开设有利于极大满足了广大青少年的好奇心,通过航天员的直播连线,用直观有趣的精心讲解和特殊场景下的科学实验,现场为孩子们答疑解惑,激发孩子们探索热情和民族自豪感和爱国热情,激发青少年的科学精神和创新意识,所以①③符合题意,正确。
②错误,教育是民族振兴和社会进步的基石。
④错误,我国科技创新能力总体不强,没有傲视全球。
故答案为:A。
【名师点津】本题考查对开发青春的创造潜力和情感的认识,青春的我们思想活跃,感情奔放,朝气蓬勃,充满对未来的美好憧憬,拥有改变自己、改变世界的创造潜力。青春韶华,我们要争当勤奋学习、自觉劳动、勇于创造的好少年,这是时代的要求。
9.【答案】D
【知识点】美好情感的作用和获得方式
【解析】D.题文中,当人们身处鸟语花香、翠蔓扶风、绿草茵茵的自然环境中,这些美好的自然元素会直接作用于人的感官,给人带来愉悦和舒适的体验,从而激发起正面的情绪感受,让人心情舒畅;这说明美好事物能激发正面情绪感受;故D符合题意;
ABC:观点正确,与题意不符合,不符合题意;
故答案为:D.
【名师点津】本题考查美好的情感知识点。生活中美好的人和事物,让我们身心愉悦,逐渐丰富我们对生活、对人生的美好情感。这些情感表达着我们的愿望,促进我们的精神发展。
10.【答案】C
【知识点】体验负面情感的意义
【解析】A:情绪的影响不好消除,故A说法错误;
B:情绪的细腻性在题干中没有体现,故B不符合题意;
C:世界微笑日,各地学校举办丰富多彩的主题活动,启示我们要善于激发正面情绪感受,故C符合题意;
D:时刻保持快乐喜悦的情绪,观点绝对化,故D说法错误;
故答案为:C。
【名师点津】本题考查情绪的影响。情绪既有积极作用,也有消极影响,我们要学会调节情绪,善于激发正面的情绪感受,保持积极乐观的心态。
11.【答案】B
【知识点】增强生命韧性的方法;自强及其意义;体验负面情感的意义
【解析】①②④:题干中的张雨霏在逆境中崛起,启示我们善于将负面的情感转变为成长的助力;发扬自强不息的精神,敢于战胜自己;正确对待挫折,发掘自身的生命力量,故①②④说法正确;
③:学会合理调节情绪,成为情绪的主人,在题干中没有体现,故③不符合题意;
故答案为:B。
【名师点津】本题考查负面情绪、战胜挫折的方法、自强。回答此题要求学生结合张雨霏的事迹,抓住题干中的关键信息“脱胎换骨、逆境中崛起”等,找到与之对应的选项。
12.【答案】A
【知识点】孝亲敬长;传递情感正能量
【解析】分析漫画,漫画《家风》中长辈关爱晚辈,晚辈尊重长辈,体现了用关爱传承美好的亲情,所以A符合题意,正确;
B错误,迁就是一种不正确的处理方式,真正维系亲情的应该是相互理解、尊重和关爱,而不是无原则的迁就;
C错误,漫画主要强调的是亲情的传承和关爱,没有体现沟通解决家庭矛盾;
D错误,漫画中并未体现现代家庭结构发生变化。
故答案为:A。
【名师点津】本题考查对传递美好情感和孝亲敬长的认识,在中国的家庭文化中,“孝”是重要的精神内涵。 孝亲敬长是中华民族的传统美德,也是每个中国公民的法律义务。
13.【答案】(1)①同学甲具备了自信的心理品质。②同学乙具备了乐观开朗的心理品质。③同学丙具备了善于反思和调整的心理品质。
(2)①运用了情绪管理的方法。他认识到焦虑情绪对学习的不利影响,通过各种方式放松自己,缓解焦虑,调节不良情绪,做情绪的做人。②掌握了科学的学习方法。了解到过度学习会降低效率,合理安排学习和休息时间,制定合理的学习计划,避免学习任务的堆积和混乱;运用多种学习方式,提高对知识的理解和掌握程度。
【知识点】情绪的调节;科学的学习方法(学会学习);自信及其意义
【解析】(1)甲同学告诉自己“我能行”这体现自信的品质。乙同学总能给身边的人带来快乐,这体现乐观开朗的品质。丙同学努力尝试多种方法调整自己,这说明她善于反思和调整自己。据此分析回答即可。
(2)分析材料结合所学知识,本题可以从运用了情绪管理的方法,掌握了科学的学习方法两方面具体分析回答即可。
【名师点津】本题考查对自信,情绪的调节和学会学习等相关知识的理解和运用,保持积极的心态,享受喜悦和快乐,可以让我们的青春生活更加美好。适度的负面情绪,可以帮助我们适应突发事件,但持续地处于负面情绪状态,则可能危害我们的身心健康。学会合理地调节情绪,使情绪在生理活动、主观体验、外显表情等方面发生一定的变化,有助于我们更好地适应环境,成为情绪的主人。
14.【答案】小晋同学,你好!其实你不必烦恼。受遗传等因素影响,我们身体发育情况各不相同,有的快,有的慢;长青春痘和变声也是青春期正常的生理变化。因此,你要正视身体的这种变化。或:小阳同学,你好!你可以尝试用改变认知评价的方法调控情绪。同桌的要求是不诚信的,你应该拒绝,友谊不能没有原则;既然自己是正确的,就不必因对方的不理解而郁闷。
【知识点】情绪的调节;青春期及青春期生理变化;友谊的澄清
【解析】小晋同学 排解烦恼的方法可以从青春期的生理变化是正常的现象,我们要正视身体变化,欣然接受青春花蕾的绽放。在追求形体、仪表美的同时也要提高品德和文化修养,体现青春的内在美等方面回答。小阳同学排解烦恼的方法可以从用改变认知评价的方法调控情绪,友谊不能没有原则,不必因对方的不理解而郁闷等方面回答即可。
【名师点津】本题考查对青春期的生理变化,情绪的调节,友谊的澄清等相关知识的理解和运用。友谊需要信任和忠诚,但“讲义气”、“够朋友”并不等于不加分辨地为朋友做任何事。其实,当朋友误人歧途,不予规劝甚至推波助澜,反而会伤害朋友,伤害友谊。
15.【答案】(1)他们的行为都获得了美好的情感
(2)他们通过做家务、阅读、运动、参加有意义的社会活动获得美好的情感。他们在生活在不断创造美好的情感体验,在传递情感的过程中,不断获得新的感受,使生命更有力量,周围的世界也因积极的情感而多一份美好
【知识点】美好情感的作用和获得方式;传递情感正能量
【解析】(1)图片反映七年级学生“五一”假期参与家务,阅读,体育过双用,社会公益活动等。因此从情感的角度看,可以获得美好的情感。
(2)评价可以从让我们身心愉悦,逐渐丰富我们对生活、对人生的美好情感。这些情感表达着我们的愿望,促进我们的精神发展。在传递情感的过程中,不断获得新的感受,使生命更有力量,周围的世界也因积极的情感而多一份美好等方面回答即可。
【名师点津】本题考查对获得美好情感的方式,美好情感的作用,传递情感正能量等相关知识的理解和运用,在情感体验中,我们不总是被动接受外部环境的影响,也可以用自己的热情和行动来影响环境,我们的情感需要表达、回应,需要共鸣。在与他人的情感交流中,我们可以传递美好的情感,传递生命的正能量。
考点分布
考查频率
课标要求
1.揭开情绪的面纱
☆☆
1.知道情绪的分类、归纳情绪和情感的联系与区别;
2.掌握调节情绪的方法,学会合理调节自己的情绪,能够运用情绪调节的方法帮助他人改善情绪;
3.辩证看待情感的作用,感受生活中的美好情感,养成积极乐观的生活态度;
4.关注自己的情感,尝试创造积极情感影响身边环境,提高创造美好生活的能力,创造和传递情感正能量。
5.正确认识顺境和逆境的关系,学会情绪调控,能够正确看待生活中的挫折,具备迎接挑战的能力。
2.品出情感的韵味
☆☆☆
序号
日常点滴
微名师点津
①
我和家人踏青出游,感受自然之美。
正确面对矛盾心理
②
老师经常和我们谈心,倾听大家的心声。建立良好师生关系
③
当我情绪低落时,喜欢去跑步,让心情好起来。
学会合理调节情绪
④
不喜欢父母干涉我的事,但遇到麻烦时,又渴望他们“出现”。
获得美好情感体验
相关学案
这是一份专题一 成长的节拍-【新课标·新思维】2025年中考道德与法治一轮复习学案(含解析)(含解析),共16页。学案主要包含了中学序曲,少年有梦等内容,欢迎下载使用。
这是一份专题四 生命的思考(含解析)-【新课标·新思维】2025年中考道德与法治一轮复习学案(含解析),共16页。学案主要包含了生命可以永恒吗,敬畏生命,守护生命,增强生命的韧性,感受生命的意义,活出生命的精彩,雷锋精神,永放光芒,名师点津等内容,欢迎下载使用。
这是一份专题十一 勇担社会责任-【新课标·新思维】2025年中考道德与法治一轮复习学案(含解析)(含解析),共15页。学案主要包含了我对谁负责 谁对我负责,做负责任的人等内容,欢迎下载使用。
