所属成套资源:【备战2025年学考】高中生物学业水平合格性考试总复习(全国通用)模拟题+专题训练(知识梳理)
- 专题05 细胞的能量供应和利用(知识梳理+4大考点精讲精练+实战训练)-2025年高中生物学业水平合格性考试总复习(全国通用) 试卷 0 次下载
- 专题06 细胞的生命历程(知识梳理+3大考点精讲精练+实战训练)-2025年高中生物学业水平合格性考试总复习(全国通用) 试卷 0 次下载
- 专题08 基因和染色体的关系(知识梳理+3大考点精讲精练+实战训练)-2025年高中生物学业水平合格性考试总复习(全国通用) 试卷 0 次下载
- 专题09 基因的本质(知识梳理+4大考点精讲精练+实战训练)-2025年高中生物学业水平合格性考试总复习(全国通用) 试卷 0 次下载
- 专题10 基因的表达(知识梳理+2大考点精讲精练+实战训练)-2025年高中生物学业水平合格性考试总复习(全国通用) 试卷 0 次下载
专题07 遗传因子的发现(知识梳理+2大考点精讲精练+实战训练)-2025年高中生物学业水平合格性考试总复习(全国通用)
展开
这是一份专题07 遗传因子的发现(知识梳理+2大考点精讲精练+实战训练)-2025年高中生物学业水平合格性考试总复习(全国通用),文件包含专题07遗传因子的发现知识梳理+2大考点精讲精练+实战训练原卷版docx、专题07遗传因子的发现知识梳理+2大考点精讲精练+实战训练解析版docx等2份试卷配套教学资源,其中试卷共48页, 欢迎下载使用。
一、相关概念
1.性状类:
①性状: 指生物的形态结构、生理特征、行为习惯等具有的各种特征。形态特征(如豌豆种子的颜色、形状),生理特征(如人的ABO血型,植物的抗病性、耐寒性),行为方式(如狗的攻击性、服从性) ;
②相对性状: 一种生物的同一性状的不同表现类型 (简记为“两同一不同”)。如:狗的卷毛与直毛、人的单眼皮和双眼皮;
③显性性状: 具有一对相对性状的纯合亲本杂交,F1中显现出来的性状;
④隐性性状:具有一对相对性状的纯合亲本杂交,F1中未显现出来的性状;
⑤性状分离: 杂种后代中同时出现显性性状和隐性的现象;
2.交配类:
①自交: 基因型不同的个体间交配 ;
②杂交:同一个体或基因型相同的个体间交配;
③测交: 杂合子与隐性重合子杂交或F1代与隐性纯合子杂交;
④正交和反交是一对相反的概念: 若正交为母本为高茎豌豆与父本矮茎豌豆杂交,则反交为母本为矮茎豌豆与父本高茎豌豆杂交 ;
⑤自由交配:玉米等植物在自然状态下,雌花既能完成自交,也能完成杂交,我们把这种方式叫做自由交配;
3.基因类:
①显性基因: 控制显性性状的基因,用大写字母表示;
②隐性基因:控制隐性性状的基因,用小写字母表示;
③相同基因:同源染色体相同位置上控制同一性状的基因,如基因A与A ;
④等位基因: 杂合子中,在一对同源染色体相同位置上控制相对性状的基因,如图中的基因B与b ;
⑤非等位基因: 有两种,一种是位于同源染色体上的非等位基因,如A与B,另一种是位于非同源染色体上的非等位基因,如A与C;
4.符号类:
5.其他:
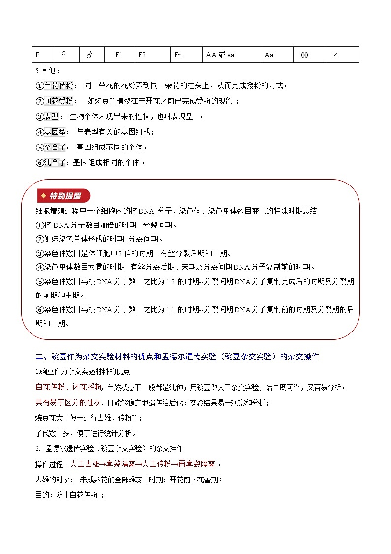
①自花传粉: 同一朵花的花粉落到同一朵花的柱头上,从而完成授粉的方式;
②闭花受粉: 如豌豆等植物在未开花之前已完成受粉的现象 ;
③表型: 生物个体表现出来的性状,也叫表现型 ;
④基因型: 与表型有关的基因组成;
⑤杂合子: 基因组成不同的个体;
⑥纯合子:基因组成相同的个体 ;
细胞增殖过程中一个细胞内的核DNA 分子、染色体、染色单体数目变化的特殊时期总结
①核DNA分子数目加倍的时期—分裂间期。
②姐妹染色单体形成的时期--分裂间期。
③染色体数目是体细胞中2倍的时期一有丝分裂后期和末期。
④染色单体数目为零的时期—有丝分裂后期、末期及分裂间期DNA分子复制前的时期。
⑤染色体数目与核DNA分子数目之比为1:2的时期--分裂间期DNA分子复制完成后的时期及分裂期的前期和中期。
⑥染色体数目与核DNA分子数目之比为1:1的时期--分裂间期DNA分子复制前的时期及分裂期的后期和末期。
二、豌豆作为杂交实验材料的优点和孟德尔遗传实验(豌豆杂交实验)的杂交操作
1.豌豆作为杂交实验材料的优点
自花传粉、闭花授粉,自然状态下一般都是纯种;用豌豆做人工杂交实验,结果既可靠,又容易分析;
具有易于区分的性状,且能够稳定地遗传给后代;实验结果易于观察和分析;
豌豆花大,便于进行去雄,传粉等;
子代数目多,便于进行统计分析。
孟德尔遗传实验(豌豆杂交实验)的杂交操作
操作过程:人工去雄→套袋隔离→人工传粉→再套袋隔离 ;
去雄的对象: 未成熟花的全部雄蕊 时期:开花前(花蕾期)
目的:防止自花传粉 ;
套袋的对象:已去雄或完成杂交的豌豆花;目的:防止外来花粉的干扰 ;
若是玉米杂交实验,则步骤为套袋→人工传粉→再套袋,不需要开花前对母本去雄。
三、一对相对性状的杂交实验
1.方法:假说-演绎法:观察现象,提出问题→分析问题,提出假说→演绎推理,实验验证→分析结果,得出结论。
2.假说演绎过程:
①观察现象:
②提出问题:a.F1全为高茎,矮茎去哪里了呢?
b.F2中矮茎又出现了,说明了什么?
c.为什么F2中的性状分离比都接近3:1?
③分析问题,提出假说:孟德尔在观察和统计分析的基础上,通过严谨的推理和大胆的想象,提出了4大假说:
a生物的性状由遗传因子决定;
b体细胞中遗传因子成对存在;
c核心内容:生物体在形成生殖细胞—配子时,成对的遗传因子彼此分离,分别进入不同的配子中。
中只含有每对遗传因子中的一个;
d受精时,雌雄配子的结合是随机的, 结合方式有4种:DD、Dd、Dd、dd.
④演绎推理、验证假说:对分离现象解释的验证:
a方法:测交
b理论预期:Dd×dd→Dd:dd=1:1
c实验验证:测交实验(F1×矮茎纯合子dd),后代中高茎植株:矮茎植株=1:1;
⑤分析结果、得出结论:真实结果与预期结果一致,表明:
F1的遗传因子组成为Dd;
F1形成配子时,遗传因子D和d发生分离,产生比例相等的两种配子。
3.分离定律,又称孟德尔第一定律
①内容:
a在生物的体细胞中,控制同一性状的遗传因子成对存在,不相融合;
b在形成配子时,成对的遗传因子发生分离,分离后的遗传因子分别进入不同的配子中,随配子遗传给后代。
4.分离定律的适用条件:
①真核生物
②进行有性生殖
③细胞核内染色体上的遗传因子(基因)
④只研究一对相对性状的遗传
5.实质:等位基因随同源染色体的分离而分离
6.发生时间:减数第一次分裂后期
7.分离定律实现3:1的分离比必须满足的条件
①F1形成的两种配子的数目相等且生活力相同;
②雌、雄配子结合的机会相等;
③F2不同基因型的个体的存活率相等;
④完全显性;
⑤子代样本数目足够多。
四、纯合子和杂合子的鉴定
1.当被测个体是植物时,最简便的方法是:自交法;
2.当被测个体是动物时,最简便的方法是:测交法。
五、自交与自由交配
杂合子Aa连续自交n代、连续自交n代淘汰隐性个体、自由交配n代、自由交配n代淘汰隐性个体,则相关后代的计算公式如下图所示:
六、显、隐性性状的判断
1.根据子代性状判断
①一对相对性状的亲本杂交→子代只出现一种性状→子代所出现的性状为显性性状。如:纯合紫茎×纯合绿茎→紫茎,则紫茎为显性性状;
②相同性状的亲本杂交→子代出现不同的性状→新出现的性状为隐性性状。如:红花×红花→36红花:1白花,则白花为隐性性状;
2.根据遗传系谱图进行判断
①双亲表现正常,后代出现“患者”,则致病基因为隐性,简记为“无中生有为隐性”;
②患病双亲,后代出现“正常”,则致病性状为显性;简记为“有中生无为显性”。
七、性状分离比的模拟实验
1.实验原理:
①甲、乙两个小桶分别代表雌、雄生殖器官;
②甲、乙小桶内的彩球分别代表雌、雄配子;
③不同彩球的随机组合,模拟雌、雄配子的随机结合。
2.实验结果:
①彩球组合数量比DD∶Dd∶dd≈1∶2∶1。
②彩球组合代表的显、隐性性状的数值比接近3∶1。
1.随机抓取,且抓完一次将小球放回原小桶并摇匀,重复次数足够多。
2.两小桶内的彩球数量可以(填“可以”或“不可以”,下同)不相同,每个小桶内两种颜色的小球数量不可以不相同。
八、两对相对性状的杂交实验
1.实验过程
2.结果分析
①F1全为黄色圆粒,表明黄色对绿色是显性,圆粒对皱粒是显性。
②F2中粒色的分离比黄色∶绿色=3:1,粒形的分离比圆粒∶皱粒=3:1,表明粒色和粒形的遗传都遵循分离定律。
③F2出现了新性状的组合,表明不同对的性状之间发生了自由组合。
3.理论解释
①两对性状分别由两对遗传因子控制。
②F1在产生配子时,每对遗传因子彼此分离,不同对的遗传因子可以自由组合。这样F1可以产生雌、雄配子各4种:YR、Yr、yR和yr,比例接近于1∶1∶1∶1。
③受精时,雌雄配子的结合是随机的。雌雄配子的结合方式有16种;遗传因子的组合形式有9种:YYRR、YYRr、YYrr、YyRR、YyRr、Yyrr、yyRR、yyRr、yyrr,两对遗传因子互不干扰;性状表现有4种:黄色圆粒、黄色皱粒、绿色圆粒、绿色皱粒,它们之间的数量比例为黄色圆粒∶黄色皱粒∶绿色圆粒∶绿色皱粒=9∶3∶3∶1。
4.遗传图解
5.对豌豆两对相对性状杂交实验结果解释的验证
①方法:测交,即让F1与隐性纯合子杂交杂交。
②过程
③结果(检验推理)
④结论:假说成立,得出结论。
6.内容(自由组合定律又名孟德尔第二定律)
控制不同性状的遗传因子的分离和组合是互不干扰的;在形成配子时,决定同一性状的成对的遗传因子彼此分离,决定不同性状的遗传因子自由组合。
7.自由组合定律的实质
位于非同源染色体上的非等位基因的分离和自由组合是互不干扰的;在减数分裂过程中,同源染色体上的等位基因彼此分离的同时,非同源染色体上的非等位基因自由组合。
基因互作
练
考点01 孟德尔的豌豆杂交实验(一)
【典型例题1】(2023高一下·河北·学业考试)若让纯种圆粒(RR)豌豆与纯种皱粒(rr)豌豆杂交,则子代个体的基因型是( )
RRB.rrC.RrD.R或r
做题技巧:写出配子,组合在一起。
【答案】C
【分析】分离定律的内容是:决定生物体遗传性状的一对等位基因在配子形成时彼此分开,随机分别进入一个配子中
【详解】纯种圆粒(RR)豌豆产生的配子的基因型为R,纯种皱粒(rr)豌豆产生的配子的基因型为r,雌雄配子随机结合产生的子代个体的基因型是Rr,C正确。
故选C。
对点专攻1人眼虹膜的褐色基因(A)对蓝色基因(a)是显性,位于常染色体上。已知一个褐眼女性(其母亲是蓝眼)与一个蓝眼男性结婚,不考虑基因突变和染色体变异,所生孩子为褐眼的可能性是( )
A.1/2B.1/3C.1/4D.1/8
【答案】A
【分析】根据题意,人眼的虹膜褐色(A)对蓝色(a)为显性,相关基因位于常染色体上,遵循基因分离规律,因此,蓝眼男性的基因型为aa;由于褐眼女性的母亲是蓝眼(aa),所以褐眼女性的基因型为Aa。
【详解】根据题意,人眼的虹膜褐色(A)对蓝色(a)为显性,相关基因位于常染色体上,遵循基因分离规律,因此,蓝眼男性的基因型为aa;由于褐眼女性的母亲是蓝眼(aa),所以褐眼女性的基因型为Aa。则一个褐眼女性(其母亲是蓝眼)与一个蓝眼男性结婚,即Aa×aa,子代为1/2Aa(褐眼)、1/2aa(蓝眼),故这对夫妇生下褐眼孩子的可能性是1/2,A正确,BCD错误。
故选A。
对点专攻2番茄的红果色(R)对黄果色(r)为显性。可通过杂交实验鉴定一株结红果的番茄植株是纯合子还是杂合子。下列植株不可用来做杂交鉴定的是( )
A.红果纯合子B.黄果纯合子
C.该红果植株D.红果杂合子
【答案】A
【详解】常用的鉴别方法:(1)鉴别一只动物是否为纯合子,可用测交法;(2)鉴别一棵植物是否为纯合子,可用测交法和自交法,其中自交法最简便;(3)鉴别一对相对性状的显性和隐性,可用杂交法和自交法(只能用于植物);(4)提高优良品种的纯度,常用自交法;(5)检验杂种F1的基因型采用测交法。
A、由于红果纯合子的基因型为RR,所以无论该红果基因型是RR还是Rr,与红果纯合子杂交后代都是红果(R_),故不能通过与红果纯合子杂交来鉴定,A符合题意;
B、黄果纯合子的基因型为rr,红果植株基因型(RR或Rr)可通过与黄果纯合子杂交来鉴定,如果后代都是红果,则该红果植株是纯合子;如果后代有红果也有黄果,则该红果植株是杂合子,B不符合题意;
C、可通过该红果植株自交来鉴定,如果后代都是红果,则该红果植株是纯合子;如果后代有红果也有黄果,则该红果植株是杂合子,C不符合题意;
D、可通过与红果杂合子杂交来鉴定,如果后代都是红果,则该红果植株是纯合子;如果后代有红果也有黄果,则该红果植株是杂合子,D不符合题意。
故选A。
【典型例题2】(2024高一下·湖北·学业考试)在进行“性状分离比的模拟实验”时,下列哪一项操作不合理?( )
A.随机抓取
B.每次抓取后将小球放回桶内并摇匀
C.桶内彩球的大小应相同
D.桶内彩球的颜色应相同
易错警示:两个桶分别代表雌雄生殖器官,两个桶里的球可以不一样,但是单个桶里不一样配子的球一定要个数一样。
【答案】D
【分析】根据孟德尔对分离现象的解释,生物的性状是由遗传因子(基因)决定的,控制显性性状的基因为显性基因,控制隐性性状的基因为隐性基因,而且基因成对存在。遗传因子组成相同的个体为纯合子,不同的为杂合子。生物形成生殖细胞(配子)时成对的基因分离,分别进入不同的配子中。当杂合子自交时,雌雄配子随机结合,后代出现性状分离,性状分离比为显性:隐性=3:1。用甲乙两个小桶分别代表雌雄生殖器官,甲乙两小桶内的彩球分别代表雌雄配子,用不同彩球的随机结合,模拟生物在生殖过程中,雌雄配子的随机组合。
【详解】ABC、为了保证每种配子被抓取的概率相等,在每次抓取后将小球放回桶内并摇匀,并且桶内彩球的大小应相同,抓取时,要做到随机抓取,ABC正确;
两小桶内的彩球分别代表雌雄配子,所以桶内彩球的颜色不相同,D错误。
故选D。
对点专攻1某同学用①②两个小桶及两种不同颜色的小球进行“孟德尔关于一对相对性状F₁测交的模拟实验”。该同学分别从下图①②小桶中随机抓一个小球并记录字母组合,重复100次。下列叙述正确的是( )
A.每次抓完小球并记录后不用放回到原小桶中
B.从②中抓一个小球模拟等位基因分离
C.从①②各抓一个小球组合在一起模拟配子形成
D.重复100次后,小球组合Aa:aa接近1:1
【答案】D
【分析】基因的分离定律的实质是:在杂合子的细胞中,位于一对同源染色体上的等位基因,具有一定的独立性;在减数分裂形成配子的过程中,等位基因会随同源染色体的分开而分离,分别进入两个配子中,独立地随配子遗传给后代。基因的分离定律的实质是:在杂合子的细胞中,位于一对同源染色体上的等位基因,具有一定的独立性;在减数分裂形成配子的过程中,等位基因会随同源染色体的分开而分离,分别进入两个配子中,独立地随配子遗传给后代。
【详解】A、每次抓取的小球必须放回原来小桶,保证每个小球被抓取的概率相同,A错误;
B、②中只有一种配子,不能模拟等位基因分离,B错误;
C、从①②各抓一个小球组合在一起模拟受精作用,C错误;
D、该同学模拟的是一对相对性状F1测交实验,所以重复100次后,小球组合Aa:aa接近1:1,D正确。
故选D。
对点专攻2玉米籽粒的黄色和白色受一对等位基因控制,现有一批基因型及 比例为YY:Yy=1:1的玉米种子,种植后随机交配产生F1。某同学准备利用如图所示的材料进行上述玉米植株随机交配产生F1的模拟实验,下列各项中能够用于该模拟实验的是( )
A.甲、乙容器中均放黄球30个、白球30个
B.甲、乙容器中均放黄球30个、白球10个
C.甲容器中放黄球30个,乙容器中放白球30个
D.甲容器中放黄球30个,乙容器中放白球10个
【答案】B
【分析】由题干信息可知:基因型及比例为YY:Yy=1:1,故产生雌配子Y=3/4,y=1/4;雄配子Y=3/4,y=1/4。
【详解】A、甲、乙容器中均放黄球30个、白球30个,不符合配子比例,A错误;
B、甲、乙容器中均放黄球30个、白球10个,均符合雌配子中Y=3/4,y=1/4、雄配子中Y=3/4,y=1/4的比例要求,B正确;
C、甲容器中放黄球30个,乙容器中放白球30个 ,不符合题干随机交配产生F1的实验目的,C错误;
D、甲容器中放黄球30个,乙容器中放白球10个,不符合题干随机交配产生F1的实验目的,D错误;
故选B。
【典型例题3】(2024高一下·湖南郴州·学业考试)下列基因型中属于纯合子的是( )
BbDdB.AAccC.YYRrD.AABb
【答案】B
【分析】纯合子是由基因型相同的配子结合成的合子发育成的个体;杂合子是由基因型不同的配子结合成的合子发育成的个体。
【详解】A、BbDd中两对基因都杂合,所以是杂合子,A错误;
B、AAcc中两对基因都纯合,所以是纯合子,B正确;
C、YYRr中一对基因杂合一对纯合,所以是杂合子,C错误;
D、AABb中一对基因杂合一对纯合,所以是杂合子,D错误。
故选B。
对点专攻1下列基因型的个体中,属于纯合子的是( )
AaB.BbC.AaBbD.AAbb
【答案】D
【分析】纯合子是指同源染色体的同一位置上,遗传因子组成相同的个体,如AA(aa)。杂合子是指位于同源染色体的同一位置上,遗传因子组成不相同的个体,如Aa。
【详解】A、Aa为一对等位基因,所以是杂合子,A错误;
B、Bb为一对等位基因,所以是杂合子,B错误;
C、AaBb两对基因均杂合,为杂合子,C错误;
D、AAbb中两对基因都纯合,所以是纯合子,D正确。
故选D。
对点专攻2下列基因型中都是纯合子的一组是( )
A.AABbCC和aaBbcc
B.AaBBcc和AabbCC
C.aabbCC和AAbbcc
D.AaBbCc和aabbcc
【答案】C
【分析】纯合体是由含有相同基因的配子结合而成的合子发育而成的个体。纯合子能稳定遗传。杂合子是指同一位点上的两个等位基因不相同的基因型个体。杂合子自交后代会出现性状分离,不能稳定遗传。
【详解】纯合体是由含有相同基因的配子结合而成的合子发育而成的个体,纯合子能稳定遗传,aabbCC、AAbbcc和aabbcc都是纯合子,AABbCC、aaBbcc、AaBBcc、AabbCC、AaBbCc都是杂合子,C正确,ABD错误。
故选C。
考点02 孟德尔的豌豆杂交实验(二)
【典型例题1】(2022高一下·吉林·学业考试)孟德尔的豌豆杂交实验中,杂种子一代(YyRr)产生的配子不包括( )
YRB.YrC.yRD.Rr
做题技巧:分开两对等位基因考虑,先分再合。
【答案】D
【分析】自由组合定律的实质是:位于非同源染色体上的非等位基因的分离或自由组合是互不干扰的;在减数分裂过程中,同源染色体上的等位基因彼此分离的同时,非同源染色体上的非等位基因自由组合。
【详解】孟德尔两对相对性状的杂交实验中,杂种子一代(YyRr)所能产生的配子种类为YR、Yr、yR、yr,综上所述,D符合题意,ABC不符合题意。
故选D。
对点专攻1如图表示孟德尔用两对相对性状的豌豆进行杂交实验,F1自交产生F2的结果统计。根据实验结果得出的结论中,错误的是( )
A.实验结果能够说明黄色和圆粒是显性性状
B.实验结果说明F1表型为黄色圆粒且为纯合子
C.实验结果出现了与亲本表型不同的重组类型
D.实验结果说明两对相对性状的遗传遵循自由组合定律
【答案】B
【分析】根据F2中黄色圆粒:绿色圆粒:黄色皱粒:绿色皱粒=315:108:101:32≈9:3:3:1,分离比的系数之和为16,可知两对等位基因位于两对同源染色体上,遵循基因的自由组合定律,且F1的基因型为双杂合子AaBb,表现型为黄色圆粒。
【详解】A、根据F2中黄色:绿色=(315+101):(108+32)≈3:1,可以判断黄色对绿色为显性;根据F2中圆粒:皱粒=(315+108):(101+32)≈3:1,可以判断圆粒对皱粒为显性,A正确;
B、根据F2中四种表现型比例,F1的表现型为黄色圆粒,基因型为AaBb,B错误;
C、亲本的表现型和基因型有两种情况,可能是黄色圆粒豌豆(AABB)与绿色皱粒豌豆(aabb)杂交;也可能是黄色皱粒豌豆(AAbb)与绿色圆粒豌豆(aaBB)杂交,F2有四种表现型,出现了与亲本表型不同的重组类型,C正确;
D、F2中四种表现型比例约为9:3:3:1,说明这两对相对性状的遗传遵循自由组合定律,D正确。
故选B。
对点专攻2孟德尔的两对相对性状的遗传实验中,具有1∶1∶1∶1比例的是( )
①F1产生配子类型的比例 ②F2性状表现类型的比例 ③F1测交后代类型的比例 ④F1性状表现类型的比例 ⑤F2遗传因子组成的比例
②④B.①③C.④⑤D.②⑤
【答案】B
【分析】 1、孟德尔两对相对性状杂交实验过程:纯种黄色圆粒×绿色皱粒豌豆→F1:均为黄色圆粒,其自交产生的F2:黄色:绿色=3:1,圆粒:皱粒=3:1,同时孟德尔还做了反交实验,结果与正交实验的结果相同。
2、测交实验过程:F1黄色圆粒×纯种绿色皱粒→黄色圆粒:黄色皱粒:绿色圆粒:绿色皱粒=1:1:1:1。
【详解】①F1代为杂合子,其产生的配子比例为1:1:1:1,①正确;
②F2表现型的比例为9:3:3:1,②错误;
③F1测交后代性状分离比例为1:1:1:1,③正确;
④F1表现型只有一种,④错误;
⑤F2遗传因子的组成有9种,比例为1:1:1:1:2:2:2:2:4,⑤错误。
故选B。
【典型例题2】(2023高一·湖北·学业考试)存在显性纯合致死的迎春花植株基因型为AaBb(两对基因自由组合),该迎春花自交后代表型比例为( )
A.4:2:2:1B.9:3:3:1C.1:1:1:1D.3:3∶1:1
做题技巧:熟记一对相对性状和两对相对性状相关的数量比。
【答案】A
【分析】基因自由组合定律的实质是:位于非同源染色体上的非等位基因的分离或自由组合是互不干扰的;在减数分裂过程中,同源染色体上的等位基因彼此分离的同时,非同源染色体上的非等位基因自由组合。
【详解】因为存在显性纯合致死,所以没有AABB,AAbb,aaBB,AABb,AaBB这几种基因型的个体,所以AaBb个体自交,后代表型比例为4:2:2:1,A符合题意。
故选A。
对点专攻1豌豆的黄色(Y)和绿色(y)圆粒(R)和皱粒(r)由两对独立遗传的等位基因控制。孟德尔用黄色圆粒豌豆(YyRr)与绿色皱粒豌豆(yyrr)进行测交实验时,其后代的分离比为( )
A.1:1:1:1B.9:3:3:1C.1:1D.3:1
【答案】A
【分析】基因自由组合定律实质:位于非同源染色体上的非等位基因的分离或组合是互不干扰的, 在减数分裂形成配子的过程中,同源染色体上的等位基因彼此分离,非同源染色体上的非等位基因自由组合。
利用测交实验可验证某一个体的基因型, 由于隐性纯合子只产生隐性配子,其不影响后代的表现型,因此若后代只有一种表现型,说明该个体只产生一种配子,即亲本为纯合子,若后代为两种表现型且比例为1:1,说明亲本产生两种比例相等的配子,即亲本为杂合子。
【详解】已知Y、y和R、r这两对等位基因独立遗传,黄色圆粒豌豆(YyRr)与绿色皱粒豌豆(yyrr)进行测交实验时,YyRr产生的配子有4种:YR、Yr、yR、yr,它们之间的数量比为1:1:1:1,而yyrr只产生1种配子yr,配子相互结合形成的后代有四种基因型YyRr(黄色圆粒)、Yyrr(黄色皱粒)、yyRr(绿色圆粒)、yyrr(绿色皱粒),其比例为1:1:1:1,综上所述,BCD错误,A正确。
故选A。
对点专攻2科研人员利用三种动物分别进行甲、乙、丙三组遗传学实验来研究两对相对性状的遗传(它们的两对相对性状均由常染色体上的两对等位基因控制),实验结果如表所示。下列推断错误的是( )
A.三组实验中两对相对性状的遗传均遵循基因的自由组合定律
B.甲组可能是任意一对基因显性纯合均使胚胎致死,则亲本A和亲本B一定为杂合子
C.乙组可能是含有两个显性基因的雄配子或雌配子致死,则F2中纯合子所占的比例为1/4
D.丙组可能是其中某一对基因显性纯合时胚胎致死,则F2中杂合子所占的比例为5/6
【答案】B
【分析】分析表格数据可知,三对杂交组合中,F1自交后代均出现9:3:3:1的变式,说明两对基因独立遗传,遵循自由组合定律,用A、a和B、b表示控制性状的两对基因。
【详解】A、三组实验中两对相对性状杂交在F2中均出现了类似于9:3:3:1的变式的分离比,故均遵循基因的自由组合定律,A正确;
B、甲组的性状分离比4:2:2:l=(2:1)×(2:1),出现该比例的原因是由于任意一对基因显性纯合均使胚胎致死,即AA和BB致死,F1基因型是AaBb,亲本基因型可以是AaBb和aabb,不一定是杂合子,B错误;
C、如果含有两个显性基因的雄配子或雌配子致死,即AB的雌配子或雄配子致死,则后代会出现5:3:3:1的比例,F1基因型是AaBb,F2中纯合子有AAbb、aaBB和aabb,比例为3/12=1/4,C正确;
D、丙组出现6:3:2:1=(3:1)×(2:1),是一对基因纯合致死所致,即AA或BB致死,假设AA致死,F2中纯合子有aaBB和aabb,比例为2/12=1/6,F2中杂合子所占的比例为5/6,D正确。
故选B。
1.孟德尔对豌豆7对相对性状进行了杂交实验,成功揭示了遗传的两条基本规律。选择豌豆作为实验材料无需考虑的条件是( )
A.严格自花受粉B.花大易于操作
C.花艳易吸引昆虫D.相对性状易于区分
【答案】C
【分析】豌豆作为遗传学实验材料容易取得成功的原因是:
(1)豌豆是严格的自花传粉、闭花授粉的植物,在自然状态下一般为纯种;
(2)豌豆具有多对易于区分的相对性状,易于观察;
(3)豌豆的花大,易于操作;
(4)豌豆生长期短,易于栽培。
【详解】A、豌豆是严格的自花传粉的植物、闭花授粉的植物,在自然状态下一般为纯种,是孟德尔选用豌豆作为实验材料的原因之一,A不符合题意;
B、豌豆的花大,易于人工授粉操作,是孟德尔选用豌豆作为实验材料的原因之一,B不符合题意;
C、在进行实验时,主要进行人工授粉,因此与花是否鲜艳以及能否吸引昆虫无关,C符合题意;
D、豌豆具有多对易于区分的相对性状,是孟德尔选用豌豆作为实验材料的原因之一,D不符合题意。
故选C。
2.下列各项中属于性状分离的是( )
A.紫花豌豆和白花豌豆杂交后代全是紫花
B.紫花豌豆自交后代有紫花和白花
C.白花豌豆自交后代全是白花
D.白花豌豆与紫花豌豆杂交后代有白花和紫花
【答案】B
【分析】性状分离是指杂种后代中,同时显现出显性性状和隐性性状的现象。
【详解】A、性状分离是指杂种后代中,同时显现出显性性状和隐性性状的现象,紫花豌豆和白花豌豆杂交后代全是紫花不符合性状分离的概念,A错误;
B、紫花豌豆自交后代有紫花和白花,其中白花是新出现的性状,所以属于性状分离,B正确;
C、白花豌豆自交后代全是白花,没有发生性状分离,C错误;
D、白花豌豆与紫花豌豆杂交后代有白花和紫花,前后都是两种性状,不属于性状分离,D错误。
故选B。
3.一个兴趣小组利用豌豆的种子形状(由等位基因R/r控制)这一性状进行杂交实验,具体实验过程见下图,两种形状表示一对相对性状。据图分析,下列说法错误的是( )
A.图中的杂交和自交过程中均发生了等位基因分离
B.图中①和②两种类型数量比约是3:1
C.①的子代圆形:皱形=5:1
D.②的子代全是皱形
【答案】A
【分析】在杂合子细胞中,位于一对同源染色体上的等位基因,具有一定的独立性;当细胞进行减数分裂时,等位基因会随着同源染色体的分开而分离,分别进入到两个配子中,独立地随配子遗传给后代。
【详解】A、图中的纯合子自交过程中(减数分裂过程中)没有发生等位基因分离,A错误;
B、图中①是RR和Rr,②是rr,两种表型类型数量比约是3:1,B正确;
C、l/3RR和2/3Rr分别自交后代比例圆形(1/3RR+2/3×3/4R_);皱形(2/3×1/4rr)=5:1,C正确;
D、②是rr,其子代全是皱形,D正确。
故选A。
4.孟德尔在研究中运用了假说-演绎法,以下叙述不属于假说的是( )
A.受精时,雄雄配子随机结合
B.形成配子时,成对的遗传因子彼此分离
C.F2中既有高茎又有矮茎,性状分离比接近3:1
D.性状是由遗传因子决定的,在体细胞中遗传因子成对存在
【答案】C
【分析】孟德尔发现遗传定律用了假说—演绎法,其基本步骤:(1)提出问题;(2)做出假设(生物的性状是由细胞中的遗传因子决定的;体细胞中的遗传因子成对存在;配子中的遗传因子成单存在;受精时雌雄配子随机结合);(3)演绎推理;(4)实验验证;(5)得出结论。
【详解】A、受精时,雌雄配子的结合是随机的,这是假说的内容之一,A不符合题意;
B、形成配子时,成对的遗传因子彼此分离,这是假说的内容之一,B不符合题意;
C、F2中既有高茎又有矮茎,性状分离比接近3:1,这是实验现象,不属于假说的内容之一,C符合题意;
D、性状由遗传因子决定,在体细胞中遗传因子成对存在,这是假说的内容之一,D不符合题意。
故选C。
5.根据图中所示操作判断下列说法正确的是( )
A.该操作最可能是在进行人工异花传粉
B.甲豌豆植株的花正在被去雄,其作母本,用♂符号表示
C.乙豌豆植株的花正在被取花粉,其作父本,用♀符号表示
D.作母本的豌豆必需等到花成熟之后才能去雄
【答案】A
【分析】孟德尔在做杂交实验时,先除去未成熟花的全部雄蕊,这叫做去雄。然后,套上纸袋。待雌蕊成熟时,采集另一植株上的花粉,撒在去雄花的雌蕊的柱头上,再套上纸袋。
【详解】A、图示操作最可能是在进行人工异花传粉,图甲表示去雄过程,A正确;
B、甲豌豆植株的花正在被去雄,其作母本,用符号♀表示,B错误;
C、乙豌豆植株的花正在被取花粉,其作父本,用♂符号表示,C错误;
D、作母本的豌豆必需在花未成熟时就进行去雄,因为豌豆是严格闭花授粉植物,D错误。
故选A。
6.小鼠的毛色由AY、A、a三个基因控制,小鼠毛色对应的基因型如表所示。两只黄色小鼠杂交,所生子代小鼠的毛色不可能为( )
A.只出现黄色B.只出现灰色
C.出现黄色和灰色D.出现黄色、灰色和黑色
【答案】D
【分析】黄色小鼠的基因型为AYA或AYa,黄色小鼠杂交共有AYA×AYA、AYa×AYa、AYA×AYa三种方式。
【详解】根据表中小鼠毛色和基因型,两只黄色小鼠杂交共有三种方式,杂交方式及其子代表现型分别为:①AYA×AYA→AYAY(胚胎致死)、AYA(黄色)、AA(灰色);②AYa×AYa→AYAY(胚胎致死)、AYa(黄色)、aa(黑色);③AYA×AYa→AYAY(胚胎致死)、AYA(黄色)、AYa(黄色)、AA(灰色)。两只小鼠产生的后代数量较少,子代毛色可能只有一种颜色,但不会同时出现黄色、灰色和黑色三种颜色,ABC三种情况觉有可能,D不可能出现。
故选D。
7.利用甲、乙装置进行一对相对性状的模拟杂交实验,装置如下图。下列叙述错误的是( )
A.甲、乙箱子表示雌雄生殖器官
B.甲中黑色和灰色小球的形状大小可不同
C.乙中黑色和灰色的小球数量必须相等
D.模拟等位基因分离可只用其中一个箱子
【答案】B
【分析】用个箱子分别代表雌雄生殖器官,两箱子内的小球分别代表雌雄配子,用不同彩球的随机结合,模拟生物在生殖过程中,雌雄配子的随机组合。
【详解】A、甲、乙箱子都含有两种小球,小球代表形成的配子,箱子表示雌雄生殖器官,A正确;
B、甲中黑色和灰色小球的形状应该相同,减小误差,B错误;
C、乙中黑色和灰色的小球数量必须相等,代表形成了相同数量的配子,C正确;
D、因为甲、乙小桶中各有一对两种配子,从甲或乙容器随机取出一个小球可模拟等位基因分离的过程,D正确。
故选B。
8.某植物果实的白色(W)对黄色(w)是显性,盘状(D)对球状(d)是显性,两对基因的遗传遵循自由组合定律。不考虑基因突变和染色体变异。下列各项中,子一代只有一种表型的杂交组合是( )
A.WWDd×wwddB.WWDD×wwdd
C.WWDd×WWddD.WwDd×wwDD
【答案】B
【分析】已知果实白色(W)对黄色(w)为显性,盘状(D)对球状(d)为显性,且两对基因遵循自由组合定律。需要找出子一代只有一种表型的杂交组合。
【详解】A、对于WWDdwwdd,WWww子代基因型为Ww,表型为白色:Dddd子代基因型为Dd:dd=1:1表型为盘状和球状,子代表型有白色盘状和白色球状两种,A错误;
B、对于WWDDwwdd,WWww子代基因型为Ww,表型为白色,DDdd子代基因型为Dd,表型为盘状,子代表型只有白色盘状一种,B正确;
C、对于WWDdWWdd,WWWW子代基因型为WW,表型为白色,Dddd子代基因型为Dd:dd=1:1,表型为盘状和球状,子代表型有白色盘状和白色球状两种,C错误;
D、对于WwDdwwDD,Wwww子代基因型为Ww:ww=1:1,表型为白色和黄色:DdDD子代基因型为DD:Dd=1:1,表型为盘状,子代表型有白色盘状和黄色盘状两种,D错误。
故选B。
9.豌豆种子的子叶黄色(Y)对绿色(y)为显性,圆粒(R)对皱粒(r)为显性,两对基因独立遗传。若让黄色圆粒(YyRr)豌豆与绿色皱粒(yyrr)豌豆杂交,则后代个体表型有( )
A.2种B.4种C.6种D.9种
【答案】B
【分析】基因自由组合定律的实质是:位于非同源染色体上的非等位基因的分离或自由组合是互不干扰的;在减数分裂过程中,同源染色体上的等位基因彼此分离的同时,非同源染色体上的非等位基因自由组合。
【详解】黄色圆粒(YyRr)豌豆与绿色皱粒(yyrr)豌豆杂交,子代基因型为YyRr、yyRr、Yyrr、yyrr,表型分别是黄色圆粒、黄色皱粒、绿色圆粒、绿色皱粒四种表型,B正确。
故选B。
10.紫花豌豆与白花豌豆杂交,子代全为紫花,亲本的紫花性状称为( )
A.相对性状B.显性性状
C.性状分离D.完全显性
【答案】B
【分析】生物体的相对性状是由一对基因控制的,而成对的基因往往有显性显性和隐性之分,当细胞内控制某种性状的一对基因,一个是显性、一个是隐性时,只有显性基因控制的性状才会表现出来。
【详解】在一对相对性状的遗传过程中,子代表现出来的性状是显性性状,在子代不能表现的性状是隐性性状.因此紫花豌豆与白花豌豆杂交,产生的子一代都是紫花豌豆,则豌豆的紫花属于显性性状,白花豌豆是隐性性状,B正确。
故选B。
11.在完全显性且三对基因各自独立遗传的条件下,ddEeFF与DdEeFf杂交,其子代表现型不同于双亲的个体占全部后代的( )
A.1/12B.5/8C.1/4D.3/8
【答案】C
【分析】基因自由组合定律的实质是:位于非同源染色体上的非等位基因的分离或自由组合是互不干扰的;在减数分裂过程中,同源染色体上的等位基因彼此分离的同时,非同源染色体上的非等位基因自由组合。
【详解】在完全显性且三对基因各自独立遗传的条件下,ddEeFF与DdEeFf杂交,将三对等位基因分开考虑:①dd×Dd→Dd:dd=1:1;②Ee×Ee→EE:Ee:ee=1:2:1;③FF×Ff→FF:Ff=1:1,由此计算,其子代表现型和双亲中ddEeFF相同的占1/2×3/4×1=3/8,其子代表现型和双亲中DdEeFf相同的概率为1/2×3/4×1=3/8,故ddEeFf与DdEeff杂交,其子代表现型不同于双亲的个体占全部后代的1-3/8-3/8=1/4,C正确,ABD错误。
故选C。
12.下列关于豌豆的叙述错误的是( )
A.豌豆是严格的自花传粉、闭花受粉植物,在自然状态下一般为纯种
B.在豌豆杂交实验中,孟德尔应用了假说一演绎法
C.豌豆只具有2对易于区分的相对性状,易于观察
D.豌豆的花大,易于操作
【答案】C
【分析】豌豆作为遗传学实验材料容易取得成功的原因是:(1)豌豆是严格的自花传粉、闭花受粉植物,在自然状态下一般为纯种;(2)豌豆具有多对易于区分的相对性状,易于观察;(3)豌豆的花大,易于操作;(4)豌豆生长期短,易于栽培。
【详解】A、豌豆作为遗传实验材料的优点是豌豆是严格的自花传粉、闭花受粉植物,在自然状态下一般为纯种,A正确;
B、孟德尔通过豌豆杂交实验发现遗传定律,应用了假说—演绎法,B正确;
C、豌豆具有多对易于区分的相对性状,易于观察,C错误;
D、豌豆作为遗传实验材料的优点之一是豌豆的花大,易于操作,D正确。
故选C。
13.对某豌豆进行测交, 测交后代的基因型为AaBb 、Aabb、aaBb和aabb, 则该植物体的基因型是( )
A.AAbbB.aaBbC.AabbD.AaBb
【答案】D
【分析】基因自由组合定律的实质是:位于非同源染色体上的非等位基因的分离或自由组合是互不干扰的;在减数分裂过程中,同源染色体上的等位基因彼此分离的同时,非同源染色体上的非等位基因自由组合。
【详解】测交是指将该豌豆和隐性纯合子(aabb)杂交,由于测交后代的基因型为AaBb 、Aabb、aaBb和aabb,说明该豌豆能产生AB、Ab、aB和ab四种配子,因此其基因型是AaBb。D正确,ABC错误。
14.玉米在我国分布较广,具有重要的经济价值和科研价值。基因型为AaBb的玉米产生的正常配子不包括( )
A.ABB.aBC.AbD.Bb
【答案】D
【分析】1、自由组合定律的实质:位于非同源染色体上的非等位基因的分离或组合是互不干扰的;在减数分裂过程中,同源染色体上的等位基因彼此分离的同时,非同源染色体上的非等位基因自由组合。
【详解】基因型为AaBb的玉米在减数分裂产生配子的时候,等位基因彼此分离,即A与a分开,B与b分开,分别进入不同的配子中,故不可能产生Bb的配子。若A/a、B/b位于非同源染色体上,等位基因分离的同时,非同源染色体上的非等位基因自由组合,基因型为AaBb的个体产生的配子基因型可能为AB、Ab、aB、ab。若A/a、B/b位于一对同源染色体上,AB连锁,ab连锁,产生的配子基因型为AB、ab;若A/a、B/b位于一对同源染色体上,Ab连锁,aB连锁,产生的配子基因型为Ab、aB。综上所述,基因型为AaBb的玉米产生的正常配子的基因型可能为AB、Ab、aB、ab。D正确,ABC错误。
故选D。
15.已知某种水果果皮红色(A)对黄色(a)为显性,果肉酸味(B)对甜味(b)为显性,这两对相对性状的遗传遵循自由组合定律。现有基因型为AaBb、aabb的两个个体杂交,其子代的表型比例是( )
A.1:1:1:1B.9:3:3:1
C.3:1:3:1D.1:1
【答案】A
【分析】根据题干信息分析可知,控制水果两对性状的两对等位基因遵循基因的自由组合定律,即两对等位基因独立遗传,先考虑每一对基因杂交后代的性状分离比,再利用乘法定律将两者的比例相乘。
【详解】控制果皮颜色和果肉味道的这两对相对性状的遗传遵循自由组合定律,基因型为AaBb、aabb的两个个体杂交,属于测交实验,其子代的表型比例是1:1:1:1,A正确,BCD错误。
故选A。
16.黄瓜是餐桌上常见的蔬菜,含有丰富的维生素E,对抗衰老有一定帮助,且清脆爽口,深受人们喜爱。请根据下图回答相关问题。
(1)栽培型黄瓜是由野生型黄瓜培育而来。根据图1可知,与野生型黄瓜相比,栽培型黄瓜的 (填“叶”或“果实”)比野生型黄瓜更苦。
(2)黄瓜果实有苦味是因为细胞中有苦味素,苦与不苦是一对相对性状。由图2的杂交结果可知,果实有苦味这一性状为 (填“显性”或“隐性”)性状。杂交过程中,用子一代自交,结果子二代不仅有苦的,也有不苦的,这种现象在遗传学上称为 。
(3)图2中,用D和d分别表示苦味的显性和隐性基因,为确定子二代某一株果实苦的黄瓜基因型,让它与果实不苦的黄瓜杂交,产生足够的后代,若后代全为果实苦的黄瓜,则基因型为 。
(4)研究发现,通过调整施肥比例、大棚温度和光照条件等因素可以降低黄瓜果实的苦味,这说明生物的性状是由 共同控制的。
【答案】(1)叶
(2) 显性 性状分离
(3)DD
(4)基因和环境
【分析】1、具有相对性状的两纯合亲本杂交,子一代表现出来的性状为显性性状,子一代未表现出来的性状为隐性性状。
2、杂种后代中同时出现显性性状和隐性性状的现象,叫作性状分离。
【详解】(1)根据图1可知,与野生型黄瓜相比,栽培型黄瓜的叶的苦味素含量高,果实的苦味素含量低,因此,栽培型黄瓜的叶比野生型黄瓜更苦。
(2)亲代的性状分别为果实苦和果实不苦,子一代都是果实苦,说明果实有苦味这一性状是显性性状。杂种后代中同时出现显性性状和隐性性状的现象,叫作性状分离,杂交过程中,用子一代自交,结果子二代不仅有苦的,也有不苦的,这种现象在遗传学上称为性状分离。
(3)果实苦的黄瓜基因型为DD或Dd,让它与果实不苦的黄瓜(dd)杂交,产生足够的后代。若后代全为果实苦的黄瓜,则基因型为DD,若后代既有果实苦的黄瓜也有果实不苦的黄瓜,则基因型为Dd。
(4)研究发现,通过调整施肥比例、大棚温度和光照条件等因素可以降低黄瓜果实的苦味,这说明生物的性状是由基因和环境共同控制的。
17.果蝇的翅型有长翅和残翅两种,由位于常染色体上的基因A、a控制。依据果蝇的翅型遗传图解,回答下列问题:
(1)基因A和a互称为 (填“等位”或“非等位”)基因,长翅和残翅为一对 性状。
(2)若亲代果蝇均为长翅,且F1中长翅果蝇与残翅果蝇的数量比接近3:1,可推测出翅型中 的为显性性状,亲代果蝇甲的基因型是 ;F1长翅果蝇中纯合子占 ,残翅果蝇的基因型是 。
(3)若F1中长翅果蝇与残翅果蝇的数量比接近1:1,则亲代果蝇乙的翅型为 。验证果蝇翅型的遗传遵循基因的 定律。
【答案】(1) 等位 相对
(2) 长翅 Aa 1/3 aa
(3) 残翅 分离
【分析】基因分离定律实质:在杂合子细胞中,位于一对同源染色体上的等位基因,具有一定的独立性;当细胞进行减数分裂,等位基因会随着同源染色体的分开而分离,分别进入两个配子当中,独立地随配子遗传给后代。
【详解】(1)等位基因是位于同源染色体的同一位置上,控制着相对性状的基因,基因A和a互称为等位基因。相对性状是指同种生物相同性状的不同表现类型,长翅和残翅为一对相对性状。
(2)若亲代果蝇均为长翅,且F1中长翅果蝇与残翅果蝇的数量比接近3:1,可推测出翅型中的为显性性状,说明亲代都是杂合子,亲代果蝇甲的基因型是Aa。F1中基因型为AA:Aa:aa=1:2:1,因此F1长翅果蝇中纯合子占1/3,残翅果蝇的基因型是aa。
(3)图中亲代长翅甲和乙杂交后代长翅果蝇与残翅果蝇的数量比接近1:1,说明亲代是测交,说明亲代果蝇乙的翅型为残翅aa。测交实验可以验证果蝇翅型的遗传遵循基因的分离定律。
18.玉米籽粒有黄色和红色、非甜和甜两对相对性状,籽粒颜色由基因A、a控制,非甜和甜由基因B、b控制。某研究小组进行了两组杂交实验,结果如下表所示。分析回答:
(1)根据上述实验结果分析,这两对相对性状中显性性状分别为 和 ,控制这两对相对性状的基因遵循 定律。
(2)实验一中,亲本为非甜,子代出现了甜和非甜两种性状,这种现象在遗传学上称为 。亲本的基因型为 和 。
(3)实验二中,子代中黄色非甜基因型及比例为 。若子代中出现一株黄色甜玉米,推测可能是由于基因突变导致,则这株黄色甜玉米基因型为 ;也可能是因某条染色体缺失导致,则这株黄色甜玉米基因型为 。
【答案】(1) 黄色 非甜 自由组合
(2) 性状分离 AaBb aaBb
(3) AABb:AaBb=1:2 AAbb或Aabb AAb或Aab
【分析】基因自由组合定律的实质是:位于非同源染色体上的非等位基因的分离或自由组合是互不干扰的;在减数分裂过程中,同源染色体上的等位基因彼此分离的同时,非同源染色体上的非等位基因自由组合。
【详解】(1)实验一中,非甜×非甜→非甜:甜=3:1,非甜对甜为显性;实验二中,黄色×黄色→黄色:红色=3:1,黄色对红色为显性;实验一子代出现四种表型,说明这两对相对性状可以自由组合,遵循自由组合定律。
(2)实验一中,亲本为非甜,子代出现了甜和非甜两种性状,这种现象在遗传学上称为性状分离。单看一对相对性状,黄色×红色→黄色:红色=1:1,亲本基因型为Aa×aa;非甜×非甜→非甜:甜=3:1,亲本基因型为Bb×Bb,故亲本基因型为AaBb和aaBb。
(3)实验二中,单看一对相对性状,黄色×黄色→黄色:红色=3:1,亲本基因型为Aa×Aa;非甜×甜→全为非甜,亲本基因型为BB×bb,故亲本基因型为AaBB和Aabb,则子代中黄色非甜基因型及比例为AABb:AaBb=1:2;若子代中出现一株黄色甜玉米,推测可能是由于基因突变导致,B突变成b,则这株黄色甜玉米基因型为AAbb或Aabb;也可能是因某条染色体缺失导致,缺失的应是B基因所在的染色体片段,则这株黄色甜玉米基因型为AAb或Aab。
19.报春花的花色白色(只含白色素)和黄色(含黄色锦葵色素)由两对等位基因(A和a、B和b)共同控制,两对等位基因独立遗传。其中A基因控制合成的A酶催化白色素合成黄色锦葵色素,而B基因的存在抑制A基因的表达。现选择AABB和aabb两个品种进行杂交,得到F1,F1自交得F2。回答下列问题:
(1)报春花的花色的遗传遵循 定律。
(2)黄色报春花的基因型有 种,F1的表型是 。
(3)F2的表型及比例为 ;F2的白色花个体中纯合子占 。
(4)将白色报春花与白色报春花杂交,子代 (填“是”或“否”)可能出现黄色花,举例说明 。
【答案】(1)自由组合
(2) 2 白色
(3) 黄色:白色=3:13 3/13
(4) 是 AaBb与aaBb杂交后代会出现Aabb黄色个体
【分析】基因自由组合定律的实质是:位于非同源染色体上的非等位基因的分离或自由组合是互不干扰的;在减数分裂过程中,同源染色体上的等位基因彼此分离的同时,非同源染色体上的非等位基因自由组合。
【详解】(1)报春花的花色白色(只含白色素)和黄色(含黄色锦葵色素)由两对等位基因(A和a、B和b)共同控制,两对等位基因独立遗传,所以报春花的花色的遗传遵循自由组合定律。
(2)根据图示的信息:“显性基因A控制以白色素为前体物合成黄色锦葵色素的代谢过程,但当显性基因B存在时可抑制其表达”,则A_B_、aaB_、aabb表现为白色,A_bb表现为黄色,黄色的基因型为2种,即AAbb、Aabb,AABB和aabb杂交,F1的基因型为AaBb,表现型为白色。
(3)F2中的基因组成及比例是A_B_:A_bb:aaB_:aabb=9:3:3:1,其中只有A_bb表现为黄色,因此黄色:白色=3:13。F2的白色花个体中纯合子为1/13AABB+1/13AAbb+1/13aabb=3/13。
(4)将白色报春花与白色报春花杂交,子代能出现黄色花,如AaBb与aaBb杂交后代会出现Aabb表现为黄色。
20.豌豆是一种豆科豌豆属植物,种子含淀粉、油脂,可作药用;茎叶能清凉解暑,并作绿肥、饲料或燃料。豌豆也是遗传学实验的好材料。科研小组用豌豆(控制子叶颜色的等位基因用D/d表示)做了如下实验。
据图分析回答:
(1)检测豌豆种子含有淀粉的试剂是 。
(2)豌豆的黄色子叶与绿色子叶是一对 ,其中 为隐性性状。在实验一中出现的现象在遗传学上叫做 。
(3)实验二杂交实验结果证明,亲本黄色子叶甲产生的配子种类和比例为 ,由此说明亲本甲产生配子时, 彼此分离,分别进入不同的配子
(4)个体戊与个体丙杂交,后代出现绿色子叶的概率是 。
(5)豌豆的高茎对矮茎显性(等位基因用H/h表示),控制豌豆茎秆高度和子叶颜色的基因不位于同一对同源染色体上。现用高茎黄色子叶(丁)与矮茎绿色子叶(乙)豌豆杂交一代,培育出了纯种矮茎绿色子叶豌豆,由此推知,高茎黄色子叶(丁)的基因型是 ,该育种方法是 。
【答案】(1)碘–碘化钾溶液
(2) 相对性状 绿色子叶 性状分离
(3) D:d=1:1 等位基因D和d
(4)1/6
(5) HhDd 杂交育种
【分析】性状分离是指杂种后代中同时出现显性性状和隐性性状的现象。 例如,具有一对相对性状的亲本杂交(如高茎豌豆与矮茎豌豆杂交得到 F1 均为高茎),F1 自交产生的 F2 中,既有高茎豌豆又有矮茎豌豆,这就是性状分离。
【详解】(1)检测豌豆种子含有淀粉的试剂是碘–碘化钾溶液,当碘液遇到淀粉时,会呈现出蓝色。这是因为碘分子进入淀粉分子的螺旋结构内部,形成一种特殊的复合物,从而显示出蓝色。
(2)已知豌豆种子子叶的黄色与绿色由一对等位基因D、d控制的相对性状,实验一为自交实验,亲本基因型为Dd,子代是黄色:绿色=3:1。实验二为测交实验,即Dd×dd,子代是黄色:绿色=1:1,以上实验都遵循基因的分离定律。根据实验一自交子代出现了性状分离,可判断子叶颜色这一相对性状的显隐性关系,其中黄色子叶是显性性状。在实验一中,亲本黄色子叶(丁)自交,后代同时出现显性性状和隐性性状,这种现象在遗传学上叫做性状分离。
(3)实验二是一个测交实验,即Dd×dd,子代是黄色:绿色=1:1,主要原因是亲本甲产生的配子种类及其比例为D:d=1:1。这说明等位基因D和d在减数分裂中随同源染色体的分开而分离。
(4)个体戊(1/3DD、2/3Dd)与个体丙(Dd)杂交,后代出现绿色子叶dd的概率是2/3×1/4=1/6。
(5)用高茎黄色子叶(丁)与矮茎绿色子叶(乙)豌豆杂交一代,培育出了纯种矮茎绿色子叶豌豆,由此推知,高茎黄色子叶(丁)的基因型是HhDd,该育种方法是杂交育种。
知识内容
考试目标层次
学考预测
A(了解、模仿、感受水平)
B(理解、独立操作、认同水平)
C(应用、领悟水平)
知识一 孟德尔一对、两对相对性状的杂交实验的过程和结果
√
从近三年高中学业水平试题来看,以选择题为主,简答题也会有涉及,主要会有推算基因型的题目,重点考查考生对基因分离定律和自由组合定律知识的实际理解和应用。
知识二 基因的分离现象和自由组合现象
√
知识三 测交实验的过程和结果
√
知识四 基因的分离定律和自由组合定律
√
知识五 孟德尔遗传实验获得成功的原因
√
亲本
母本
父本
子一代
子二代
子n代
纯合子
杂合子
自交
杂交
P
♀
♂
F1
F2
Fn
AA或aa
Aa
⊗
×
方法
过程
结果分析
适用范围
自交法
待测个体自交
①若子代出现性状分离,则为杂合子;
②若子代无性状分离,则为纯合子。
植物,操作最简单
测交法
待测个体自交×隐性纯合子
①若子代只有一种性状,则为纯合子;②若子代有两种性状,则为杂合子。
动物,操作最简单
花粉鉴定法
获取待测个体的花粉
①若产生一种花粉,则为纯合子;
②若产生两种花粉,则为杂合子
只适用于植物
单倍体育种法
待测个体的花粉经组织培养得到幼苗,再用秋水仙素加倍,得到纯合植株
①若得到一种类型的植株,则为纯合子;②若得到两种类型的植株,则为杂合子
只适用于植物
比例
连续自交
自交淘汰隐性个体
自由交配
自由交配淘汰隐性个体
杂合子(Aa)
(eq \f(1,2))n
eq \f(2,2n+1)
eq \f(1,2)
eq \f(2,n+2)
纯合子(AA+aa)
1-(eq \f(1,2))n
eq \f(2n-1,2n+1)
eq \f(1,2)
eq \f(n,n+2)
显性纯合子(AA)
eq \b\lc\[\rc\](\a\vs4\al\c1(1-(\f(1,2))n))×eq \f(1,2)
eq \f(2n-1,2n+1)×eq \f(1,2)
eq \f(1,4)
eq \f(n,n+2)×eq \f(1,2)
隐性纯合子(aa)
eq \b\lc\[\rc\](\a\vs4\al\c1(1-(\f(1,2))n))×eq \f(1,2)
eq \f(2n-1,2n+1)×eq \f(1,2)
eq \f(1,4)
eq \f(n,n+2)×eq \f(1,2)
AaBa自交
后代分离比
原因分析
AaBa测交
后代分离比
9:3:3:1
正常完全显性
1:1:1:1
9:7
当双显性基因同时出现时表现为一种性状,其余情况表现为另一种性状,即:
(9A_B_):(3A_bb+3aaB_+1aabb)=9:7
1:3
9:3:4
存在aa(或者bb)时表现为隐性性状,其余情况
正常表现,即:
(9A_B_):(3A_bb):(3aaB_+1aabb)=9:3:4
或者(9A_B_):(3aaB_):(3A_bb+1aabb)=9:3:4
1:1:2
9:6:1
单显性时表现为一种性状,其余情况正常表现,即:
(9A_B_):(3A_bb+3aaB_):(1aabb)=9:6:1
1:2:1
15:1
只要有显性基因存在时都表现为同一种性状,没有
显性基因存在时表现为另一种性状,即:
(9A_B_+3A_bb+3aaB_):(1aabb)=15:1
3:1
13:3
双显性基因、双隐性基因和一种单显性基因存在时
都表现为同一种性状,而另一种单显性基因存在时
表现为另一种性状,即:
(9A_B_+3A_bb+1aabb):(3aaB_)=13:3
或者(9A_B_+3aaB_+1aabb):(3A_bb)=13:3
3:1
组别
亲本
选择F1中两对等位基因均杂合的个体进行随机交配
F2性状分离比
甲
A×B
4:2:2:1
乙
C×D
5:3:3:1
丙
E×F
6:3:2:1
黄色
灰色
黑色
胚胎致死
AYA、AYa
AA、Aa
aa
AYAY
实验组别
亲本
子代表现型及所占比例
黄色非甜
黄色甜
红色非甜
红色甜
一
黄色非甜×红色非甜
3/8
1/8
3/8
1/8
二
黄色非甜×黄色甜
3/4
0
1/4
0
相关试卷
这是一份专题12 生物的进化(知识梳理+4大考点精讲精练+实战训练)-2025年高中生物学业水平合格性考试总复习(全国通用),文件包含专题12生物的进化知识梳理+4大考点精讲精练+实战训练原卷版docx、专题12生物的进化知识梳理+4大考点精讲精练+实战训练解析版docx等2份试卷配套教学资源,其中试卷共33页, 欢迎下载使用。
这是一份专题10 基因的表达(知识梳理+2大考点精讲精练+实战训练)-2025年高中生物学业水平合格性考试总复习(全国通用),文件包含专题10基因的表达知识梳理+2大考点精讲精练+实战训练原卷版docx、专题10基因的表达知识梳理+2大考点精讲精练+实战训练解析版docx等2份试卷配套教学资源,其中试卷共35页, 欢迎下载使用。
这是一份专题09 基因的本质(知识梳理+4大考点精讲精练+实战训练)-2025年高中生物学业水平合格性考试总复习(全国通用),文件包含专题09基因的本质知识梳理+4大考点精讲精练+实战训练原卷版docx、专题09基因的本质知识梳理+4大考点精讲精练+实战训练解析版docx等2份试卷配套教学资源,其中试卷共40页, 欢迎下载使用。

