所属成套资源:【中考新动向】2025年中考语文一轮复习备考系列 课件+讲义+提升练(原卷+解析)
专题三 病句辨析讲义-【中考新动向】2025年中考语文一轮复习备考系列
展开
这是一份专题三 病句辨析讲义-【中考新动向】2025年中考语文一轮复习备考系列,共7页。学案主要包含了语序不当,表意不明,不合逻辑等内容,欢迎下载使用。
【真题·体验】
1. (2024·天津)下面一段文字中有语病的一项是( )
①极端气候是全人类共同面临的严峻挑战。②未来很长一段时间,全球极端气候仍将频繁出现。③我国气候类型复杂,气候风险交织,应对极端气候的能力有待增强。④因此,我们要重视对气候变化的研究,推进相关治理体系建设和治理水平。
A. 第①句 B. 第②句 C. 第③句 D. 第④句
【解析】第④句中“推进”与“水平”搭配不当,应将“推进相关治理体系建设和治理水平”改为“推进相关治理体系建设,提高治理水平”。故选D。
2.(2024·江西)阅读下面的文字,完成下面小题。
在当今信息时代,使知识的更新频率越来越快。阅读是人了解社会的重要方式,也是人认识社会和自然界的重要方式。阅读好书就像跟历代名贤圣哲促膝长谈,他们高尚的节操会对我们产生积极的影响,所以大量阅读是________自我的必由之路。
文中画波浪线的句子有语病,下列修改正确的一项是( )
A. 在当今信息时代,知识的频率更新越来越快。
B. 在当今信息时代,知识的更新频率越来越快。
C. 当今信息时代,更新的知识频率越来越快。
D. 当今信息时代,产生知识的更新频率越来越快。
【解析】文中画波浪线句子成分残缺,缺少主语,因此去掉“在”。因此原句修改为:在当今信息时代,知识的更新频率越来越快。故选B。
3.(2024·成都)下列语句中没有语病的一项是( )
A.近日发射的“智慧天网一号”宽带通信卫星,将承担为多个应用领域提供更精准数据。
B.世界园艺博览会上,全球各地不同风情的园林景观,吸引广大市民前往参观的热情。
C.成都市旨在以建设世界赛事名城为目的,近年来先后举办了多项重大国际体育赛事。
D.为满足不同群体的多样化学习需求,成都市教育局大力建设全龄教育公共服务平台。
【解析】
A.成分残缺,缺少宾语中心语,可在“数据”后加“的任务”;
B.搭配不当,“吸引”与“热情”搭配不当,可把“吸引”改为“激发”;
C.句式杂糅,“旨在”和“以……为目的”杂糅,可删去“旨在”或“以……为目的”;
故选D。
4.(2024·达州)下列句子没有语病的一项是( )
A. 新质生产力是创新起主导作用,摆脱传统经济增长方式、生产力发展路径的先进生产力质态。B. 乡村旅游,不仅满足着人们对“诗和远方”,也日益成为推动乡村“蝶变”的新引擎。
C. 近年,各地区紧紧围绕“农业增效、农民增收、农村安宁”为目标,构建现代农业产业体系。D. 承载着共同历史记忆的文物遗存,已成为促进文化交融、民心相通、人文交流的重要纽带。
【解析】
B.成分残缺,可在“‘诗和远方’”的后面加上“的需求”;
C.句式杂糅,可将“目标”前面的“为”改为“的”,或将“紧紧围绕”改为“以”;
D.语序不当,应将“文化交融、民心相通、人文交流”改为“人文交流、文化交融、民心相通”;故选A。
【考点·直击】
考点一 搭配不当
考点二 语序不当
考点三 成分残缺或赘余
一、成分残缺是指一个句子不完整,缺少了必须具备的成分,影响了语意的表达。
二、成分赘余是指一个句子出现主语多余、谓语多余、宾语多余、附加成分多余等情况。
考点四 句式杂糅
句式杂糅是指既想用这种句式,又想用那种句式,结果造成将两种句式放在一起的半途“转向”的现象。
如:他们本着保证质量、降低成本为原则,使用了新的工艺和新的技术(“本着……的原则”与“以……为原则”两种句式杂糅,任取一种即可)。
考点五 表意不明
表意不明是指对一个词语、句子或语段等可以作两种或两种以上的意义理解。
考点六 不合逻辑
不合逻辑是指在表述中,或违反人们的逻辑思维,或违背客观现实,或前后矛盾,或顾此失彼等造成句子不合事理的情况。
【技法·点拨】
一、辨析病句的方法
1.语感法
凭借语感,首先认真阅读,仔细考虑,从整体把握,看看句意是否明确,内容是否合理,表意之间关系与关联词语是否一致等。
2.结构分析法
是对句子结构进行分析,找准句子成分,从而确定句子是否在语法上出现问题。结构分析法主要从主干和修饰语两个方面对病句进行辨识。
3.紧缩法
找出句子的主干(主、谓、宾),检查主谓宾是否残缺,中心语搭配是否得当。
4.分解法
理清枝叶(找出附加成分:定、状、补),检查枝叶与相应的主干是否搭配得当。
5.聚焦法
对于句中出现的修饰语、关联词应格外留意,尤其是成对出现的词语,先检查有无滥用、错用或搭配不当的毛病,再看顺序是否合理。
6.词语标识法
在一个句子中往往有一些标识性的词语,这些词语通常是语病的症结所在。例如:
二、修改病句的口诀
一看成分缺不缺,缺的成分要补全。
二看搭配当不当,不当之处改流畅。
三看指代明不明,不明之处要注明。
四看用词当不当,恰当词语来换上。
五看意思重复否,重复词语要赶走。
六看句子矛盾处,去矛除盾要摆平。
七看分类当不当,异类事物另置放。
八看到多层定与状,思考语序当不当。
九反问再加多重否,表意相反经常有。
十能否是否好不好,后面一个对不了。
十一句中数字要细判,约数倍数经常乱。
十二关联词语要搭配,准确再审主语位。
【提升·训练】
具体见配套《提升练》(原卷+解析)。
类型
例句
主谓搭配不当
感情的洪流在翻滚,浑身的热血在呼啸。(“热血”不能用“呼啸”,改为“沸腾”)
动宾搭配不当
上海科技开发中心聚集了一批热心于科技开发服务、善于经营管理的专业化队伍。
(“聚集”与“队伍”搭配不当,改为“专业化人才”)
修饰语和中心词搭配不当
自己有双聪明能干的手,什么都可以造出来。(“聪明能干”与“手”搭配不当,改为“灵巧”)
主宾搭配不当
政治稳定、团结的局面,是我国社会主义市场经济体制建立健全的先决条件。(主语“局面”与宾语“条件”搭配不当,删去“的局面”)
关联词搭配
不当
高速度地发展我国的科技事业和文教事业,既是十分必要的,而且是十分可能的。
(“既……而且……"搭配不当,将“而且”改为“又”,或将“既”改为“不仅”)
两面与一面
搭配不当
实践证明,能否参加体育锻炼对提高同学们的体育成绩很有效。(“能否”是两面
词,删掉“能否”)
类型
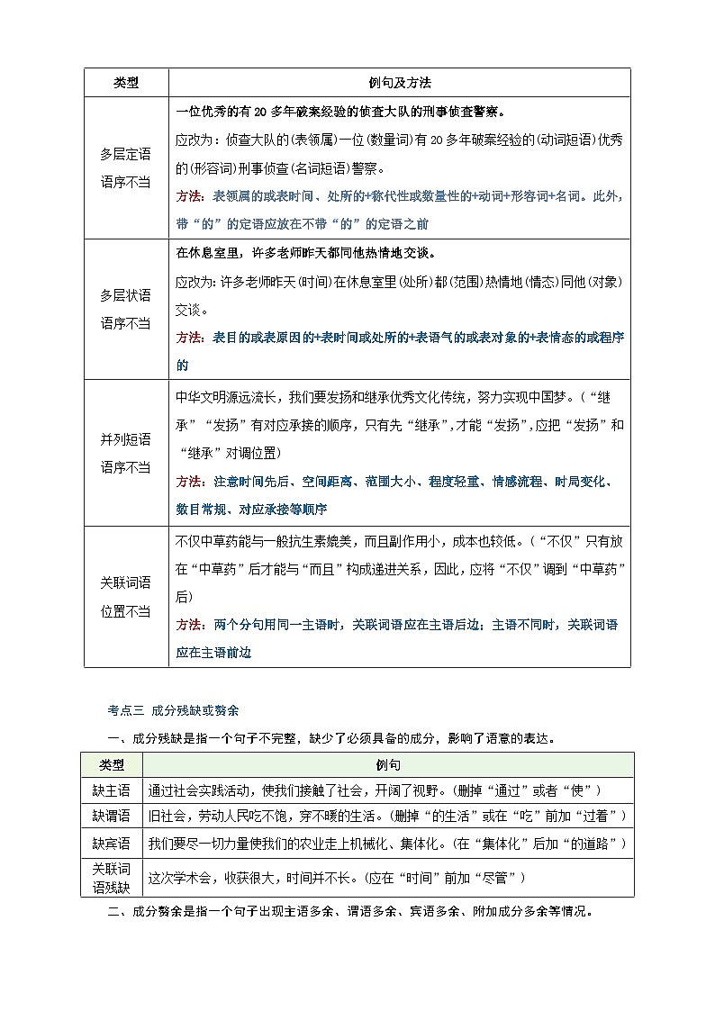
例句及方法
多层定语
语序不当
一位优秀的有20多年破案经验的侦查大队的刑事侦查警察。
应改为:侦查大队的(表领属)一位(数量词)有20多年破案经验的(动词短语)优秀的(形容词)刑事侦查(名词短语)警察。
方法:表领属的或表时间、处所的+称代性或数量性的+动词+形容词+名词。此外,带“的”的定语应放在不带“的”的定语之前
多层状语
语序不当
在休息室里,许多老师昨天都同他热情地交谈。
应改为:许多老师昨天(时间)在休息室里(处所)都(范围)热情地(情态)同他(对象)交谈。
方法:表目的或表原因的+表时间或处所的+表语气的或表对象的+表情态的或程序的
并列短语
语序不当
中华文明源远流长,我们要发扬和继承优秀文化传统,努力实现中国梦。(“继承”“发扬”有对应承接的顺序,只有先“继承”,才能“发扬”,应把“发扬”和“继承”对调位置)
方法:注意时间先后、空间距离、范围大小、程度轻重、情感流程、时局变化、数目常规、对应承接等顺序
关联词语
位置不当
不仅中草药能与一般抗生素媲美,而且副作用小,成本也较低。(“不仅”只有放在“中草药”后才能与“而且”构成递进关系,因此,应将“不仅”调到“中草药”后)
方法:两个分句用同一主语时,关联词语应在主语后边;主语不同时,关联词语应在主语前边
类型
例句
缺主语
通过社会实践活动,使我们接触了社会,开阔了视野。(删掉“通过”或者“使”)
缺谓语
旧社会,劳动人民吃不饱,穿不暖的生活。(删掉“的生活”或在“吃”前加“过着”)
缺宾语
我们要尽一切力量使我们的农业走上机械化、集体化。(在“集体化”后加“的道路”)
关联词语残缺
这次学术会,收获很大,时间并不长。(应在“时间”前加“尽管”)
类型
例句
主语多余
我们的革命前辈,为了人民的利益,他们流了很多血,献出了宝贵的生命。(前面有主语“革命前辈”,因而删掉后面的“他们”)
谓语多余
同学们正在努力复习,迎接高考到来。(“迎接”的是“高考”,而不是“到来”,应删掉)
宾语多余
今天,我来到扬州瘦西湖的地方,游览了白塔、钓鱼台和五亭桥等风景点。(“的地方”多余,应删掉)
附加成分多余
为精简字数,不得不略加删改一些。(“一些”与“略加”重复,删掉一个)
错误句式
正确句式
“原因是……造成(引发、诱发)的”
“原因是……”或“是……造成(引发、诱发)的”
“是由于……导致的”
“是由于……”或“是由……导致的”
“由于……的领导下”
“由于……的领导”或“在……的领导下”
“目的是为了……”
“目的是……”或“……是为了”
“大多是以……为主”
“大多是……”或“以……为主”
“本着以……为原则”
“本着……的原则”或“以……为原则”
“受……所喜爱”
“受……喜爱”或“为……所喜爱”
类型
例句
存在歧义
三个欧洲国家通信公司的技术人员对中国5G网络的传输方式产生了浓厚兴趣。
(“三个欧洲国家通信公司的技术人员”有三种解释: 一是“三个技术人员”,二是“三个欧洲国家”三是“三个欧洲国家通信公司”,可以改为“欧洲国家通信公司的三个技术人员”)
指代不明
小张告诉小王,睡前看电视的时间太长或玩手机的时间太长,都会导致他难以入眠。
(“他”既可以指“小张”也可以指“小王”,应该把“他”改为“小张”或“小王”)
类型
例句
否定不当
为了杜绝溺水事故不再发生,市教育局要求各学校加强管理,制定严密的防范措施。
(“杜绝”与“不再”都表否定,双重否定表肯定,应删掉“杜绝”或“不”)
前后矛盾
他是全部死难者中幸存的一个。(“死难者”与“幸存”矛盾)
分类不当
我上街买了牙膏、牙刷和日用品。(“牙膏”“牙刷”和“日用品”之间是从属关系,不能并列表述,应将“和”改为“等”)
两面词
能否、是否、好坏、得失、成败、高低、优劣、有无等
并列词
和、与、同、及、以及、跟等
否定词
不、不再、没有、否认、避免、忌、防止等
代词
这、那、他、此、彼等
介词
通过、经过、由于、对、对于、在等
相关学案
这是一份专题二 词语理解与运用讲义-【中考新动向】2025年中考语文一轮复习备考系列,共22页。
这是一份专题一 字音字形讲义-【中考新动向】2025年中考语文一轮复习备考系列,共21页。学案主要包含了形近字辨析,字形辨析等内容,欢迎下载使用。
这是一份第03讲 病句辨析(讲义)-2024年中考语文一轮复习讲义(全国通用),文件包含第03讲病句辨析讲义-2024年中考语文一轮复习讲练测原卷版docx、第03讲病句辨析讲义-2024年中考语文一轮复习讲练测解析版docx等2份学案配套教学资源,其中学案共27页, 欢迎下载使用。

