


辽宁省阜新市实验中学2024-2025学年七年级上学期期中生物试题(解析版)-A4
展开
这是一份辽宁省阜新市实验中学2024-2025学年七年级上学期期中生物试题(解析版)-A4,共13页。试卷主要包含了选择题,综合题等内容,欢迎下载使用。
一、选择题(12分,每题1分。每题只有一个正确答案)
1. 小明取玉米和花生的叶片进行研究,发现玉米的叶脉为平形状,花生的叶脉为网状,小明用到的科学方法是( )
A. 观察法B. 讨论法C. 实验法D. 测量法
【答案】A
【解析】
【分析】科学探究常用方法有观察法、实验法、调查法和比较法等。
【详解】A.观察法是在自然状态下,研究者按照一定的目的和计划,用自己的感官外加辅助工具,对客观事物进行系统的感知、考查和描述,以发现和验证科学结论。小明取玉米和大豆的叶片进行研究,发现玉米的叶脉为平形状,大豆的叶脉为网状,小明用到的科学方法观察法,A正确。
B.讨论法是学生在教师的指导下为解决某个问题而进行探讨、辨明是非真伪以获取知识的方法,B错误。
C.实验法是利用特定的器具和材料,通过有目的、有步骤的实验操作和观察、记录分析,发现或验证科学结论。实验法的运用,使得生物学进入实证科学的行列。调查时首先要明确调查目的和调查对象,制订合理的调查方案,C错误。
D.测量法是按照某种规律,用数据来描述观察到的现象,即对事物作出量化描述,D错误。
故选A。
2. 下列不属于生物的是( )
A. 珊瑚虫B. 生石花C. 珍珠D. 流感病毒
【答案】C
【解析】
【分析】生物的特征:生物的生活需要营养;生物能够进行呼吸;生物能排出体内产生的废物;生物能够对外界刺激作出反应;生物能够生长和繁殖;除病毒外,生物都是由细胞构成的。
【详解】ABD.生石花、流感病毒、珊瑚虫都具备生物的基本特征,属于生物,ABD不符合题意。
C.珍珠蚌属于软体动物,身体柔软,有外套膜,能分泌珍珠质形成贝壳。当珍珠蚌的贝壳张开时,如果恰好有沙粒或寄生虫等异物进入,落在外套膜与贝壳之间,没办法把它排出来,沙粒等异物就会不断刺激该处的外套膜,则该处外套膜会分泌出珍珠质把它包围起来,久而久之,就在沙粒等异物外面包上一层厚厚的珍珠,是一种装饰品。但是珍珠不具有生命现象,不是生物,C符合题意。
故选C。
3. 下面对生物的基本特征分析不正确的是( )
A. 种瓜得瓜,种豆得豆——生物具有遗传现象
B. 明月别枝惊鹊——生物能对外界刺激作出反应
C. 蜻蜓点水——生物能繁殖
D. 春种一粒粟,秋收万颗子——生物的生活需要营养
【答案】D
【解析】
【分析】生物的特征有:①生物的生活需要营养。②生物能进行呼吸。③生物能排出身体内产生的废物。④生物能对外界刺激作出反应。⑤生物能生长和繁殖。⑥除病毒以外,生物都是由细胞构成的。
【详解】A.亲代与子代之间的相似性叫遗传,因此种瓜得瓜,种豆得豆体现了生物具有遗传现象,故A正确。
B.生物能对外界的刺激作出一定的反应,因此明月别枝惊鹊提到鹊鸟面对明月而受到惊动,体现了生物能对外界刺激作出反应,故B正确。
C.蜻蜓点水是在产卵,体现的生物的繁殖行为,故C正确。
D.春种一粒粟,秋收万颗子说明生物能完成生长和繁殖,故D错误。
故选D。
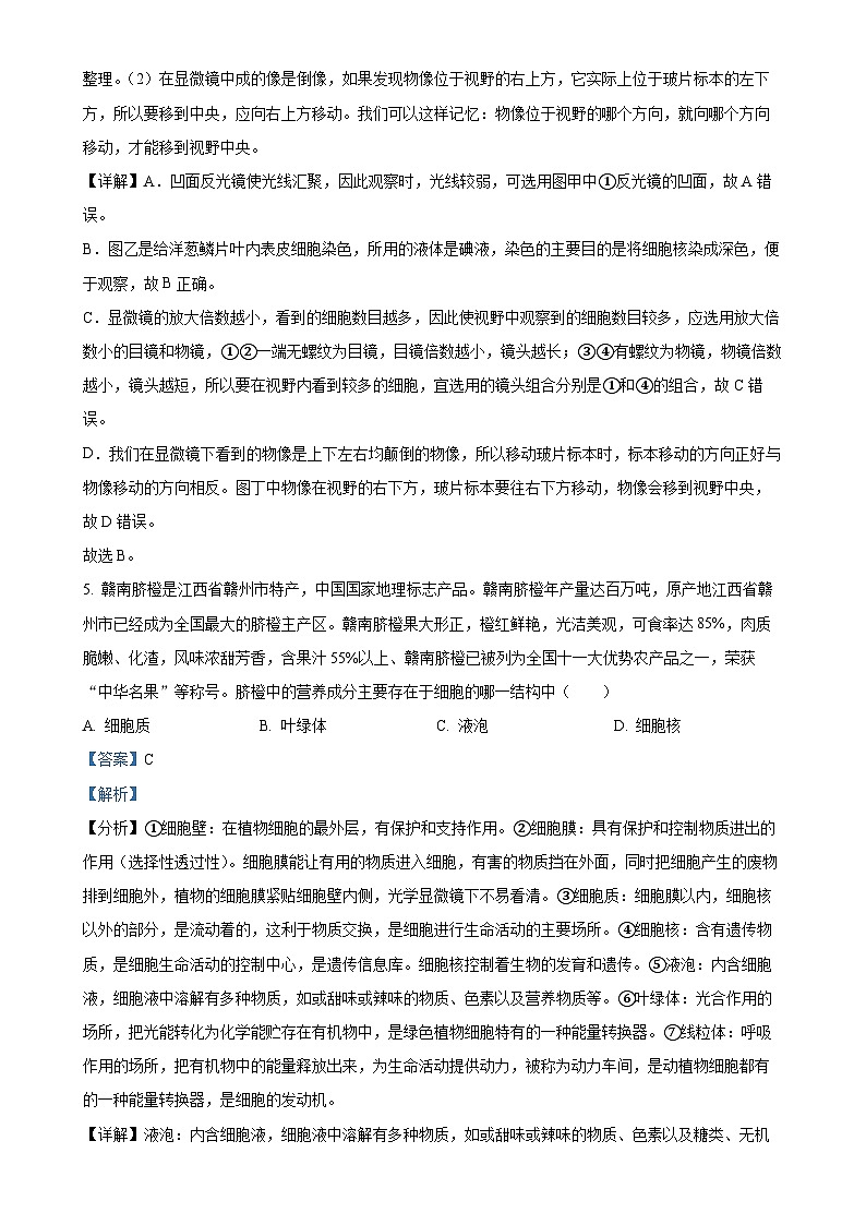
4. 小明同学制作了洋葱鳞片叶内表皮细胞临时装片,并用显微镜进行了观察。下列有关实验操作叙述正确的是( )
A. 图甲中的①是反光镜,当环境光线较弱时,应选用平面镜对光
B. 图乙是给洋葱鳞片叶内表皮细胞染色,所用的染液是碘液
C. 要想观察到的细胞数量最多,应选择的镜头组合是图丙中的②③
D. 若要把图丁中观察到的物像移到视野中央,玻片应向左上方移动
【答案】B
【解析】
【分析】(1)显微镜的正确操作步骤应该是:取镜和安放、对光、放置玻片标本、调焦、观察、收放和整理。(2)在显微镜中成的像是倒像,如果发现物像位于视野的右上方,它实际上位于玻片标本的左下方,所以要移到中央,应向右上方移动。我们可以这样记忆:物像位于视野的哪个方向,就向哪个方向移动,才能移到视野中央。
【详解】A.凹面反光镜使光线汇聚,因此观察时,光线较弱,可选用图甲中①反光镜的凹面,故A错误。
B.图乙是给洋葱鳞片叶内表皮细胞染色,所用的液体是碘液,染色的主要目的是将细胞核染成深色,便于观察,故B正确。
C.显微镜的放大倍数越小,看到的细胞数目越多,因此使视野中观察到的细胞数目较多,应选用放大倍数小的目镜和物镜,①②一端无螺纹为目镜,目镜倍数越小,镜头越长;③④有螺纹为物镜,物镜倍数越小,镜头越短,所以要在视野内看到较多的细胞,宜选用的镜头组合分别是①和④的组合,故C错误。
D.我们在显微镜下看到的物像是上下左右均颠倒的物像,所以移动玻片标本时,标本移动的方向正好与物像移动的方向相反。图丁中物像在视野的右下方,玻片标本要往右下方移动,物像会移到视野中央,故D错误。
故选B。
5. 赣南脐橙是江西省赣州市特产,中国国家地理标志产品。赣南脐橙年产量达百万吨,原产地江西省赣州市已经成为全国最大的脐橙主产区。赣南脐橙果大形正,橙红鲜艳,光洁美观,可食率达85%,肉质脆嫩、化渣,风味浓甜芳香,含果汁55%以上、赣南脐橙已被列为全国十一大优势农产品之一,荣获“中华名果”等称号。脐橙中的营养成分主要存在于细胞的哪一结构中( )
A. 细胞质B. 叶绿体C. 液泡D. 细胞核
【答案】C
【解析】
【分析】①细胞壁:在植物细胞的最外层,有保护和支持作用。②细胞膜:具有保护和控制物质进出的作用(选择性透过性)。细胞膜能让有用的物质进入细胞,有害的物质挡在外面,同时把细胞产生的废物排到细胞外,植物的细胞膜紧贴细胞壁内侧,光学显微镜下不易看清。③细胞质:细胞膜以内,细胞核以外的部分,是流动着的,这利于物质交换,是细胞进行生命活动的主要场所。④细胞核:含有遗传物质,是细胞生命活动的控制中心,是遗传信息库。细胞核控制着生物的发育和遗传。⑤液泡:内含细胞液,细胞液中溶解有多种物质,如或甜味或辣味的物质、色素以及营养物质等。⑥叶绿体:光合作用的场所,把光能转化为化学能贮存在有机物中,是绿色植物细胞特有的一种能量转换器。⑦线粒体:呼吸作用的场所,把有机物中的能量释放出来,为生命活动提供动力,被称为动力车间,是动植物细胞都有的一种能量转换器,是细胞的发动机。
【详解】液泡:内含细胞液,细胞液中溶解有多种物质,如或甜味或辣味的物质、色素以及糖类、无机盐、蛋白质等营养物质。液泡具有一定的浓度,能产生一定的渗透压,可以调节植物细胞内部的环境。脐橙中的营养成分主要存在于细胞的液泡中。
故选C。
6. 下列关于细胞生活需要物质和能量的叙述正确的是( )
A 细胞能够从周围环境中吸收营养物质而持续生长
B. 细胞所需要的物质可随意进出细胞
C. 小麦的根细胞具有两种能量转换器
D. 线粒体存在于细胞质中,可将有机物中的化学能释放出来,供细胞利用
【答案】D
【解析】
【分析】(1)细胞的生长使细胞的体积增大。
(2)植物细胞由细胞壁,细胞膜,细胞质和细胞核等组成。
【详解】A.新分裂产生的细胞体积很小,需要不断从周围环境中吸收营养物质,并且转变成组成自身的物质,体积逐渐增大,这就是细胞的生长,但这种生长不能是无限制的,A错误。
B.细胞膜除了起着保护细胞内部的作用以外,还具有控制物质进出细胞的作用,使有害物质不能轻易进入,有用的物质不能随意渗出,所以细胞所需要的物质并不是随意进出细胞,B错误。
C.细胞中的能量转换器有叶绿体和线粒体,叶绿体是光合作用的场所,线粒体是呼吸作用的场所,但不是所有的植物细胞内都有叶绿体,如小麦的根细胞内没有叶绿体,只有线粒体,C错误。
D.细胞质内有线粒体,线粒体能将细胞中的有机物在氧的参与下分解为二氧化碳和水,同时将有机物中的化学能释放出来,供细胞利用。 线粒体是广泛存在于动物细胞和植物细胞中的细胞器,是细胞进行呼吸产生能量的主要场所,D正确。
故选D。
7. 如图,中国科学家成功突破了灵长类动物克隆技术难题,培育出世界首例体细胞克隆猴“中中”和“华华”。下列叙述正确的是( )
A. “中中”和“华华”是猴C生出来的,所以像猴C
B. “中中”和“华华”长得和猴A十分相像
C. 细胞分裂产生的新细胞与原细胞所含的遗传物质是有差异的
D. “中中”和“华华”由小长大是细胞分化的结果
【答案】B
【解析】
【分析】隆指的是先将含有遗传物质的供体细胞的核移植到去除了细胞核的卵细胞中,然后促使这一新细胞分裂繁殖发育成胚胎,当胚胎发育到一定程度后,再被植入动物子宫中使动物怀孕,便可产下与提供细胞者基因相同的动物。它是一种无性繁殖技术。
【详解】AB.细胞的控制中心是细胞核,细胞核中有染色体,染色体中DNA,DNA上有遗传信息。在生活的细胞中,物质和能量的变化是由细胞核内的遗传信息控制的;而生物体建造自己生命大厦的蓝图也储存在细胞核内的遗传信息库中。根据题图,提供“中中”和“华华”细胞核的是猴A,所以,“中中”和“华华”长的像猴A,性别、毛色等也和猴A相同,A错误,B正确。
C.细胞核分裂时,染色体的变化是明显,染色体的数量在细胞分裂时已经加倍,在细胞分裂过程中,染色体分成完全相同的两份,分别进入两个新细胞中。两个新细胞的染色体形态和数目相同,新细胞和原细胞所含有的遗传物质是一样,C错误。
D.细胞生长使细胞体积增大,细胞分裂使细胞数目增加,细胞分化形成不同的组织,所以“中中”和“华华”由小长大是细胞生长、细胞分裂和细胞分化的结果,D错误。
故选B。
8. 橘子是大家最熟悉的水果之一,而苏州东山蜜橘更以皮红瓤黄、汁多味美、酸甜适宜而闻名于世。橘子的果皮、果肉和其中的“筋络”分别属于下列组织中的( )
①保护组织 ②输导组织 ③机械组织 ④薄壁组织 ⑤分生组织
A. ①②③B. ④②⑤C. ③④①D. ①④②
【答案】D
【解析】
【分析】植物组织包括:保护组织、输导组织、机械组织、薄壁(营养)组织、分生组织。
【详解】①保护组织一般由植物根、茎、叶表面的表皮细胞构成,具有保护内部柔嫩部分的功能。②输导组织有运输物质的作用,植物体内的导管能运送水和无机盐,筛管能运送有机物,导管和筛管都属于输导组织。③机械组织起到支撑作用,能支撑植物的地上部分。④薄壁组织(又叫营养组织)大多细胞壁薄,液泡大,有储存营养物质的功能,含有叶绿体的营养组织还能进行光合作用合成有机物,营养组织有制造和储存营养的功能,植物的果肉、叶肉等大多属于营养组织。⑤分生组织具有分裂能力,能不断分裂产生新细胞,再由这些细胞分化形成其他组织。
橘子果皮能保护内部的结构,属于保护组织;里面的果肉富含丰富的营养物质,属于薄壁组织;“筋络”属于输导组织,故ABC错误,D正确。
故选D。
9. 如图为植物细胞分裂过程中不同时期的示意图,下列有关叙述不正确的是( )
A. 植物细胞分裂过程的先后顺序为a→c→d→b
B. 植物细胞的染色体是由脱氧核糖核酸(简称DNA)和蛋白质组成
C. 植物细胞的分裂使细胞数目增多
D. 上图也能表示动物细胞的分裂过程
【答案】D
【解析】
【分析】细胞的分裂是指一个细胞分成两个细胞的过程。
【详解】ACD.细胞分裂的具体过程是:细胞核首先由一个分裂成两个,然后细胞质分成两份,每份各含一个细胞核,最后动物细胞是在原来细胞中央的细胞膜向内凹陷缢裂成两个细胞,植物细胞是在中央形成新的细胞壁和细胞膜。由此可见,植物细胞分裂过程的先后顺序为a→c→d→b。题中图片是植物细胞分裂过程,不能表示动物细胞的分裂过程,细胞分裂的结果是细胞数目的增多,故AC正确,D错误。
B.细胞核中容易被碱性染料染成深色的物质称做染色体,染色体是由DNA和蛋白质两种物质组成,其中主要遗传物质是DNA,故B正确。
故选D。
10. 玉米是重要的粮食作物,如图为玉米各个结构层次的示意图,下列相关说法正确的是( )
A. 玉米的结构层次由微观到宏观的顺序为②→①→③→④
B. ③属于玉米植株的生殖器官
C. 玉米与人体的结构层次不完全相同
D. 我们食用的玉米粒与④属于同一结构层次
【答案】C
【解析】
【分析】1.植物体的结构层次为:细胞→组织→器官→植物体。植物的器官包括营养器官(根、茎、叶)和生殖器官(花、果实、种子)。2.玉米属于植物,人体属于动物,结构层次不同。图中:②细胞、④组织、③器官、①植物体。
【详解】A.玉米的结构层次由小到大的顺序为:②细胞→④组织→③器官→①植物体,故A错误。
B.③是叶,属于玉米植株的营养器官,故B错误。
C.玉米的结构层次是细胞→组织→器官→植物体,人体的结构层次是细胞→组织→器官→系统→人体,二者结构层次不完全相同,故C正确。
D.我们食用的玉米粒属于果实,属于器官,而④是组织层次,故D错误。
故选C。
11. 图甲为草履虫的结构模式图,图乙为“探究草履虫对刺激的反应”实验示意图,下列描述错误的一项是( )
A. 做“观察草履虫的实验”,应从草履虫培养液的表层吸取液滴
B. 表膜是草履虫进行气体交换的器官
C. 酵母菌和草履虫都是单细胞生物
D. 图乙所示的实验中,用放大镜观察到草履虫向A侧运动
【答案】B
【解析】
【分析】单细胞生物只由单个细胞组成,单细胞生物个体微小,全部生命活动在一个细胞内完成,草履虫是单细胞动物。
【详解】A.草履虫是好氧型生物,它们需要氧气来维持生命活动。由于培养液表层溶解的氧气相对较多,因此草履虫会聚集在培养液的表层。所以,做“观察草履虫的实验”时,从草履虫培养液的表层吸取液滴是正确的,故A正确。
B.表膜即细胞膜,是草履虫身体的外层结构,它不仅起到保护细胞的作用,还是草履虫进行气体交换的结构。草履虫是单细胞生物,没有器官,表膜只是其细胞结构,并不是器官,故B错误。
C.酵母菌是单细胞真菌,草履虫是单细胞动物,都属于单细胞生物,故C正确。
D.草履虫具有应激性,会趋向有利刺激,躲避有害刺激。食盐颗粒对于草履虫来说是有害刺激,故草履虫会远离加了食盐颗粒的培养液,故D正确。
故选B。
12. 某同学对于如图生物(1是葫芦藓,2是肾蕨,3是衣藻,4是松树)进行了观察和记录,其中正确的是( )
A. 1是苔藓植物,植株矮小,具有真正的根
B. 2蕨类植物,根茎叶内无输导组织,比苔藓植物高大
C. 3是单细胞藻类,细胞中有叶绿体,能进行光合作用
D. 4是裸子植物,与被子植物区别在于种子外没有种皮包被
【答案】C
【解析】
【分析】孢子植物包括苔藓植物、蕨类植物。苔藓植物生活在阴湿的环境中,没有真正的根,因此无法支持很高的地上部分,虽然有了茎和叶,但茎、叶内无输导组织,不能为植株输送大量的营养物质供其利用,所以苔藓植物比较矮小。苔藓植物不开花,不结果,用孢子繁殖后代,属于孢子植物。1是苔藓植物、2是蕨类植物、3是单细胞藻类衣藻、4是裸子植物。
【详解】A.1是苔藓植物,植株矮小,一般具有类似茎和叶的分化,根为假根,故A错误。
B.2是蕨类植物,有根、茎、叶的分化,有专门运输物质的通道——输导组织,比苔藓植物高大,故B错误。
C.3衣藻是单细胞藻类,细胞中有叶绿体,能进行光合作用,故C正确。
D.4是裸子植物,与被子植物的区别在于种子外没有果皮包被,故D错误。
故选C
二、综合题(18分)
13. 有人说,如果把生物体比作一座房子,细胞就相当于建造这座房子的砖块。A图、B图是生物体细胞的结构图,请据图回答问题。
(1)图中表示植物细胞的是_______(填“A”或“B”),判断依据是其比动物细胞多了哪些结构?_______(填图中序号)。
(2)细胞的控制中心是_______(写名称)。
(3)草履虫生活在水中,经检测发现,某种有毒物质在草履虫体内的浓度远远低于其生活的环境中的浓度,阻挡该有毒物质进入细胞的结构是_______(写名称)。
【答案】(1) ①. B ②. ④⑥⑧
(2)细胞核 (3)细胞膜
【解析】
【分析】图A是动物细胞,图B是植物细胞。图A中,①是细胞膜,②是细胞核,③是细胞质;图B中,③是细胞质,④是细胞壁,⑤是细胞膜,⑥是叶绿体,⑦是细胞核,⑧是液泡。
【小问1详解】
动植物细胞的主要区别是,植物细胞有叶绿体、细胞壁和液泡,而动物细胞没有这些结构,故B是植物细胞。
【小问2详解】
细胞核中有染色体,染色体是遗传物质(DNA)的载体。细胞核是细胞的控制中心,控制着生物的发育和遗传。
【小问3详解】
细胞膜的作用是控制物质的进出,让细胞生活需要的物质进入细胞,有些物质(有毒物质等)挡在细胞外,并把细胞不需要的物质排出细胞。
14. 图1是制作口腔上皮细胞临时装片的方法步骤图,图2为光学显微镜的结构图,图3为显微镜视野下的口腔上皮细胞图,据图分析并回答相关问题:
(1)图1中,制作临时装片的正确步骤是_______(用图1中的字母表示)。
(2)图1中c操作时,滴加的液体是_______。
(3)使用显微镜观察时,可以调节图2中的[8]_______,使物像更清晰。
(4)观察时,视野中出现气泡(如图3),与图1中_______(填图1中的字母)操作不规范有关。
【答案】(1)cadb
(2)生理盐水##0.9%Nacl溶液
(3)细准焦螺旋 (4)d
【解析】
【分析】图1中:a取材,b染色和吸引,c滴生理盐水,d盖盖玻片;
图2中:1目镜,2镜筒,3转换器,4物镜,5遮光器,6反光镜,7粗准焦螺旋,8细准焦螺旋。
【小问1详解】
制作人的口腔上皮细胞临时装片的步骤:“擦”,用洁净的纱布把载玻片和盖玻片擦拭干净;“滴”,在载玻片的中央滴一滴生理盐水;“刮”,用消毒牙签在自己漱净的口腔内侧壁上轻轻刮几下;“涂”,把牙签上附有碎屑的一端,放在载玻片的液滴中涂抹几下;“盖”,用镊子夹起盖玻片,使它的一边先接触载玻片上的液滴,然后缓缓地盖在液滴上,注意避免盖玻片下出现气泡;“染”和“吸”,在盖玻片的一侧滴加稀碘液,用吸水纸从盖玻片的另一侧吸引,使染液浸润标本的全部。可简记为:擦→滴→刮→涂→盖→染和吸。分析可知,图1中,制作临时装片的正确步骤是c滴加生理盐水,a取材,d盖盖玻片,b染色和吸引。
【小问2详解】
图1中c操作时,滴加的液体是生理盐水,有利于保持细胞的正常形态。
【小问3详解】
粗准焦螺旋可以大幅度的升降镜筒,快速找到物像;细准焦螺旋可以小幅度的升降镜筒,精细调焦,使物像变得更加清晰。因此,使用显微镜观察时,可以调节图2中的8细准焦螺旋,使物像更清晰。
【小问4详解】
观察时,视野中出现气泡,与图1中d盖盖玻片操作不规范有关,正确的方法是用镊子夹起盖玻片,使它的一边先接触载玻片上的液滴,然后缓缓地盖在液滴上,避免盖玻片下出现气泡。
15. 学习了种子植物后,同学们合作一起观察种子的结构,他们观察了菜豆种子和玉米种子。下面是他们的观察实验,把实验步骤补充完整并回答相关问题。
【材料用具】浸软的菜豆种子和玉米种子若干、刀片、放大镜、碘液、滴管等。
【实验步骤】
一、观察菜豆种子
(1)取一粒浸软的菜豆种子,剥去种子最外面的一层薄皮——_______,分开合拢着的两片子叶。
(2)图一是分开两片子叶后的菜豆种子,用放大镜仔细观察,图中具有储存营养物质功能的是[④]_______,新植物的幼体由_______(填图一中序号)组成。
二、观察玉米种子的结构
取一粒浸软的玉米种子,用刀片将这粒玉米种子从中央纵向剖开。
(3)在剖面上滴一滴碘液,再用放大镜仔细观察,如图二所示,被碘液染成蓝色的结构是[_______]胚乳(“[ ]”填图二中的字母),说明此结构内富含淀粉。
【答案】(1)种皮 (2) ①. 子叶 ②. ①②③④
(3)E
【解析】
【分析】图一:①胚轴;②胚芽;③胚根;④子叶;⑤种皮。图二:A种皮和果皮;B胚芽;C胚轴;D胚根;E胚乳;F子叶。
【小问1详解】
菜豆种子由种皮和胚两部分组成,种子最外面的一层薄皮是种皮,具有保护作用。
【小问2详解】
菜豆种子属于双子叶植物,双子叶植物营养物质储存在子叶中,图一中具有储存营养物质功能的是④子叶,新植物的幼体是胚,由①胚轴、②胚芽、③胚根、④子叶组成。
【小问3详解】
玉米属于单子叶植物,营养物质储存在胚乳中,因此如图二所示,被碘液染成蓝色的结构是E胚乳,说明此结构内富含淀粉。
16. 如图中A~F是人体的不同结构层次,请据下图回答问题。
(1)由图可知,_______是生物体结构和功能的基本单位。
(2)A细胞通过细胞分裂形成B,此过程中_______的变化最为明显。
(3)B通过_______形成C。在此过程中,细胞的形态、结构和功能产生了明显差异。人体内担负着运输任务的血液属于_______组织。心脏作为输送血液的泵,主要由心肌构成,心肌属于_______组织。
(4)人体具有而银杏树没有的结构层次是_______(填名称)。
【答案】(1)细胞 (2)染色体
(3) ①. 细胞分化##分化 ②. 结缔 ③. 肌肉
(4)系统
【解析】
【分析】图中:A为细胞;B为A通过分裂形成的细胞群,在结构层次上属于组织;C为B通过分化形成的不同的组织;D为器官;E为消化系统,属于系统;F为人体,属于个体。除病毒外,细胞是生物体结构和功能的基本单位。动物体的主要组织有上皮组织、肌肉组织、结缔组织、神经组织等。组织进一步形成器官,由几种不同的组织按照一定的次序结合在一起,形成具有一定功能的器官,再由能够共同完成一种或几种生理功能的多个器官,按照一定的次序组合在一起形成系统。最后由系统构成完整的动物体。因此动物体的结构层次由微观到宏观依次是:细胞→组织→器官→系统→动物体。
【小问1详解】
细胞通过分裂分化形成不同的组成,组织进一步形成器官,多个器官形成系统,由多个系统构成完整的动物体,故细胞是生物体结构和功能的基本单位。
【小问2详解】
细胞分裂使细胞数目增多,A细胞通过细胞分裂形成B,在此过程中,染色体复制后,后均分成两等份,分别进入两个新细胞。故在细胞分裂的过程中,染色体的变化最明显。
【小问3详解】
在个体发育的过程中,一个或一种细胞通过分裂产生的子代细胞,在形态、结构和生理功能上发生的差异性变化,叫做细胞分化,图中B→C过程,符合这一过程,所以B通过细胞分化形成C。结缔组织具有支持、连接、营养和保护等功能,血液属于结缔组织;肌肉组织具有收缩和舒张的功能,心肌属于肌肉组织。
【小问4详解】
相关试卷
这是一份辽宁省辽阳市第一中学2024-2025学年七年级上学期期中生物试题(原卷版)-A4,共6页。试卷主要包含了选择题,综合题,实验题等内容,欢迎下载使用。
这是一份辽宁省辽阳市第一中学2024-2025学年七年级上学期期中生物试题(解析版)-A4,共14页。试卷主要包含了选择题,综合题,实验题等内容,欢迎下载使用。
这是一份陕西省咸阳市实验中学2024-2025学年七年级上学期期中生物试题(解析版)-A4,共23页。试卷主要包含了本试卷分为第一部分,领到试卷和答题卡后,请用0等内容,欢迎下载使用。