


2024年青海省西宁市区中考化学真题
展开
这是一份2024年青海省西宁市区中考化学真题,共7页。试卷主要包含了选择题,未知,填空与简答等内容,欢迎下载使用。
一、选择题
1.中华民族的传统工艺为人类文明进步作出了巨大贡献。下列涉及化学变化的是
A.甲骨刻字B.铁水铸锅C.陶瓷烧制D.海水晒盐
2.化肥对提高农作物的产量具有重要作用,其中磷肥可以增强作物的抗寒、抗旱能力。下列属于磷肥的是
A.Ca3(PO4)2B.K2SO4C.CO(NH2)2D.MgCl2
3.青海是生态大省,筑牢生态保护屏障意义重大。下列措施与此理念不相符的是
A.大力植树造林,严禁乱砍滥伐
B.垃圾分类回收,不要随意丢弃
C.加强草场管理,避免过度放牧
D.开发利用新能源,禁止使用化石燃料
二、未知
4.下列实验操作正确的是
A.过滤浊液B.取用固体粉末
C.放置滴管D.测定溶液的pH
三、选择题
5.碘元素是甲状腺激素的重要成分,人体缺碘或碘过量都会引起甲状腺肿大。市售加碘盐是在食盐中加入一定量的碘酸钾碘酸钾中碘元素的化合价是
A.-1B.+1C.+3D.+5
四、未知
6.物质的微粒观是重要的化学观念之一。下列关于宏观事实的微观解释正确的是
A.液态水变成水蒸气——分子体积变大
B.臭氧和氧气化学性质不同——分子构成不同
C.水银温度计汞柱升高——分子间隔增大
D.分离液态空气制氧气——分子可以再分
五、选择题
7.《本草纲目》记载:“三七近时始出,南人军中,用为金疮要药,云有奇功”。三七中止血的活性成分主要是三七氨酸,下列说法错误的是
A.三七氨酸属于有机物
B.三七氨酸中含有氮分子
C.三七氨酸中氧元素的质量分数最大
D.三七氨酸分子中碳原子和氢原子的个数比为5:8
8.下列实验现象对应的解释错误的是
A.打开浓盐酸的试剂瓶,出现白雾,说明浓盐酸具有挥发性
B.点燃蜡烛刚熄灭时冒出的白烟,蜡烛重新燃烧,说明石蜡具有可燃性
C.将二氧化碳通入紫色石蕊溶液中,溶液变红,说明二氧化碳具有酸性
D.将硬铝片和铝片相互刻画,铝片表面的划痕更明显,说明合金的硬度大于组成它的纯金属
9.用下列各组物质进行实验,不能验证锌、银、铜三种金属活动性顺序的是
A.、、溶液
B.、、、稀盐酸
C.、溶液、溶液
D.、、溶液、溶液
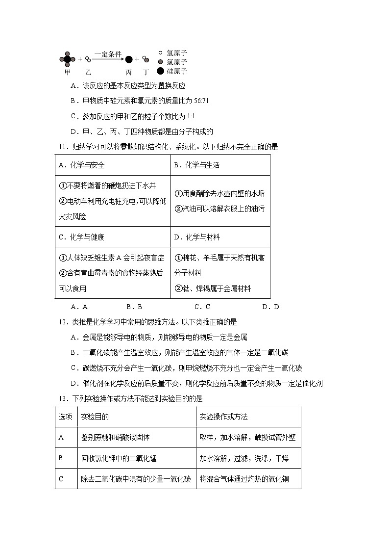
10.青海省是我国光伏产业的重要基地之一。硅是光伏产业中应用最广泛的半导体材料,工业制取高纯硅其中一个反应的微观示意图如下,下列说法正确的是
A.该反应的基本反应类型为置换反应
B.甲物质中硅元素和氯元素的质量比为56:71
C.参加反应的甲和乙的粒子个数比为1:1
D.甲、乙、丙、丁四种物质都是由分子构成的
11.归纳学习可以将零散知识结构化、系统化。以下归纳不完全正确的是
A.AB.BC.CD.D
12.类推是化学学习中常用的思维方法。以下类推正确的是
A.金属是能够导电的物质,则能够导电的物质一定是金属
B.二氧化碳能产生温室效应,则能产生温室效应的气体一定是二氧化碳
C.碳燃烧不充分会产生一氧化碳,则甲烷燃烧不充分也一定会产生一氧化碳
D.催化剂在化学反应前后质量不变,则化学反应前后质量不变的物质一定是催化剂
13.下列实验操作或方法不能达到实验目的的是
A.AB.BC.CD.D
六、未知
14.用适当的化学符号填空:
(1)氖气 。
(2)2个三氧化硫分子 。
(3)铵根离子 。
(4)碘酒中溶剂的组成元素 。
15.建立宏观、微观、符号之间的关联是学习化学的重要思维方式。请根据下列信息回答问题:
(1)图1是粒子之间的转化关系图,其中①表示的是 。
(2)图2中B、C属于同种元素,因为这两种粒子的 相同。
(3)构成氯化钠的阴离子的结构示意图是 (从图2中选填字母)。
16.甲、乙两种固体物质(均不含结晶水)的溶解度曲线如图所示,请回答下列问题:
(1)时,甲的溶解度 (填“>”“<”或“=”)乙的溶解度。
(2)将接近饱和的乙溶液变为饱和溶液,可采取的措施是 (写一条即可)。
(3)时,向一定量质量分数为10%的甲溶液中加入ag甲物质,充分溶解后所得溶液中溶质的质量分数可能为______(物质溶解时溶液的温度变化忽略不计)。
A.10%B.16.1%C.20%D.25%
七、填空与简答
17.化学与生产、生活息息相关。根据所学化学知识,回答下列问题:
(1)硬水中含有较多的可溶性钙、镁化合物,使用时会带来许多麻烦,生活中通过 可以降低水的硬度。
(2)活性炭具有疏松多孔的结构,制糖工业中常利用其 性来脱色以制白糖。
(3)市面上的除锈剂中通常含有盐酸。请写出盐酸除铁锈的化学方程式: 。
八、未知
18.甲、乙、丙、丁是初中化学常见的物质,属于单质、氧化物、酸、碱、盐中的不同类别,其中甲是黑色固体,乙是植物光合作用的气体原料,丙、丁中均含有人体内含量最高的金属元素。各物质之间的关系如图所示(图中“—”表示相连的物质间可以发生反应,“”表示物质间存在相应的转化关系,反应条件、部分反应物和生成物已略去)。
请根据相关信息回答下列问题:
(1)丁属于 (填物质类别)。
(2)反应①的化学方程式为 。
(3)反应②的化学方程式为 。
19.在学习了酸、碱、盐的相关知识后,化学兴趣小组同学进行了如下探究:
【收集资料】
(1)①氢氧化钠是一种常见的碱,俗名叫苛性钠、火碱或 。碳酸钠俗称纯碱、苏打。
②实验室产生的废液要倒入指定容器或处理后再排放。
③氯化钠溶液、氯化钙溶液都呈中性。
【提出问题】
①从俗名上看,碳酸钠溶液是否也具有碱性?
②碱性废液如何实现绿色排放?
【进行实验】
(2)
【小结反思】
(3)综合分析,步骤2所得溶液中溶质成分的化学式为 (指示剂除外)。
【交流讨论】
(4)①小明同学提出通过加入酸进行中和是处理碱性废液的一种方式,但要注意用量。
②小薇同学提出如果要处理含碳酸钠的废液,在实验室提供的氢氧化钙溶液和氯化钙溶液中,只能选择其中一种与之反应才可实现绿色排放。写出该反应的化学方程式: 。
20.根据下列实验装置图回答问题:
(1)写出仪器p的名称 。
(2)实验室用过氧化氢溶液和二氧化锰制取氧气,反应的化学方程式为 ,该反应的基本反应类型是 ;欲收集一瓶用于硫燃烧实验的氧气,最好选择 (从A-E中选填字母)为收集装置。
(3)实验室用大理石和稀盐酸反应制取二氧化碳,应选用的发生装置为 (填字母);用D装置来收集二氧化碳,验满方法为 ;为干燥二氧化碳气体,可以将气体通过盛有 的F装置。
21.化学是一门以实验为基础的科学。根据下图所示实验回答问题:
(1)实验一观察到A试管中的白磷燃烧,而B试管中的白磷不燃烧,说明燃烧需要的条件之一是 。
(2)实验二为铁丝燃烧实验,集气瓶底部铺一层细沙的目的是 。
(3)实验三为蒸发食盐水的操作,当观察到蒸发皿中出现 时,停止加热。
(4)实验四是配制50g质量分数为6%的氯化钠溶液过程中出现的四个错误操作,其中会导致所配溶液中溶质的质量分数偏大的是 (填序号)。
22.将100g硫酸铜溶液倒入盛有足量铁的烧杯中,充分反应后,生成的红色物质质量为3.2g,请计算该硫酸铜溶液中溶质的质量分数。
A.化学与安全
B.化学与生活
①不要将燃着的鞭炮扔进下水井
②电动车利用充电桩充电,可以降低火灾风险
①用食醋除去水壶内壁的水垢
②汽油可以溶解衣服上的油污
C.化学与健康
D.化学与材料
①人体缺乏维生素A会引起夜盲症
②含有黄曲霉毒素的食物经蒸熟后可以食用
①棉花、羊毛属于天然有机高分子材料
②钛、焊锡属于金属材料
选项
实验目的
实验操作或方法
A
鉴别蔗糖和硝酸铵固体
取样,加水溶解,触摸试管外壁
B
回收氯化钾中的二氧化锰
加水溶解,过滤,洗涤,干燥
C
除去二氧化碳中混有的少量一氧化碳
将混合气体通过灼热的氧化铜
D
除去氧化钙中混有的少量碳酸钙
加入足量的稀盐酸,过滤
实验操作
实验现象
实验结论
步骤1:向甲、乙两支试管的溶液中分别滴加几滴酚酞溶液
溶液都变为红色
碳酸钠溶液具有碱性
步骤2:继续向甲试管中加入稀盐酸
溶液由红色变为
酸可以中和碱性废液
步骤3:将甲、乙两支试管中的溶液倒入指定烧杯中
烧杯中有气泡产生
该反应的化学方程式为
相关试卷
这是一份2024年青海省中考化学真题(解析版),共14页。试卷主要包含了单项选择题,填空题,实验探究题,计算题等内容,欢迎下载使用。
这是一份[化学]青海省西宁市城区2021年中考真题化学试题试卷(原题版+解析版),文件包含化学青海省西宁市城区2021年中考真题真题化学试题解析版docx、化学青海省西宁市城区2021年中考真题真题化学试题原题版docx等2份试卷配套教学资源,其中试卷共26页, 欢迎下载使用。
这是一份青海省西宁市城区2023届中考化学试卷(含答案),共16页。试卷主要包含了单选题,填空题,实验题,计算题等内容,欢迎下载使用。
