





所属成套资源:【重难点】高中学业水平合格考地理真题分类汇编(全国通用)教师版+学生版
专题11 环境与发展-备战2025年高中学业水平合格考地理真题分类汇编.zip
展开
这是一份专题11 环境与发展-备战2025年高中学业水平合格考地理真题分类汇编.zip,文件包含专题11环境与发展原卷版docx、专题11环境与发展解析版docx等2份试卷配套教学资源,其中试卷共37页, 欢迎下载使用。
考点一 人类面临的主要环境问题
1.(2024·内蒙古)“光盘”行动是指倡导人们在就餐时不浪费粮食,吃光盘子里的东西,吃不完的饭菜打包带走。“光盘”行动在节约粮食的同时,减少了浪费,为可持续开展做出了奉献。其主要表达了可持续开展的( )
A.生态持续开展B.生活持续开展C.社会持续开展D.经济持续开展
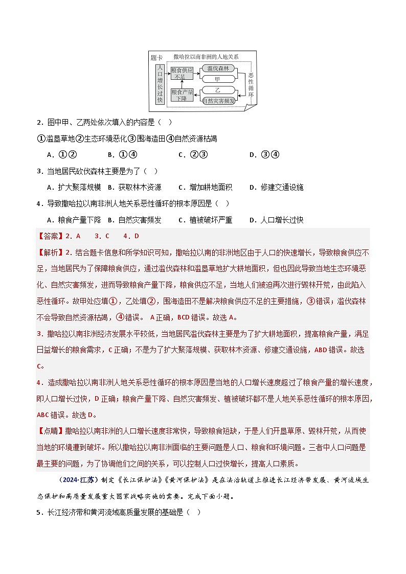
(2024·河北)在“走进非洲”地理知识竞赛活动中,某同学抽到如图所示的题卡。请你作为场外援助,与他一起完成下面小题。
2.图中甲、乙两处依次填入的内容是( )
①滥垦草地②生态环境恶化③围海造田④自然资源枯竭
A.①②B.①④C.②③D.③④
3.当地居民砍伐森林主要是为了( )
A.扩大聚落规模B.获取林木资源C.增加耕地面积D.修建交通设施
4.导致撒哈拉以南非洲人地关系恶性循环的根本原因是( )
A.粮食产量下降B.自然灾害频发C.植被破坏严重D.人口增长过快
(2024·江苏)制定《长江保护法》《黄河保护法》是在法治轨道上推进长江经济带发展、黄河流域生态保护和高质量发展重大国家战略实施的需要。完成下面小题。
5.长江经济带和黄河流域高质量发展的基础是( )
A.经济可持续发展B.社会可持续发展C.生态可持续发展D.文化可持续发展
6.《长江保护法》和《黄河保护法》中优先保护的资源是( )
A.水资源B.土地资源C.矿产资源D.森林资源
(2024·北京)读图“某企业海水养殖过程示意图”,完成下面小题。
7.室外沉淀池的海水用于( )
①分类养殖 ②灌溉作物 ③海水淡化 ④提溴制盐
A.①②B.①④C.②③D.③④
8.将海水经三级沉淀有利于( )
A.调节水温,提高白对虾产量B.提升水质,实现零排放
C.降低盐度,提供了淡水资源D.增加水量,养殖丰年虫
9.(2023·陕西)践行可持续发展中,与“减量、重复使用、回收、再生”原则对应的是( )
A.循环经济B.褐色经济C.低碳经济D.绿色经济
(2023·宁夏)可持续城市是指经济增长、社会公平、具有更高的生活质量和更好环境的城市。下图为我国某可持续城市的发展指数示意图。据此完成下面小题。
10.我国努力采取措施降低单位工业产值烟尘排放量,为缓解全球气候变化做出了巨大贡献。这符合可持续发展的( )
A.整体性原则B.协调性原则C.共同性原则D.有序性原则
11.在上图所示的可持续城市发展指数中,最能体现出的做法是( )
A.提高能源利用率B.降低碳的排放量
C.提高城市绿化率D.减少污染物排放
(2023·福建)近年来某市开发了厨余垃圾自动处理系统,对垃圾进行无害化、资源化处理。下图是厨余垃圾自动处理系统的主要工艺流程示意图。据此完成下面小题。
12.该工艺流程变废为宝的核心环节是( )
A.厨余垃圾B.生产沼气C.沼气发电D.工业油脂
13.广泛应用厨余垃圾自动处理系统对城市的主要影响是( )
A.解决能源问题B.缓解交通拥挤
C.加剧用地紧张D.改善城市环境
(2023·湖北)垃圾分类,不仅关系到广大人民群众生活环境,也有利于节约资源,更是社会文明程度的重要体现。图示意某市生活垃圾强制分类类别。完成下面小题。
14.按照该市垃圾强制分类类别,以下属于有害垃圾的是( )
A.旧报纸B.旧衣服C.废电池D.易拉罐
15.厨余垃圾主要是指吃剩的易腐烂的有机物,可通过微生物好氧堆肥或厌氧发酵的方式进行处理变成有机肥。下列属于厨余垃圾的是( )
A.酱油瓶B.瓜果皮C.保鲜膜D.湿纸巾
考点二 海洋权益与海洋发展战略
(2024·福建)钓鱼岛及其附属岛屿自古以来就是中国的神圣领土。中国渔民历来在这些岛屿及其附近海域从事生产活动。下图分别示意钓鱼岛的位置图。据此完成下面小题。
1.钓鱼岛地处我国的( )
A.台湾海峡B.东海大陆架C.长江入海口D.南海大陆架
2.中国渔民历来在这些岛屿及其附近海域从事的主要生产活动是( )
A.海洋养殖B.油气开采C.海洋捕捞D.发展耕作业
(2023·甘肃)钓鱼岛及其附属岛屿位于我国东海海域,史籍《顺风相送》(明朝初期)中首次出现“钓鱼屿”(钓鱼岛)、“赤坎屿”(赤尾屿)的名称。下图为钓鱼岛及其附属岛屿位置。据此完成下面小题。
3.《顺风相送》中关于钓鱼岛的记载,说明钓鱼岛及其附属岛屿( )
A.名称繁多难以辨识B.自古以来就是中国固有领土
C.岛屿面积十分宽广D.岛屿上有着丰富的淡水资源
4.中国对钓鱼岛及其附属岛屿所在海域的权益包括( )
①海洋主权和管辖权②开发海洋资源③禁止别船只经过④进行军事演练
A.①④③B.①②④C.②③④D.①②③④
(2023·湖北)海洋权益是指国家领土向海洋延伸形成的一些权利和利益。一国可主张海洋权益的范围包括本国的内水和领海,还包括本国管辖的毗连区、专属经济区,以及大陆架海床和底土等(如图)。完成下面小题。
5.关于海洋资源,叙述正确的是( )
A.海洋油气资源主要分布在大陆架区域B.海洋生物资源集中在广阔的深海区域
C.海洋空间资源的开发利用对环境无害D.可燃冰资源只能分布于深海沉积物中
6.图中表示专属经济区的是( )
A.①B.②C.③D.④
7.我国维护海洋权益的重要意义有( )
①巩固国家安全②增加我国水资源总量
③保护和开发海洋资源④维护国家主权和领土完整
A.①②③B.①②④C.①③④D.②③④
(2022·贵州)海洋,事关我国的国家安全和长远发展,有人称海洋为“能量的源泉”“未来的粮仓”,拓展蓝色海洋经济空间是我国建设海洋强国战略的重要举措之一。完成下面小题。
8.海洋是“未来的粮仓”,说明海洋( )
A.矿产种类齐全B.旅游资源多样C.生物资源丰富D.能源分布广泛
9.我国建设海洋强国应( )
①坚持陆海统筹发展②奉行科技先行战略③保护海洋生态环境④取消休渔禁渔制度
A.①②③B.①②④C.①③④D.②③④
(2022·云南)2012年6月21日,中国最南端的地级市——三沙市获准成立,市政府驻在西沙的永兴岛。图为“中国的南海诸岛示意图”。完成下面小题。
10.下列关于南海诸岛的叙述,正确的是( )
①南海诸岛包括东沙、西沙、南沙和中沙四大群岛
②我国人民在南海活动已有100多年历史
③中国对南海诸岛有领土主权
④中国最早发现、命名和开发利用南海诸岛及周围海域
A.①②④B.②③④C.①②③D.①③④
11.我国设立三沙市对维护国家海洋权益具有重要意义,下列不能说明其意义的是( )
A.有利于维护国家主权和领土完整
B.有利于无限制地利用南海海洋资源
C.有利于扩大资源保有量,开发海洋资源,增加国家资源储备
D.有利于巩固国家安全,对保障国防、海上运输安全及开展经济建设等具有深远意义
(2022·云南)海洋权益是海洋权利和海洋利益的总称。下图为“我国管辖的海域范围示意图”,据此完成下面小题。
12.图中表示领海范围的字母是( )
A.aB.bC.cD.d
13.开发领海、专属经济区以及大陆架的自然资源属于海洋权益的( )
A.海洋政治权益B.海洋科学利益C.海洋安全利益D.海洋经济权益
14.(2023·陕西)阅读图文材料,完成下列要求。
我国海洋开发历史悠久,提升海洋意识,确立主权与权益,开发海洋国土、建设海洋强国已成为我国的重要战略。下面左图为海冰景观图,右图为我国智慧渔业大型养殖工船养殖仓换水景观图。
(1)我国是一个海洋大国,海域辽阔,海岸线 ,大陆架宽广,岛屿众多。南北纵跨热带、 和温带,气候差异较 。能源、矿产和生物资源十分 ,海洋生态系统类型多样。
(2)拓展蓝色经济空间,我国仍面临诸多问题。一是海洋灾害种类多:南部海域热带气旋活动频繁,夏秋季节的 (填气象灾害)危害大;海水入侵、风暴潮时有发生;黄渤海北部沿岸冬季气温较低,海面会 。二是海岸地带开发强度大,高密度养殖,近海大中城市排污量较 等,严重影响海洋生态环境安全。三是远洋开发能力亟待提升。
(3)我国不断优化海洋空间开发格局,升级海洋产业。我国建造了世界首艘10万吨级大型养殖工船,鱼类“养在船上”,全流程受控,自动化程度较 。养殖仓可保证新鲜的外海水全天候循环补充,产品品质得以 。相较近海集中养殖,养殖工船可实现“深远海边走边养”,使污染强度 ,还能主动减小海洋灾害带来的 ,大大提升了我国海洋开发能力。
考点三 长江经济带发展战略
(2023·北京)长江经济带发展战略建立区域协同合作机制,推进沿江城市由各自发展转向城市群协调发展。读图“长江经济带城市群分布图”,完成下面小题。
1.与长江三角洲城市群相比,成渝城市群发展的优势条件是( )
A.水能资源丰富B.海运条件优越C.平原面积占比大D.省会城市数量多
2.长江经济带城市群协调发展可以( )
①消除城市环境污染问题②加快人员、商品的流通
③促进城市间的优势互补④推动区域的城镇化进程
A.①②③B.①②④C.①③④D.②③④
3.(2022·吉林)读“我国长江经济带分布示意图”,完成下列各题。
(1)长江经济带发展的区位优势明显,主要表现在:交通 ;资源丰富;工业基础雄厚;城市密集:市场 (填“广阔”或“狭小”)。
(2)长江经济带以长江为轴线,将 部的沿海经济发达区与西部内陆的资源丰富区联系起来,形成承东启西的纽带。
(3)长江经济带中形成三大城市群。分别以 、武汉和 为各城市群的发展中心。
4.(2022·云南)阅读图文材料,完成下列问题。
长江经济带贯彻“生态优先,绿色发展,共抓大保护,不搞大开发”的发展要求,已经成为我国推动绿色发展的重要阵地。下图为“长江流域环境问题示意图”。
(1)长江经济带已初步形成以长江“ ”为依托,实现上、中、下游协调发展。
(2)长江流域存在的主要环境问题是 、 等。
(3)生态安全关系到长江经济带的可持续发展,当前长江中下游的治理重点是 、 。
(4)长江流域某些区域酸雨现严重,治理的有效措施是减少 的排放。
考点四 京津冀协同发展
(2024·黑龙江)京津冀协同发展是京津冀三地作为一个整体协同发展,是国家重大战略之一,下图示意京津冀三地产业规划定位。据此完成下面小题。
1.据图分析,北京产业发展的重点方向是( )
A.钢铁产业B.装备制造产业
C.高新技术产业D.农产品加工产业
2.京津冀协同发展战略重点是( )
A.疏解北京非首都功能 B.扩大北京人口规模
C.京津冀独立发展 D.大力发展传统工业
考点五 地理信息技术的应用
(2024·内蒙古)地理信息技术广泛应用于我们的生产、生活,群众化应用已成为趋势。结合有关知识,回答下面小题。
1.移动终端(如手机)点餐类APP的出现,为足不出户的人们提供了方便叫外卖的新方式。通过APP可以确定送餐员的即时位置,这种应用利用的地理信息技术是( )
A.GISB.GPSC.RSD.RS和GIS
2.老师要利用学校建成的GIS了解全班同学居住点的空间分布状况,主要用到的GIS功能是( )
A.输入B.管理C.分析D.输出
(2024·北京)夏秋季节,我国东南沿海地区常受台风影响。据此完成下面小题。
3.台风来临前的合理应对措施有( )
①关注天气预报预警 ②在坚固建筑内躲避③适量采购生活物资 ④到海边空旷地集结
A.①②③B.①②④C.①③④D.②③④
4.实时监测台风形成过程主要应用的是( )
A.地理信息系统B.数字地球
C.全球卫星导航系统D.遥感技术
(2024·北京)2023年4月11日,堪察加半岛上的火山剧烈喷发。读如图“地球圈层结构示意图”,完成下面小题。
5.火山活动中岩浆的主要发源地对应图中( )
A.①B.②C.③D.④
6.地球圈层结构中( )
A.水圈的主体是海洋B.地幔在莫霍面之上
C.海洋地壳比大陆地壳厚D.各圈层之间的边界清晰
7.监测火山灰扩散范围利用的地理信息技术主要是( )
A.遥感技术B.地理信息系统C.数字地球D.全球卫星导航系统
(2023·湖北)停车难是现代城市的一大问题,新的信息技术让停车更智慧。图示意某智慧停车系统。完成下面小题。
8.该停车系统主要依赖的地理信息技术是( )
A.卫星遥感技术B.地理信息系统C.虚拟现实技术D.全球定位系统
9.此种地理信息技术能为该系统的使用者和管理者提供( )
A.分析和管理车位空间信息B.定位和跟踪车辆动态信息
C.获取司机的实时通讯信息D.整合网络支付者个人信息
(2023·河北)威尔士绿桥(图)是英国著名的旅游景观,每年吸引大量的游客到此观光。随着时间的推移,绿桥中间部分最终会断裂坍塌,致使绿桥景观不复存在。据完成下面小题。
10.推测绿桥断裂坍塌年份需采用的地理信息技术是( )
A.数字地球B.地理信息系统C.遥感系统D.全球卫星导航系统
11.威尔士绿桥中间部分断裂坍塌后,在海洋中残留的部分被称为( )
A.海蚀崖B.海蚀洞C.海蚀柱D.海蚀平台
(2023·甘肃)2023年2月6日9时17分,土耳其发生7.8级地震,震源深度20千米。下图示意地球内部圈层结构。据此完成下面小题。
12.此次地震震源位于地球圈层中的( )
A.内核B.外核C.地幔D.地壳
13.关于地理信息技术在本次地震灾害中的应用,说法正确的是( )
A.利用遥感技术分析地理空间数据评估地震灾害损失
B.全球卫星导航系统用户可以及时发送精确位置求救
C.地理信息系统通过拍摄地面影像获取地震影响范围
D.遥感和全球卫星导航系统可以确定震中位置和震级
14.为进步减轻地震危害,下列措施中可行的是( )
①加强监测,及时发布预警 ②加强防震减灾宣传教育
③停止所有日常生产活动 ④做好人员救授和工程抢险
A.①②③B.①③④C.②③④D.①②④
(2023·浙江)下图为某同学在浙江某地研学时拍摄的湖泊照片。据此完成下面小题。
15.要获取该湖的三维坐标(经度、纬度和海拔),需借助的地理信息技术是( )
A.遥感技术B.人工智能C.地理信息系统D.全球卫星导航系统
16.该地湖陆风较为明显,下图能正确表示湖风的是( )
A. B. C. D.
(2023·新疆)2023年2月6日,土耳其发生7.8级地震,震源深度20千米。震后,中国19支救援队伍立即驰援灾区,播撒了国际人道主义的“种子”。莫霍界面大陆部分平均深度33千米。据此完成下面小题。
17.此次地震的震源位于( )
A.地壳B.地幔C.地核D.软流层
18.我国救灾队员要迅速、准确地掌握受灾范围和面积,可利用的技术手段主要是( )
A.数字地球和地理信息系统B.遥感技术和地理信息系统
C.地理信息系统和全球卫星导航系统D.全球卫星导航系统和数字地球
(2023·河北)当地时间2023年2月6日,土耳其东南部发生两次7.8级地震,震中附近居民受灾严重,距震中约500千米的首都安卡拉几乎没有受损。地震发生后,我国政府积极提供援助,将急需的救援物资第一时间运抵土耳其。据完成下面小题。
19.我国援助土耳其的急需救援物资宜采用( )
A.海洋运输B.铁路运输C.公路运输D.航空运输
20.首都安卡拉在此次地震中几乎没有受损的主要原因是( )
A.震级较小B.居民防灾意识较强
C.距震中远D.建筑物抗震性能好
21.利用遥感技术可以( )
A.获取灾区图片B.制定灾后重建方案
C.评估灾害损失D.确定救援人员位置
(2022·海南)2022年6月1日17时,四川雅安市芦山县发生6.1级地震,震源深度为17千米,据此完成下面小题。
22.此次地震的震源位于( )
A.岩石圈B.软流层C.下地幔D.外核
23.及时获取此次地震受灾范围,主要利用( )
A.人工监测B.遥感技术C.地理信息系统D.全球卫星导航系统
相关试卷
这是一份专题09 产业区位选择-备战2025年高中学业水平合格考地理真题分类汇编.zip,文件包含专题09产业区位选择原卷版docx、专题09产业区位选择解析版docx等2份试卷配套教学资源,其中试卷共42页, 欢迎下载使用。
这是一份专题08 乡村和城镇-备战2025年高中学业水平合格考地理真题分类汇编.zip,文件包含专题08乡村和城镇原卷版docx、专题08乡村和城镇解析版docx等2份试卷配套教学资源,其中试卷共36页, 欢迎下载使用。
这是一份专题07 人口-备战2025年高中学业水平合格考地理真题分类汇编.zip,文件包含专题07人口原卷版docx、专题07人口解析版docx等2份试卷配套教学资源,其中试卷共26页, 欢迎下载使用。