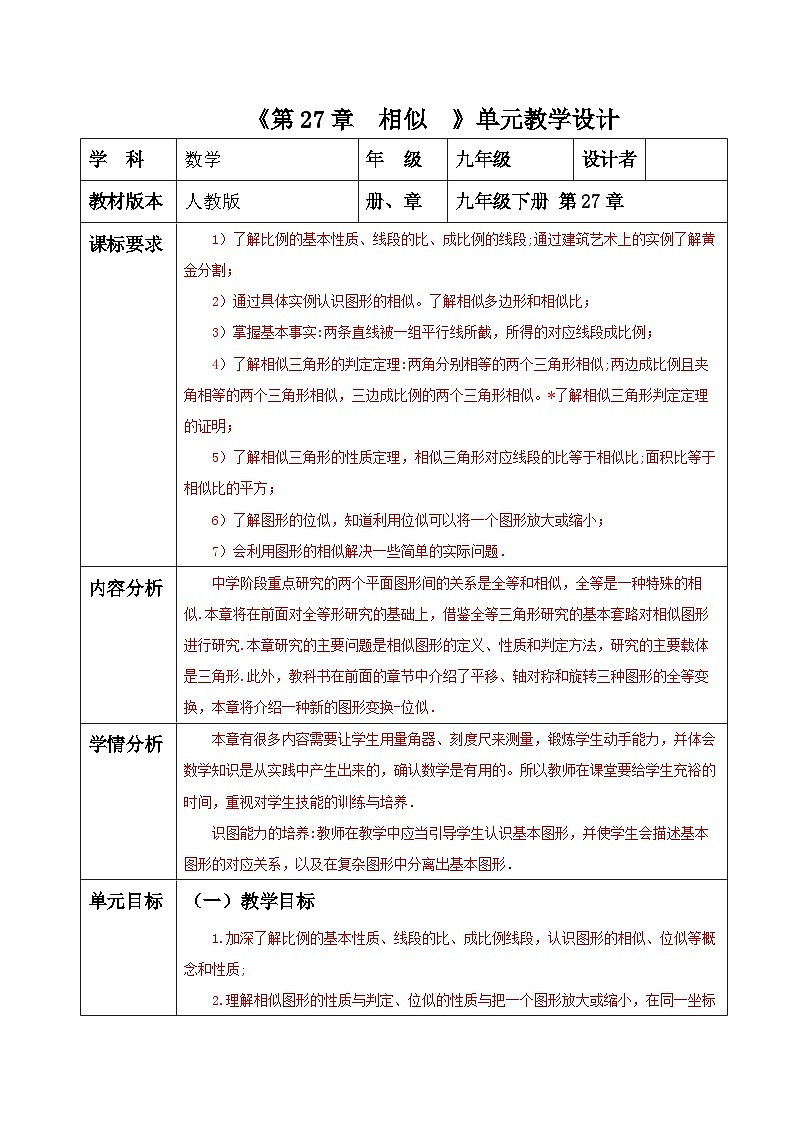
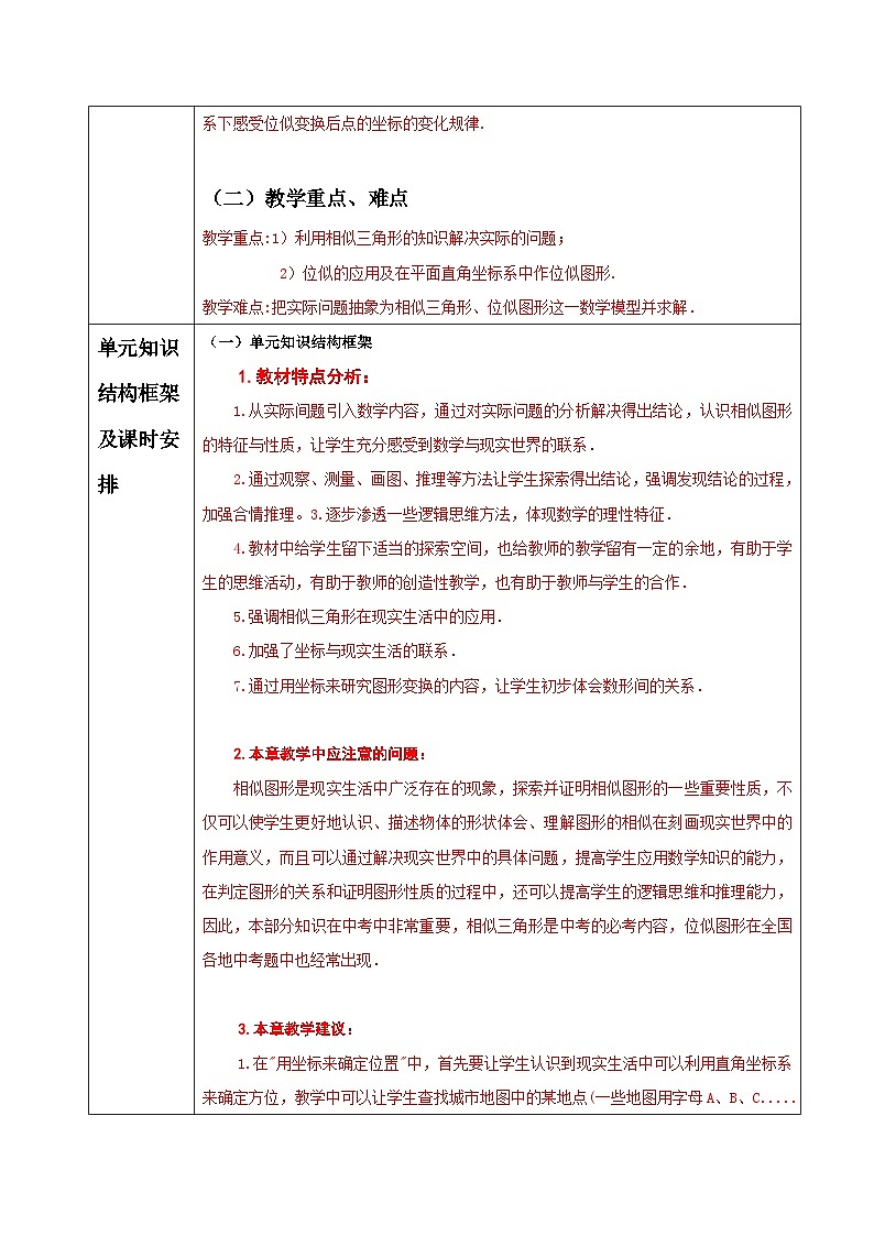
所属成套资源:【大单元核心素养】人教版数学九年级下册课件+教案+大单元整体教学设计
人教版(2024)九年级下册27.1 图形的相似优质课教学课件ppt
展开
这是一份人教版(2024)九年级下册27.1 图形的相似优质课教学课件ppt,文件包含271图形的相似2课件pptx、271图形的相似2教案docx、27章相似单元整理分析教案docx等3份课件配套教学资源,其中PPT共31页, 欢迎下载使用。
通过回顾全等图形的概念和性质,类比归纳得出相似图形和相似多边形的定义、相似比的概念,让学生经历从一般到特殊的过程,通过类比得出结论,初步领略类比的数学思想,体会数学内容的内在联系;接着引导学生比较相似图形与全等图形的异同,得出全等图形是特殊的相似图形,再通过探究化解得出相似多边形的定义与性质,使学生进一步体会数学内容的内在联系,初步认识特殊与一般的辩证关系.通过本节课的学习为下一步学习相似三角形的判定定理做感性和理性的准备,因此本节课具有承前启后的联系和纽带作用.
1.结合实例了解成比例线段与比例的基本性质,知道相似多边形的定义和相似比.2.掌握相似多边形的性质.
怎样从数学的角度刻画“形状相同”呢?这节课就让我们一起来探究相似多边形吧!
问题1 如果把老师手中的教鞭和铅笔分别看成是两条线段AB和CD,那么这两条线段的长度比是多少? 归纳:两条线段的比就是两条线段长度的比. 那么什么样的线段是成比例线段呢?
成比例线段 对于四条线段a,b,c,d,如果其中两条线段的比与另两条线段的比相等,如 (即ad=bc),我们就说这四条线段是成比例线段,简称比例线段.
注意:(1)两条线段的比与所采用的长度单位没有关系,在计算时要注意统一单位; (2)线段的比是一个没有单位的正数;
问题2 如图的左边格点图中有一个四边形,请在右边的格点图中画出一个与该四边形相似的图形.
问题3 对于上个问题中所作出的两个相似四边形,它们的对应角,对应边的比是否相等?
答:它们的对应角相等,对应边的比相等.
结论:(1)相似多边形的特征:相似多边形的对应角相等,对应边的比相等. 反之,如果两个多边形的对应角相等,对应边的比相等,那么这两个多边形相似.
(2)相似比:相似多边形对应边的比称为相似比.相似比为1时,相似的两个图形有什么关系?
答:相似比为1时,相似的两个图形全等,因此全等形是一种特殊的相似形.
例1:(1)已知a=4cm,c=9cm,且a、b、b、c是成比例线段,试求线段b的长; (2)已知线段a=2cm,b=30m,c=6cm,d=10m,试判断它们是否为成比例线段?
例2 如图,四边形 ABCD 和 EFGH 相似,求角α,β的大小和EH的长度 x.
在四边形ABCD中,∠β=360°-(78°+83°+118°)=81°
∠α=∠C=83°,∠A=∠E=118°
解:∵ 四边形 ABCD 和 EFGH 相似 ∴ 它们的对应角相等。由此可得
∵ 四边形ABCD和EFGH相似∴它们的对应边成比例,由此可得
解得 x = 28 cm
活学巧记两个相似多边形,边数相同形状同;各角对应都相等,各边对应成比例.
(1)相似多边形的定义可用来判定两个多边形是否相似.(2)相似多边形的性质常用来求相似多边形未知边的长度或未知角的度数.
1.下列各组线段(单位:㎝)中,成比例线段的是( )A.1、2、3、4 B.3、2、5、4 C.3、5、9、13 D.6、2、4、3
2. 如图,在三个矩形中,相似的是( ) A.甲和丙 B.甲和乙 C.乙和丙 D.甲、乙和丙
3.如图所示的两个五边形相似,求未知边a、b、c、d的长度。
4. 如图,把矩形 ABCD 对折,折痕为 EF,若矩形ABCD 与矩形 EABF 相似,AB = 1.(1) 求BC长;(2) 求矩形 ABEF 与矩形 ABCD 的相似比.
(1)解:∵ E 是 AD 的中点,
又∵矩形 ABCD 与矩形 EABF相似,AB=1,
(2)解:矩形 ABEF 与矩形 ABCD 的相似比为:
1.如图,正五边形FGHMN与正五边形ABCDE相似,若AB:FG=2:3,则下列结论正确的是( )A.2DE=3MN B.3DE=2MNC.3∠A=2∠F D.2∠A=3∠F
2.在AB=20 m,AD=30 m的矩形花坛四周修筑小路.(1)如果四周的小路的宽均相等,都是x m,如图①,那么小路四周所围成的矩形A′B′C′D′和矩形ABCD相似吗?请说明理由;(2)如果相对着的两条小路的宽均相等,宽度分别为x m,y m,如图②,试问小路的宽x与y的比值为多少时,能使得小路四周所围成的矩形A′B′C′D′和矩形ABCD相似?
(1)如果四周的小路的宽均相等,都是x m,如图①,那么小路四周所围成的矩形A′B′C′D′和矩形ABCD相似吗?请说明理由;
(2)如果相对着的两条小路的宽均相等,宽度分别为x m,y m,如图②,试问小路的宽x与y的比值为多少时,能使得小路四周所围成的矩形A′B′C′D′和矩形ABCD相似?
(2)你认为这些大小不同的矩形相似吗?
解:这些大小不同的矩形都相似.
形状相同的图形叫做相似图形
相似图形的大小不一定相同
相似多边形对应边的比叫做相似比
对应角相等,对应边成比例
相关课件
这是一份初中人教版(2024)27.1 图形的相似优质教学课件ppt,文件包含271图形的相似1课件pptx、27章相似单元整理分析教案docx、271图形的相似1教案docx等3份课件配套教学资源,其中PPT共23页, 欢迎下载使用。
这是一份人教版(2024)九年级下册29.2 三视图一等奖教学ppt课件,文件包含292三视图1课件pptx、292三视图1教案docx、29章投影与视图单元整理分析教案docx等3份课件配套教学资源,其中PPT共34页, 欢迎下载使用。
这是一份数学九年级下册29.2 三视图完整版教学课件ppt,文件包含292三视图2课件pptx、292三视图2教案docx、29章投影与视图单元整理分析教案docx等3份课件配套教学资源,其中PPT共24页, 欢迎下载使用。

