


所属成套资源:2025年小升初数学精品复习(全国通用):(原卷版+解析)
2025年小升初复习(全国通用):知识点01整数和小数(原卷版+解析)
展开
这是一份2025年小升初复习(全国通用):知识点01整数和小数(原卷版+解析),共26页。
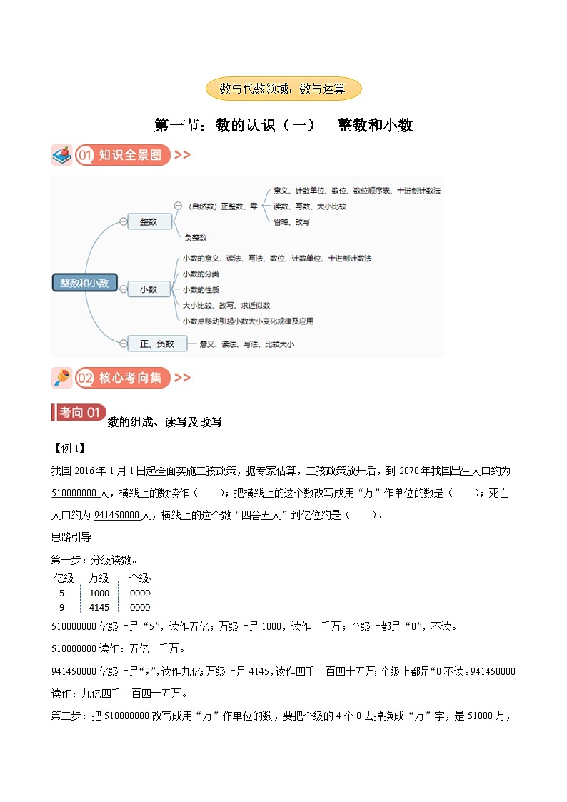
第一节:数的认识(一) 整数和小数
数的组成、读写及改写
【例1】
我国2016年1月1日起全面实施二孩政策,据专家估算,二孩政策放开后,到2070年我国出生人口约为510000000人,横线上的数读作( );把横线上的这个数改写成用“万”作单位的数是( );死亡人口约为941450000人,横线上的这个数“四舍五人”到亿位约是( )。
思路引导
第一步:分级读数。
510000000亿级上是“5”,读作五亿;万级上是1000,读作一千万;个级上都是“0”,不读。
510000000读作:五亿一千万。
941450000亿级上是“9”,读作九亿;万级上是4145,读作四千一百四十五万;个级上都是“0不读。941450000读作:九亿四千一百四十五万。
第二步:把510000000改写成用“万”作单位的数,要把个级的4个0去掉换成“万”字,是51000万,读作:五亿一千万。
第三步:把941450000“四舍五人”到亿位,亿位后面的千万位上是“4”,比“5”小,要舍去,取近似值约是9亿。
正确解答:五亿一千万;51000万;9。
(1)分级读数,除了最高级可能小于或等于四位外,其他数级上每级都必须有四个数字,每级上的数都按照万以内数的读法来读,读完后读出级名“亿”或“万”。
(2)求近似数,注意省略尾数时只看尾数最高位,需要带计数单位的一定要写上单位名称。
(3)改写时先在相关数位的右下角点上小数点,再将小数末尾的0省略不写,最后写上单位名称。
【变式1】
1. “数”读党的二十大报告,数据背后是一个大党一心为民的赤子情怀,一个国家蓬勃发展的旺盛活力,请让我们聚焦一组数字。截止2021年底,全国参加基本养老保险1040000000人,横线上的数读作:( );改写成用“亿”作单位的数是( );基本医疗保险覆盖1360000000亿人,参保率稳定在95%以上,全民医保基本实现,横线上的数四舍五入到“亿”位是( )。
【例2】
用2、3、5、9与3个0组成七位数。
(1)最小的数是( );
(2)一个零也不读的最小的数是( );
(3)读出两个零的最大的数是( );
(4)三个零全读出来的数可以组成( )个。
思路引导
(1)组成最小的数,先把2、3、5、9中最小的2排在首位,接着排3个0,然后把3、5、9按从小到大的顺序往后排。
(2)(3)根据整数的读法,每级末尾的0都不读,其他数位上有一个0或连续几个0,都只读一零,据此把0写在恰当的数位上即可。
(4)要求把三个零全读出来的有多少个,首先要把3个0分别插入四个非零数的两两之间,然后每个非零数都可以排在首位,分别可以写出6个这样的数,那么一共可以写出6×4个。如2在首位:2030509、2030905、2050309、2050903、209043065、209050。
正确解答:(1)2000359(2)2003590(3)9500302(4)24
在整数读写中,难点是0的读写,要牢记整数读法中,每一级末尾的0都不读,其他数位上有一个0或连续几个0都只读一个零的原则,分清数位、数级,细心填写即可。
【变式2】
2. 用3个4和3个0组成的六位数中,一个零都不读的最小六位数是( ),只读一个零的最大六位数是( ),读两个零的六位数是( )。
小数的近似数
【例3】
判断:近似数6.50和近似数6.5的精确度相同。( )
思路引导
近似数6.50精确到百分位,近似数6.5精确到十分位。近似数6.50末尾的0表示精确度,不能随便去掉。近似数6.50的取值范围是从6.495到6.504,近似数6.5的取值范围是从6.45到6.54,所以近似数6.50和6.5的精确度不一样,6.50更精确些。
正确解答:×
将一个数取近似数,保留的数位越多,精确度就越高。
【变式3】
3. 保留两位小数是( )。
A. 18.49B. 18.50C. 18.51D. 18.5
例4】
一个两位小数用“四舍五人”法取近似值是10.0,这个两位小数最大是( ),最小是( )。
思路引导
本题可以从“四舍”和“五入”两个方面分别来思考:
“四舍”得到10.0→原数比10.0大,百分位上最大是“4”→原数最大是10.04;
“五入”得到10.0→原数比10.0小,向十分位进了“1”,百分位上最小是“5”→原数最小是9.95。
正确解答:10.04;9.95。
已知小数的近似值,确定原数的最大值和最小值,要将“四舍五入”法分开来思考,从“四舍”里找最大,从“五入”里找最小。
【变式4】
4. 一个两位小数,用“四舍五入”法保留一位小数是32.5,这个两位小数最大是( ),最小是( )。
小数点位置移动引起小数大小变化的规律
【例5】
一个两位小数,若去掉它的小数点,得到的新数比原数大41.58,则这个两位小数是( )。
思路引导
正确解答:41.58÷(100-1)=0.42。
小数点的移动会引起数的变化,一个数的小数点向右移动,原数会扩大;小数点向左移动,原数会缩小。
【变式5】
5. 甲、乙两数的和是61.93,乙数的小数点向右移动一位就等于甲数,甲、乙两数各是多少?
【例6】
在把一个整数改写成三位小数时,将小数点漏掉。结果写成了90000,你知道原来这个数是多少吗?请你帮他重新改一下。
思路引导
可以从结果往前推:
一个整数改写成的三位小数①小数部分有3个0;②漏写小数点后是90000原来的整数是90改写成三位小数是90.000。
正确解答:原来这个数是90,改写成的三位小数是90.000。
从结果往前推算出原来的数的方法体现了还原的数学思想。一个小数的小数部分有几位,去掉它的小数点,就相当于把这个小数的小数点向右移动几位。
【变式6】(2021五上·甘肃平凉)
6. 如图是一个不为零的数a变换到c的过程。下面四种说法,正确的是( )。
A. c是a的1000倍B. c是a的100倍
C. c是a的10倍D. a是c的10倍
数的大小比较
【例7】
将下列各数按从小到大的顺序排列。
4.001万 0.014亿 4.1万 40100 1040
思路引导
这组数有以“万”“亿”作单位的,也有以“一”作单位的,要先统一单位再比较大小。
4.001万=40010,0.014亿=1400000,4.1万=41000。
正确解答:1040<4.001万<40100<4.1万<0.014亿。
在比较数的大小时,通常要先统一要比较的数的计数单位,然后从高位开始比起。
【变式7】
7. 将下列各数按从大到小的顺序排列。
8.031万 0.813亿 8.1万 80100 8301
负数的认识
【例8】
一种食品包装袋上有这样的标记“500±2g”,质检人员拿出4袋这种食品进行检查。称重后和标准质量比较记录如下:
这4袋食品的质量分别是多少?它们都合格吗?
思路引导
第一步,理解题意。食品包装袋上的标记“500±2g”,就是以500g为标准,比500多2g记作﹢2g;比500g少2g,记作﹣2g。按题目要求这种食品每包的质量在498g到502之间都算合格。
第二步,根据正负数的含义计算每袋食品的质量。正数表示食品的质量比500g多,负数比500g少。
A袋食品标记为“﹢0.1g”表示比500g多0.1g,是500.1g;
B袋食品标记为“0g”表示正好是500g;
C袋食品标记为“﹣1.5g表示比500g少1.5g,是498.5g;
D袋食品标记为“﹣3g”表示比500g少3g,是497g。
第三步,根据实际质量或正负数的含义判断是否合格。实际质量在498g-502g之间或差值在﹣2g-﹢2g之间的合格。
正确解答:这四袋食品的质量分别为500.1g、500g、498.5g、497g,其中D袋食品不合格。
在实际生活中,用正数和负数表示具体的数量必须确定一个标准,这个标准就是“0”的位置。比这个标准多通常用正数表示,比这个标准少通常用负数表示。
【变式8】(2021五上·北京东城)
8. 一种袋装食品标准净重为100g,质检员为记录该种食品每袋的实际净重与标准净重的误差,把食品实际净重102g记为﹢2g,那么实际净重95g应记为( )g。
一、填空。
(2021六下·深圳福田)
9. 2021年5月11日,国新办就第七次全国人口普查主要数据结果举行发布会,会上通报全国人口总量为1411780000人,其中男性人口为723340000人,女性人口为688440000人。1411780000读作( ),把723340000改写成用万作单位的数是( )万,688440000省略亿位后面的尾数约是( )。
(2021六下·南通通州)
10. 淘气在学了负数后,就将家里所有成员身高情况制成了一张表格,如下:
(1)将下面的表格填完整。
(2)爸爸比妈妈的身高高( )厘米,妹妹比爸爸的身高( )厘米。
二、选择。
(2021六下·广东广州)
11. 把145700000改写成用“亿”作单位并保留两位小数约是( )亿。
A 1.45B. 1.46C. 1.457D. 1.5
(2021六下·杭州余杭)
12. 由六十亿、九亿和四千组成的数是( ).
A. 6090004000B. 6900004000C. 69000004000
(2021六下·广东广州)
13. 电梯上升记为正,下降记为负。从一楼开始,电梯经过如下四次运动:+11层,-5层,-7层,+15层。现在电梯停在( )楼。
A. 15B. 1C. 14D. -1
(2021六下·广东广州)
14. 下面各数中,( )只读一个0。
A. 2220000B. 2020200C. 20022000D. 2200000
(2021六下·内蒙古呼伦贝尔)
15. 不改变0.7的大小,把它改写成以“千分之一”为单位的数是( )。
A. 0.007B. 0.70C. 7.00D. 0.700
三、判断。
(2020六下·湖北武汉)
16. 384680.56四舍五入到万位约是384万。( )
17. 如果5□800≈5万,那么□里可以填0、1、2、3、4中的任一数。( )
18. 一个数的最高位是亿位,这个数是九位数。( )
(2021六下·贵州遵义)
19. 如果﹣88元表示支出88元,那么收入180元可以记作﹢180元。( )
20. 气温0℃比﹣7℃温度高一些,比﹢6℃温度低一些。( )
(2021六下·山西太原)
21. 0.9与0.90的大小相等,计数单位也相同。( )
22. 在小数的末尾添上0或去掉0,小数的大小改变。( )
四、阅读材料解决问题。
材料一:(2021六下·湖北武汉)
23. 根据武汉市东湖绿道的规划方案,绿道二期划分为湖城道、湖泽道、湖町道、湖林道和森林道5条主题绿道。其中,湖城道景观特色为“一景一园、听涛赏梨”,长九点零二千米;湖泽道观特色为“双岛五堤、十里桃花”,长10.1千米;湖町道景观特色为“近赏田湾、远观山峦”,长九点二六千米;湖林道景观特色为“东湾西园、荷红茶香”,长14.08千米;森林道景观特色为“知山乐水、登高观澜”,长26.22千米。
(1)依次读出波浪线部分所表示的小数:( )、( )、( )。
(2)依次写出横线部分所表示的小数:( )、( ),这两个小数中小数部分的“2”,分别表示2个( )和2个( )。
(3)把材料中出现的5个小数按从大到小的顺序排列:
( )>( )>( )>( )>( )。
材料二:(2020六下·陕西西安)
24. 新疆维吾尔自治区是我国陆地面积最大的省级行政区,总面积约1664900平方千米。新疆天山东部有一个著名的盆地吐鲁番盆地,它的最低处艾丁湖洼地低于海平面154.31米,也是我国陆地的最低点。“火焰山”是吐鲁番著名的旅游景点之一,夏季地表温度最高可达81.3℃,是名副其实的“火焰山”。
(1)1664900读作( ),改写成用“万”作单位的数是( )万,保留一位小数约是( )万。
(2)低于海平面154.31米可以记作( )米;最高温度81.3℃可以记作( )℃
(3)81.3读作( ),81.3里面有( )个0.1。
材料三:(2021六下·广东韶关)
25. 一个百宝箱,主人忘记了密码,只知道这个密码是一个九位数,按照大数的写法,这个数的最高位和百万位上都是1,千万位和万位上都是6,亿位上的数比百位上的数小3,千位和十位上的数比最小的自然数大5,其余数位上都是8。你能帮这位主人写出百宝箱的密码吗?
第一节:数的认识(一) 整数和小数
数的组成、读写及改写
【例1】
我国2016年1月1日起全面实施二孩政策,据专家估算,二孩政策放开后,到2070年我国出生人口约为510000000人,横线上的数读作( );把横线上的这个数改写成用“万”作单位的数是( );死亡人口约为941450000人,横线上的这个数“四舍五人”到亿位约是( )。
思路引导
第一步:分级读数。
510000000亿级上是“5”,读作五亿;万级上是1000,读作一千万;个级上都是“0”,不读。
510000000读作:五亿一千万。
941450000亿级上是“9”,读作九亿;万级上是4145,读作四千一百四十五万;个级上都是“0不读。941450000读作:九亿四千一百四十五万。
第二步:把510000000改写成用“万”作单位的数,要把个级的4个0去掉换成“万”字,是51000万,读作:五亿一千万。
第三步:把941450000“四舍五人”到亿位,亿位后面的千万位上是“4”,比“5”小,要舍去,取近似值约是9亿。
正确解答:五亿一千万;51000万;9。
(1)分级读数,除了最高级可能小于或等于四位外,其他数级上每级都必须有四个数字,每级上的数都按照万以内数的读法来读,读完后读出级名“亿”或“万”。
(2)求近似数,注意省略尾数时只看尾数的最高位,需要带计数单位的一定要写上单位名称。
(3)改写时先在相关数位的右下角点上小数点,再将小数末尾的0省略不写,最后写上单位名称。
【变式1】
1. “数”读党的二十大报告,数据背后是一个大党一心为民的赤子情怀,一个国家蓬勃发展的旺盛活力,请让我们聚焦一组数字。截止2021年底,全国参加基本养老保险1040000000人,横线上的数读作:( );改写成用“亿”作单位的数是( );基本医疗保险覆盖1360000000亿人,参保率稳定在95%以上,全民医保基本实现,横线上的数四舍五入到“亿”位是( )。
【答案】 ①. 十亿四千万 ②. 10.4亿 ③. 14亿
【解析】
【分析】大数的读法:从各位起,每四个一级;从高位读起,先读亿级再读个级,亿级、万级的数按个级的读法来读,再在后面加读个“亿”和“万”字;每级末尾的0都不读,其它数位上不管有几个0,都只读一个0;
改写成以“亿”作单位的数,就是在亿位数的右下角点上小数点,然后把小数末尾的0去掉,在数的后面带上“亿”字。
省略“亿”位后面的尾数,看千万位上的数字是否满5,然后运用四舍五入法求得近似数即可。
【详解】截止2021年底,全国参加基本养老保险1040000000人,横线上的数读作:十亿四千万;改写成用“亿”作单位的数是10.4亿;基本医疗保险覆盖1360000000亿人,参保率稳定在95%以上,全民医保基本实现,横线上的数四舍五入到“亿”位是14亿。
【点睛】本题考查大数的读法和求近似数,明确读大数和求近似数的方法是解题的关键。
【例2】
用2、3、5、9与3个0组成七位数。
(1)最小的数是( );
(2)一个零也不读的最小的数是( );
(3)读出两个零的最大的数是( );
(4)三个零全读出来的数可以组成( )个。
思路引导
(1)组成最小的数,先把2、3、5、9中最小的2排在首位,接着排3个0,然后把3、5、9按从小到大的顺序往后排。
(2)(3)根据整数的读法,每级末尾的0都不读,其他数位上有一个0或连续几个0,都只读一零,据此把0写在恰当的数位上即可。
(4)要求把三个零全读出来的有多少个,首先要把3个0分别插入四个非零数的两两之间,然后每个非零数都可以排在首位,分别可以写出6个这样的数,那么一共可以写出6×4个。如2在首位:2030509、2030905、2050309、2050903、209043065、209050。
正确解答:(1)2000359(2)2003590(3)9500302(4)24
在整数读写中,难点是0的读写,要牢记整数读法中,每一级末尾的0都不读,其他数位上有一个0或连续几个0都只读一个零的原则,分清数位、数级,细心填写即可。
【变式2】
2. 用3个4和3个0组成的六位数中,一个零都不读的最小六位数是( ),只读一个零的最大六位数是( ),读两个零的六位数是( )。
【答案】 ①. 404400 ②. 440400 ③. 400404
【解析】
【分析】由题意可知,根据大数的读法,每级末尾的0都不读,其它数位上不管有几个0,都只读一个0;用3个4和3个0组成一个零都不读的六位数有:444000、404400,其中较小的是404400;只读一个零的六位数有:400044、400440、440400、440040、440004、404004、4040400,其中最大的是440400;读两个零的六位数是400404。
【详解】由分析可知:
用3个4和3个0组成的六位数中,一个零都不读的最小六位数是404400,只读一个零的最大六位数是440400,读两个零的六位数是400404。
【点睛】本题考查大数的读法,明确读大数的方法是解题的关键。
小数的近似数
【例3】
判断:近似数6.50和近似数6.5的精确度相同。( )
思路引导
近似数6.50精确到百分位,近似数6.5精确到十分位。近似数6.50末尾的0表示精确度,不能随便去掉。近似数6.50的取值范围是从6.495到6.504,近似数6.5的取值范围是从6.45到6.54,所以近似数6.50和6.5的精确度不一样,6.50更精确些。
正确解答:×
将一个数取近似数,保留的数位越多,精确度就越高。
【变式3】
3. 保留两位小数是( )。
A. 18.49B. 18.50C. 18.51D. 18.5
【答案】B
【解析】
【分析】保留两位小数,看千分位上数字是否满5,比5小的数舍去,等于5或大于5的数向前一位进一。据此选择即可。
【详解】由分析可知:
≈18.50
保留两位小数是18.50。
故答案为:B
【点睛】本题考查小数的近似数,熟练运用四舍五入法是解题的关键。
【例4】
一个两位小数用“四舍五人”法取近似值是10.0,这个两位小数最大是( ),最小是( )。
思路引导
本题可以从“四舍”和“五入”两个方面分别来思考:
“四舍”得到10.0→原数比10.0大,百分位上最大是“4”→原数最大是10.04;
“五入”得到10.0→原数比10.0小,向十分位进了“1”,百分位上最小是“5”→原数最小是9.95。
正确解答:10.04;9.95。
已知小数的近似值,确定原数的最大值和最小值,要将“四舍五入”法分开来思考,从“四舍”里找最大,从“五入”里找最小。
【变式4】
4. 一个两位小数,用“四舍五入”法保留一位小数是32.5,这个两位小数最大是( ),最小是( )。
【答案】 ①. 32.54 ②. 32.45
【解析】
【分析】取一个数的近似数,有两种情况:“四舍”得到的近似数比原数小,“五入”得到的近似数比原数大,要考虑32.5是一个两位数的近似数,有两种情况:“四舍”得到的32.5最大是32.54,“五入”得到的32.5最小是32.45,由此解答问题即可。
【详解】由分析可知:
一个两位小数,用“四舍五入”法保留一位小数是32.5,这个两位小数最大是32.54,最小是32.45。
【点睛】熟悉求小数的近似数的方法,能够结合具体题意,合理推测,是解题关键。
小数点位置移动引起小数大小变化的规律
【例5】
一个两位小数,若去掉它的小数点,得到的新数比原数大41.58,则这个两位小数是( )。
思路引导
正确解答:41.58÷(100-1)=0.42。
小数点的移动会引起数的变化,一个数的小数点向右移动,原数会扩大;小数点向左移动,原数会缩小。
【变式5】
5. 甲、乙两数的和是61.93,乙数的小数点向右移动一位就等于甲数,甲、乙两数各是多少?
【答案】乙数是5.63,甲数是56.3
【解析】
【分析】一个小数的小数点向右移动一位就是把原数扩大到原来的10倍,则设乙数为x,则甲数是10x,根据甲、乙两数的和是61.93,据此列方程解答即可。
【详解】解:设乙数为x,则甲数是10x。
x+10x=61.93
11x=61.93
x=61.93÷11
x=5.63
5.63×10=56.3
答:乙数是5.63,甲数是56.3。
【点睛】本题考查用方程解决问题,明确数量关系是解题的关键。
【例6】
在把一个整数改写成三位小数时,将小数点漏掉。结果写成了90000,你知道原来这个数是多少吗?请你帮他重新改一下。
思路引导
可以从结果往前推:
一个整数改写成的三位小数①小数部分有3个0;②漏写小数点后是90000原来的整数是90改写成三位小数是90.000。
正确解答:原来这个数是90,改写成的三位小数是90.000。
从结果往前推算出原来的数的方法体现了还原的数学思想。一个小数的小数部分有几位,去掉它的小数点,就相当于把这个小数的小数点向右移动几位。
【变式6】(2021五上·甘肃平凉)
6. 如图是一个不为零的数a变换到c的过程。下面四种说法,正确的是( )。
A. c是a的1000倍B. c是a的100倍
C. c是a的10倍D. a是c的10倍
【答案】C
【解析】
【分析】(1)小数点向右移动一位、二位、三位……小数就扩大到原来的10倍、100倍、1000倍……
(2)小数点向左移动一位、二位、三位……小数就缩小到原来的、、……
小数点向左移动两位,相当于把原数除以100;小数点向右移动三位,相当于把原数乘1000;即a÷100×1000=c。
【详解】由a÷100×1000=c可知:a×10=c。所以c是a的10倍。
故答案为:C
【点睛】熟悉小数点位置移动的变化规律,结合具体题意来分析计算,是解题关键。
数的大小比较
【例7】
将下列各数按从小到大的顺序排列。
4.001万 0.014亿 4.1万 40100 1040
思路引导
这组数有以“万”“亿”作单位的,也有以“一”作单位的,要先统一单位再比较大小。
4.001万=40010,0.014亿=1400000,4.1万=41000。
正确解答:1040<4.001万<40100<4.1万<0.014亿。
在比较数的大小时,通常要先统一要比较的数的计数单位,然后从高位开始比起。
【变式7】
7. 将下列各数按从大到小的顺序排列。
8.031万 0.813亿 8.1万 80100 8301
【答案】0.813亿>8.1万>8.031万>80100>8301
【解析】
【分析】把0.813亿、80100和8301改写成以“万”作单位的数,然后根据小数比较大小的方法进行比较即可。
【详解】0.813亿=8130万
80100=8.01万
8301=0.8301万
因为8130万>8.1万>8.031万>8.01万>0.8301万
所以0.813亿>8.1万>8.031万>80100>8301。
【点睛】本题考查小数比较大小,明确小数比较大小的方法是解题的关键。
负数的认识
【例8】
一种食品包装袋上有这样的标记“500±2g”,质检人员拿出4袋这种食品进行检查。称重后和标准质量比较记录如下:
这4袋食品的质量分别是多少?它们都合格吗?
思路引导
第一步,理解题意。食品包装袋上的标记“500±2g”,就是以500g为标准,比500多2g记作﹢2g;比500g少2g,记作﹣2g。按题目要求这种食品每包的质量在498g到502之间都算合格。
第二步,根据正负数的含义计算每袋食品的质量。正数表示食品的质量比500g多,负数比500g少。
A袋食品标记为“﹢0.1g”表示比500g多0.1g,是500.1g;
B袋食品标记为“0g”表示正好是500g;
C袋食品标记为“﹣1.5g表示比500g少1.5g,是498.5g;
D袋食品标记为“﹣3g”表示比500g少3g,是497g。
第三步,根据实际质量或正负数的含义判断是否合格。实际质量在498g-502g之间或差值在﹣2g-﹢2g之间的合格。
正确解答:这四袋食品的质量分别为500.1g、500g、498.5g、497g,其中D袋食品不合格。
在实际生活中,用正数和负数表示具体的数量必须确定一个标准,这个标准就是“0”的位置。比这个标准多通常用正数表示,比这个标准少通常用负数表示。
【变式8】(2021五上·北京东城)
8. 一种袋装食品标准净重为100g,质检员为记录该种食品每袋的实际净重与标准净重的误差,把食品实际净重102g记为﹢2g,那么实际净重95g应记为( )g。
【答案】﹣5
【解析】
【分析】根据负数的意义,超过这种袋装食品标准净重记为“﹢”,则少于这种袋装食品标准净重记为“﹣”,据此判断出食品净重95g就记为多少g即可。
【详解】由分析可知:
100-95=5(g)
一种袋装食品标准净重为100g,质检员为记录该种食品每袋的实际净重与标准净重的误差,把食品实际净重102g记为﹢2g,那么实际净重95g应记为﹣5g。
【点睛】此题主要考查了负数的意义及其应用,要熟练掌握,解答此题的关键是要明确:超过这种袋装食品标准净重记为“﹢”,则少于这种袋装食品标准净重记为“﹣”。
一、填空。
(2021六下·深圳福田)
9. 2021年5月11日,国新办就第七次全国人口普查主要数据结果举行发布会,会上通报全国人口总量为1411780000人,其中男性人口为723340000人,女性人口为688440000人。1411780000读作( ),把723340000改写成用万作单位的数是( )万,688440000省略亿位后面的尾数约是( )。
【答案】 ①. 十四亿一千一百七十八万 ②. 72334 ③. 7亿
【解析】
【分析】大数的读法:从个位起,每四个一级;从高位读起,先读亿级再读个级,亿级、万级的数按个级的读法来读,再在后面加读个“亿”和“万”字;每级末尾的0都不读,其它数位上不管有几个0,都只读一个0;把整万的数改写成用万作单位的数,把个级上的4个0舍去,换成一个“万”字即可;省略亿位后面的尾数,看千万位上的数字是否满5,然后运用四舍五入法求得近似数即可。
【详解】由分析可知:
1411780000读作十四亿一千一百七十八万,把723340000改写成用万作单位的数是72334万,688440000省略亿位后面的尾数约是7亿。
【点睛】本题考查大数的读法和改写,明确读大数和改写的方法是解题的关键。
(2021六下·南通通州)
10. 淘气在学了负数后,就将家里所有成员的身高情况制成了一张表格,如下:
(1)将下面的表格填完整。
(2)爸爸比妈妈的身高高( )厘米,妹妹比爸爸的身高( )厘米。
【答案】(1) ①. 172 ②. ﹣11
(2) ①. 12 ②. 矮20##低20
【解析】
【分析】(1)由表格可知,淘气的身高是标准值0厘米,爸爸的相对身高是+9厘米,说明爸爸比淘气高9厘米,用淘气的实际身高加9厘米就是爸爸的实际身高,妹妹比淘气矮163-152=11厘米,妹妹的相对身高就是比0厘米小11厘米,记作﹣11厘米;
(2)根据第一问求出的爸爸的实际身高分别与妈妈和妹妹的实际身高作比较即可。
【小问1详解】
爸爸实际身高:163+9=172(厘米);
163-152=11(厘米)
妹妹相对身高记作:﹣11厘米;
【小问2详解】172-160=12(厘米)
172-152=20(厘米)
爸爸比妈妈的身高高12厘米,妹妹比爸爸的身高矮20厘米。
【点睛】本题解题关键在于掌握正负数的意义,找到标准量以后,超出标准的量为正数,低于标准的量为负数。
二、选择。
(2021六下·广东广州)
11. 把145700000改写成用“亿”作单位并保留两位小数约( )亿。
A 1.45B. 1.46C. 1.457D. 1.5
【答案】B
【解析】
【分析】把145700000改写成用“亿”作单位的数,小数点向左移动8位,得1.457亿,保留两位小数,看第三位小数可满5,满5则向前一位进一。据此解答。
【详解】145700000=1.457亿≈1.46亿
故答案为:B
【点睛】此题考查的目的是掌握利用“四舍五入”法省略百万位后面的尾数求近似数的方法。
(2021六下·杭州余杭)
12. 由六十亿、九亿和四千组成的数是( ).
A. 6090004000B. 6900004000C. 69000004000
【答案】B
【解析】
【分析】由题可知,这是一个十位数,最高位十亿位上6,亿位上是9,千位上是4,写这个数时,从高位到低位,一级一级地写,哪一个数位上一个单位也没有,就在那个数位上写0,即可解题。
【详解】A.6090004000是由六十亿、九千万和四千组成的数
B.6900004000是由六十亿、九亿和四千组成的数
C.69000004000是由六百亿、九十亿和四千组成的数
所以由六十亿、九亿和四千组成的数是6900004000。
故答案为:B
【点睛】本题是考查整数的写法,关键是注意用0占位。
(2021六下·广东广州)
13. 电梯上升记为正,下降记为负。从一楼开始,电梯经过如下四次运动:+11层,-5层,-7层,+15层。现在电梯停在( )楼。
A. 15B. 1C. 14D. -1
【答案】A
【解析】
【分析】正为加、负为减,从一楼开始把四次运动的层数加减一下,算出停的楼层;据此解答。
【详解】1+11-5-7+15
=12-5-7+15
=7-7+15
=0+15
=15(楼)
现在电梯停在15楼。
故答案为:A
【点睛】要注意的是从一楼开始,要加上一楼起始楼层。
(2021六下·广东广州)
14. 下面各数中,( )只读一个0。
A. 2220000B. 2020200C. 20022000D. 2200000
【答案】C
【解析】
【分析】大数的读法:从个位起,每四个一级;从高位读起,先读亿级再读个级,亿级、万级的数按个级的读法来读,再在后面加读个“亿”和“万”字;每级末尾的0都不读,其它数位上不管有几个0,都只读一个0。
【详解】A.2220000读作:二百二十二万
B.2020200读作:二百零二万零二百
C.20022000读作:二千零二万二千
D.2200000读作:二百二十万
故答案为:C
【点睛】本题考查大数的读法,明确读大数的方法是解题的关键。
(2021六下·内蒙古呼伦贝尔)
15. 不改变0.7的大小,把它改写成以“千分之一”为单位的数是( )。
A. 0.007B. 0.70C. 7.00D. 0.700
【答案】D
【解析】
【分析】根据小数的性质,可知把0.7改写以千分之一为单位的数,在小数0.7的末尾添上两个0即是0.700,据此选择。
【详解】不改变0.7的值,改写成以千分之一为单位的数是0.700。
故答案为:D
【点睛】此题考查小数性质的运用:在小数的末尾添上0或去掉0,小数的大小不变。
三、判断。
(2020六下·湖北武汉)
16. 384680.56四舍五入到万位约是384万。( )
【答案】×
【解析】
【分析】四舍五入到万位求近似数,就是要看千位上的数是小于5还是等于或大于5,小于5舍去,等于或大于5向前一位进一,再在数的后面写上万字,384680.56四舍五入省略到万位,千位上数字是4,需要舍去,再在数的后面加上万字即可。
【详解】384680.56四舍五入到万位约是38万,原题说法错误。
故答案为:×
【点睛】本题解题关键在于掌握四舍五入到万位的方法,不要忘记写后面的计数单位。
17. 如果5□800≈5万,那么□里可以填0、1、2、3、4中的任一数。( )
【答案】√
【解析】
【分析】由题意可知,5□800≈5万,省略“万位”后面的尾数约等于5万,根据“四舍五入”法方框中的数不能大于5。据此判断即可。
【详解】由分析可知:
如果5□800≈5万,那么□里可以填0、1、2、3、4中的任一数。原题干说法正确。
故答案为:√
【点睛】本题考查求近似数,熟练运用四舍五入法是解题的关键。
18. 一个数的最高位是亿位,这个数是九位数。( )
【答案】√
【解析】
【分析】根据数位顺序表:从右向左依次为:个位、十位、百位、千位、万位、十万位、百万位、千万位、亿位、十亿位……,可得一个九位数的最高数位是亿位,据此判断即可。
【详解】一个数的最高位是亿位,这个数是九位数,此说法正确。
故答案为:√
【点睛】熟练掌握数位顺序表是解答本题的关键。
(2021六下·贵州遵义)
19. 如果﹣88元表示支出88元,那么收入180元可以记作﹢180元。( )
【答案】√
【解析】
【分析】根据正负数的意义,负数表示支出,则正数表示收入。据此判断即可。
【详解】由分析可知:
如果﹣88元表示支出88元,那么收入180元可以记作﹢180元。原题干说法正确。
故答案为:√
【点睛】本题考查正负数的意义及应用,明确正负数的意义是解题的关键。
20. 气温0℃比﹣7℃温度高一些,比﹢6℃温度低一些。( )
【答案】√
【解析】
【分析】根据正负数的定义,比0小的数是负数,比0大的数是正数,据此判断即可。
【详解】由分析可知:
气温0℃比﹣7℃温度高一些,比﹢6℃温度低一些。原题干说法正确。
故答案为:√
【点睛】本题考查正负数,明确正负数的定义是解题的关键。
(2021六下·山西太原)
21. 0.9与0.90的大小相等,计数单位也相同。( )
【答案】×
【解析】
【分析】根据小数的意义和小数的基本性质来进行判断。
【详解】根据小数的基本性质,0.90是在0.9的末尾添上一个0,大小不变,说法正确;
0.9的计数单位是0.1,0.90的计数单位是0.01,原题说法错误。
故答案为:×
【点睛】此题主要考查小数的意义及基本性质:(1)一个小数的最低位的计数单位就是这个小数的计数单位;(2)在小数的末尾添上或去掉0,小数的大小不变。
22. 在小数的末尾添上0或去掉0,小数的大小改变。( )
【答案】×
【解析】
【分析】根据小数的性质,在小数的末尾添上0或者去掉0,小数的大小不变;据此判断。
【详解】根据分析:在小数的末尾添上0或去掉0,小数的大小改变;这种说法是错误的。
故答案为:×
【点睛】解决本题的关键是熟练掌握小数的性质。
四、阅读材料解决问题。
材料一:(2021六下·湖北武汉)
23. 根据武汉市东湖绿道的规划方案,绿道二期划分为湖城道、湖泽道、湖町道、湖林道和森林道5条主题绿道。其中,湖城道景观特色为“一景一园、听涛赏梨”,长九点零二千米;湖泽道观特色为“双岛五堤、十里桃花”,长10.1千米;湖町道景观特色为“近赏田湾、远观山峦”,长九点二六千米;湖林道景观特色为“东湾西园、荷红茶香”,长14.08千米;森林道景观特色为“知山乐水、登高观澜”,长26.22千米。
(1)依次读出波浪线部分所表示的小数:( )、( )、( )。
(2)依次写出横线部分所表示的小数:( )、( ),这两个小数中小数部分的“2”,分别表示2个( )和2个( )。
(3)把材料中出现的5个小数按从大到小的顺序排列:
( )>( )>( )>( )>( )。
【答案】(1) ①. 十点一 ②. 十四点零八 ③. 二十六点二二
(2) ①. 9.02 ②. 9.26 ③. 百分之一 ④. 十分之一
(3) ①. 26.22 ②. 14.08 ③. 10.1 ④. 9.26 ⑤. 9.02
【解析】
【分析】(1)读小数时,先读整数部分,按整数的读法来读;再读小数点,小数点读作“点”;最后读小数部分,从左往右依次读出每一位上的数字。
(2)小数的写法:先写整数部分,按照整数的写法来写,如果整数部分是零,就直接写0;再在个位的右下角点上小数点;最后依次写出小数部分每一位上的数字。
(3)小数部分从左边起,分别是十分位、百分位、千分位……;十分位的计数单位是十分之一,百分位的计数单位是百分之一,千分位的计数单位是千分之一……。
(4)小数的大小比较:先比较整数部分,整数部分大的那个数就大;整数部分相同,就比较十分位,十分位上的数大的那个数就大;十分位上的数相同,就比较百分位,百分位上的数大的那个数就大……
【小问1详解】
10.1的整数部分是10,读作“十”;再读小数点;最后读十分位上的1,读作“一”。所以10.1读作:十点一
14.08的整数部分是14,读作“十四”;再读小数点;小数部分读作“零八”。所以14.08读作:十四点零八
26.22的整数部分是26,读作“二十六”;再读小数点;小数部分读作“二二”。所以26.22读作:二十六点二二
【小问2详解】
九点零二先写整数部分9,在9的后面点小数点,小数部分写“02”。所以九点零二写作:9.02
九点二六先写整数部分9,在9的后面点小数点,小数部分写“26”。所以九点二六写作:9.26
9.02中2在百分位上,表示2个百分之一;
9.26中2在十分位上,表示2个十分之一。
【小问3详解】
先比较整数部分26>14>10>9,所以26.22>14.08>10.1;再比较9.26和9.02的十分位上的数字,2>0,所以9.26>9.02;所以26.22>14.08>10.1>9.26>9.02。
【点睛】(1)读数时要写汉字小写数字,写数时要写阿拉伯数字。
(2)小数的大小与小数位数的多少无关,比较时要从高位起逐位比较。
材料二:(2020六下·陕西西安)
24. 新疆维吾尔自治区是我国陆地面积最大的省级行政区,总面积约1664900平方千米。新疆天山东部有一个著名的盆地吐鲁番盆地,它的最低处艾丁湖洼地低于海平面154.31米,也是我国陆地的最低点。“火焰山”是吐鲁番著名的旅游景点之一,夏季地表温度最高可达81.3℃,是名副其实的“火焰山”。
(1)1664900读作( ),改写成用“万”作单位的数是( )万,保留一位小数约是( )万。
(2)低于海平面154.31米可以记作( )米;最高温度81.3℃可以记作( )℃。
(3)81.3读作( ),81.3里面有( )个0.1。
【答案】(1) ①. 一百六十六万四千九百 ②. 166.49 ③. 166.5
(2) ①. ﹣154.31 ②. ﹢81.3
(3) ①. 八十一点三 ②. 813
【解析】
【分析】(1)大数读法:从各位起,每四个一级;从高位读起,先读亿级再读个级,亿级、万级的数按个级的读法来读,再在后面加读个“亿”和“万”字;每级末尾的0都不读,其它数位上不管有几个0,都只读一个0;改写成以“万”作单位的数,就是在万位数的右下角点上小数点,然后把小数末尾的0去掉,在数的后面带上“万”字;保留一位小数,看百分位上的数字是否满5,然后运用四舍五入法求得近似数即可;
(2)根据正负数的意义,低于海平面的用负数表示,高于0℃的用正数表示;
(3)小数的读法:整数部分是“0”的就读作“零”,整数部分不是“0”的按照整数的读法来读,小数点读作“点”,小数部分是几就依次读出来;用81.3除以0.1即可求出81.3里面有多少个0.1。
【小问1详解】
1664900读作一百六十六万四千九百,改写成用“万”作单位的数是166.49万,保留一位小数约是166.5万。
【小问2详解】
低于海平面154.31米可以记作﹣154.31米;最高温度81.3℃可以记作﹢81.3℃。
【小问3详解】
81.3÷0.1=813
则81.3读作八十一点三,81.3里面有813个0.1。
【点睛】本题考查正负数的意义及应用,明确正负数的意义是解题的关键。
材料三:(2021六下·广东韶关)
25. 一个百宝箱,主人忘记了密码,只知道这个密码是一个九位数,按照大数的写法,这个数的最高位和百万位上都是1,千万位和万位上都是6,亿位上的数比百位上的数小3,千位和十位上的数比最小的自然数大5,其余数位上都是8。你能帮这位主人写出百宝箱的密码吗?
【答案】161865458
【解析】
【分析】首先根据这个数的最高位和百万位都是1,然后根据千万位和万位都是6,亿位上的数字比百位上的数字小3,用亿位上的数加3,可得百位上的数字是4,千位和十位上的数字比最小的自然数大5,0加5可得千位和十位上的数字都是5,其余两个数位上的数字都是8,据此推算出这个密码即可。
【详解】亿位和百万位上的数字是1,千万位和万位都是6,百位上的数字是:1+3=4,千位和十位上的数字都是:0+5=5,所以这个密码是:161865458。
答:这位主人百宝箱的密码是161865458。
【点睛】此题主要考查整数的写法,解答此题的关键是分别判断出每个数位上的数字是多少。
A
B
C
D
﹢0.1g
0g
﹣1.5g
﹣3g
家庭成员
爸爸
妈妈
我
妹妹
实际身高/cm
( )
160
163
152
相对身高/cm
﹢9
﹣3
0
( )
A
B
C
D
﹢0.1g
0g
﹣1.5g
﹣3g
家庭成员
爸爸
妈妈
我
妹妹
实际身高/cm
( )
160
163
152
相对身高/cm
﹢9
﹣3
0
( )
家庭成员
爸爸
妈妈
我
妹妹
实际身高/cm
172
160
163
152
相对身高/cm
﹢9
﹣3
0
﹣11
相关试卷
这是一份2025年小升初复习(全国通用):知识点07常见的量(原卷版+解析),共23页。
这是一份2025年小升初复习(全国通用):知识点02分数和百分数(原卷版+解析),共28页。
这是一份2024年小升初数学典型例题系列-专题01:数的认识·整数和小数专项训练--(原卷版+解析版),文件包含2024年小升初数学典型例题系列-专题01数的认识·整数和小数专项训练-原卷版docx、2024年小升初数学典型例题系列-专题01数的认识·整数和小数专项训练-解析版docx等2份试卷配套教学资源,其中试卷共14页, 欢迎下载使用。
