云南省昆明市五华区2024-2025学年八年级上学期期中学业质量监测地理试卷(解析版)-A4
展开
这是一份云南省昆明市五华区2024-2025学年八年级上学期期中学业质量监测地理试卷(解析版)-A4,共20页。试卷主要包含了本卷为试题卷, 关于图中聚落,叙述正确的是, 关于甲地水库的说法正确的是, 关于南极磷虾的说法错误的是等内容,欢迎下载使用。
(全卷两个大题,共36个小题,共8页;满分100分,考试用时75分钟)
注意事项:
1.本卷为试题卷。考生必须在答题卡上解题作答。答案应书写在答题卡的相应位置上,在试题卷、草稿纸上作答无效。
2.考试结束后,将答题卡交回,试题卷自己收好,以便讲评。
第I卷(选择题,共60分)
一、选择题(本大题共30小题,每小题2分,共60分。在每小题给出的四个选项中,只有一项是符合题目要求的。)
地质工作者在云南澄江帽天山发现了三叶虫、水母等海洋古生物化石。据此,完成下面小题。
1. 在澄江帽天山发现海洋古生物化石,下列说法正确的是( )
A. 帽天山是人类填海造陆形成的B. 帽天山的化石是流水带来的
C. 这种现象产生的原因是火山喷发D. 这种现象说明了海陆的变迁
2. 张强准备前往澄江帽天山参观游览,以下是做旅游攻略时使用地图的几种情况,有误的是( )
A. 使用云南政区图查阅澄江市的地理位置B. 使用澄江旅游景点分布图查找景区位置
C. 使用电子地图规划交通线路,方便快捷D. 缩小电子地图比例尺,可查阅更详细的信息
【答案】1. D 2. D
【解析】
【1题详解】
根据所学可知,地球表面形态处于不停地运动和变化之中,由于地壳运动,陆地可以变成海洋,海洋可以变成陆地,帽天山的形成正是这用地壳运动的结果,A错误;帽天山的化石是地壳隆起抬升,海洋变成陆地导致的,化石不是由流水带来的,B错误;这次的海陆变迁是内力作用地壳运动导致的,不是火山喷发,C错误;帽天山化石体现了海陆的变迁,D正确,故选D。
【2题详解】
云南政区图展示了云南省内的行政区划,包括各个市、县、区的地理位置,使用这张地图可以准确地找到澄江市在云南省内的位置,A正确;澄江旅游景点分布图专门用于展示澄江市内的旅游景点及其位置,使用这张地图可以方便地找到帽天山等景点的具体位置,有助于规划游览路线,B正确;电子地图提供了实时的交通信息和路线规划功能。通过输入出发地和目的地,电子地图可以为用户推荐最佳的交通线路,包括自驾、公交、步行等多种方式,这对于规划游览行程是非常方便的,C正确;在电子地图上,比例尺的大小决定了地图的缩放级别和展示的信息详细程度。当比例尺缩小时(即地图放大),地图上的信息会变得更加详细,可以显示更多的细节,如建筑物、街道名称等。相反,当比例尺增大(即地图缩小)时,地图上的信息会变得相对简略,只能显示大致的地理特征和位置,D错误。故选D。
【点睛】引起海陆变迁的原因有地壳运动、海平面升降和人类活动。
3. 关于图中聚落,叙述正确的是( )
①该聚落形态受河流影响较大②该聚落所处区域地形平坦
③这里是乡村,因为有河流流经④这里是城市,以非农业生产活动为主
A. ①②B. ①③C. ②③D. ③④
【答案】A
【解析】
【详解】读图可知,图中聚落沿河流呈带状分布,聚落形态受河流影响较大,①正确;河流沿岸地形平坦开阔,适宜人类居住,②正确;这里是乡村,因为民居分布比较分散,当地居民主要从事农业生产活动,④错误;有河流流经的不一定是乡村,③错误。 故选A。
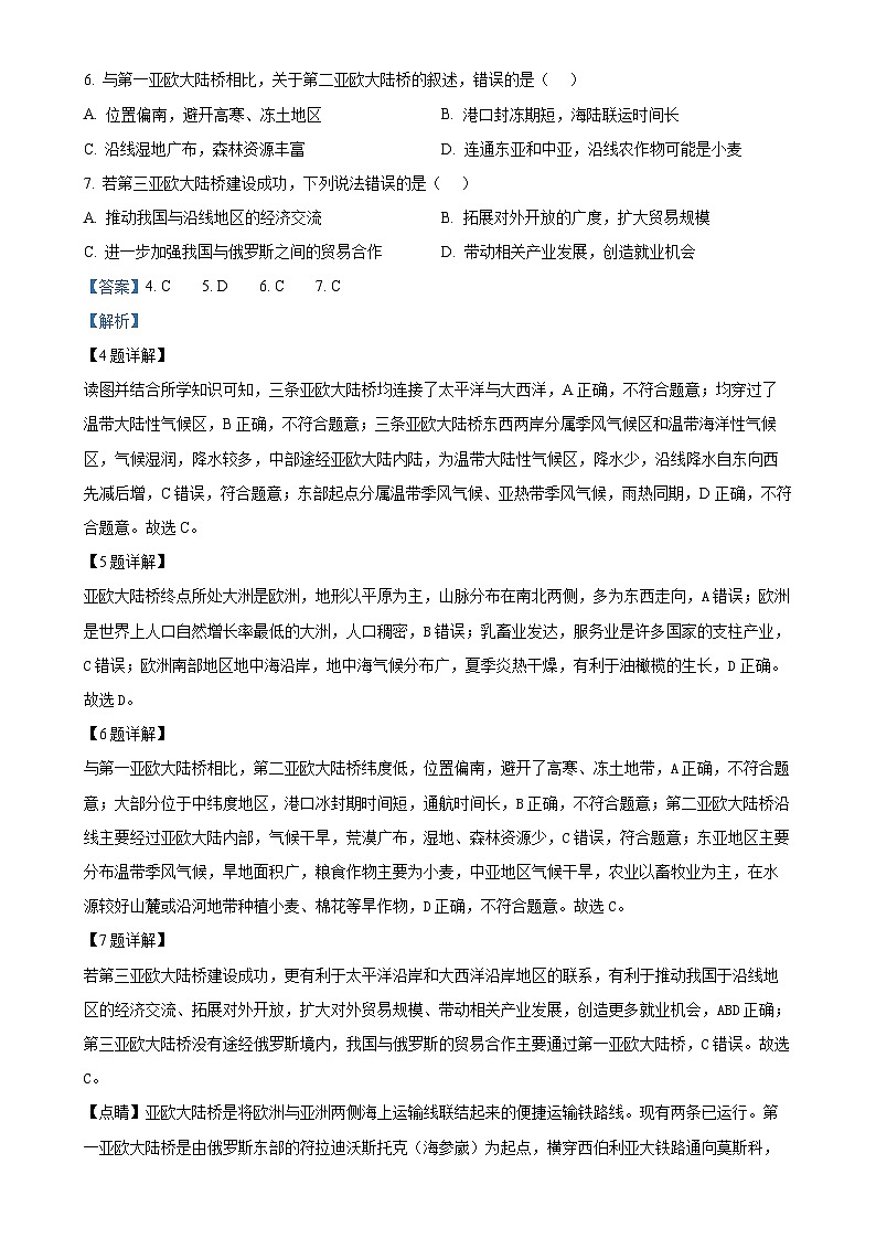
亚欧大陆桥是联结亚洲与欧洲两侧海上运输的便捷铁路线,是深化中国与沿线国家经贸合作的重要载体。读“亚欧大陆桥示意图”,完成下面小题。
4. 关于三条亚欧大陆桥,说法错误的是( )
A. 均连接了太平洋与大西洋B. 均穿过温带大陆性气候区
C. 沿线降水自东向西逐渐递减D. 东部起点气候均雨热同期
5. 关于亚欧大陆桥终点所处大洲地理特征的叙述,正确的是( )
A. 地形以平原为主,山脉多为南北走向B. 人口自然增长率低,属于人口稀疏地区
C. 乳畜业发达,是许多国家的支柱产业D. 南部地区的油料作物主要是油橄榄
6. 与第一亚欧大陆桥相比,关于第二亚欧大陆桥的叙述,错误的是( )
A. 位置偏南,避开高寒、冻土地区B. 港口封冻期短,海陆联运时间长
C. 沿线湿地广布,森林资源丰富D. 连通东亚和中亚,沿线农作物可能是小麦
7. 若第三亚欧大陆桥建设成功,下列说法错误的是( )
A. 推动我国与沿线地区的经济交流B. 拓展对外开放的广度,扩大贸易规模
C. 进一步加强我国与俄罗斯之间的贸易合作D. 带动相关产业发展,创造就业机会
【答案】4. C 5. D 6. C 7. C
【解析】
【4题详解】
读图并结合所学知识可知,三条亚欧大陆桥均连接了太平洋与大西洋,A正确,不符合题意;均穿过了温带大陆性气候区,B正确,不符合题意;三条亚欧大陆桥东西两岸分属季风气候区和温带海洋性气候区,气候湿润,降水较多,中部途经亚欧大陆内陆,为温带大陆性气候区,降水少,沿线降水自东向西先减后增,C错误,符合题意;东部起点分属温带季风气候、亚热带季风气候,雨热同期,D正确,不符合题意。故选C。
【5题详解】
亚欧大陆桥终点所处大洲是欧洲,地形以平原为主,山脉分布在南北两侧,多为东西走向,A错误;欧洲是世界上人口自然增长率最低的大洲,人口稠密,B错误;乳畜业发达,服务业是许多国家的支柱产业,C错误;欧洲南部地区地中海沿岸,地中海气候分布广,夏季炎热干燥,有利于油橄榄的生长,D正确。故选D。
【6题详解】
与第一亚欧大陆桥相比,第二亚欧大陆桥纬度低,位置偏南,避开了高寒、冻土地带,A正确,不符合题意;大部分位于中纬度地区,港口冰封期时间短,通航时间长,B正确,不符合题意;第二亚欧大陆桥沿线主要经过亚欧大陆内部,气候干旱,荒漠广布,湿地、森林资源少,C错误,符合题意;东亚地区主要分布温带季风气候,旱地面积广,粮食作物主要为小麦,中亚地区气候干旱,农业以畜牧业为主,在水源较好山麓或沿河地带种植小麦、棉花等旱作物,D正确,不符合题意。故选C。
【7题详解】
若第三亚欧大陆桥建设成功,更有利于太平洋沿岸和大西洋沿岸地区的联系,有利于推动我国于沿线地区的经济交流、拓展对外开放,扩大对外贸易规模、带动相关产业发展,创造更多就业机会,ABD正确;第三亚欧大陆桥没有途经俄罗斯境内,我国与俄罗斯的贸易合作主要通过第一亚欧大陆桥,C错误。故选C。
【点睛】亚欧大陆桥是将欧洲与亚洲两侧海上运输线联结起来的便捷运输铁路线。现有两条已运行。第一亚欧大陆桥是由俄罗斯东部的符拉迪沃斯托克(海参崴)为起点,横穿西伯利亚大铁路通向莫斯科,然后通向欧洲各国,最后到荷兰鹿特丹港。第二亚欧大陆桥东起我国黄海之滨的江苏省连云港市,向西经陇海-兰新线至阿拉山口,进入哈萨克斯坦,再经俄罗斯、白俄罗斯、波兰、德国,西止荷兰的世界第一大港鹿特丹港。
撒哈拉以南的非洲修建水库是为了调节和稳定河流水量,水库在丰水期蓄水,枯水期放水,以实现河流水量调节。读“撒哈拉以南的非洲水库分布示意图”和“甲地气温曲线和降水量柱状图”,完成下面小题。
8. 关于撒哈拉以南非洲的水库,叙述正确的是( )
A. 以赤道为轴,呈南北对称分布B. 位于沿海地区,便于蓄水
C. 目的是解决水资源空间分布不均D. 集中分布区降水季节变化大
9. 关于甲地水库的说法正确的是( )
A. 7月份为蓄水期B. 1月份为放水期C. 5月份开始大量放水D. 12月水位最高
【答案】8. D 9. C
【解析】
【8题详解】
读图可知,非洲的水库主要分布在热带草原气候区,热带草原气候依据降水情况,一分有明显的干、湿两季,湿季降水丰富,但干季少雨,水库集中分布区降水季节变化大,D正确;撒哈拉以南非洲的水库主要分布在河流沿岸,不对称分布,主要解决水资源时间分布不均,ABC错误,故选D。
【9题详解】
水库一般在丰水期蓄水,枯水期放水。根据已学的热带草原气候资料图可知,甲地5月份到9月份为干季,降水少,为枯水期,应开始大量放水,A错误,C正确;1月份降水多,属于湿季,为储水期,水位最高,BD错误,故选C。
【点睛】热带草原气候,主要分布在南北纬10°至南北回归线之间,全年高温,依据降水情况,一分有明显的干、湿两季,以非洲中部、南美巴西大部、澳大利亚大陆北部和东部为典型。
每年南极海域的暖季是磷虾的繁殖季,磷虾因体量大、繁殖能力强、营养丰富,被称为人类未来的“粮食”。读“南极磷虾分布示意图”,完成下面小题。
10. 关于南极磷虾的说法错误的是( )
A. 太平洋区域密度最低B. 11月一次年3月是磷虾繁殖期
C. 捕捞地甲的极昼极夜时间较短D. 捕捞地乙位于丙的西南方向
11. 南极磷虾捕捞过程中,可能遇到的困难有( )
①狂风暴雨②浮冰广布③严寒天气④沙尘暴
A. ①②B. ②③C. ③④D. ①③
【答案】10. C 11. B
【解析】
【10题详解】
由图可知,南极磷虾主要集中南极洲及周边地区海域,太平洋区域密度最低,A不符合题意;每年南极海域的暖季是磷虾的繁殖季,11月一次年3月为南半球的暖季,白昼时间长,气温相对较高,是磷虾繁殖期,B不符合题意;捕捞地甲位于南极圈以北,无极昼极夜,C符合题意;捕捞地乙地纬度高位于丙地的南方,地球自转方向自西向东,南极上空为顺时针旋转,乙地位于丙地西方,捕捞地乙位于丙的西南方向,D不符合题意,故选C。
【11题详解】
南极磷虾捕捞过程中,可能遇到的困难有,漂浮在海面的冰山会威胁捕捞船的安全,②正确;南极洲及周边地区海域纬度高,气候严寒,③正确,①错误;南极洲沿海地区不会沙尘暴,④错误。②③正确,故选B
【点睛】南极洲是七大洲中平均海拔最高的大洲,南极洲的环境特征为酷寒、烈风、干燥。
读“日本和新西兰示意图”,完成下面小题。
12. 关于两国共同地理特征的叙述,错误的是( )
A. 位于北半球、东半球B. 位于板块交界处,地壳运动活跃
C. 地形以山地、丘陵为主D. 位于中纬度地区,属于岛国
13. 关于两国河流共同特征的叙述,正确的是( )
①河流短小湍急,水能资源丰富②河流水位季节性变化大
③大部分河流从中间向两侧分流④河流航运价值高
A. ①②B. ①③C. ②③D. ③④
14. 分析两国出口商品结构图,说法错误的是( )
A. 日本的工业制成品出口占比高B. 日本农业生产水平落后
C. 新西兰经济以农牧业为主D. 新西兰较日本工业污染小
【答案】12. A 13. B 14. B
【解析】
【12题详解】
读图可知,新西兰位于南半球和西半球,日本位于东半球和北半球,A错误符合题意;两国均位于环太平洋火山地震带上,地壳运动活跃,多火山地震分布,B正确不符合题意;两国地形多山,以山地、丘陵为主,C正确不符合题意;两国纬度均位于30°-60°之间属于中纬度地区,均属于岛国,D正确不符合题意。故选A。
【13题详解】
日本和新西兰国土狭长,地形以山地、丘陵为主,①河流短小湍急,水能资源丰富,两国中间高,东西低的地势特点使得两国③大部分河流从中间向东西两侧分流,①③正确;日本以季风气候为主,河流水位季节变化大,新西兰为温带海洋性气候,全年降水均匀,河流水位季节差异小,②错误;河流短小流急,航运价值不高,④错误。故选B。
【14题详解】
读图可知,新西兰出口产品主要为乳制品、鱼类、林产品,日本出口产品主要为机电产品、运输设备、化工、制成品、医疗设备、塑料、橡胶等,日本以出口工业制成品为主,日本科学技术水平较高,农业生产水平并不落后,新西兰经济以农牧业为主,新西兰的工业污染较日本小,综上所述,ACD正确,故选C。
【点睛】新西兰和日本均为太平洋上的岛国,国土南北狭长,地形以山地、丘陵为主,平原面积小。日本农业以种植业为主,新西兰以畜牧业为主,两国均位于环太平洋火山地震带上,地壳运动活跃,为地震频繁的国家。
近年来,俄罗斯农业快速发展,粮食产量逐年攀升,当地农民对化肥的需求增加,其化肥价格低,是全球最大的化肥出口国。读图,完成下面小题。
15. 关于乌拉尔山脉东西两侧农业发展条件的叙述,正确的是( )
A. 东侧人口较密集,劳动力丰富B. 东侧发展农业的限制性因素是水源
C. 西侧多山地,不利于发展农业D. 西侧受暖湿气流影响,热量更充足
16. 关于俄罗斯发展化肥产业的叙述,正确的是( )
A. 俄罗斯工业基础好,轻工业发达,化肥价格低
B. 俄罗斯化肥产业中,氮肥生产潜力小
C. 俄罗斯发展化肥产业的主要优势是矿产资源丰富
D. 为增加本国销量,化肥研发需提升农作物的抗旱能力
【答案】15. D 16. C
【解析】
【15题详解】
乌拉尔山脉西侧人口较密集,劳动力丰富,A错误;东侧西西伯利亚平原有鄂毕河水源灌溉,B错误;两侧为平原,东侧为西西伯利亚平原,西侧为东欧平原,C错误;东侧地势相对较高,热量较为缺乏,西侧受暖湿气流影响,热量更充足,D正确。故选D。
【16题详解】
读右图俄罗斯化肥生产流程图可知,俄罗斯矿产资源丰富,为化肥产业发展提供充足的物质基础,C正确;俄罗斯重工业发达,轻工业薄弱,A错误;俄罗斯石油、天然气资源十分丰富,氮肥生产潜力大,B错误;俄罗斯地处高纬度地区,气候严寒,化肥研发需提升农作物的抗寒能力,D错误。故选C。
【点睛】俄罗斯是横跨亚、欧两大洲的国家,但是俄罗斯的政治、经济、文化活动集中分布在欧洲部分,传统上是一个欧洲国家,①政治方面,俄罗斯虽然有3/4的领土在亚洲,但是它的首都莫斯科却在欧洲,它的主要城市也在欧洲;②经济方面,俄罗斯的经济和工业中心均在欧洲;③人口方面,俄罗斯有3/4的人口都生活在靠近欧洲的区域;④文化方面,俄罗斯人的生活习惯、文化传统均植根于欧洲,所以俄罗斯人在意识上普遍认为自己是欧洲人。俄罗斯地处高纬,气温低,农业主要集中分布在纬度较低的南部。俄罗斯重工业发达,轻工业薄弱。
帝王蝶是一种迁徙性蝴蝶,为躲避严寒和追随赖以生存的乳草植物,每年迁徙往返于加拿大、美国与墨西哥之间,整个迁徙过程至少需要4代帝王蝶才能完成。读“帝王蝶迁徙路线示意图”,完成下面小题。
17. 关于图中帝王蝶的叙述,错误的是( )
A. 帝王蝶迁徙途经地区以平原为主
B. 第三代和第四代帝王蝶抗寒能力较强
C. 第四代帝王蝶飞行途中可能会遭遇寒潮
D. 第四代帝王蝶气温变化适应能力弱
18. 关于帝王蝶穿过的农业带叙述正确的是( )
A. 第一代帝王蝶穿过的农业带灌溉水源充足,土壤肥沃
B. 第二代帝王蝶穿过的农业带气候干旱,是小麦主产区
C. 第三代帝王蝶穿过的农业带气候暖湿,消费市场广阔
D. 第四代帝王蝶穿过的畜牧和灌溉农业区气候湿润,牧草多汁
【答案】17. D 18. B
【解析】
【17题详解】
由图可知,帝王蝶迁徙途经主要位于中央平原地区以平原为主,第三代和第四代帝王蝶飞行区域跨纬度广,抗寒能力较强,第四代帝王蝶飞行途中经过地区纬度高,海拔高,可能会遭遇寒潮,气温变化适应能力强,D错误,符合题意,故选D。
【18题详解】
由图可知,第一代帝王蝶穿过的农业带为亚热带作物带,A错误;第二代帝王蝶穿过的农业带穿过玉米带和小麦区,气候干旱,B正确;第三代帝王蝶穿过的农业带为乳畜带,纬度高,气候冷湿,消费市场广阔,C错误;第四代帝王蝶穿过的畜牧和灌溉农业区气候干旱,D错误,故选B。
【点睛】美国的农业生产充分利用不同地区的自然条件,实现了地区生产的专业化,形成了一些农业带(区),生产规模大,美国农业生产的各个过程和环节都实现了机械化和专业化、效率高,产量大。
2024年央视春晚于2月9日20点面向全球现场直播,晚会采用“1+4”模式,设有北京主会场和沈阳、长沙、西安、喀什四个分会场。读“2024年央视春晚会场分布示意图”,完成下面小题。
19. 关于2024年春晚主会场和四大分会场叙述,正确的是( )
A. 沈阳分会场所在省区濒临渤海和东海
B. 西安分会场所在省区喀斯特地貌广布
C. 由于我国跨经度广,北京和长沙分会场所在省区气候差异大
D. 春晚直播开始时,北京已夜幕降临,喀什还是霞光满天
20. 2024年春晚是一场展现中华优秀传统文化的盛宴,下列说法正确的是( )
A. 越剧《百花争艳》向观众展示了北京的传统文化
B. 《舞乐新疆》展示了维吾尔族的长鼓舞和马头琴
C. 融合了高亢秦腔的《山河诗长安》节目取景于西安分会场
D. 《别开生面》唱出各地面食特色,说明我国各地均以面食为主食
【答案】19. D 20. C
【解析】
【19题详解】
由图可知,沈阳分会场所在省区濒临渤海和黄海,A错误;安分会场所在省区位于黄土高原,沟壑纵横,黄土广布,B错误;由于我国跨纬度大,北京和长沙分会场所在省区气候差异大,春晚直播开始时,由于跨经度广,北京已夜幕降临,喀什还是霞光满天,D正确,故选D。
【20题详解】
越剧发源于绍兴嵊州,先后在杭州和上海发展壮大起来,流行于全国,流传于世界,《百花争艳》向观众展示了南方地区传统文化,A错误;《舞乐新疆》展示了维吾尔族手鼓舞,朝鲜族长鼓舞,蒙古族马头琴,B错误;秦腔流行于中国西北的陕西、甘肃、青海、宁夏、新疆等地,融合了高亢秦腔的《山河诗长安》节目取景于西安分会场,C正确;《别开生面》唱出各地面食特色,北方以面试为主,南方以米饭为主,D错误,故选C。
【点睛】秦腔和鼓乐是黄土高原的传统文化乐器曲,黄土高原主要包括山西省和陕西省,西安是陕西省的行政中心。
随着“银发浪潮”的到来,养老成为当下及未来的“朝阳产业”。近年来我国多所高等院校陆续开设养老服务专业,2024年将迎来首批本科毕业生。读“我国60岁及以上人口占总人口的比重趋势图”,完成下面小题。
21. 下列措施中,能缓解“银发浪潮”的是( )
①取消计划生育政策②健全养老保障体系③适当延迟退休年龄④鼓励人口流入大城市
A. ①②B. ①③C. ②③D. ②④
22. 高校开设养老服务专业带来的影响,不包括( )
A. 扭转我国人口发展趋势B. 提升“银发”群体的幸福指数
C. 增加年轻人的就业机会D. 促进社会的和谐稳定
【答案】21. C 22. A
【解析】
【21题详解】
我国目前出现的人口问题主要是人口老龄化。取消计划生育政策,并不合理,可以选择适当放宽计划生育政策,以应对人口老龄化,①错误;可以健全养老保障体系,让老年人安享晚年,②正确;可以渐进式延迟退休,③正确;鼓励人口的流入大城市,不能缓解我国的人口老龄化问题,④错误。故选C。
【22题详解】
为了缓解人口老龄化问题,减轻社会的养老负担,高校开设养老服务专业,这样有利于提升“银发”群体的幸福指数,推动年轻人顺利就业、促进社会的和谐稳定,BCD正确不符合题意;高校开设养老服务专业无法扭转我国的人口发展趋势,A错误符合题意,故选A。
【点睛】一个地区人口数量过多或过少,人口增长过快或过慢,都会成为人口问题。人口增长应与社会经济发展相适应 ,与资源环境相协调。
读“中国沿32°N附近地形剖面图”,完成下面小题。
23. 关于图中①②③④所代表地理事物的叙述,错误的是( )
A. ①是青藏高原,地势高峻,雪山连绵B. ②是四川盆地,被称为“天府之国”
C. ③是雪峰山,是第二、三级阶梯的分界线D. ④是长江中下游平原,位于湿润区
24. 关于我国地势特征产生的影响,叙述错误的是( )
A. 利于湿润气流深入内陆,带来降水
B. 使我国农业的南北地域差异显著
C. 地势阶梯交界处,河流落差大,水能资源丰富
D. 使主要河流自西向东流,沟通了东西部水上交通
【答案】23. C 24. B
【解析】
【23题详解】
读图可知,①是青藏高原,地势高峻,雪山连绵;②是四川盆地,被称为“天府之国”;③是巫山,是第二、三级阶梯的分界线;④是长江中下游平原,位于湿润区。故选C。
【24题详解】
我国地势西高东低,顺着地势,便于海洋上的湿润气流深入内陆,带来降水,有利于农业生产,A叙述正确;我国农业的南北地域差异显著是气候差异产生的影响,B叙述错误;我国东部濒临太平洋,西高东低的地势,阶梯交界处多为高大的山脉,河流落差很大,水流急,水能资源丰富,C叙述正确;许多大河自西向东流入大海,沟通了东西交通,D叙述正确。故选B。
【点睛】我国地势西高东西,呈三级阶梯状分布。第一、二级阶梯以昆仑山脉、祁连山脉和横断山脉为分界线,第二、三级阶梯的分界线是大兴安岭、太行山脉、巫山、雪峰山。
读“我国三个省级行政区域的土地利用结构图”,完成下面小题。
25. 甲省级行政区域的简称和土地利用类型I、II分别为( )
A. 黔,耕地、建设用地B. 新,耕地、草地
C. 黑,交通运输用地、草地D. 陇,草地、居民点及工矿用地
26. 关于甲省区的叙述,错误的是( )
A. 水资源短缺,畜牧业为主B. 若土地利用不合理,易发生土地荒漠化
C. 大陆性气候显著,植被覆盖率低D. 其他及未利用土地面积广,后备耕地资源充足
【答案】25. B 26. D
【解析】
25题详解】
由图结合所学知识可知,内蒙古草场比重最大,根据 图中内蒙古用地类型II比重最大,可知II为牧草地;云南省位于我国西南部,山地多,用地类型I比重较高,仅低于林地,可知I为耕地,甲地区草地、其他及未利用地比重大,故甲地区是新疆简称新,B正确,ACD错误,故选B。
【26题详解】
由上题可知,甲为新疆,新疆位于西北内陆地区,属于温带大陆性气候,降水少,植被覆盖率低,以畜牧业为主,若土地利用不合理,易发生土地荒漠化,ABC不符合题意;其他及未利用土地属于难以利用的土地,后备耕地资源不足,D符合题意,故选D。
【点睛】我国东部湿润区和半湿润区:以耕地为主。西北内陆和青藏高原 :以草地和难以利用的土地为主 。
感光材料是一种具有光敏特性的半导体材料,一直被美国(柯达)、日本(富士)等西方发达国家垄断。作为后起之秀,中国7家感光材料企业集体崛起,改写了世界影像工业史。读“我国感光材料企业分布示意图”,完成下面小题。
27. 关于感光材料制造业的叙述,错误的是( )
A. 研发费用低,产品更新换代慢B. 感光材料制造业属于高新技术产业
C. 从业人员中科研和技术人员所占比例大D. 能源和原材料消耗少,产品附加值高
28. 关于“天津”所在工业基地,叙述正确的是( )
A. 是我国最大的综合性工业基地B. 拥有雄厚的工业基础和科技教育优势
C. 工业设备老化,产业结构单一D. 交通物流完善,但矿产资源缺乏
【答案】27. A 28. B
【解析】
【27题详解】
感光材料制造业是一个技术密集型行业,它需要不断投入研发以应对市场的快速变化和技术的不断进步,因此,研发费用通常较高,产品更新换代也相对较快,A错误;感光材料制造业涉及高端技术,如光学、化学、电子等,是典型的高新技术产业,B正确;由于感光材料制造业的技术密集性,它需要大量的科研和技术人员来支持研发和生产,C正确;感光材料制造业的产品通常具有较高的技术含量和附加值,而相对于一些传统制造业,其能源和原材料的消耗相对较少,D正确。本题应选择错误的选项,故选A。
【28题详解】
我国最大的综合性工业基地是长江三角洲地区,A错误;天津及其所在的京津冀地区拥有悠久的工业历史和强大的工业基础,同时该地区还拥有众多高校和科研机构,具有显著的科技教育优势,B正确;近年来,天津及其所在的京津冀地区一直在进行产业结构调整和优化升级,努力淘汰落后产能,发展新兴产业,工业设备老化和产业结构单一的问题正在逐步得到解决,C错误;天津位于我国北方沿海地区,交通便利,物流发达,且具有丰富的矿产资源,D错误。故选B。
【点睛】高新技术产业是以电子和信息类产业为“龙头”的产业,产品的科技含量很高,产品更新换代快。我国高新技术产业以高新技术开发区的形式分布,大多依附于大城市,呈现出大分散、小集中的特点。
昆明某中学研究学习小组,设计了可调节窗户遮阳板,实现教室良好的遮阳。读“遮阳板设计原理图”,完成下面小题。
29. 昆明室内正午太阳光照面积达一年最小值时( )
A. 全球昼夜平分B. 南半球为夏季
C. 太阳直射23.5°SD. 北极圈以北地区极昼
30. 北京某中学生借鉴这一设计,若两地窗户大小形状相同,应做的调整是( )
①安装高度不变,加长遮阳板②安装高度不变,缩短遮阳板
③遮阳板长度不变,降低安装高度④遮阳板长度不变,升高安装高度
A. ②③B. ①④C. ①③D. ②④
【答案】29. D 30. C
【解析】
【29题详解】
由于太阳直射点在南北回归线之间来回移动,导致地球上南北半球季节相反,昆明位于北温带,一年中当太阳直射在北回归线时,太阳高度最大,昆明室内正午太阳光照面积达一年最小,此时,北半球昼长夜短,北半球正直夏季,南半球正直冬季,北极圈以北出现极昼现象,D正确,ABC错误,故选D。
【30题详解】
北京比昆明的纬度更高,正午太阳高度角更小,照进室内的阳光会更多,若借鉴这一设计,两地的窗户大小形状相同,应使北京市的安装高度不变,则要加长遮阳板,若遮阳板长度不变,则要降低安装高度,①③正确,②④错误。故选C。
【点睛】夏至日时,对于北回归线及其以北地区来说,正午太阳高度达到一年中的最大值,南半球的各纬度达到一年中的最小值。冬至日时,对于南回归线及其以南地区来说,正午太阳高度达到一年中的最大值,北半球的各纬度达到一年中的最小值。
第II卷(非选择题,共40分)
二、综合题(每空1分,共40分)
31. 某中学组织学生到昆明市西山森林公园进行地理研学实践活动。读“西山森林公园研学活动路线示意图”,完成下列问题。
(1)图中龙门到西山山顶的相对高度不超过____米。
(2)研学路线中,“茶马花街—太华寺”段较“聂耳墓—龙门”段,坡度更____,猫猫箐所处的地形部位是____。
(3)测得石碓窝到碧鸡关的图上距离是3厘米,则两地的实地距离为____千米,沿碧鸡关向____方向可回到茶马花街。
(4)研学路线中,茶马花街、华亭寺、龙门、碧鸡关四个研学点,观“五百里滇池”视野最开阔的是____。滇池是昆明最响亮的名片,近年来通过治理,环境不断改善,试推测治理滇池的主要措施____。(任答一点)
【答案】(1)300 (2) ①. 陡 ②. 山谷
(3) ①. 4.5 ②. 东北
(4) ①. 龙门 ②. 控制污染物排放,实施生态修复与建设工程
【解析】
【分析】本大题以山森林公园研学活动路线示意图为材料,设置4道试题,涉及海拔、等高线、比例尺等相关知识,考查学生对相关知识的掌握程度和读图分析能力,培养学生综合思维能力。
【小问1详解】
由图可知,该图的等高距为100米,龙门的海拔高度为2200米,西山山顶海拔高度在2400-2500米之间,门到西山山顶的相对高度不超过300米。
【小问2详解】
由图可知,茶马花街—太华寺线路穿越三条等高线,等高线较密集,坡度陡,聂耳墓—龙门线路沿等高线分布,坡度缓;猫猫箐所处的地形部位等高线向海拔高出弯曲为山谷。
【小问3详解】
由图可知,该图的比例尺为图上1厘米代表实际距离1.5千米,石碓窝到碧鸡关的图上距离是3厘米,则两地的实地距离为4.5千米;该图为一般地图,按上北下南,左西右东判别方向,沿碧鸡关向东北方向可回到茶马花街。
32. 大熊猫是中国的国宝,深受世界各国人民喜爱。20世纪90年代以来,我国先后与泰国、卡塔尔等20多个国家开展了大熊猫保护合作研究,也称“熊猫外交”。熊猫喜欢生存在海拔1200~3500米的湿润山区,适宜的环境温度为7℃~20℃。读图文材料,完成下列问题。
(1)林冰:我出生于泰国清迈。泰国所在半岛地形具有____的特征,人口和城市集中分布在____,我在这里经常看见来自中国的游客,试分析该地成为我国居民出国旅游热点地区的原因____。(任答一点)
(2)四海:我和京京旅居于卡塔尔多哈,卡塔尔位于____沿岸地区,当地游客喜欢戴头巾,穿宽大白色长袍,信仰____教。为了模拟大熊猫生活的气候环境,工作人员在建设多哈熊猫馆时,通过____(任答一点)的方式,为我们营造了舒适的气候环境。
(3)试分析“熊猫外交”带来的积极意义。(任答一点)
【答案】(1) ①. 山河相间,纵列分布 ②. 河流沿岸和河口三角洲 ③. 地理位置近,交通便利
(2) ①. 波斯湾 ②. 伊斯兰 ③. 降低温度、增加湿度
(3)推动中外文化交融和人文交流
【解析】
【分析】本题以同中国开展大熊猫保护合作研究的国家分布示意图以及多哈的相关资料为材料,设置3道小题,涉及东南亚及中东的相关知识,考查学生材料信息提取能力、地理知识调用分析能力。
【小问1详解】
由图可知,泰国位于东南亚的中南半岛,中南半岛地形以高原、山地地形为主,地势北高南低,形成山河相间,纵列分布的特征,人口和城市集中分布在河流沿岸和河口三角洲,该区域地形平坦,交通便利;我国居民出国旅游热点地区的原因与我国地理位置近,交通便利,旅游资源丰富。
【小问2详解】
由图可知,塔尔位于阿拉伯半岛东部的波斯湾沿岸地区,当地游客喜欢戴头巾,穿宽大白色长袍,信仰伊斯兰教,以阿拉伯语为主;卡塔尔属于热带沙漠气候为主,终年炎热干燥;雅安属于亚热带季风气候,气候湿润、四季分明,卡塔尔为了大熊猫基地的自然环境,多哈大熊猫馆通过空调控制,降低温度、增加湿度,为大熊猫营造舒适的环境。
【小问3详解】
熊猫是我国的国宝,熊猫还是中国和外国友谊的使者和桥梁,熊猫外交可以推动中外文化交融和人文交流,同时在推进全球生物多样性保护方面也发挥了积极作用。
33. 甘蔗是喜湿喜热的农作物,既是制造蔗糖的原料,也可以利用甘蔗糖蜜发酵来制取乙醇(酒精),印度和巴西都是著名的蔗糖生产大国。读“印度和巴西甘蔗种植区分布示意图”,完成下列问题。
(1)据图分析印度和巴西种植甘蔗的共同有利自然条件。(任答一点)
(2)据图文材料,推测巴西的酒精厂主要分布在____地区,集中分布在该地区的有利社会经济条件有____(任答一点);印度甘蔗北部集中产区位于____流域,南部集中产区位于德干高原。印度甘蔗产量不稳定,试从季风角度,分析原因____。
(3)为促进巴西经济发展,有人提议在图中甲地扩大甘蔗种植面积,但遭到了社会上多方反对,请你站在反对者的角度,说说反对的理由。(任答两点)
【答案】(1)主要位于热带、低纬度,热量充足。
(2) ①. 东南 ②. 人口众多、劳动力资源丰富、交通便利、市场广阔等。 ③. 恒河 ④. 印度属于热带季风气候,夏季风不稳定,水旱灾害频繁。
(3)扩大甘蔗种植面积会破坏原始森林,导致生物栖息地被破坏,生物多样性减少;热带雨林是全球重要的碳储存库,破坏原始森林会加剧全球气候变暖的趋势,对全球生态环境造成不利影响;扩大甘蔗种植面积会导致土地退化、水土流失等环境问题,对当地生态环境和农业生产造成长期影响。
【解析】
【分析】本题以印度和巴西为材料,设置3道小题,涉及巴西的农业、热带雨林的开发、印度的农业、气候等相关知识,考查学生对相关知识的掌握程度。
【小问1详解】
读图可知,印度和巴西主要位于赤道和回归线之间,位于热带、低纬度,热量充足,有利于甘蔗生长。
【小问2详解】
读图可知,巴西乙醇的主要原料是甘蔗,甘蔗主要分布于东南部,乙醇汽车靠近原料产地,因此巴西的酒精厂主要分布在东南地区,该地区社会经济条件优越:人口众多、劳动力资源丰富、交通便利、市场广阔等,有利于酒精厂的建设和运营;印度的甘蔗北部集中产区位于恒河流域,南部集中产区则位于德干高原,印度属于热带季风气候,降水主要受西南季风的影响,因为西南季风到来的时间和强弱程度不同,因而降水的年际变化大,容易发生旱涝灾害,绐农业生产造成不同程度的损害,当西南季风强盛、来得早、退得晚、持续时间长,则容易发生洪涝;当西南季风风力较弱、来得晚、退得早,持续时间短,则容易发生旱灾。因此印度甘蔗产量很不稳定。
【小问3详解】
甲地位于热带雨林气候区,原始森林茂密,生物种类繁多。扩大甘蔗种植面积会破坏原始森林,导致生物栖息地被破坏,生物多样性减少。热带雨林是全球重要的碳储存库,对维持全球气候稳定具有重要作用。破坏原始森林会加剧全球气候变暖的趋势,对全球生态环境造成不利影响。扩大甘蔗种植面积还可能导致土地退化、水土流失等环境问题,对当地生态环境和农业生产造成长期影响。
34. 绿氢是利用风能、太阳能等可再生能源,通过水电解反应而制成的氢气,被视为最具发展潜力的清洁能源之一。“西氢东送”是我国首条跨省区、大规模、长距离的氢气输送管道,起点位于内蒙古乌兰察布市,终点位于北京市。读“西氢东送线路示意图”和“乌兰察布气温曲线和降水量柱状图”,完成下列问题。
(1)“西氢东送”工程,共跨越我国地势____级阶梯,途经张家口所处省区的简称是____,终点位于____平原。
(2)乌兰察布市依托丰富的风能、太阳能,积极发展氢能产业,试分析乌兰察布市风能、太阳能丰富的原因____。(任选一种能源作答)
(3)简述“西氢东送”工程对输入地的积极意义。(任答两点)
(4)作为一名中学生,请说出一种你能在节能减排方面采取的实际行动。
【答案】(1) ①. 两 ②. 冀 ③. 华北
(2)属于温带大陆性气候,夏季晴天多,光照强,日照时间长,海拔较高,太阳能丰富;距冬季风源地近,风能丰富。
(3)缓解京津冀地区常规能源紧缺的状况;降低环境污染,改善了大气环境。
(4)乘坐公交、自行车出行;节约用纸,纸张双面使用 。
【解析】
【分析】本大题以西氢东送线路示意图、乌兰察布气温曲线和降水量柱状图为材料,设置四道小题,涉及“西氢东送”工程对输入地的积极意义等内容,考查学生对相关知识的掌握。
小问1详解】
读图1可知,“西氢东送”工程,途经内蒙古高原和华北平原。共跨越我国地势两级阶梯,“西氢东送”输氢线路经过内蒙古、河北省,北京等3省(市)。张家口位于河北省,简称是冀;终点位于华北平原。
【小问2详解】
乌兰察布市位于内蒙古自治区,属于温带大陆性气候,夏季晴天多,光照强,日照时间长,海拔高,太阳能丰富;距冬季风源地近,风能丰富。所以可以利用太阳能和风能两种可再生能源制氢。
【小问3详解】
联系实际可知, “西氢东送”工程对输入地京津冀地区的积极影响有:缓解京津冀地区常规能源紧缺的状况,降低环境污染,改善了大气环境。
小问4详解】
作为一名中学生,在生活中的低碳行为可以做到:乘坐公交、自行车出行;节约用纸,纸张双面使用;随手关灯等。
35. 习近平总书记在实地察看长江沿岸生态环境和发展建设情况时,提出“共抓大保护,不搞大开发”的长江发展新理念。读“长江流域及长江各河段生态保护功能强度示意图”,完成下列问题。
(1)长江发源于____山脉,注入东海;图中经武汉注入长江的____是长江最大的支流。我国河流众多,各河流水量补给来源不同,写出一例与长江水量补给方式不同的河流名称____。
(2)据图分析,长江保持水土功能最强的是____河段;若要进一步加强中游河段调蓄水量功能,可采取的措施有____。(任答一点)
(3)长江为沿岸城市的经济发展提供了哪些优势条件。(任答一点)
【答案】(1) ①. 唐古拉 ②. 汉江 ③. 塔里木河
(2) ①. 上游 ②. 退田还湖
(3)为沿岸地区提供丰富的淡水资源
【解析】
【分析】本题以长江流域及长江各河段生态保护功能强度示意图为材料,设置三道小题,涉及长江的概况、河流的补给方式、河段的划分及治理、长江的优势条件等知识点,考查学生对相关知识的掌握能力。
【小问1详解】
长江发源于青藏高原的唐古拉山,自西向东流,最后注入东海,全长6300千米,是我国第一长河。长江最大的支流是流经武汉的汉江。我国河流众多,各河流水量补给来源不同,长江、黄河等主要是大气降水,塔里木河主要是高山冰雪融水。
【小问2详解】
据图可知,综合来看,长江保持水土功能最强的是上游河段;若要进一步加强中游河段调蓄水量功能,可采取的措施是退田还湖、修建水利工程等。
【小问3详解】
长江对长江沿岸工业地带社会经济发展的有利影响是:为沿岸地区提供丰富的淡水资源、为沿岸地区提供便利水运、为沿岸地区提供丰富的水能资源等。
36. 风吹麦浪香,小麦收割忙。由于各地自然条件的差异,小麦的成熟期不尽相同。读“我国冬小麦机收进度示意图”,完成下列问题。
(1)图中小麦机收区主要位于____mm年等降水量线以东,该区域可以实现小麦机收的主要自然原因是____,造成机收批次时间差异的影响因素是____。
(2)第一批小麦机收区的作物熟制是____,该时期当地还可同时收割的油料作物是____。
(3)第三批小麦机收区较第一批小麦机收区的节水灌溉面积较大,分析该地区水资源短缺的原因。(任答一点)
【答案】(1) ①. 400 ②. 地形平坦 ③. 纬度因素
(2) ①. 一年两到三熟 ②. 油菜
(3)农业发达,农业灌溉用水量大;人口稠密,工业和生产生活用水量大;降水较少等。
【解析】
【分析】本题以“我国冬小麦机收进度示意图”为材料,涉及季风区和非季风区分界、影响农业发展的主要因素、农作物分布、作物熟制和华北地区缺水的原因等方面的知识,结合所学知识读图分析解答即可。
【小问1详解】
读图可知,图中小麦机收区主要位于东部季风区,季风区和非季风区以400毫米年等降水量线为界。小麦机收地区地形平坦,有利于机械化收割。小麦收割南早北晚的原因是纬度位置不同,小麦成熟期不同。纬度较低、位置偏南的地区气温高,小麦成熟较早,小麦收割时间较早。
【小问2详解】
读图可知,第一批小麦机收区主要位于秦岭-淮河以南的亚热带地区,作物熟制是一年两到三熟,南方地区种植的油料作物是油菜,可同时收割。
【小问3详解】
读图可知,第三批小麦机收区主要位于河北省,属于温带季风气候,降水集中在夏季,年降水量相对较少,并且降水的年际变化和季节变化大。它是我国重要的农业产区和工业基地,农业灌溉用水和工业用水需求很高。其地表径流较少,虽然有黄河、海河等河流,但这些河流径流量有限,而且部分河流还存在断流现象。农业灌溉方式较为粗放,工业和生活中存在水资源浪费现象,而且水环境污染也比较严重,进一步减少了可用的水资源。
相关试卷
这是一份云南省昆明市五华区2024-2025学年八年级上学期期中学业质量监测地理试卷(原卷版)-A4,共10页。试卷主要包含了本卷为试题卷, 关于图中聚落,叙述正确的是, 关于甲地水库的说法正确的是, 关于南极磷虾说法错误的是等内容,欢迎下载使用。
这是一份云南省昆明市五华区云南民族大学附属中学等多校2024-2025学年八年级上学期期中地理试题(解析版)-A4,共20页。试卷主要包含了 丹顶鹤迁徙路线经过的区域, 春节前后过海滚装运输压力大等内容,欢迎下载使用。
这是一份云南省昆明市五华区云南民族大学附属中学等多校2024-2025学年八年级上学期期中地理试题(原卷版)-A4,共11页。试卷主要包含了 丹顶鹤迁徙路线经过的区域, 春节前后过海滚装运输压力大等内容,欢迎下载使用。

