




安徽省县中联考2024~2025学年高二上学期12月月考生物试题
展开
这是一份安徽省县中联考2024~2025学年高二上学期12月月考生物试题,文件包含安徽省县中联考20242025学年高二上学期12月月考生物试题1docx、参考答案pdf等2份试卷配套教学资源,其中试卷共11页, 欢迎下载使用。
考生注意:
1.本试卷分选择题和非选择题两部分。满分100分,考试时间75分钟。
2.答题前,考生务必用直径0.5毫米黑色墨水签字笔将密封线内项目填写清楚。
3.考生作答时,请将答案答在答题卡上。选择题每小题选出答案后,用2B铅笔把答题卡上对应题目的答案标号涂黑;非选择题请用直径0.5毫米黑色墨水签字笔在答题卡上各题的答题区域内作答,超出答题区域书写的答案无效,在试题卷、草稿纸上作答无效。
4.本卷命题范围:人教版选择性必修1+选择性必修2第1章~第2章。
一、选择题:本题共15小题,每小题3分,共45分。每小题只有一个选项符合题目要求。
1.原发性闭角型青光眼的主要成因是眼睛内房水生成速度大于流出速度,使眼内压力增高,损伤视神经,造成视野或视力等视功能下降。房水由睫状体产生,是视神经细胞生存的液体环境,充满前后房,约有0.15~0.3mL,含有蛋白质、葡萄糖等多种营养物质,可维持眼内压力。下列叙述正确的是
A.房水中蛋白质含量高于血浆,可维持较高的渗透压
B.房水中的葡萄糖可进入视神经细胞的线粒体,在线粒体中氧化分解供能
C.房水中维持酸碱平衡的物质是葡萄糖、蛋白质和脂肪
D.利用手术或药物促进房水外排可作为治疗原发性闭角型青光眼的措施之一
2.2024年8月3日,中国网球选手郑钦文强势发力,夺得中国历史上首枚奥运会网球单打金牌。下列关于郑钦文在比赛时体内交感神经与副交感神经活动的叙述正确的是
A.比赛时体内的副交感神经活动占据优势,瞳孔收缩
B.交感神经与副交感神经对同一器官的作用通常是相同的
C. 比赛时体内的交感神经活动占据优势,此时机体消化液的分泌会减少
D.奔跑运动中的骨骼肌运动受交感神经与副交感神经的共同支配
3.适度运动可以刺激大脑皮层的躯体运动中枢,并引起一系列使机体愉悦、记忆增强的效应。科学实验证明5-羟色胺能神经元(一种神经元)分泌的5-羟色胺(5-HT,一种兴奋性神经递质)可以增强记忆。如图所示为5--HT合成、释放、作用及灭活的示意图,其中单胺氧化酶是5-HT 的降解酶。下列叙述错误的是
A.兴奋传导至突触前神经元轴突末梢时,5--HT 释放到突触间隙的方式是胞吐
B.5-HT 与受体1相结合引起 Na⁺内流,使突触后神经元膜内电位由正变为负
C.部分发挥作用后的5-HT通过突触前膜上 SERT 回收,回收的5-HT一部分被细胞内的单胺氧化酶催化转化,一部分进入囊泡储存
D.由图可知,当突触间隙中的5-HT过多时,5-HT 会激活受体2,通过负反馈调节抑制5--HT释放
4.生长激素(GH)是促进人体身高增长的关键激素,如图是GH分泌及作用示意图。下列叙述错误的是
注:SS:生长激素释放抑制激素;GHRH:生长激素释放激素;
IGF:胰岛素样生长因子;(十):促进作用;(一):抑制作用。
A. GH可与肝细胞和软骨细胞上的受体结合,并最终使它们产生相同的生理效应
B. GH分泌增多可通过刺激肝脏细胞释放IGF间接调节GH的分泌来维持人体内GH含量的稳定
C. GH的分泌受 SS和 GHRH 共同调节,这种调节的结构基础是垂体细胞含有 SS 和GHRH 的特异性受体
D.可以用摘除垂体的动物进行实验来验证GHRH的生理作用
5.一个处于安静状态的健康人,在不同温度的环境中,皮肤血管中血液的相对流量如图所示(图示的这段时间内人体体温保持相对稳定)。下列叙述错误的是
A. AB段散热加快,机体肾上腺素分泌增加,肝及其他组织细胞的代谢活动增强
B.在安静状态下,人体主要通过肝、脑等器官的活动提供热量
C. CD段皮肤血管舒张,人体内酶的活性比AB段时低
D.在D点以后,皮肤通过辐射、对流、蒸发等方式散热,需及时补充水和无机盐
6.尿崩症根据致病机理可分为中枢性尿崩症(抗利尿激素缺乏所致)和肾源性尿崩症(肾细胞表面相应受体缺乏所致),患者可能会出现多饮、多尿、脱水等症状。下列叙述错误的是
A.正常人在抗利尿激素分泌的调节过程中,下丘脑既作为感受器又参与形成效应器
B.对于尿崩症患者,通过补充外源抗利尿激素即可达到治疗的目的
C.尿崩症患者多饮的原因可能是细胞外液渗透压升高,大脑皮层产生渴觉
D.给中枢性尿崩症患者注射适量外源抗利尿激素后,患者尿液的渗透压可能会升高
7.诱导衰老后的癌细胞能激活树突状细胞和细胞毒性T细胞,产生相应的特异性免疫,如图所示。科研人员用诱导衰老的癌细胞研制癌症疫苗,并利用正常小鼠进行实验检验其效果。下列叙述错误的是
A.树突状细胞在免疫调节中具有强大的吞噬、呈递抗原的功能
B.衰老的癌细胞作为抗原,可激活树突状细胞和细胞毒性T细胞
C.被活化的细胞毒性 T细胞可识别并接触、裂解癌细胞
D.接种癌症疫苗可阻止健康小鼠的细胞发生癌变
8.艾滋病是由人类免疫缺陷病毒(HIV)引起的疾病。2024年3月1日是第10个艾滋病零歧视日,宣传主题是“人人有权利,人人享健康”,旨在消除对艾滋病患者的各种歧视,让艾滋病患者可以得到整个社会的公平合理对待。下列叙述正确的是
A. HIV刚侵入人体时,人体的免疫系统不会对其作出反应
B. HIV 在人体内增殖时不需要机体提供能量和模板
C.向艾滋病患者移植正常人的骨髓可达到治愈艾滋病的目的
D. HIV 主要侵入并破坏人体的辅助性T细胞,逐渐使免疫系统瘫痪、功能瓦解
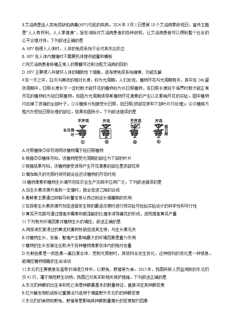
9.在一天之中,白天与黑夜的相对长度,称为光周期。人们发现,植物开花与光周期有关,其中在24h昼夜周期中,日照长度长于一定时数才能开花的植物称为长日照植物,在日照长度短于临界时数才能正常开花的植物称为短日照植物。如图为光周期诱导某植物开花激素的产生以及影响开花的实验。图中植物均去掉了顶端的全部叶子,①④植株分别接受长日照、短日照(顶部花芽和下部叶片均处理);②③植株方框内为受短日照处理的部位。结果如图所示。下列叙述错误的是
A.对照植株①④可说明该植物属于短日照植物
B.根据②③植株可知,该植物感受光周期的部位为下部的叶片
C.根据结果可知,该植物接受诱导产生开花激素的部位是顶部花芽
D.增加每天的光照时间可能会延迟该植物的开花时间
10.植物激素和植物生长调节剂在农业生产实践中应用广泛。下列叙述错误的是
A.当生长素浓度升高到一定值时,就会促进乙烯的合成
B.青鲜素主要通过抑制马铃薯发芽从而达到延长储藏期的作用
C.在探索生长素类调节剂促进插条生根的最适浓度时进行预实验可检验实验设计的科学性和可行性
D.黄瓜开花前可通过提高赤霉素和脱落酸的比值来诱导雌花的形成,进而提高黄瓜产量
11.下列有关环境因素对植物生长的调控,叙述正确的是
A.用尿液反复浸过的黄泥封裹树枝能促进其生根,与生长素无关
B.对植物生长、发育、繁殖产生影响最大的环境因素是重力作用
C.植物的生长发育往往取决于各种植物激素在体内的绝对含量
D.光敏色素是一类色素—蛋白复合体,受到光照射时,其结构会发生变化,这种结构的变化是一种信息,能调控植物细胞的生命活动
12.东北豹主要栖息在温带针阔混交林中,以野兔、野猪等为食。2015年,我国科研人员监测到的东北豹仅42只,属于濒危野生动物,我国已对其采取相关保护措施。下列叙述正确的是
A.东北豹种群的出生率和死亡率是种群最基本的数量特征,直接决定其种群密度
B.红外触发相机或标记重捕法均适用于调查野外东北豹的种群密度
C.东北豹的食物如野兔、野猪等是影响其种群数量增长的密度制约因素
D.若东北豹2016年的种群数量比2015年多,则2016年的出生率高于2015年
13.生态位可以定量测度一个物种在群落中的地位或作用。生态位重叠指的是两个或两个以上物种在同一空间分享或竞争资源的情况。某研究小组调查了某山区部分野生哺乳动物的种群特征,并计算出它们之间的时间生态位重叠指数,如下表。已知物种S2是夜行性动物,下列叙述错误的是
A.物种 S1 的猎物有可能包含物种 S5 和物种 S6
B.具有捕食关系的两个物种之间的时间生态位重叠指数一般相对较小
C.物种S2 与物种S3、S4 重叠指数最小,说明物种 S3、S4可能是昼行性动物
D.6个物种占据的生态位是生物与生物、生物与环境之间协同进化的结果
14.根据群落的外貌和物种组成等方面的差异可将群落分为不同的类型。下列叙述正确的是
A.荒漠中的一些爬行类动物以产生尿素提高体内渗透压的方式来适应缺水的环境
B.热带雨林中某些植物叶薄,叶绿体颗粒大,适合在强光条件下生存
C.草原上的植物往往叶片狭窄,表面有茸毛蜡质层,能抵抗干旱
D.在不同的森林群落中,各种植物适应环境的方式是相同的
15.在北方农牧交错带的中温带半干旱区,当农田连续耕作六年后,农作物产量往往会下降,弃耕后土地易沙化。对该地区三片弃耕土地分别采取围封禁牧、人工种植灌木、人工种植乔木的恢复措施,灌木、乔木成活后该地自然恢复。十五年后进行调查,调查结果如下表所示。下列叙述错误的是
注:土壤全氮是指土壤中各种形态氮元素含量之和,多样性指数可以反映丰富度,多样性指数越高,丰富度越高。
A.通常在气候适宜的情况下,经历足够长的时间,农田弃耕后会演替形成森林群落
B.表中土壤全氮增加最明显的是人工灌木林样地,豆科植物与根瘤菌的种间关系为互利共生
C.从物种丰富度角度分析,在中温带半干旱地区,上述三种恢复措施中更适宜用来改造弃耕后土地的是人工种植灌木
D.自然恢复后,人工乔木林中生物群落的空间结构比人工灌木区域中的复杂
二、非选择题:本题共5小题,共55分。
16.(9分)图1表示多个神经元之间的联系示意图。用同种强度的电流分别刺激结构A、B、C,将一示波器的两极连接在 D神经元膜内侧和外侧,记录D的电位变化,结果如图2所示。Ⅰ表示分别单次阈下刺激 A 或 B;Ⅱ表示以连续两个相同强度的阈下刺激刺激 A;Ⅲ表示单次刺激C。回答下列问题:(注:阈电位是指使膜上Na⁺通道突然大量开放引起动作电位的临界电位值,达到阈电位的刺激强度就是阈强度。)
(1)神经纤维产生和维持静息电位的主要原因是 ,神经元处于静息状态时,细胞外Na⁺浓度 (填“高于”或“低于”)细胞内的。神经元之间兴奋的传递是 (填“单方向”或“双方向”)的,原因是 。
(2)图1中结构A、B、C与神经元D通过突触建立联系,结构C与神经元D建立的突触类型属于 (填“轴突—树突型”或“轴突—胞体型”),图1中有 个突触结构。
(3)比较图2中Ⅰ、Ⅱ的实验结果,说明同一部位连续给予多个阈下刺激可以叠加,引起动作电位,分析产生波形Ⅰ的原因是 ,根据Ⅲ处所示波形推测,C神经元释放的是 (填“兴奋性”或“抑制性”)神经递质。
17.(11分)糖尿病是一种严重危害人类健康的常见病,主要表现为高血糖和尿糖,可导致多种器官功能损害。人类的糖尿病分为1、2两种类型。回答下列问题:
(1)高糖饮食导致人体内血糖浓度升高,此时胰岛 B细胞接受到的信号有: (写两种),胰岛素与组织细胞膜上的受体结合后,一方面会增加细胞膜上葡萄糖载体蛋白的数量,促进组织细胞摄取葡萄糖;另一方面能促进细胞内葡萄糖的 ,从而使血糖浓度降低。
(2)1型糖尿病由 所致,常用的治疗方法是注射胰岛素。根据胰岛素作用时间的差别,胰岛素分为短效胰岛素(注射后6~8h后失效)和长效胰岛素(注射后14~18h后失效)。临床结果显示,长效胰岛素具有更长效的降糖效果,某实验小组欲设计实验验证上述临床研究结果,进行了相关实验:
实验思路:取同种 (填“健康小鼠”“1型糖尿病模型小鼠”或“2 型糖尿病模型小鼠”)若干,随机分为甲、乙、丙三组,甲组注射 ,乙组注射等量长效胰岛素,丙组注射等量的生理盐水,分别于注射后3 h和 10 h先后两次检测三组小鼠的血糖浓度。
预期结果:第一次检测: 组血糖浓度均低于 组,第二次检测: 组血糖浓度均高于 组。
18.(11分)利用mRNA 制作疫苗是划时代的创新,这种疫苗使用脂质纳米粒(一种脂滴)将mRNA 送入细胞,使细胞产生病原体抗原肽,从而诱导人体发生特异性免疫。如图表示利用新冠病毒刺突蛋白(即S蛋白,新冠病毒识别并感染靶细胞的重要蛋白)的mRNA制作疫苗并诱导特异性免疫的过程。回答下列问题:
(1)图示过程体现了mRNA疫苗能同时诱导产生 免疫过程,图中能特异性识别抗原的细胞有 (填名称,写三个)。
(2)已知mRNA本身不能穿过细胞膜进入细胞内,请分析制作 mRNA疫苗时,用脂质膜包裹mRNA的好处是 和 。
(3)结合图示简述mRNA疫苗刺激辅助性 T细胞产生细胞因子的过程: 。过程⑤还会产生记忆B细胞,这类细胞的作用是 。
(4)通常情况下,mRNA疫苗需在一定时间内接种2~3次,原因是 。
19.(12分)研究表明,赤霉素对植物的开花具有调节作用,其作用机制如图所示。回答下列问题:
(1)赤霉素除了对植物开花具有调节作用外,还具有促进细胞伸长、 (写两种)的作用。
(2)根据图示推测,可通过直接检测植物体内 的含量来预测植物能否开花,由图可知,植物生长发育的调控除了由环境因素调节外,还由 和 共同完成。
(3)请结合图中 SPL 蛋白、DEL 蛋白的功能,描述赤霉素调节植物开花的作用机制:赤霉素 的降解,解除 ,SPL 蛋白激活SOC基因转录、翻译产生SOC蛋白,促进植物开花。
(4)有同学提出“只要有SOC基因的存在及赤霉素的作用,植物即可开花”的观点,你认为是否合理并说明理由: 。
(5)赤霉素通过适量提高生长素含量促进细胞伸长,从而引起植株增高,赤霉素对生长素的含量不会大幅度提高而导致植株出现生长素浓度过高抑制生长的现象。请设计实验验证赤霉素可以提高植物体内生长素含量。实验材料:生长状况相同的燕麦胚芽鞘共有3组(分别记为a、b、c)、赤霉素溶液、蒸馏水、琼脂块两块(分别记为 A、B)、刀片等。
实验思路:用等量的赤霉素溶液和蒸馏水分别处理a、b组燕麦胚芽鞘,适宜时间后, ,观察胚芽鞘弯曲的方向。
预期实验结果:胚芽鞘弯向 处理过的尖端接触过琼脂块的一侧。
20.(12分)在种群调查过程中,数学模型提供了定量分析的工具,为保护和管理生物多样性提供科学依据。图1为草原中田鼠数量变化曲线图。回答下列问题:
(1)草原上的田鼠对生态环境破坏极大,最好在 (填“b”“c”或“d”)时刻前进行防治。若图1中曲线Ⅱ表示在草原中投放了一定数量的蛇(田鼠的天敌)之后鼠的数量变化曲线,曲线Ⅱ表明蛇发挥明显效应的时间段是 ,若投放的蛇因不适应当地草原的环境部分死亡,则图中的α的角度将会 (填“变大”“变小”或“不变”)。
(2)某同学利用血细胞计数板来估算酵母菌的种群数量,具体的实验操作为:将1mL 酵母菌培养液加99 mL 无菌水稀释,用无菌吸管吸取上层溶液滴在计数板上,后盖上盖玻片并用滤纸吸去多余菌液,在显微镜下计数。
①该同学的操作存在两处错误,正确的操作分别是 、 。
②该同学改正错误的步骤后等到了如图2所示的结果,其中B点用血球计数板(规格为25×16,体积为 1mm×1 mm×0.1mm)计数,测得的酵母菌分布情况,一个中方格内有24个酵母菌,若以该中方格的酵母菌数代表整个计数室中每个中方格酵母菌数的平均值,则原1mL 培养液中酵母菌种群的K值约为 个。若想要统计计数室内活的酵母菌数量,可以用 染液处理计数室内的酵母菌。
③在DE段酵母菌种群数量开始下降的原因是 (写两点)。
物种
S1
S2
S3
S4
S5
S6
S1
1
S2
0.36
1
S3
0.40
0.02
1
S4
0.37
0.00
0.93
1
S5
0.73
0.39
0.38
0.36
1
S6
0.70
0.47
0.48
0.46
0.71
1
指标样地
土壤含水量/%
土壤全氮/(g·kg⁻¹)
草本植物物种数/种
土壤小动物个体数/(只·样本⁻¹)
土壤小动物多样性指数
弃耕地(对照)
0.26
0.09
1.1
3.1
0.6
禁牧草地
0.66
0.36
2.6
9.4
1.7
人工灌木林
0.77
0.42
2.8
7.4
0.8
人工乔木林
1.37
0.27
1.6
10.0
1.1
相关试卷
这是一份【安徽卷】安徽省县中联盟2024-2025学年2025届高三上学期9月联考(5009C) 生物试卷,文件包含安徽卷安徽省县中联盟2024-2025学年2025届高三9月联考5009C95-96生物试卷pdf、安徽卷安徽省县中联盟2024-2025学年2025届高三9月联考5009C95-96生物试卷答案docx、安徽卷安徽省县中联盟2024-2025学年2025届高三9月联考5009C95-96生物试卷答案pdf等3份试卷配套教学资源,其中试卷共16页, 欢迎下载使用。
这是一份[生物]安徽省县中联考2024~2025学年高二上学期10月联考试题(含答案),共9页。
这是一份安徽省县中联盟2024-2025学年高二上学期10月月考生物试题(无答案),共6页。试卷主要包含了本试卷分选择题和非选择题两部分,本卷命题范围等内容,欢迎下载使用。