


广东省广州市第八十九中学2024-2025学年高二上学期期中考试生物试题
展开
这是一份广东省广州市第八十九中学2024-2025学年高二上学期期中考试生物试题,共9页。试卷主要包含了选择题,非选择题等内容,欢迎下载使用。
高二年级 生物学试卷
本试卷分第I卷和第II卷两部分,共100分。考试时间75分钟。
第I卷(选择题 共40分)
注意事项:
答卷前,考生务必将自己的姓名、考号等信息填写在答题纸上。
答案必须填写在答题纸的相应位置上,答案写在试题卷上无效。
一、选择题 (1-12题,每题2分;13-16题,每题4分,共40分)
1.头孢类药物可以抑制乙醛脱氢酶的活性,因此口服或注射了头孢类药物的人不能饮酒。乙醇主要在肝脏中代谢,过程如图所示。下列相关叙述正确的是( )
A.基因只能通过控制酶的合成控制细胞代谢进而控制生物的性状
B.与口服不同,静脉注射的头孢类药物到达病灶需要经过内环境
C.乙醇脱氢酶和乙醛脱氢酶均不属于内环境的物质
D.乙醛脱氢酶突变的人饮酒后一定会出现乙醛中毒现象
2.某生物小组以等量的肝匀浆、自来水和pH=7的磷酸盐缓冲液为实验材料来研究生物组织材料维持pH稳定的机理,通过向三组溶液中加入酸或碱后,测定溶液pH的变化。下列关于实验的叙述,正确的是( )
A.该实验的自变量是向溶液中滴加酸或碱量的多少
B.在一定的范围内,三组溶液中,自来水的pH变化可能最小
C.加入适量酸或碱后,肝匀浆与磷酸盐缓冲液的pH能基本保持稳定
D.即使加入的酸或碱过多,肝匀浆的pH依然能保持稳定
3.研究人员将带有神经的蛙心取出,置于任氏液(蛙的生理盐水)中进行实验(如下图所示),其中电流计两指针均置于神经纤维膜外。离体的蛙心仍能保持搏动,刺激a点,蛙心的心率加快,刺激b点,蛙心的心率下降。下列分析错误的是( )
A.神经纤维A属于传入神经,神经纤维B是副交感神经
B.受到刺激后,神经纤维膜外的Na⁺内流产生动作电位
C.刺激a点导致心率加快,该过程存在两种信号的转变
D.刺激b点,电流计指针可发生两次方向相反的偏转
4.焦虑是因过度担心而产生的一种烦躁情绪,很多学生都经历过考前焦虑,考前焦虑可能会让学生感到紧张不安、心跳加速、排尿增加,严重者甚至会出现消化不良、呼吸急促的情况。下列相关叙述错误的是( )
A.焦虑导致心跳加快与交感神经活动占优势有关
B.副交感神经占优势会抑制胃肠蠕动造成消化不良
C.焦虑这一烦躁情绪若持续时间较长会影响正常的生活和学习
D.呼吸急促可能是内环境中的CO2刺激相关感受器,进而通过脑干的呼吸中枢调节呼吸运动所致
5.河豚毒素是自然界中所发现的毒性最大的神经毒素之一,曾一度被认为是自然界中毒性最强的非蛋白类毒素。研究者选用某种哺乳动物的神经组织(如图甲)进行了分组实验(Ⅰ组:未加河豚毒素;Ⅱ组:浸润在河豚毒素中5min;Ⅲ组:浸润在河豚毒素中10min)。各组分别刺激神经元A,并测量神经元A与神经元B的动作电位,结果如图乙。下列分析正确的是( )
A.神经元A以胞吐的方式释放神经递质,说明神经递质是一种大分子化合物
B.从Ⅱ、Ⅲ组推断,神经元A和神经元B动作电位的改变一定是因为河豚毒素的生理作用阻遏了Na+内流
C.为减弱手术带来的疼痛,医学上可以考虑利用河豚毒素的生理作用开发麻醉类药物
D.兴奋是由神经元A的轴突或树突传递给神经元B的胞体的
6.食物进入胃会刺激胃壁上的感受器,引起胰腺分泌多种消化酶;由胃进入小肠的食物和盐酸会刺激小肠黏膜分泌促胰液素,也能引起胰腺的分泌。下列相关分析正确的是( )
A.胰腺细胞上既有神经递质的受体,又有促胰液素的受体
B.感受器产生的兴奋可以不通过神经中枢传到胰腺
C.胰腺细胞分泌消化酶的过程体现了膜具有选择透过性的结构特点
D.促胰液素可以刺激胃壁上的感受器,促进胰腺分泌多种消化酶
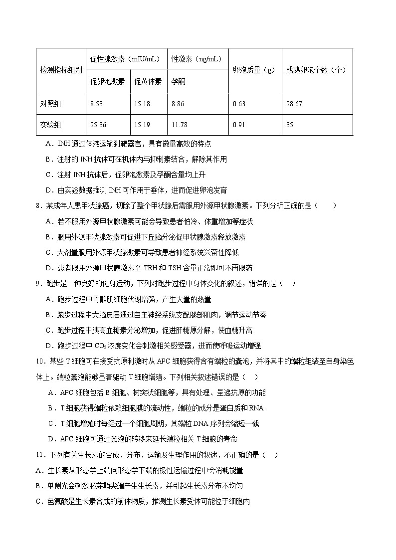
7.抑制素(INH)是一种主要由卵巢分泌的蛋白类激素,调节促性腺激素的合成和分泌。科研人员制备了INH的抗体并在大鼠发情期注射给大鼠,测定相关指标,结果如下表。下列分析错误的是( )
A.INH通过体液运输到靶器官,具有微量高效的特点
B.注射的INH抗体可在机体内与抑制素结合,解除其作用
C.注射INH抗体后,促卵泡激素及孕酮含量均上升
D.由实验数据推测INH可作用于垂体,进而促进卵泡发育
8.某成年人患甲状腺癌,切除了整个甲状腺后需服用外源甲状腺激素。下列分析正确的是( )
A.若不服用外源甲状腺激素可能会导致患者怕冷、体重增加等症状
B.服用外源甲状腺激素可促进下丘脑分泌促甲状腺激素释放激素
C.大剂量服用外源甲状腺激素可导致患者神经系统兴奋性降低
D.患者服用外源甲状腺激素至TRH和TSH含量正常即可不再服药
9.跑步是一种良好的健身运动,下列对跑步过程中身体变化的叙述,错误的是( )
A.跑步过程中骨骼肌细胞代谢增强,产生大量的热量
B.跑步过程中大脑皮层通过自主神经系统支配腿部肌肉,调节运动节奏
C.跑步过程中胰高血糖素分泌增加,促进肝糖原分解,使血糖升高
D.跑步过程中CO2浓度变化会刺激相关感受器,进而使呼吸运动增强
10.某些T细胞可在接受抗原刺激时从APC细胞获得含有端粒的囊泡,并将其中的端粒组装至自身染色体上。端粒囊泡能够显著驱动T细胞增殖。下列相关叙述错误的是( )
A.APC细胞包括B细胞、树突状细胞等,具有处理、呈递抗原的功能
B.T细胞获得端粒依赖细胞膜的流动性,端粒的成分是蛋白质和RNA
C.T细胞增殖时每经过一个细胞周期,其端粒DNA序列会缩短一截
D.APC细胞可通过囊泡的转移来延长端粒相关T细胞的寿命
11.下列有关生长素的合成、分布、运输及生理作用的叙述,不正确的是( )
A.生长素从形态学上端向形态学下端的极性运输过程中会消耗能量
B.单侧光会刺激胚芽鞘尖端产生生长素,并引起生长素分布不均匀
C.色氨酸是生长素合成的前体物质,推测生长素受体可能位于细胞内
D.某浓度的生长素对芽起抑制作用,则该浓度可能对茎起促进作用
12.乙型肝炎病毒(HBV)感染是全球性的公共卫生问题。HBV病毒入侵肝脏时,肝巨噬细胞快速活化,进而引起一系列免疫反应,部分过程示意图如下。下列叙述错误的是( )
A.细胞1是B细胞,细胞因子是激活B细胞的第二信号
B.细胞2既可以促进细胞4的活化,又可以促进细胞1的活化
C.肝巨噬细胞既能参与非特异性免疫,也能参与特异性免疫
D.树突状细胞或B淋巴细胞可以承担巨噬细胞的部分功能
13.诱导衰老后的细胞能激活树突状细胞和细胞毒性T细胞,产生相应的特异性免疫,如图所示。科研人员用诱导衰老的癌细胞研制癌症疫苗,并利用正常小鼠进行实验检验其效果。下列叙述正确的是( )
A.衰老癌细胞作为抗原,不能被细胞毒性T细胞识别
B.被活化的细胞毒性T细胞可识别并接触、裂解癌细胞
C.癌症疫苗的作用原理是诱发机体产生针对癌细胞的抗体
D.为检验癌症疫苗的效果,实验组移植癌细胞而对照组不移植
14.MHC包括MHCⅠ类分子和MHCⅡ类分子,MHCⅠ类分子的主要作用是与胞内蛋白、核蛋白和病毒蛋白形成抗原-MHCⅠ类复合体,并呈递给细胞毒性T细胞,诱发特异性细胞杀伤效应;MHCⅡ类分子主要表达于抗原呈递细胞(如树突状细胞、B细胞等),主要作用是以抗原-MHCⅡ类复合体的形式将抗原呈递给辅助性T细胞,下列有关叙述错误的是()
A.MHC分子在胚胎发育中产生,在所有的身体细胞上都存在
B.吞噬细胞吞噬病原体后呈递的是抗原-MHCⅡ类复合体
C.细胞毒性T细胞会攻击自身带有抗原-MHCⅡ类复合体的靶细胞
D.癌细胞表面嵌有抗原-MHCⅠ类复合体,因而可以被细胞毒性T细胞特异性识别
15.生长素可促进细胞伸长,其原因之一是它可增加细胞壁的可塑性。有一种学说认为,生长素与细胞膜上的受体结合,促进细胞质中的H+分泌到细胞壁中使其酸化,从而提高某些降解细胞壁的酶(如果胶酶)的活性,使细胞壁松弛,增加细胞壁的可塑性。依据该学说,下列说法正确的是( )
A.生长素浓度越高,促进细胞伸长的作用越大
B.生长素通过调控降解细胞壁的酶的相关基因表达来影响植物的生理活动
C.同一植物根尖细胞和成熟叶肉细胞的细胞膜上与生长素结合的受体数量几乎相等
D.弯曲生长的幼苗中,背光侧细胞壁的pH比向光侧更接近果胶酶的最适pH
16.已知外源油菜素内酯(BL)可促进植株BL基因的表达、为探究喷洒BL在花生幼苗抗盐胁迫过程中的作用。某实验小组进行了相关实验,结果如图所示。下列分析错误的是( )
A.BL在植株体内含量微少,但具有重要的调节作用
B.喷洒一定量的外源BL有助于促进植物生长
C.盐胁迫可能会对叶绿体的某些结构造成损伤
D.植株BL基因的表达产物不利于植株适应盐胁迫环境
二、非选择题(除标注外,每空2分,共60分)
17.脑脊液是存在于脑室及蛛网膜下腔的一种无色透明液体,是脑细胞生存的直接环境。脑脊液是由血浆在脑室脉络丛处滤过产生,并可经蛛网膜处重新流入静脉。请回答下列问题:
(1)脑脊液 (“属于”或“不属于”)细胞外液(1分),它与血浆之间的物质运输是 (“双向或“向”)(1分)。
(2)脑脊液不仅是脑细胞生存的直接环境,而且是____________________________________________。
(3)机体脑部受到严重外伤时可能会引发脑水肿,其发病机制主要为脑外伤时毛细血管通透性增高,蛋白质从血浆进入脑脊液,引起脑脊液渗透压 (1分),进而引起脑组织水肿。
(4)地塞米松是一种人工合成的糖皮质激素类药物,临床上常被用来治疗脑水肿,其副作用是停药后会出现反弹。科研人员研究发现促皮质激素(ACTH)也能用于治疗脑水肿。为了研究ACTH的治疗效果,有关医疗专家做了临床实验,实验结果如下表所示。请回答下列问题:
根据表中数据可得出的结论①________________________________________________;②________________________________________________________________________。
18.下图表示兴奋通过神经-骨骼肌接头引起肌肉收缩的部分过程,当乙酰胆碱(ACh)作用于A(ACh受体兼Na+通道)时,产生动作电位,将兴奋传导至B结构,引起C(Ca2+通道)打开,肌质网中Ca2+释放,引起肌肉收缩。
(1)图中的神经-骨骼肌属于反射弧中的 _______结构 (1分),兴奋在其接头处的传递速度比在神经纤维上慢,原因是 ___________________。
(2)肌肉收缩的直接原因是大量Ca2+进入 (1分)与收缩蛋白结合;骨骼肌收缩结束后,Ca2+通过 (1分)方式回收到肌质网。
(3)胞外Ca2+会竞争性抑制Na+内流,从而影响骨骼肌细胞的兴奋性。据此分析,血钙过低会引发肌肉抽搐原因的可能是__________________________________________________________________________。
(4)乙酰胆碱作用于骨骼肌细胞,可引起收缩;作用于心肌细胞,却降低收缩频率。为了探究乙酰胆碱作用于上述两种肌细胞产生不同反应的原因,研究人员进行相关实验。
①利用上图中骨骼肌细胞膜上的_____________________作抗原(1分),制备相应的抗体。
②将上述抗体分别作用于骨骼肌细胞和心肌细胞。
③一段时间后,用________________________分别作用于这两种肌细胞,观察它们收缩反应变化的情况。预期实验结果及结论:若骨骼肌细胞不收缩,心肌细胞收缩频率降低,则表明乙酰胆碱作用于上述两种肌细胞产生不同反应的原因是 ____________________________________。
19.下丘脑在体温、血糖、水盐平衡的调节中都有重要作用。下丘脑参与人体相应活动的调节过程如图所示。请回答下列问题:
(1)据图分析,激素a和靶细胞C分别为_____________________________;剧烈运动后,醛固酮和激素a分泌增多,作用于靶细胞C,使尿液的成分和含量改变,最终使血浆渗透压维持相对稳定。若信号刺激为寒冷条件,激素b _____(填名称)分泌增多(1分),使细胞代谢活动增强以增加产热;若信号刺激为血糖浓度降低,人体内腺体1分泌的激素调节血糖浓度的途径包括 __________________________________________________________________________。
(2)已知链脲佐菌素(STZ)可抑制大脑皮层中神经元的胰岛素受体活性,进而导致某种神经退行性疾病,患者随着年龄增长,认知功能下降、记忆力丧失。与正常个体相比,该患者的血糖浓度___________(1分),且STZ可能会抑制机体脑内___________的建立(1分)。
(3)为探究赖氨匹林是否通过影响下丘脑体温调节中枢而使机体退热,研究人员做了以下实验:将赖氨匹林用生理盐水溶解后,选择生长发育状况相同的发热家兔,随机均分为甲、乙、丙三组,甲组对发热家兔灌胃一定量的生理盐水,乙组对发热家兔灌胃_______________,丙组对发热家兔进行______________________________________处理后灌胃等量的含赖氨匹林的生理盐水,一段时间后观察三组家兔的发热情况。若出现 ________________________________________________ 现象,则说明赖氨匹林通过影响下丘脑体温调节中枢,使机体退热。
美国研究人员于2013年3月3日报告说,他们通过抗逆转录病毒疗法首次“功能性治愈”了一名艾滋病病毒的女婴感染者。下图甲表示艾滋病病毒(HIV)侵染人体淋巴细胞及其增殖过程示意图。下图乙表示HIV感染人体后,体液中HIV浓度和人体内主要的免疫细胞—T细胞数量的变化过程。请回答:
依据图甲:HIV在宿主细胞内进行遗传信息的传递和表达过程可概括为___________________________________________________________________(用有关文字和箭头表示)。
逆转录需要________________作为原料(1分)
(2)图乙中HIV最初侵入人体的时期出现的变化原因是_____________________________________________。感染后的B阶段,对人体产生的影响是_________________________________________________________。
(3)在特异性免疫过程中中,APC细胞的功能是__________________________。调节性T细胞是具有免疫抑制功能的T细胞类群,若调节性T细胞的功能减弱,机体免疫失调,可导致 (1分)病。
(4)伤口感染时首先通过 免疫和体液免疫抵御病原体攻击。未被清除的病原体侵入细胞后,T细胞增殖分化形成的____________________(1分)与靶细胞密切接触,使其裂解死亡。
21.为研究红光、远红光及赤霉素对莴苣种子萌发的影响,研究小组进行黑暗条件下莴苣种子萌发的实验。其中红光和远红光对莴苣种子赤霉素含量的影响如图甲所示,红光、远红光及外施赤霉素对莴苣种子萌发的影响如图乙所示。
回答下列问题:
(1)在不同波长的光照下,莴苣种子细胞内的___________________________可感知不同的信号刺激,且据图甲、乙分析可知, 光可激活该物质(1分),进而促进种子萌发。
(2)据图可知,红光照射,随着处理时间的延长,莴苣种子萌发率逐渐增加,其原因可能是____________________________________________。红光处理莴苣种子,比外施赤霉素的种子萌发响应时间 _(1分),可能是红光促进种子细胞内___________________的表达进而促进种子萌发。
(3)若红光处理结合外施脱落酸,莴苣种子萌发率比单独红光处理 (1分)。若要进一步探究赤霉素促进种子萌发的最适浓度,可在光照条件下,设置_________________________的赤霉素溶液分别处理未萌发的种子。
(4)红光促进种子萌发的机制有一种假说是红光能提高种子对赤霉素的敏感性。研究小组将某赤霉素不敏感型植株分为甲、乙、丙三组,其中甲组红光照射、乙组黑暗处理、丙组黑暗处理并施用适宜浓度的赤霉素,若实验结果为____________________________________________________________________________________________,则能证明该假说正确。
检测指标组别
促性腺激素(mIU/mL)
性激素(ng/mL)
卵泡质量(g)
成熟卵泡个数(个)
促卵泡激素
促黄体素
孕酮
对照组
8.53
15.18
8.86
0.63
28.67
实验组
25.36
15.19
11.78
0.91
35
编号
使用药物
治疗时间
治疗前水肿指数
治疗后水肿指数
停药两周后水肿指数
A组
ACTH(79例)
3个月
4.1~9.6
1.1~2.9
1.1~2.9
B组
地塞米松(79例)
3个月
5.1~7.1
3.3~4.9
5.1~9.8
相关试卷
这是一份北京市第八十中学2024-2025学年高一上学期期中考试生物试题(解析版),共27页。试卷主要包含了选择题,非选择题等内容,欢迎下载使用。
这是一份北京市第八十中学2024-2025学年高二上学期期中考试生物试题(Word版附解析),文件包含北京市第八十中学2024-2025学年高二上学期期中考试生物试题Word版含解析docx、北京市第八十中学2024-2025学年高二上学期期中考试生物试题Word版无答案docx等2份试卷配套教学资源,其中试卷共37页, 欢迎下载使用。
这是一份北京市第八十中学2024-2025学年高二上学期10月期中考试生物试题,共15页。