


山西省晋城市2024-2025学年高三(上)9月月考语文试卷(解析版)
展开
这是一份山西省晋城市2024-2025学年高三(上)9月月考语文试卷(解析版),共21页。试卷主要包含了现代文阅读,古代诗文阅读,语言文字运用,写作等内容,欢迎下载使用。
一、现代文阅读(35分)
(一)现代文阅读I(本题共5小题,19分)
阅读下面的文字,完成小题。
材料一:
①随着西方艺术史研究的不断深入,大量理论、研究方法被引入国内,对中国艺术史研究的发展产生了一系列深刻的影响。
②一方面,中国艺术史研究借鉴西方经验,引入了许多研究方法和理论,如社会历史学、文化研究、后现代主义等,这些方法和理论帮助中国艺术史研究者更好地分析和解读艺术作品,关注艺术与社会、文化、政治等方面的关系,研究领域不断扩大。受新艺术史研究的影响,中国艺术史研究者开始关注非传统的艺术领域,如民间艺术、当代艺术、女性艺术等,这种拓展使中国艺术史的研究更加多元化和综合化,进一步丰富了中国艺术史的研究内容。
③例如,在分析绘画中的女性形象时,研究者会更多地结合作品的历史背景和女性心理学,分析作品的精神内涵,尝试解释其中的历史、文化、政治因素,而不是仅仅停留在笔触、品质等层面,这显示出我国美术史研究发生的深刻变化。
④另一方面,艺术史研究的对象范围逐渐扩大,现代中国艺术史研究的视野早已不再局限于研究内部艺术变化,如风格、样式、语言、技法,而是扩展外向型研究;艺术史的研究方法也不再局限于本学科的理论方法,而是选择跨学科的方法和理论体系,如符号学、社会学、心理学等。受西方艺术史研究的影响,中国艺术史研究者与国际学术界进行了更加广泛的交流,这种跨文化的对话促进了不同文化间的艺术交流和相互借鉴,拓宽了中国艺术史研究的视野,促使中国艺术史研究者对传统的艺术史观念和叙述进行批判和反思,推动了中国艺术史研究的发展。
⑤总之,西方艺术史研究包括新艺术史研究,对中国艺术领域产生了广泛而深远的影响。它为中国艺术史研究提供了新的研究方法和理论,拓展了研究领域,激发了中国艺术史研究者的理论创新和批判精神,使中国艺术史研究更加多元化、综合化和国际化。
(摘编自张健美《浅谈现代艺术史研究的传承与发展》)
材料二:
①中国的艺术史(主要就美术层面而言)除了研究对象已延伸至更为广阔的视觉领域,新理论与新方法也不断被引入,以视觉、审美、风格为学科基础的传统艺术史研究,正在趋向于研究方法的多元化。考古学、社会学、人类学、图像学等学科与艺术史研究紧密地结合在一起,这些跨学科的研究取得了丰富的研究成果。
②跨学科虽然解决了某些难以单独从艺术角度解答的问题,但这种“合作研究”模式也出现了某种跨越界限进行重组和交叉的“急于求成”趋势——“跨”本身成为研究的目的,而非研究的手段。
③艺术史研究的魅力,就在于其对艺术现象的深刻解析,因而艺术作品无疑是艺术史研究的基石和核心,它蕴含着艺术家的创造力、文化发展成果以及人类审美体验。传统的艺术史研究方法之所以经久不衰,正是因为它们深刻理解并剖析艺术作品的“本体”。而如今,随着不同学科的交叉融汇,艺术史研究在“跨”的过程中产生了一种倾向,就是研究艺术品背后的历史多,而研究艺术品少。其实国外艺术史学科的发展过程中也出现了跨学科研究削弱艺术本体研究的趋势,著名英国艺术史家贡布里希曾多次指出,“当今的艺术史研究一切东西,但就是不讨论艺术本身”。
④艺术史研究需要推陈出新,但这个“新”不是时髦的话语、前卫的观念、高新的技术,而是对艺术作品新的准确的诠释,是对艺术作品的新判断和新认知。只有真正理解和解析艺术作品的本体,才能更好地研究艺术品背后的历史与文化。因此,艺术史研究者不应满足于套用其他学科的理论和方法,而是要在学科交叉的同时,保持对艺术作品本体的洞察力。即使运用其他学科的理论,也要将其融入对艺术作品的深入解析中,使之为艺术史研究增光添彩,而非仅仅机械套用。
⑤怎样避免机械套用?一方面,研究者应深入研究其他传统学科的核心理论和方法,确立对语言学、历史学、人类学、考古学等学科的基础认知,充分理解它们在艺术作品研究方面的独特视角。另一方面,在跨学科的整合中,研究者还需广泛涉猎新兴学科的观点和方法,以提升对艺术作品的认知水平。同时,借鉴其他学科的研究工具,如数字人文学、计算机视觉等技术,有助于深度分析艺术作品。
(摘编自尚荣《艺术史研究要回归本体》)
1.下列对材料相关内容的理解和分析,不正确的一项是( )
A.在新艺术史研究的深入影响下,民间艺术、当代艺术等非传统的艺术领域进入了我国艺术史研究者的视野。
B.在我国现代艺术史研究中,分析绘画中的女性形象不再只是分析笔触、品质等层面,这是我国美术史研究出现的深刻变化之一。
C.一些艺术史研究的问题单独从艺术角度解答非常困难,但如果是进行跨学科的“合作研究”,就有可能得到顺利解决。
D.艺术史研究和时髦的话语、前卫的观念、高新的技术无关,关键是套用其他学科理论、方法的同时,做到学术交叉。
2.根据材料内容,下列说法正确的一项是( )
A.如果没有社会历史学等西方研究方法和理论的引入,中国艺术史研究者就不能研究艺术作品,分析艺术与社会等的关系。
B.艺术史的研究方法选择的是跨学科的方法和理论体系,如符号学、社会学、心理学,而不再使用本学科的理论方法。
C.作者间接引用贡布里希的观点,旨在论述国外艺术史研究中也出现了跨学科研究削弱本体研究的趋势,很有说服力。
D.避免跨学科的机械套用,需要研究者提高自身的研究水平、认知能力,还需要借鉴数字人文学等其他学科的研究工具。
3.下列选项,不适合作为论据来支撑材料一关于现代中国艺术史研究视野变化的观点的一项是( )
A.“超越的维度”艺术展是一次关于艺术、时间和代际传承的探索。每件作品都是对传统和现代的重新解读,是不同时代艺术家对世界独特视角的展示。
B.邱振中的著作《书写性与图形生成》视野开阔,思想敏锐,能从他人不经意处深入艺术的底奥;论述深入作品的细节,可触可感。
C.“对话达·芬奇——文艺复兴与东方美学艺术特展”旨在通过文艺复兴杰作与中国传统绘画两条线索,呈现不同文明间的艺术对话。
D.2022年6月,上海人民出版社·世纪文景推出全新修订的《中国艺术史》,对书法篆刻、女性艺术家以及当代艺术的研究成果有大量增补。
4.在当代,应如何做好中国艺术史的研究?请结合材料简要概括。
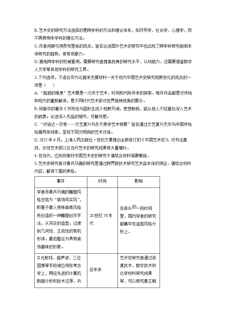
5.艺术史研究者对秦兵马俑的研究是通过跨界新技术研究艺术品本体的例证。请结合材料内容,解读下面的表格。
【答案】1.D 2.D 3.B
4.①引入西方经验中的研究方法和理论,使研究更趋向多元化和综合化,丰富研究内容。②扩大研究的对象范围,拓宽研究视野,加强跨学科、跨文化的研究及对话。③推陈出新的同时,要回归本体,坚持以艺术作品为研究的基石与核心,反对跨学科的“急于求成”趋势。
5.①20世纪70年代后的很长时间,艺术史研究者对秦兵马俑的研究属于传统艺术史研究,以视觉、审美、风格作为学科基础。②近年来,艺术史研究者对秦兵马俑的研究不仅方法多元化,而且注重跨学科发展,解决了诸多问题,研究成果丰富。③秦兵马俑蕴含着当时艺术家的创造力、文化发展成果以及人类审美体验,对其的研究体现了艺术史研究的巨大魅力。
【解析】
【导语】这篇文章通过两则材料探讨了中国艺术史研究在现代背景下的发展与挑战。材料一强调了西方艺术史研究对中国的深远影响,特别是在研究方法和理论上的借鉴,使中国艺术史研究更加多元化和国际化。材料二则指出了跨学科研究的利弊,强调艺术史研究应回归对艺术作品本体的深入解析。整体来看,文章既肯定了跨学科研究的价值,又警示了其可能带来的问题,呼吁研究者在创新中保持对艺术本体的洞察力。
【1题详解】
本题考查学生理解和分析材料相关内容的能力。
D.“关键是套用其他学科理论、方法的同时,做到学术交叉”错误。根据“艺术史研究者不应满足于套用其他学科的理论和方法,而是要在学科交叉的同时,保持对艺术作品本体的洞察力”可看出可知,选项曲解文意。
故选D。
【2题详解】
本题考查学生根据文本内容进行判断、推理的能力。
A.“如果没有社会历史学等西方研究方法……就不能研究艺术作品”错误。根据材料一第②段“中国艺术史研究借鉴西方经验,……这些方法和理论帮助中国艺术史研究者更好地分析和解读艺术作品,……研究领域不断扩大”可知,西方研究方法和理论的引入对中国艺术史研究产生了积极影响,但并不是说没有这些方法和理论,中国艺术史研究者就无法研究艺术作品或分析艺术与社会等的关系,说法绝对。
B.“而不再使用本学科的理论方法”错误。根据材料一第④段“艺术史的研究方法也不再局限于本学科的理论方法”可知,“不再局限于本学科的理论方法”不是“不再使用”。
C.“作者间接引用贡布里希的观点”错误。根据材料二第③段“其实国外艺术史学科的发展过程中也出现了跨学科研究削弱艺术本体研究的趋势,著名英国艺术史家贡布里希曾多次指出,‘当今的艺术史研究一切东西,但就是不讨论艺术本身’”可知,作者引用贡布里希的观点来说明跨学科研究可能削弱艺术本体研究的现象,属于直接引用。
故选D。
【3题详解】
本题考查学生分析论点、论据和论证方法的能力。
材料一关于现代中国艺术史研究视野变化的观点是不再局限于研究内部艺术变化,并通过跨文化的对话得以拓宽。
A.体现了研究方向领域的变化。
B.和中国艺术史无关,不适合作为论据。
C.体现了跨文化的对话拓宽视野。
D.体现了研究方向领域的变化。
故选B。
【4题详解】
本题考查学生理解文章内容、筛选并整合文中信息的能力。
根据材料一第②段“中国艺术史研究借鉴西方经验,引入了许多研究方法和理论,如社会历史学、文化研究、后现代主义等,……关注艺术与社会、文化、政治等方面的关系,研究领域不断扩大”可知,引入西方经验中的研究方法和理论,使研究更趋向多元化和综合化,丰富研究内容。
根据材料一第④段“艺术史研究的对象范围逐渐扩大,……而是扩展外向型研究;艺术史的研究方法也不再局限于本学科的理论方法,而是选择跨学科的方法和理论体系……”可知,扩大研究的对象范围,拓宽研究视野,加强跨学科、跨文化的研究及对话。
根据材料二第④段“艺术史研究需要推陈出新,……而是对艺术作品新的准确的诠释,是对艺术作品的新判断和新认知”“艺术史研究者不应满足于套用其他学科的理论和方法,而是要在学科交叉的同时,保持对艺术作品本体的洞察力”可知,推陈出新的同时,要回归本体,坚持以艺术作品为研究的基石与核心,反对跨学科的“急于求成”趋势。
【5题详解】
本题考查学生提取信息和整合信息的能力。
根据表格“国内学者的研究都集中在造型风格分析上”可知,20世纪70年代后的很长时间,艺术史研究者对秦兵马俑的研究属于传统艺术史研究,以视觉、审美、风格作为学科基础。再结合材料二第①段“中国的艺术史(主要就美术层面而言)……以视觉、审美、风格为学科基础的传统艺术史研究……”可知,表格中20世纪70年代对秦兵马俑的研究正处于这一阶段,研究者主要关注兵马俑的造型风格,这体现了当时艺术史研究以视觉、审美、风格为基础的特点。
根据表格“艺术史研究者通过修复技术、数字技术和科学材料研究成果等等,……极大拓展了秦兵马俑的研究范畴”可知,近年来,艺术史研究者对秦兵马俑的研究不仅方法多元化,而且注重跨学科发展,解决了诸多问题,研究成果丰富。材料一和材料二都提到了艺术史研究方法的多元化和跨学科发展趋势,表格中近年来对秦兵马俑的研究正是运用了修复技术、数字技术、科学材料研究等跨学科手段,拓展了研究范畴,取得了丰富的成果,印证了材料中的观点。
根据材料二第③段“艺术史研究的魅力,就在于其对艺术现象的深刻解析,因而艺术作品无疑是艺术史研究的基石和核心,它蕴含着艺术家的创造力、文化发展成果以及人类审美体验”可知,秦兵马俑蕴含着当时艺术家的创造力、文化发展成果以及人类审美体验,对其的研究体现了艺术史研究的巨大魅力。秦兵马俑作为重要的艺术作品,承载着丰富的历史文化信息和艺术价值,对它的研究能够帮助我们更好地理解古代艺术家的创造力、当时的文化发展水平以及人类的审美体验,这正是艺术史研究的魅力所在。
(二)现代文阅读Ⅱ(本题共4小题,16分)
阅读下面的文字,完成小题。
传彩笔
陈春成
叶书华是我们县的作家。他是我爸的老友,我叫他老叶叔叔。我和他儿子是初中同学。他在县文化馆工作,擅长写老式散文。
一个秋雨绵绵的周末下午,偶然间在他的博客里看到一篇他的小说,他好像从没写过小说,语言风格也大不一样。我把原文贴在这里:
我不记得谈话如何开始。我不记得我怎么来到了一个亭子下面,听着一个老人娓娓而谈。我正听得入迷,忽然意识到这是一个梦。因为他引用了一句诗,这是我中学时写在课堂笔记背面的句子,连同那本子一并遗失了,不可能有人知道。
老人穿着略显破旧的灯芯绒夹克,微微秃顶,眼袋有点大。好像是他提议,我们来聊聊文学吧。他说,无论一部作品在文学史上的地位如何,如果作者自己不满意,那么对他来说,这作品就是失败的。我点头同意,说“可以惊四座,不可适独坐”。他说,是的,反倒是作者越用心得意处,越不容易被人留意到。他说,我觉得像你写的“兴到闲拈笔,诗成懒示人”,这个状态就很好,介于“不示人”和“欲示人”之间,有个微妙的平衡。这时一缕奇异感让我寒毛直竖,这年少时的诗句我早已忘记。
意识到是梦后,周围的一切都暗下来,行将瓦解冰消。“如果……”老人的声音响起,又把我牵扯回来。他没来由地问:“如果你可以写出伟大的作品,但只有你自己能领受,无论你生前或死后,都不会有人知道你的伟大——你愿意过这样的一生吗?”
我问道:“你说的伟大,是那种孤芳自赏的意思吗?”
“不是,是绝对的伟大、宇宙意义上的伟大,伟大到任何人看到你的作品都会倾倒、折服、迷醉。但没有人会看到,这就像一个交换条件。”
我已到人生的中途,写作三十个余年,自认为天分并无多少,但对文学的虔诚却少有人及。何况,这是个假设。我故作旷达地一笑,说:“当然了。为什么不愿意?”
他点点头,从怀中掏出一物,缓缓地说:“这支笔是你的。拿好了。”我端详起来。这笔只略具一个笔的样子,一头钝一头尖,材质不明,却像有虹霓在里边流转不停,光色莫定,绚烂极了。亭子溶解在雾中,我醒来。
起床后,我走到书桌前,拿出昨夜的稿纸。才看了几行便已羞愧难当,我敏锐地觉察到其中的杂质、裂痕和磨损之处。
经过一番修改后输入电脑,再发邮件给当地报刊的编辑。一小时后,他说,叶老师你是不是选错附件了,是空白的。不祥的预感在上空盘旋。我拿着稿纸去厨房找妻子。在递给她的一瞬间,我看到纸上的字尽数消失了,像莲叶上失踪的朝露。她问我干吗。我失魂落魄地走开,才走了几步,字迹又布满了稿纸。我猛然领悟了昨夜的梦境。
但这些都不重要。重要的是文章。我不知这状态能持续多久,于是立即开始写新的,或者说旧时想写却没能够写出的文章。
头几年中,练习越多,我的笔力提升得越是惊人。我能精确地形容出草叶的脉络、流水的纹理、夜半林中的声响……没多久,我就厌倦了描摹现实。让我倾心的自然景观差不多写尽了,故乡和回忆都已拓印在纸上。情怀得到满足后,技巧上的野心就骚动起来。我先是试着写了一秒钟。蜻蜓与水面将触未触,一截灰烬刚要脱离香烟,子弹紧贴着一个人的胸膛……我试图立足于有限的时间里,用文字笼络住无穷的空间。
这几年里,一个我在纸上勇猛精进,另一个我在现实中却耐着诸般苦恼。首先,我变得太过敏锐,任何感触在我这都像洞穴中的呼喊,无端被放大数倍。另外是构思时的浑浑噩噩、文章写成后的自鸣得意,虽这两者我写作多年来已习惯,但人间文字和天仙辞句终究不同,反应强了数倍,我花了不少时间来适应,日常举止仍不免有些古怪。
自从那场梦后,我不再有作品示人。有一天朋友开玩笑说我是不是江郎才尽了,我恍然大悟,第一次明白了这个成语的含义。江淹曾在梦中得到一支彩笔,从此文采俊发,后又在梦中将笔交还,此后再无佳作,世称才尽。
动了这念头之后,我又开始做关于那支笔的怪梦。梦中我怀揣着彩笔,飘荡在夜空中,像幽灵一样,俯瞰人间的屋顶。我寻找那些手指间有光的人,穿进那个人的梦里。我挨个问他们当初那老人问过我的问题。他们都表示不愿意。后来我遇到一个少女。她戴着圆形眼镜,五官看起来很温婉,但眉眼间有一点执拗。“如果你可以……”我熟练地问出来。“嗯,我愿意。”她有点怯怯地说。这回答来得猝不及防。像特工对上了暗号,齿轮合上了齿轮,我似乎听到黑暗中咔嗒一响,有什么开始运转起来。我把笔给了她,不舍又释然。
醒来后,我打开即将完成的起笔很久的组诗。笔记本上,一字也无。我只是动了不想要笔的念头,并没有决意要舍弃,却已在梦中诚实地交了出去。仿佛那笔容不得一丝不虔诚。我试图回忆那些诗句,脑中空空荡荡。当时那种通灵般的笔力荡然无存,我忍耐着把这个故事记录下来。
我不再写作,甚至也不再阅读了,我知道真正伟大的文字都存放在我们目光无法触及的地方,古往今来都如此。我对不从事写作的人肃然起敬,因为他们都有可能曾经拥有,正拥有,或将要拥有那支笔,在无人知道的地方书写各自的杰作。因此那支笔无处不在。它正在某个人的梦里发光从一个人的梦里传到另一个人的梦里。人会死,文明也可能覆灭,唯独它是永生的。
我并非一无所获,我还有这些年用过的笔记本,一抽屉,一书架都是。打开来,全是空白的。但我知道,当本子闭合时,隔绝开所有目光,那些字句会重新现出。黑暗中,它们自顾自地璀璨。我把本子放在枕下,临睡前摩挲一番,枕着我几乎就要拥有的整个宇宙,然后坠入日常的、琐碎的梦中。
老叶叔叔的这篇文章发表于2011年11月,也就是他去世前两年左右。偶然的机会,我找到老叶叔的儿子聊到了这篇小说,他说,是?他还会写小说?我以为他只会写那种老套的散文。又说道,其实我爸去世前好几年,脑子就有点不太清楚了,一下班就把自己关在房里,说在写一个厉害的东西,我偷偷翻了他的本子,却全是空白;后来他好像突然好了,不闷在房里;谁想到心脏有毛病……
(有删改)
6.下列对小说相关内容的理解,不正确的一项是( )
A.“我”在叶书华的博客中发现了一篇与他此前写作体裁和风格迥异的小说,这部小说似乎构筑了他的一个梦境,却又无比真实。
B.老人认为即便作者对作者本人的作品不满意,但只要他的作品受读者追捧,对该作者来说这些作品就算是成功的,叶书华赞同这一观点。
C.受到“点化”后的叶书华再看昨夜写的文章,粗陋到无法忍受,就将文章重新修改后再发给出版社,对方收到的却是空白邮件。
D.叶书华在梦中把“传彩笔”给了少女之后就不再写作,这一情节和文末叶书华儿子对他父亲“他好像突然好了”的回忆片段相呼应。
7.下列对小说艺术特色的分析鉴赏,不正确的一项是( )
A.小说用一种写意的方式抓住人物最突出的特征来对人物进行描写,人物性格没有明显的轨迹脉络,形象显得有些模糊。
B.小说中有些情节具有虚幻色彩,如传彩笔的传递要举行一系列如宗教祭祀般的仪式,通灵的力量才能够发生转移。
C.小说中的神笔按叶书华的讲述仅出现在他的梦中,叶书华从获得传彩笔到舍弃传彩笔,皆因梦而起,因梦而散。
D.《传彩笔》汲取了中国古代传说的一些叙事资源,将现实与神话相融合,来表达人类的某种孤绝和虚无的存在境遇。
8.小说采用了第一人称的叙述方式,请简要分析其具体表现和使用效果。
9.作者以“传彩笔”作为标题,有什么作用?
【答案】6.B 7.B
8.①小说中有两个“我”:一个“我”是客观世界的叙述主体,以外视角为读者讲述父亲老友叶书华平淡无奇的生平经历;另一个“我”是叶书华本人,他在他自己的脑海中无所不能,如“我能精确地形容出草叶的脉络、流水的纹理、夜半林中的声响”。②第一人称的使用使小说的代入感强,故事更加真实可信;同时主要情节基本上都依靠“我”通过自我沉浸搭建虚幻的想象世界来推进,故事情节显得杂而不乱。
9.①传彩笔作为物象,激发了读者阅读兴趣,点出文章写作内容的同时也引发读者思考。②传彩笔作为物象,充当着本文的线索,组织、串联起了情节的发展,从获得传彩笔到失去传彩笔。同时也使整体结构更加严谨。③借用传彩笔这一物象,点明了文章主题。本文用一定篇幅讲述了叶书华在梦境中与老人相遇后的谈话,突出对于作家作品发表和获得外界认可的选择和思考这一主题。
【解析】
【导语】《传彩笔》通过叶书华的梦境与现实交织,探讨了创作与孤独、伟大与无名的关系。小说以神秘的“彩笔”象征创作灵感和才华,描绘了作家在追求文学巅峰时的内心挣扎与孤独。第一人称叙述增加了故事的真实感和代入感,虚实结合的情节设置使读者在梦幻与现实间徘徊,深刻反思文学创作的意义与价值。小说语言简洁而富有诗意,充满哲理思考。
【6题详解】
本题考查学生理解文章内容,筛选并概括文中信息的能力。
B.“即便作者对作者本人的作品不满意,但只要他的作品受读者追捧,对该作者来说这些作品就算是成功的”分析有误,老人认为如果作者对自己的作品不满意,即便再受读者追捧,对该作者来说作品也是失败的。
故选B。
【7题详解】
本题考查学生对小说艺术特色的分析鉴赏的能力。
B.“传彩笔的传递要举行一系列如宗教祭祀般的仪式,通灵的力量才能够发生转移”分析错误,传彩笔的传递过程仅仅是通过给予者的口头允诺与收受者的简单应承,通灵的力量便可尽数转移。
故选B。
【8题详解】
本题考查学生分析叙述人称的效果的能力。
小说有两个“我”,一个是整体故事的讲述者,“我叫他老叶叔叔。我和他儿子是初中同学”“我把原文贴在这里”,小说以“我”作为陈述者,“他在县文化馆工作,擅长写老式散文”,以外视角为读者讲述父亲老友叶书华平淡无奇的生平经历,讲述了叶叔叔写作的故事;另一个“我”是叶书华本人,是主体故事“传彩笔”的讲述者,“他点点头,从怀中掏出一物,缓缓地说:‘这支笔是你的。拿好了。’我端详起来。这笔只略具一个笔的样子,一头钝一头尖,材质不明,却像有虹霓在里边流转不停,光色莫定,绚烂极了”,以第一人称“我”写叶叔叔梦中从一位老人那里得到彩笔,享受通灵般的写作状态带来的最澎湃的快乐,叶叔在以第一人称叙述时讲述在他得到神笔后,自己的脑海中无所不能,如“我能精确地形容出草叶的脉络、流水的纹理、夜半林中的声响”。“后来我遇到一个少女”“我把笔给了她,不舍又释然”叶叔又以第一人称介绍在梦中把彩笔传给少女。这种故事套故事的新颖构思使小说免于平淡。
第一人称的使用使小说的代入感强,故事更加真实可信;小说的主要情节基本上都依靠“我”,通过自我沉浸搭建虚幻的想象世界来推进,故事情节显得真实可信,“这支笔是你的。拿好了”,叶叔叔梦中从一个老人处得到彩笔,“亭子溶解在雾中,我醒来”领悟梦境,“我把笔给了她,不舍又释然”再到送出彩笔,使梦境真实可信。“叶书华是我们县的作家。他是我爸的老友,我叫他老叶叔叔”以第一人称“我”叙述故事,使故事真实可信。
【9题详解】
本题考查学生分析文章标题的含义和作用的能力。
“彩笔”在中国传统文化中有特殊的象征意义,常常用来比喻才华横溢或者文思敏捷的人。在这个故事中,“彩笔”象征着超凡脱俗的创造力以及灵感的源泉,是作家心中最渴望获得的神器。用“传彩笔”这一物象作为文章标题,促使读者急于知道文章写了什么,传彩笔的作用是什么,激发了读者阅读兴趣,这一标题点出文章写作内容的同时也引发读者思考。
传彩笔作为文中的物象,充当着本文的线索,故事讲述了叶叔从老人那里得到传彩笔,使用传彩笔,最后失去传彩笔,小说用传彩笔组织、串联起了情节的发展,使文章的整体结构更加严谨。
借用传彩笔这一物象,点明了文章主题。“不是,是绝对的伟大、宇宙意义上的伟大,伟大到任何人看到你的作品都会倾倒、折服、迷醉。但没有人会看到,这就像一个交换条件”通过叶书华在梦境中获得“传彩笔”的过程中与老人的对话,作者探讨了创作的本质、艺术的价值以及个人才华与社会认可之间的关系。这个标题强调了艺术创造的传承性和超越性,即便在不为人知的情况下,真正的艺术依然具有其内在的价值。
二、古代诗文阅读(35分)
(一)文言文阅读(本题共5小题,20分)
阅读下面的文言文,完成小题。
田畴,字子泰,右北平无终人也。好读书,善击剑。初平元年,义兵起,董卓迁帝于长安。幽州牧刘虞叹曰:“贼臣作乱,朝廷播荡。身备宗室遗老,不得自同于众。今欲奉使展效臣节,安得不辱命之士乎?”众议咸称畴。虞乃备礼请与相见大悦之遂署为从事具其车骑。将行,畴曰:“今道路阻绝,寇虏纵横,称官奉使,为众所指名。愿以私行,期于得达而已。”虞从之。虞自出祖而遣之。既取道,畴乃更上西关,出塞,傍北山,直趣朔方,循间径去,遂至长安致命。诏拜骑都尉。畴以为天子方蒙尘未安,不可以荷佩荣宠,固辞不受。朝廷高其义。三府并辟,皆不就。愿归侍虞。得报,驰还,未至,虞已为公孙瓒所害。畴至,谒祭虞墓,陈发章表,哭泣而去。瓒闻之大怒,购求获畴,谓曰:“汝何自哭刘虞墓,而不送章报于我也?”畴答曰:“汉室衰颓,人怀异心,唯刘公不失节。章报所言,于将军未美,恐非所乐闻,故不进也。且将军方大事以求所欲,既灭无罪之君,又仇守义之臣,诚行此事,则燕、赵之士将皆蹈东海而死耳,岂忍有从将军者乎?”瓒壮其对,释不诛也。拘之军下,禁其故人莫得与通。或说瓒,瓒乃纵遣畴。
畴得北归,率举宗族他附从数百人,扫地而盟曰:“君仇不报,吾不可以立于世!”遂入徐无山中,营深险平敞地而居,躬耕以养父母。百姓归之,数年间至五千余家。畴乃为约束相杀伤、犯盗、诤讼之法,又制为婚姻嫁娶之礼,兴举学校讲授之业,众皆便之,至道不拾遗。袁绍数遣使招命,又即授将军印,因安辑所统,畴皆拒不受。绍死,其子尚又辟焉,畴终不行。
畴常忿乌丸昔多贼杀其郡冠盖,有欲讨之意而力未能。太祖北征乌丸,畴献掩其不备之计,遂大斩获。以功封侯赐邑,畴固让。太祖知其至心,许而不夺。辽东斩送袁尚首,令“三军敢有哭之者斩”。畴以尝为尚所辟,乃往吊祭。太祖亦不问。畴尽将其家属及宗人三百余家居邺。太祖赐畴车马谷帛,皆散之宗族知旧。
(选自《三国志·魏书》,有删改)
10.文中画波浪线的部分有三处需要断句,请用铅笔将答题卡上相应位置的答案标号涂黑。
虞乃备礼A请与B相见C大悦之D遂署E为F从事G具其H车骑。
11.下列对文中加点的词语及相关内容的解说,不正确的一项是( )
A.期,指希望,与“终期于尽”(《兰亭集序》)中“期”的意思不同。
B.间,指从小路,与“彼节者有间”(《庖丁解牛》)中“间”的意思不同。
C.诚,指如果,与“诚不得已”(《六国论》)中“诚”的意思相同。
D.举,指全,与“举家庆贺”(《促织》)中“举”的意思相同。
12.下列对原文有关内容的概述,不正确的一项是( )
A.幽州牧刘虞想找不辱使命的壮士出使,以表达他效忠朝廷的节操,下属全都推举了田畴。
B.田畴没有接受三公官府征召,希望回去为刘虞做事,最终因刘虞被杀而未能如愿。
C.田畴所管辖的聚居地路不拾遗,只是因为他为归附他的百姓制定了相关的法律和礼仪。
D.田畴因献计之功被封侯赐地,他坚决谢绝;而太祖了解他的心志,并没有强迫他改变。
13.把文中画横线的句子翻译成现代汉语。
(1)畴以为天子方蒙尘未安,不可以荷佩荣宠,固辞不受。
(2)袁绍数遣使招命,又即授将军印,因安辑所统,畴皆拒不受。
14.田畴去拜谒刘虞墓后受到公孙瓒的责问,田畴回复公孙瓒的话有哪几层意思?
【答案】10.CDG 11.C 12.C
13.(1)田畴认为天子正流亡在外,作为臣子不应该承受荣宠,坚决不肯接受。
(2)袁绍多次派人召请他,又随即授予他将军的印绶,任凭他安抚统辖自己的部众,田畴全不接受。
14.①汉王室中只有刘虞是忠心之士。②朝廷章表对公孙瓒来说未必是“美言”。③公孙瓒正举兵起事,不可失去人心。
【解析】
【导语】这篇文言文选自《三国志·魏书》,讲述了田畴的忠义和节操。田畴在乱世中表现出对朝廷的忠诚和对故主刘虞的深情厚谊。他不畏艰险出使长安,拒绝荣宠,回归故土后组织百姓自立,治理有方,路不拾遗。面对公孙瓒的责问,他据理力争,表现出高尚的气节。田畴的故事展现了乱世中士人的忠诚、智慧和坚韧,具有很强的历史和道德教育意义。
【10题详解】
本题考查学生文言文断句的能力。
句意:刘虞于是准备好礼物邀请田畴相见,对田畴非常满意,于是刘虞任命田畴担任从事的职务,为他准备好出使的车马。
“虞乃备礼请与相见”中“虞”是主语,“与相见”的“与”后省略了“之”,“相见”是谓语,从谓语后C处断开;
“大悦之”承接前面的主语“虞”,“悦”是谓语,“之”是宾语,句子结构完整,从“之”后D处断开;
“遂署为从事”承接前面的主语“虞”,“署为”是谓语,“从事”是宾语,句子结构完整,从“从事”后G处断开。
故选CDG。
【11题详解】
本题考查学生对文言词语中的一词多义现象的理解能力。
A.正确。指希望;/至、及、到。句意:只希望能够完成使命。/最后归结于消灭。
B.正确。指从小路;/间隙、空隙。句意:顺着小路走。/牛的骨节乃至各个组合部位之间是有空隙的。
C.错误。词义不同,如果;/确实。句意:如果像这样行事。/确实是不得已的事。
D.正确。句意:率领着全宗族和归附他的人员共几百人。/全家庆祝。
故选C。
【12题详解】
本题考查学生理解文章内容的能力。
C.“只是因为他为归附他的百姓制定了相关的法律和礼仪”分析有误,根据原文“畴乃为约束相杀伤、犯盗、诤讼之法,又制为婚姻嫁娶之礼,兴举学校讲授之业,众皆便之,至道不拾遗”可知,制定了法律和礼仪只是部分举措,还有兴办学校、发展教育等。
故选C。
【13题详解】
本题考查学生理解并翻译文言文句子的能力。
(1)“蒙尘未安”,流亡在外;“荷佩”,承受;“固”,坚决。
(2)“数”,多次;“即”,随即;“安辑”,安抚统辖。
【14题详解】
本题考查学生理解文章内容,概括内容要点的能力。
田畴回复公孙瓒的话有三层意思:
根据“汉室衰颓,人怀异心,唯刘公不失节”可知,第一层意思是汉王室中只有刘虞是忠心之士。
根据“章报所言,于将军未美,恐非所乐闻”可知,第二层意思是朝廷章表对公孙瓒来说未必是“美言”。
根据“且将军方大事以求所欲,既灭无罪之君,又仇守义之臣,诚行此事,则燕、赵之士将皆蹈东海而死耳,岂忍有从将军者乎”可知,第三层意思是公孙瓒正举兵起事,不可失去人心。
参考译文:
田畴,字子泰,右北平郡无终县人。喜欢读书,擅长击剑。初平元年,(讨伐董卓的)义军兴起,董卓胁迫汉献帝迁都到长安。幽州牧刘虞叹息道:“贼臣发动叛乱,天子流离失所。我作为宗室老臣,不能和其他人一样。现在想派使者表达我效忠朝廷的节操,怎样才能找到出使不辱使命的壮士呢?”他的下属全都推举田畴。刘虞于是准备好礼物邀请田畴相见,对田畴非常满意,于是刘虞任命田畴担任从事的职务,为他准备好出使的车马。在要出发的时候,田畴说:“现在道路阻断,贼寇任意劫掠,如果以官员的身份奉命出使,很容易被人指认出来。我想以私人身份暗自上路,只希望能够完成使命。”刘虞同意了他的想法。刘虞亲自祭祀路神为田畴饯行。田畴上路之后,改道西关,出边塞,沿着阴山直奔朔方郡,顺着小路走,终于到达长安完成了使命。朝廷下诏任命田畴为骑都尉。田畴认为天子正流亡在外,作为臣子不应该承受荣宠,坚决不肯接受。朝廷很赞赏他的道德。三公官府同时召他做官,他都没有应命。(田畴)希望回去为刘虞做事。得到朝廷的答复后,他就快马加鞭往回赶,可还没到幽州,刘虞已经被公孙瓒杀害。田畴回到幽州后,就去拜祭刘虞墓,在墓前念了朝廷的章表,大哭一场而去。公孙瓒听说田畴拜谒刘虞墓,非常愤怒,悬赏捉拿他,最后将他捕获,公孙瓒对田畴说:“你为什么擅自到刘虞墓去哭祭,而不把朝廷的章表送给我?”田畴回答说:“汉王室衰败,人人怀有不忠之心,只有刘先生不失忠诚的节操。朝廷章表所说的,对于将军来说未必是好听的话,恐怕不是你所喜欢听到的,所以(章表)没有呈献给你。况且将军正举兵起事以求实现自己的欲望,你现在已经杀死了无罪的长官,又与其守义的部属为仇,如果像这样行事,则燕赵之士,宁可跳东海而死,还有谁愿跟从将军?”公孙瓒很佩服他的回答,就没有杀他。把他拘禁起来,不准他和故友相见。有人劝说公孙瓒,他才释放了田畴。
田畴回到了右北平郡,率领着全宗族和归附他的人员共几百人,扫地而盟誓说:“不报主公之仇,我们就不能活在这世上!”于是率众进入徐无山,选取一处幽深险要而又平坦的地方居住下来,亲自耕种来养活自己的父母。不断有百姓归附他,几年间已有五千多户。田畴于是为大家制定杀伤、盗窃、诉讼的法律,又制定了有关婚姻嫁娶的礼仪,兴办学校讲授课业,大家都感到便利适宜,使聚居地达到了路不拾遗的境地。袁绍多次派人召请他,又随即授予他将军的印绶,任凭他安抚统辖自己的部众,田畴全不接受。袁绍死了以后,他的儿子袁尚又征召田畴,田畴始终没有应召。
田畴平时对乌丸多次杀害右北平郡的官员很是愤恨,有讨伐他们的想法而力量不足。恰逢太祖(曹操)北征乌丸,田畴就去献了乘其不备而攻之的计谋,结果大获全胜。因功被封侯赐地,田畴都坚决地谢绝了。太祖了解他的至诚之心,答应他的要求而不强迫他改变。辽东军杀了袁尚,把首级送到太祖处,太祖下令“三军之中,谁敢去哭袁尚就处斩”。田畴因为曾经受到袁尚的征召(而感恩),就前往吊祭。太祖也不过问。田畴把他的家属和宗族共三百余人全部安置在邺郡。太祖赏赐他车马谷帛,他都散给了宗族知旧。
(二)古代诗歌阅读(本题共2小题,9分)
阅读下面这两首诗,完成下面小题。
读 书
皮日休
家资是何物,积帙列梁梠。
高斋晓开卷,独共圣人语。
英贤虽异世,自古心相许。
案头见蠹鱼,犹胜凡俦侣。
秋夜读书每以二鼓尽为节①
陆 游
腐儒碌碌叹无奇,独喜遗编②不我欺。
白发无情侵老境,青灯有味似儿时。
高梧策策传寒意,叠鼓冬冬迫睡期。
秋夜渐长饥作祟,一杯山药进琼糜。
【注】①这首诗写于乾道元年(1165年)秋天作者初任隆兴通判时,孤寂无侣,郁郁寡欢,公务之余肆力读书。②遗编,遗留后世的著作,泛指古代典籍。“独喜”句含有不屑与世浮沉,而要坚持得自“遗编”的“济世”理想之意。
15.下列对这两首诗的理解与赏析,不正确的一项是( )
A.皮诗首联用设问交代家中积书满架,尾联用借代的手法,照应标题,表明诗人志趣所在。
B.皮诗颔联运用简笔勾勒,写诗人在书房晨读时的情景,表现了诗人读书的宁静和喜悦之情。
C.陆游早年就胸怀报国壮志,陆诗首联称自己为“腐儒”与“叹无奇”,含有老来与世浮沉之慨。
D.陆诗颈联运用叠音词,生动形象地描写了树叶的摇落声和重复敲打的更鼓声,情景逼真。
16.这两首诗都是谈读书,侧重点有何不同? 请简要分析。
【答案】15.C
16.①皮诗通过写藏书之多,抒发了对书籍的喜爱以及对书中先贤们的崇拜与敬仰之情,表达了诗人热爱读书胜过世俗交往的非凡志趣。
②陆诗由夜读的缘起、老来读书的盎然兴味和睡前的进食,表现了诗人济世的理想抱负,到老犹安贫乐道、好学不倦的情怀。
【解析】
【导语】皮日休的《读书》通过描写晨读的情景,表现了诗人对读书的热爱和与古人心灵相通的愉悦。陆游的《秋夜读书每以二鼓尽为节》则描绘了秋夜读书的孤寂与坚持,表达了诗人虽年老但依然孜孜不倦、追求理想的精神。两首诗都体现了诗人对读书的热情,但侧重点不同,前者侧重于读书的乐趣,后者侧重于读书的毅力和理想。
【15题详解】
本题考查学生对诗歌内容的理解与赏析的能力。
C.“含有老来与世浮沉之慨”分析有误,陆游自称“腐儒”与“叹无奇”,含有当道不明、才不见赏之慨。
故选C。
【16题详解】
本题考查学生比较阅读之赏析诗歌思想感情的能力。
①皮诗首联直接点明自己最宝贵的“家资”是满屋的书籍;颔联描述诗人清晨在高斋中开卷读书的情景;颈联对古往今来的英贤、士人表达了一种跨越时空的认同感和敬仰之情。前三联通过写藏书之多,抒发了对书籍的喜爱以及对书中先贤们的崇拜与敬仰之情。尾联说书籍中的蠹虫在诗人眼中胜过凡俗的朋友,表达了诗人热爱读书胜过世俗交往的非凡志趣,透露出一种超脱凡俗、追求理想精神世界的雅怀。
②陆诗首联写夜读的缘起,因“叹无奇”而都“遗编”,其中“独喜”句含有不屑与世浮沉,而要坚持得自“遗编”的“济世”理想之意。颔联说虽然年华已老但读书滋味似儿时,表明老来读书的盎然兴味。再加上尾联写到睡前的进食,综合表现了诗人济世的理想抱负,到老犹安贫乐道、好学不倦的情怀。
(三)名篇名句默写(本题共1小题,6分)
17.补写出下列句子中的空缺部分。
(1)小强来到草原策马奔驰,十分喜悦,眼前的景象让他想起荀子在《劝学》中所提到的关于骏马与坚持的句子“____________,____________ ”。
(2)魏征在《谏太宗十思疏》中提出的“____________,____________ ”的“用人纳谏”的观点与《论语》中所说的“君子不以言举人,不以人废言”相一致。
(3)中国古代文人常用扁舟来寄托各类情感,形成了独特的扁舟情结,如“扁舟空老去,无补圣明朝”,又如“____________,(?)____________ ”。
【答案】(1)骐骥一跃 不能十步 (2)简能而任之 择善而从之 (3)玉鉴琼田三万顷 着我扁舟一叶(谁家今夜扁舟子,何处相思明月楼)
三、语言文字运用(20分)
(一)语言文字运用I(本题共2小题,9分)
阅读下面的文字,完成小题。
火药是我国古代四大发明之一,火药技术的发展,催生出浪漫的焰火艺术。一般认为,用于燃放焰火的烟花起源于唐代,从宋代开始大规模使用,而后传承至今。文献里有很多关于焰火的记载,这些内容与科学探索、文化艺术紧密联系在一起,印证了焰火设计是一门“交叉学科”。点燃的烟花,经由化学反应在空中绽放不同颜色、不同形状,给人以美的享受。这样富有仪式感的美,文人墨客一旦为之抒怀,怎能不留下许多名篇佳句?“东风夜放花千树,更吹落,星如雨”,辛弃疾词作《青玉案·元夕》中寥寥数字,就借焰火渲染出元宵节的热闹场面,令人仿佛身临其境。
如今借助数字技术,焰火表演可以实现各种艺术创意。数字技术帮助设计师进行燃放控制和燃放编程,使焰火成为时间和空间的艺术。(1)从艺术角度来说,(2)不仅焰火设计是为了烘托热闹氛围,(3)更是以焰火为媒介,(4)传扬艺术观念和时代气息。(5)焰火设计为何如此打动人心?(6)我想,这归功于其调动情绪的艺术特质的原因。每一颗烟花都有自己的能量和生命力,点燃后,光、色、声、烟布满夜空,不仅具有视觉冲击力,也有听觉上的震撼力。
18.下列各句中的引号,和文中“东风夜放花千树,更吹落,星如雨”处的引号作用相同的一项是( )
A.鲸轻而易举地就超过了海轮,这是为什么呢?科学家通过仔细研究发现,它的外形是一种极为理想的“流线型”。
B.我常常问李小林:“你爸爸好吗?最近除了治病,还想些什么?你有没有可能记录一点什么?”
C.这五个人像五个等待论文答辩的学生一样,毕恭毕敬地坐在台上,观众则像答辩中的导师一样,可以尽情“开火”。
D.有几个“慈祥”的老板黄昏时到附近小菜场去收集一些莴苣的菜叶,用盐一浸,这就是她们难得的佳肴。
19.文中第二段标序号的句子中有三处表述不当,请指出并做修改,使语言表达准确流畅,逻辑严密,不得改变原意。
【答案】18.B 19.(2)将“焰火设计”移至“不仅”前
(4)将“传扬”改为“传递”
(6)删掉“的原因”,或修改为“这是其调动情绪的艺术特质的原因”
【解析】
【18题详解】
本题考查学生辨析标点符号作用的能力。
“东风夜放花千树,更吹落,星如雨”处的引号,表示引用。
A.表示强调。
B.表示引用。
C.表示特殊含义。
D.表示反语、讽刺。
故选B。
【19题详解】
本题考查学生辨析并修改病句的能力。
(2)语序不当,“不仅焰火设计”主语和关联词语序不当,“不仅……更是……”的主语都是“焰火设计”,应把“焰火设计”移至“不仅”前。
(4)搭配不当,“传扬观念和气息”动宾搭配不当,可将“传扬”改为“传递”。
(6)句式杂糅(结构混乱),“归功于……的原因”杂糅,可删掉“的原因”,或改为“这是其调动情绪的艺术特质的原因”。
(二)语言文字运用Ⅱ(本题共3小题,11分)
阅读下面的文字,完成小题。
银杏属于银杏纲银杏目银杏科银杏属,是银杏纲植物现代残存的唯一的树种。银杏属植物 ① ,最早的化石可以追溯到1.7亿年前。在约1.2亿年前,无柄银杏出现,此后银杏的形态特征没有发生大的变化,与现生银杏形态( A )。银杏属植物在地质历史时期广泛分布于北半球,但目前可能的野生银杏种群仅见于我国个别区域。所以,对照“活化石”植物通常具有的三个特点,银杏的确可以称作“活化石”植物。
“活化石”植物 ② 。相比化石,“活化石”植物保存了从形态学到DNA的完整信息,是认识植物进化中间环节的重要研究材料。许多“活化石”植物能为人类的生存和发展提供资源。一些对人类有益的化合物可能仅存在于“活化石”植物中,“活化石”植物一旦灭绝,这些化合物可能难以再次获得。
与其他植物相比,“活化石”植物的野生植株数量非常少,且因分布于一个或者多个狭小区域,野外灭绝的风险更高。它们的形态特征长期稳定、遗传多样性低,适应全球环境变化的能力也较低,特别是不少“活化石”植物在自然种群更新上存在障碍, ③ 。所以,保护“活化石”植物( B )。
20.请在文中横线处补写恰当的语句,使整段文字语意完整连贯,内容贴切,逻辑严密,每处不超过10个字。
21.请在文中括号内填入恰当的成语。
22.语言文字运用I和Ⅱ的两句中都有“一旦”一词,说说二者在用法和表意上的不同。
(1)这样富有仪式感的美,文人墨客一旦为之抒怀,怎能不留下许多名篇佳句?
(2)“活化石”植物一旦灭绝,这些化合物可能难以再次获得。
【答案】20.示例:①起源非常古老 ②有重要的研究价值 ③更容易走向灭绝
21.示例:A相差无几(或“并无二致”“相去无几”)
B刻不容缓(或“迫在眉睫”)
22.(1)用于已然,表示“忽然有一天”。(2)用于未然,表示“要是有一天”。
【解析】
【20题详解】
本题考查学生语言表达之情境补写的能力。
第一处,根据空后句“最早的化石可以追溯到1.7亿年前”可知,此空是说明银杏属植物起源距今时间很长,非常古老,故可填“起源非常古老”。
第二处,根据空后句“相比化石,‘活化石’植物保存了从形态学到DNA的完整信息,是认识植物进化中间环节的重要研究材料”可知,此空是说明“活化石”植物的研究价值非常重要,故可填“有重要的研究价值”。
第三处,根据空前句“野外灭绝的风险更高”“它们的形态特征长期稳定、遗传多样性低,适应全球环境变化的能力也较低,特别是不少‘活化石’植物在自然种群更新上存在障碍”可知,这里是介绍“活化石”容易灭绝的原因,故可填“更容易走向灭绝”。
【21题详解】
本题考查学生正确使用成语的能力。
A处,根据空前句“在约1.2亿年前,无柄银杏出现,此后银杏的形态特征没有发生大的变化”可知,这里是把约1.2亿年前的无柄银杏与现生银杏形态作比较,它们的差别不大,故可填“相差无几”(或“并无二致”“相去无几”)。
相差无几:彼此没有多大差别。
并无二致:没有多大区别。
相去无几:指二者距离不远或差别不大。
B处,根据“所以”一词可知,此处是对前文的总结,根据前文“它们的形态特征长期稳定、遗传多样性低,适应全球环境变化的能力也较低,特别是不少‘活化石’植物在自然种群更新上存在障碍”介绍的“活化石”植物生存上的缺陷,可知,这里是说保护“活化石”植物非常紧迫,故可填“刻不容缓”(或“迫在眉睫”)。
刻不容缓:指形势紧迫,一刻也不允许拖延。
迫在眉睫:事情十分紧急,已到眼前。
【22题详解】
本题考查学生分析理解同一词语不同语境的不同含义的能力。
(1)第一个句子里“一旦”表示的是一个假设的情况,即文人墨客遇到这种富有仪式感的美景时,他们很可能会为之抒发情感,创作出许多优美的诗篇。这里的“一旦”强调的是一种可能性或条件成就后的已然结果,表示“忽然有一天”。
(2)在第二个句子中,“一旦”表达的是如果“活化石”植物灭绝了,那么那些只存在于这些植物中的化合物就会随之消失,而这些化合物将很难通过其他途径重新获得。这里的“一旦”强调的是某种极端情况下的严重后果,用于未然,表示“要是有一天”。
四、写作(60分)
23.阅读下面的材料,根据要求写作。
人们常常喜欢按照前人的经验去行事,认为这样成功的概率更大。但也有人认为这会束缚自己的思维,难以获得成功。
以上材料引发了你怎样的联想和思考?请写一篇文章。
要求:选准角度,确定立意,明确文体,自拟标题;不要套作,不得抄袭;不得泄露个人信息;不少于800字。
【答案】略
【解析】这是一道引语式材料作文题。
材料只有两句话,围绕前人经验与人生成功之间的关系这一话题,提供两种截然不同的观点。
在人生的旅途中,前人的经验无疑是一笔宝贵的财富。它是由前人过去的实践积累而成的知识和技能,是我们认识世界、解决问题的一种重要工具。首先,前人的经验可以让我们少走弯路。通过过去的实践,我们获得了关于生活、工作、学习的种种知识和技能。这些经验可以指引我们避免重复犯错,更加高效地达成目标。比如远古时代的打猎经验;月嫂照顾婴儿的经验。其次,前人的经验可以帮助我们攻克难关。在面对困难时,经验可以帮助我们分析问题、寻找突破口。它提供了一种从过去相似情况中汲取智慧的方法,使我们在处理问题时更加从容不迫。通过借鉴过去的成功案例,我们可以更快地找到解决问题的有效途径。
然而,正如材料所述,前人的经验也是一把双刃剑。有时,它会成为我们认知的限制,使我们难以接受新的观念和思想。由于过去的经验告诉我们某种方法是有效的,我们可能会排斥其他可能更有效的方法。这种固执己见可能导致我们错失更好的机会或更佳的解决方案。此外,经验有时也会限制我们的思路。当我们面临新的问题时,过去的经验可能会使我们局限于某种特定的思考模式,从而无法看到新的可能性。在这种情况下,经验不仅不能帮助我们解决问题,反而会成为创新的障碍。而且,当我们过度迷恋前人的经验,就会陷入“教条主义”和经验主义。比如兵书是古人对战争规律的总结,是前代军事家的经验之谈;但是赵括只会“纸上谈兵”,马谡只能死守教条,最终都以失败告终。
因此,要辩证看待前人经验。首先,前人的经验是人们在实践活动中通过感性认识概括和总结出来的,并没有对事物本质进行深入研究,所以也是会常常缺乏科学。其次,实际情况的复杂多变,老经验不一定适应新情况,前人的经验具有一定的局限性。所以,既要认识到前人经验的价值,不可狂妄自大;也不能唯经验论,盲目相信前人的经验,而应该一切从实际出发,实事求是,这样才能真正让经验为我们所用。
“以上材料引发了你怎样的联想和思考”,材料引导语要求考生结合材料来写作,考生需要在作文中对材料提供的两种截然不同的观点做一个表态,提出明确的观点。综合以上分析,考生可以有以下立意角度:
从肯定第一种观点的角度分析,可以从“成功在于总结前人的经验”“借鉴前人精华,成就自我人生”“前人经验,成功保障”“参前人之经验,书自己之答案”“吸纳他人智慧,展现成功之美”等方面立意构思。
从肯定第二种观点的角度分析,可以从“突破前人思维禁锢,释放成功智慧”“拆掉思维之墙,创新成就自我”“保持独立思考,筑就成功人生”“推崇独立精神,找寻自己人生的成功之路”等方面立意构思。
从辩证看待两种观点的角度分析,可以从“借鉴前人经验,勇于自我求变”“别人的脚步,欣赏但不沉迷;前人的经验,借鉴而不盲从”等方面立意构思。
当然,不管怎样立意,在写作时都要辩证分析“前人经验与人生成功”这两个方面,要契合材料中的核心内涵。
具体写作时,考生可以简单引述材料,提出观点,逃离经验主义。接着,结合材料,分析前人的经验固然能够提供指导,但是一味依赖经验,陷入经验主义之中,这就会阻碍我们的认识和发展了。然后,借助分论点,指出为什么前人的经验会束缚我们的思想,影响我们的认知,阻碍我们走向成功。比如经验具有时代与时间的局限性;经验具体主观性和个体色彩,适合他人的不一定适合自己;只听取前人的经验会限制了自身多元发展的可能性等等。最后,总结观点,逃离经验主义,打造量身定做,为自己解放更多认识和发展的可能性。
立意:
1.逃离经验主义。
2.经验繁花似锦,愿君理性采撷。
3.保持开放的心态,理性看待前人的经验。
4.汲取前人的智慧,助力自我成长。事件
时间
影响
学者将秦兵马俑的雕塑风格总结为“装饰写实风”,即基于秦人特殊审美风格所创造的一种雕塑创作手法,从写实的造型,过渡到几何性、主观性的有机形体,最后整合为具有装饰意味的形象。
20世纪70年代
在很长一段时间里,国内学者的研究都集中在造型风格分析上。
X光射线、超声波、三位图像等手段被应用在考古学上,再经先进的计算机数据分析和技术还原,兵马俑原有彩绘形象被逐步修复并面世。
近年来
艺术史研究者通过修复技术、数字技术和化学材料研究成果等,可以研究秦王朝的美学气象、古代雕塑与彩绘结合艺术手法、传统雕塑着色艺术等许多问题,极大拓展了秦兵马俑的研究范畴。
相关试卷
这是一份山西省晋城市部分学校2024-2025学年高二上学期12月月考语文试题,共11页。
这是一份山西省晋城市2024-2025学年高三上学期9月月考语文试题(Word版附答案),共14页。试卷主要包含了请将各题答案填写在答题卡上,本试卷主要考试内容等内容,欢迎下载使用。
这是一份山西省晋城市2024-2025学年高三上学期9月月考语文试题(Word版附答案),共14页。试卷主要包含了请将各题答案填写在答题卡上,本试卷主要考试内容等内容,欢迎下载使用。
