


山东省济南市平阴县2023-2024学年七年级(上)期末生物试卷(解析版)
展开
这是一份山东省济南市平阴县2023-2024学年七年级(上)期末生物试卷(解析版),共26页。试卷主要包含了本试卷分第Ⅰ卷两部分,共8页等内容,欢迎下载使用。
1.本试卷分第Ⅰ卷(选择题)和第Ⅱ卷(非选择题)两部分,共8页。试卷:满分:100
分;考试时间:60分钟。
2.答卷前,请考生务必将学校、姓名、准考证号涂写在试卷及答题卡上规定的位置。
第Ⅰ卷(选择题 共50分)
第Ⅰ卷共25小题,每小题2分,在每题给出的四个选项中,只有一项是最符合题目要求的。每小题选出答案后,用2B铅笔把答题卡上对应题目的答案标号涂黑;如需改动,用橡皮擦干净后,再选涂其他答案标号。答案写在试卷上无效。
1. 从植物体的结构层次上来看,郁金香花属于( )
A. 细胞B. 组织C. 器官D. 系统
【答案】C
【分析】生物体的结构层次
①细胞:除病毒外,细胞是生物体结构和功能的基本单位。
②组织:由形态相似、结构和功能相同的一群细胞和细胞间质联合在一起构成。
③器官:不同的组织按照一定的次序结合在一起。
④系统:能够共同完成一种或几种生理功能的多个器官按照一定的次序组合在一起。
⑤个体:由不同的器官或系统协调配合共同完成复杂的生命活动的生物。
【详解】绿色开花植物的六大器官包括:营养器官(根、茎、叶)和生殖器官(花、果实、种子)。可见,从植物体的结构层次上来看,郁金香花属于器官。
故选C。
2. 下列生物的特征中,与其他三项不同的是( )
A. 汗流浃背B. 秋之落叶
C. 呼出二氧化碳D. 飞蛾扑火
【答案】D
【分析】生物的特征有:①生物的生活需要营养;②生物能进行呼吸;③生物能排出身体内产生的废物;④生物能对外界刺激作出反应;⑤生物能生长和繁殖;⑥生物都有遗传和变异的特性;⑦除病毒以外,生物都是由细胞构成的。
【详解】ABC.汗流浃背、秋之落叶、呼出二氧化碳,都说明生物能排出体内产生的废物。
D.飞蛾扑火说明生物能够对外界刺激作出反应。
故选D。
3. 下图是生物实验室常用的仪器,下列相关叙述正确的是( )
A. ①滴瓶可用来盛放大量实验试剂
B. ②试管夹可用于夹取载玻片、盖玻片等
C. ③胶头滴管必须和滴瓶配套使用
D. 熄灭④酒精灯时可用灯帽盖灭
【答案】D
【分析】实验能力是学习生物学必须具备的一种基本技能。熟知不同实验器材的作用和使用方法是正确进行实验探究的前提。
【详解】A.滴瓶用于盛放少量实验试剂,A错误。
B.试管夹可用于夹取试管,但②是镊子,用镊子夹取载玻片、盖玻片等,B错误。
C.滴瓶配套的滴管和滴瓶必须配套使用,滴管用后须立即插入滴瓶(不能清洗)。但是普通胶头滴管用后需清洗,干后再取另一种试液,C错误。
D.酒精灯是以酒精为燃料的加热工具,用于加热物体,熄灭④酒精灯时不可用嘴吹灭酒精灯,应用灯帽盖灭,D正确。
故选D。
4. 下列“制作并观察洋葱鳞片叶内表皮细胞临时装片”实验中的操作不规范的是( )
A. 在载玻片上滴清水
B. 先盖盖玻片再染色
C. 画细胞核时用铅笔涂黑
D. 先用低倍物镜找到物像
【答案】C
【分析】制作洋葱鳞片叶表皮细胞临时装片操作步骤,为了便于记忆我们可以把这每个步骤简洁地用一个字代表:擦→滴→撕→展→盖→染。
【详解】A.洋葱鳞片叶表皮细胞是植物细胞,因此在载玻片上滴清水,保持细胞的形态,A不符合题意。
B.制作口腔上皮细胞临时装片的实验步骤简单的总结为:擦、滴、刮、涂、盖、染。可见先盖盖玻片再染色,B不符合题意。
C.图中比较暗的地方用铅笔点细点来表示,不能涂阴影表示暗处,C符合题意。
D.先用低倍物镜找到物像,再进行观察,因为低倍镜下视野大,易找到物像,D不符合题意。
故选C。
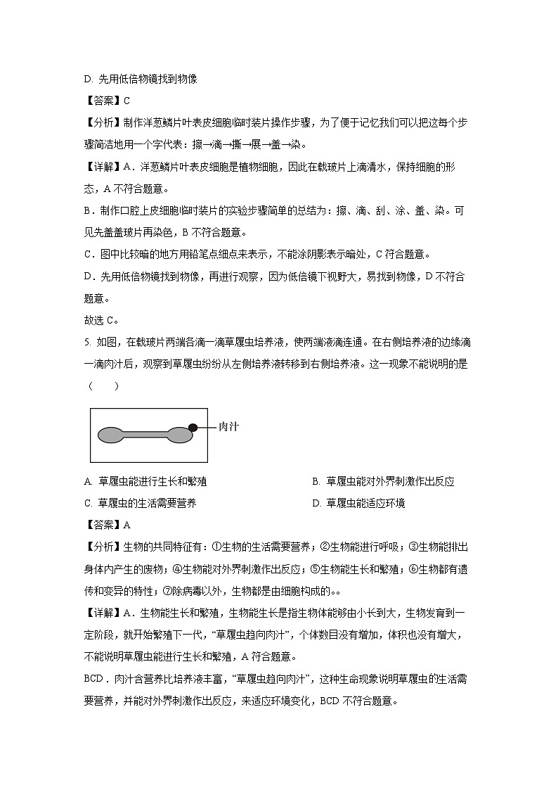
5. 如图,在载玻片两端各滴一滴草履虫培养液,使两端液滴连通。在右侧培养液的边缘滴一滴肉汁后,观察到草履虫纷纷从左侧培养液转移到右侧培养液。这一现象不能说明的是( )
A. 草履虫能进行生长和繁殖B. 草履虫能对外界刺激作出反应
C. 草履虫的生活需要营养D. 草履虫能适应环境
【答案】A
【分析】生物的共同特征有:①生物的生活需要营养;②生物能进行呼吸;③生物能排出身体内产生的废物;④生物能对外界刺激作出反应;⑤生物能生长和繁殖;⑥生物都有遗传和变异的特性;⑦除病毒以外,生物都是由细胞构成的。。
【详解】A.生物能生长和繁殖,生物能生长是指生物体能够由小长到大,生物发育到一定阶段,就开始繁殖下一代,“草履虫趋向肉汁”,个体数目没有增加,体积也没有增大,不能说明草履虫能进行生长和繁殖,A符合题意。
BCD.肉汁含营养比培养液丰富,“草履虫趋向肉汁”,这种生命现象说明草履虫生活需要营养,并能对外界刺激作出反应,来适应环境变化,BCD不符合题意。
故选A。
6. 为改善番茄果皮细胞显微观察效果,下列提出的改进建议不合理的是( )
A. 有气泡——盖盖玻片时应规范
B. 果皮有重叠——材料应完全展平
C. 取材过厚——应重新取材
D. 视野过暗——改用小光圈
【答案】D
【分析】制作植物细胞临时装片的制作步骤是:擦→滴→撕→展→盖→染→吸,解答即可。
【详解】A.视野中有气泡,是盖盖玻片时不规范引起的,正确的方法用镊子夹起盖玻片,使它的一端先接触载玻片上的液滴,然后缓缓放平,A正确。
B.如果材料未完全展平,细胞会出现重叠现象,B正确。
C.用显微镜进行观察的时候,被观察的材料必须是“薄而透明”,这是因为光线能透过材料,所以取材过厚,应重新取材,C正确。
D.视野过亮,用小光圈、平面镜调节;视野过暗,用大光圈、凹面镜调节。因此,视野过暗应该改用大光圈,D错误。
故选D。
7. 如图表示细胞生长、分裂和分化的过程。下列叙述错误的是( )
A. ①过程中,细胞不能无限长大
B. ②产生的新细胞,染色体数是原细胞的一半
C. ③过程为细胞分化,形成了不同的组织
D. 生物体由小长大,与①②③过程有关
【答案】B
【分析】(1)细胞分裂时,细胞核先由一个分成两个,随后,细胞质分成两份,每份各含有一个细胞核。最后,在原来的细胞的中央,形成新的细胞膜,植物细胞还形成新的细胞壁。于是一个细胞就分裂成为两个细胞。(2)细胞分化形成了不同的细胞群,我们把形态、结构、功能相同的细胞群称之为组织。(3)图中:①表示细胞的生长、②表示细胞分裂、③表示细胞分化。
【详解】A.①过程是细胞生长,细胞体积增大,表面积与体积之比就会变小,营养物质供应会不足,因此细胞不能无限长大,A正确。
B.细胞分裂过程中,发生了遗传物质的复制和平分。所以,②细胞分裂过程产生的新细胞,染色体的数目与原细胞数目相同,B错误。
C.③为细胞分化,细胞分化的结果是形成不同的组织,C正确。
D.生物体由小长大,与①细胞的生长、②细胞分裂、③细胞分化生理活动有关,D正确。
故选B。
8. 花开、蝉鸣、叶落、雪飘,四季中每每漫步玛钢湿地公园,总能看到美好的景象。下列相关生命现象的描述,错误的是( )
A. 春天小草发芽、野花盛开——生物能生长和繁殖
B. 小鱼游来游去寻找食物——生物能对外界刺激作出反应
C. 鸽子啄食人们撒下的玉米粒——生物的生活需要营养
D. 秋天银杏树落下金黄的叶子——生物能排出体内产生的废物
【答案】B
【分析】生物的特征:生物的生活需要营养;生物能够进行呼吸;生物能排出体内产生的废物;生物能够对外界刺激作出反应;生物能够生长和繁殖;除病毒外,生物都是由细胞构成的;生物都能遗传和变异。
【详解】A.生物能够从小长大,成熟的个体能够繁殖后代。小草发芽体现生物生长,野花盛开体现生物的繁殖,故A正确。
B.小鱼游来游去寻找食物体现生物的生活需要营养,故B错误。
C.鸽子啄食人们撒下的玉米粒,是鸽子的摄食,体现生物的生活需要营养,故C正确。
D.生物能排出体内产生的废物,秋天银杏树落下金黄的叶子,就体现了生物能排出体内产生的废物的特征,故D正确。
故选B。
9. 如图是某同学建立的生物分类图,其中①~④各代表一种生物。下列哪组生物不能用该图分类
A. ①蘑菇 ②红豆杉、③葫芦藓、④小球藻
B. ①家鸽 ②水杉、③桃、④根瘤菌
C. ①酵母菌、②油松、③肾蕨、④石花菜
D. ①珊瑚虫、②苏铁、③墙藓、④衣藻
【答案】B
【分析】此题主要考查的是生物的分类,根据题中的分类索引解答。
【详解】分析题中的分类索引可知,①无叶绿体,应该是蘑菇或家鸽或酵母菌或珊瑚虫;②有叶绿体,无果实,有种子,应该是裸子植物,是红豆杉或水杉或油松或苏铁;③有叶绿体,无果实,无种子有叶,应该是葫芦藓或肾蕨或墙藓,不应该是桃,因为桃有果实。故B符合题意。④有叶绿体,无果实,无种子,没有叶,应该是藻类植物:小球藻或石花菜或衣藻,根瘤菌没有叶绿体。故选B。
10. 下图为绿色开花植物不同结构层次示意图,下列有关说法不正确的是( )
A. a过程为细胞分裂;甲、乙的细胞体积相同
B. 丙中b1、b4细胞的结构、形态和功能出现差异,但细胞内的遗传物质与甲相同
C. 丁所示的结构属于营养器官
D. 植物体的结构层次为:甲→丙→丁→戊
【答案】A
【分析】细胞是植物体的结构和功能的基本单位,细胞经过细胞的分裂、分化产生了不同的组织。而不同的组织按照一定的次序结合在一起构成器官。绿色开花植物有根、茎、叶、花、果实、种子六大器官。所以植物体的结构层次为:细胞→组织→器官→植物体。甲是细胞;a表示细胞的分裂过程;b表示细胞的分化过程;b1~b4是各种不同的组织;丙是组织群;丁是叶,属于器官;戊是植物体。
【详解】A.a表示细胞的分裂过程,细胞分裂就是一个细胞分成两个细胞。分裂时,细胞核先由一个分成两个,随后,细胞质分成两份,每份各含有一个细胞核。最后,在原来的细胞的中央,形成新的细胞膜,植物细胞还形成新的细胞壁。于是一个细胞就分裂成为两个细胞。所以,刚分裂形成的新细胞,体积是母细胞的一半,需要从周围环境中吸收营养物质不断生长,使体积变大,A说法错误。
B.b1~b4是各种不同的组织。同一个生物体内的细胞存在着结构、形态和功能上的差异,但所有体细胞的细胞核中的遗传物质都是相同的,B说法正确。
C.丁是叶,根、茎、叶属于营养器官,C说法正确。
D.植物体的结构层次为:细胞→组织→器官→植物体,即为甲→丙→丁→戊,D说法正确。
故选A。
11. 一种海洋动物:它们有长长的柄,辐射对称的结构看上去像一盏精心设计的“吊灯”,它们捕食小型甲壳类动物,那些难以消化的甲壳,最后会被它们“吐出来”。由此可判断该动物属于( )
A. 软体动物B. 环节动物
C. 腔肠动物D. 节肢动物
【答案】C
【分析】腔肠动物的特征:结构简单,生活在水中,身体辐射对称,体壁由外胚层和内胚层两层细胞及中间无细胞结构的中胶层构成,体内有消化腔,有口无肛门。如海蜇、海葵、水螅。
【详解】A.软体动物,柔软的身体表面具有外套膜,体外有贝壳,保护作用,运动器官是肉质足,A不符合题意。
B.环节动物,身体呈圆筒形,有许多彼此相似的环形体节构成,身体分节,靠疣足辅助运动,B不符合题意。
C.由题干知,该动物的身体呈辐射对称;难以消化的甲壳最后会被它们“吐出来”,该动物说明有口无肛门。而身体辐射对称、有口无肛门是腔肠动物的主要特征,故可判断该动物为腔肠动物,C符合题意。
D.节肢动物,身体和附肢分节,体表有外骨骼,D不符合题意。
故选C。
12. 为改善番茄果皮细胞显微观察效果,下列提出的改进建议不合理的是( )
A. 有气泡——盖盖玻片时应规范
B. 果皮有重叠——材料应完全展平
C. 取材过厚——应重新取材
D. 视野过暗——改用小光圈
【答案】D
【分析】制作植物细胞临时装片的制作步骤是:擦→滴→撕→展→盖→染→吸,解答即可。
【详解】A.视野中有气泡,是盖盖玻片时不规范引起的,正确的方法用镊子夹起盖玻片,使它的一端先接触载玻片上的液滴,然后缓缓放平,A正确。
B.如果材料未完全展平,细胞会出现重叠现象,B正确。
C.用显微镜进行观察的时候,被观察的材料必须是“薄而透明”,这是因为光线能透过材料,所以取材过厚,应重新取材,C正确。
D.视野过亮,用小光圈、平面镜调节;视野过暗,用大光圈、凹面镜调节。因此,视野过暗应该改用大光圈,D错误。
故选D。
13. 下列生产措施与所依据的生物学原理相匹配的是( )
①在蔬菜大棚中施加气肥(二氧化碳)——促进蔬菜的呼吸作用
②遇阴雨连绵天气,在农田挖排水沟——利于根的呼吸作用
③栽种农作物时合理密植——提高光能利用率
④春季早播覆盖地膜——提高地表温度,利于种子萌发
A. ①②③B. ①②④C. ①③④D. ②③④
【答案】D
【分析】(1)光合作用是绿色植物通过叶绿体,利用光能,把二氧化碳和水转化成储存能量的有机物,并且释放出氧气的过程。(2)呼吸作用是指细胞内的有机物在氧的参与下被分解成二氧化碳和水,同时释放出能量的过程。
【详解】①为提高植物光合作用的强度,有些菜农在大棚里增施“气肥”,“气肥”实质上二氧化碳气体,促进蔬菜的光合作用,错误。②植物根的呼吸作用需要的氧气,来自空气中,所以阴雨连绵天气挖排水沟及时排涝,有利于根的呼吸,促进根的生长,正确。③栽种农作物时,做到合理密植,植物与光接触的面积增大,提高光能利用率,植物的光合作用越强制造的有机物就越多,能够提高农作物的产量,正确。④早春播种往往因为温度低而影响出苗。为了解决这一难题,常用塑料薄膜覆盖地面来提高地温,促进出苗早而齐。所以早春播种后,常用塑料薄膜覆盖地面,能够促进早出苗的主要原因是提高土壤的温度,正确。
故选D。
14. 比较下图中的四种植物,下列对它们特点的叙述中正确的是( )
A. ①的叶可以进行光合作用,释放氧气
B. ②可作为监测空气污染程度的指示植物
C. ③有输导组织,可以适应干旱的生活环境
D. ④的果实叫白果,具有很高的营养价值
【答案】B
【分析】植物根据生殖细胞的不同可分为孢子植物和种子植物。孢子植物用孢子来繁殖后代,包括藻类植物、苔藓植物和蕨类植物,种子植物用种子来繁殖后代,包括裸子植物和被子植物。
【详解】A.①海带属于藻类植物,无、根、茎和叶的分化,细胞内有叶绿体可以进行光合作用,释放氧气,故A错误。
B.②葫芦藓属于苔藓植物,苔藓植物无根,有茎、叶的分化,但体内无输导组织,叶只有一层细胞构成,二氧化硫等有毒气体容易从背腹两面侵入而威胁苔藓植物的生活,我们常把苔藓植物作为检测空气污染程度的指示植物,故B正确。
C.③肾蕨属于蕨类植物,蕨类植物有根、茎、叶的分化,体内有输导组织,一般长的比较高大,蕨类植物也不结种子,用孢子繁殖后代,属于孢子植物,蕨类植物的生殖离不开水,适于生活在阴湿处,故C错误。
D.④的银杏属于祼子植物,产生种子,种子外面没有果皮包被,不形成果实,银杏的种子叫白果,具有很高的营养价值,故D错误。
故选B。
15. 下图是光合作用实验操作步骤示意图。下列叙述正确的是( )
A. 该实验的正确顺序为③④②①⑤
B. ④为隔水加热,大小烧杯中分别是酒精和水
C. ⑤中遮光部分变蓝
D. 实验结论是绿叶在光下能制造淀粉
【答案】D
【分析】“绿叶在光下制造有机物”的实验步骤:③把盆栽的天竺葵放到黑暗处一昼夜(目的是为了把叶片里的淀粉运走耗尽);②用黑纸片把叶片的一部分从上下两面遮盖起来(形成对照实验),然后移到阳光下照射;几小时以后,摘下叶片,去掉遮光的纸片。④把叶片放入盛有酒精的小烧杯中,隔水加热,使叶片含有的叶绿素溶解在酒精中,叶片变为黄白色;①用清水漂洗叶片,再把叶片放到培养皿里,向叶片滴加碘液。⑤用清水冲掉碘液,观察叶片颜色发生的变化。
【详解】A.实验步骤为③把盆栽的天竺葵放到黑暗处一昼夜(目的是为了把叶片里的淀粉运走耗尽);②用黑纸片把叶片的一部分从上下两面遮盖起来(形成对照实验),然后移到阳光下照射;几小时以后,摘下叶片,去掉遮光的纸片。④把叶片放入盛有酒精的小烧杯中,隔水加热,使叶片含有的叶绿素溶解在酒精中,叶片变为黄白色;①用清水漂洗叶片,再把叶片放到培养皿里,向叶片滴加碘液。⑤用清水冲掉碘液,观察叶片颜色发生的变化。因此,该实验的正确顺序是:③②④①⑤,故A错误。
B.④为隔水加热,酒精能溶解叶绿素,因此小烧杯中是酒精,大烧杯中是水,故B错误。
C.淀粉遇到碘液呈现蓝色,⑤的见光部分变成了蓝色,遮光部分不变蓝,故C错误。
D.本实验对叶片进行了部分遮光,形成了变量为光的对照试验,最终叶片的见光部分变成了蓝色,不见光部分不变蓝,因此可以得出光照是光合作用不可缺少的条件,淀粉是光合作用的产物,故D正确。
故选D。
16. 下图表示概念间的关系,下列选项符合图示概念关系的是( )
A. ①﹣微生物、②﹣真菌、③﹣细菌、④﹣病毒
B. ①﹣行为、②﹣先天性行为、③﹣学习行为、④﹣社会行为
C. ①﹣恒温动物、②﹣两栖动物、③﹣鸟类,④﹣哺乳动物
D. ①﹣动物细胞、②﹣细胞壁、③﹣细胞质、④﹣细胞核
【答案】A
【分析】如图可知①到④的逻辑关系是:①包含②③④,②③④之间是并列关系。结合图示理解概念间的包含和并列关系是解答此题的关键。
【详解】A.①微生物包括②真菌、③细菌、④病毒等,②真菌、③细菌、④病毒之间是并列关系,A正确。
B.动物①行为从其获得途径上可分为②先天性行为和③学习行为。而④社会行为属于另外一种分类方法,与②③之间不是并列关系,B错误。
C.在动物界只有鸟类和哺乳动物能维持正常的体温,为恒温动物。因此①恒温动物包括③鸟类和④哺乳动物,而②两栖动物属于变温动物,C错误。
D.①动物细胞包括③细胞质、④细胞核和细胞膜等,没有②细胞壁,D错误。
故选A。
17. 鸟类在飞行过程中需要消耗大量能量。下列叙述中,与能量供应无关的是( )
A. 心脏占体重的百分比大,心跳快
B. 食量大,消化、吸收能力强
C. 有气囊辅助呼吸,能获得充足的氧气
D. 胸骨上有龙骨突,胸肌发达
【答案】D
【分析】鸟的食量非常大,在飞行过程中需要消耗大量能量;胸肌发达,牵动两翼可完成飞行动作;鸟类的双重呼吸,为飞行提供充足的氧。
【详解】A.鸟的心脏有四腔,两条循环路线,心脏占身体体重的比重较大,心跳频率快,保证了充足的氧气供应,使有机物快速分解,释放大量的能量,与提供能量有关,A不符合题意。
B.鸟在飞行过程中需要消耗大量能量,鸟的食量大,消化、吸收能力强,与提供能量有关,B不符合题意。
C.鸟类的气囊与肺相通,主要功能是储存空气,辅助呼吸,即吸入的空气两次通过肺,保证肺充分地进行气体交换,协助肺完成双重呼吸,为飞行提供充足的氧气,使有机物快速分解,释放大量的能量,与提供能量有关,C不符合题意。
D.鸟类胸骨上有龙骨突,胸肌发达,牵动两翼可完成飞行动作,与提供能量无关,D符合题意。
故选D。
18. 图是三种动物的特征比较示意图,交叉部分为共同特征,以下对应不正确的是( )
A. 有脊柱
B. 体内受精
C. 水中生活
D. 恒温动物
【答案】B
【分析】鱼类的主要特征是:生活在水中,体表常有鳞片覆盖,用鳃呼吸,通过尾部和躯干部的摆动和鳍的协调作用游泳。鸟类的主要特征是:体表被覆羽毛,前肢变成翼,有喙无齿,有气囊辅助肺呼吸。哺乳动物的主要特征是:体表被毛,胎生、哺乳,牙齿有门齿、臼齿和犬齿的分化,用肺呼吸。
【详解】A.A是金鱼、家鸽和白鲸的共同点。金鱼、家鸽和白鲸体内都有脊柱,属于脊椎动物,A正确。
B.B是金鱼和家鸽的共同点。金鱼的受精方式是体外受精,家鸽的受精方式是体内受精,B错误。
C.C是金鱼和白鲸的共同点。金鱼和白鲸都生活在水中,金鱼用鳃呼吸,白鲸用肺呼吸,C正确。
D.D是家鸽和白鲸的共同点。家鸽和白鲸的体温不会随着环境温度的变化而变化,属于恒温动物。D正确。
故选B。
19. 下列关于动物形态结构与功能关系的叙述,正确的是( )
A. 蛔虫有口无肛门,与其寄生生活相适应
B. 蚯蚓有发达的肌肉,与其爬行生活相适应
C. 鲈鱼的身体呈流线型,与其水中游泳生活相适应
D. 大雁的肺和气囊都能进行气体交换,与其飞行生活相适应
【答案】C
【分析】生物对环境的适应是普遍存在的。现在生存的每一种生物,都具有与环境相适应的形态结构、生理特征或行为。
【详解】A.蛔虫的体表有角质层,可防止被寄主的消化液的侵蚀,所以体表有角质层起到保护作用,与其寄生生活相适应,蛔虫是线形动物,有口有肛门,A 错误。
B.蚯蚓身体的刚毛发达,能够辅助运动,与其陆生生活没有直接关系, B 错误。
C.鱼的身体呈流浅型,体表被现鱗片,用鳃呼吸,它的这些特征是与其水生生活相适应的,C正确。
D.大雁的体内有很多气囊,这些气囊与肺相通。吸气时,空气进入肺,在肺内进行气体交换,同时一部分空气进入气囊暂时储存;呼气时,气囊中的气体又进入肺,再在肺内进行气体交换。这样每呼吸一次,气体两次进入肺,在肺内进行两次气体交换,这样的呼吸方式做双重呼吸。所以气体交换的场所是肺,气囊只具有辅助呼吸的作用,D错误。
故选C。
20. 下列关于动物行为的说法,正确的是( )
A. 先天性行能使动物适应环境,有利于生存和繁殖
B. 学习行为一旦形成就不会改变
C. 先天性行为和学习行为是两种截然不同、互不相关的行为类型
D. 学习行为可以不受遗传因素的限制,使动物适应更为复杂的环境
【答案】A
【分析】先天性行为是指动物生来就有的,由动物体内的遗传物质所决定的行为,先天性行为是动物的一种本能行为,不会丧失。后天性行为不是与生俱来的而是动物在成长过程中,是在先天性行为的基础上,通过生活经验和“学习”逐渐建立起来的新的行为。
【详解】A.先天性行为是动物生来就有的本能行为,是由体内的遗传物质决定,使动物适应基本环境,得以生存和繁衍,故A正确。
B.学习行为是在遗传因素的基础上,通过环境因素的作用,由生活经验和学习而获得的行为。当刺激该行为产生的环境因素去除后,该行为会逐渐消失,B错误。
C.学习行为是在遗传因素的基础上,通过环境因素的作用,由生活经验和学习而获得的行为,先天性行为是学习行为的基础,C错误。
D.学习行为是在遗传因素的基础上,通过环境因素的作用,由生活经验和学习而获得的行为,学习行为能使动物适应更为复杂的环境,D错误。
故选A。
21. 小宇认为蚂蚁是通过气味传递信息的,于是他设计了如图实验装置进行探究,下列探究计划中合理的一项是( )
A. 实验用的蚂蚁要来自不同蚁穴
B. 实验时蚂蚁要处于已经充分饱足的状态
C. AB“桥”和“BC”桥的粗细、长短要相同且适宜
D. 樟木气味浓烈、取材方便,是做“桥”的最佳选择
【答案】C
【分析】在探究蚂蚁的通讯时,蚂蚁传递信息的主要方式是依靠分泌物的气味,据此答题。
【详解】A.为了保证实验的变量的唯一,捕获的蚂蚁必须来自同一个蚁穴,以免影响实验结果,A错误;
B.实验所用的蚂蚁最好饲养一段时间后,使它处于饥饿状态,这样更利于实验观察,B错误;
C. 为了保证实验的变量的唯一,AB“桥”和“BC”桥的粗细、长短要相同且适宜,C正确;
D.樟木气味浓烈,会掩盖蚂蚁自身分泌的气味,从而影响实验结果, 故不适宜用来做“桥”,D错误。
故选C
22. 如图是关节结构模式图,下列说法错误是( )
A. 关节的基本结构包括①③⑤
B. 与骨连接的肌肉至少是由两组肌肉互相配合活动的
C. ②内有滑液,可以减少骨与骨之间的摩擦
D. 骨本身是不能运动的
【答案】A
【分析】关节包括关节面、关节腔、关节囊三部分。关节面包括关节头和关节窝,在关节头和关节窝上有一层关节软骨,可以减少骨与骨之间的摩擦,减少振荡。图中①关节囊,②关节腔,③关节头,④关节软骨,⑤关节窝,⑥关节面。
【详解】A.关节包括关节面、关节腔、关节囊三部分。关节面包括关节头和关节窝,在关节头和关节窝上有一层关节软骨,故A错误。
B.骨骼肌只能收缩牵拉骨而不能将骨推开,因此与骨相连的肌肉总是由两组肌肉相互配合活动的,故B正确。
C.②关节腔内的滑液可以减少骨与骨之间的摩擦,故C正确。
D.骨本身是不能运动的,骨的运动要靠骨骼肌的牵拉,故D正确。
故选A。
23. 下列与运动系统有关的模式图,正确的是( )
A. B.
C. D.
【答案】D
【分析】人体的任何一个动作,都是在神经系统的支配下,由于骨骼肌收缩,并且牵引了所附着的骨,绕着关节活动而完成的。
【详解】AB.骨骼肌由肌腱和肌腹两部分组成,同一块骨骼肌的两端跨过关节分别固定在两块不同的骨上,AB错误。
CD.屈肘时,肱二头肌收缩,肱三头肌舒张;伸肘时,肱三头肌收缩,肱二头肌舒张,C错误,D正确。
故选D。
24. 当破伤风杆菌进入深而狭窄的伤口内部时,则会大量繁殖并致病。由此可推测破伤风杆菌的营养方式、生活条件是( )
A. 自己制造有机物、不需要氧B. 自己制造有机物、需要氧
C. 利用现成有机物、不需要氧D. 利用现成有机物、需要氧
【答案】C
【分析】细菌的基本结构有细胞壁、细胞膜、细胞质和DNA集中的区域,没有成形的细胞核。细菌一般不含叶绿体,不能进行光合作用制造有机物,只能吸收现成的有机物维持生活。因此细菌的营养方式是异养(只有少数硫化菌以分解硫化物获得能量自养)。
【详解】含有叶绿体能进行光合作用,制造有机物维持生活的方式叫自养,如绿色植物。细菌一般不含叶绿体,不能进行光合作用制造有机物,只能吸收现成的有机物维持生活。破伤风杆菌也经常寄居于人和动物的肠道内,但不致病。当进入深而狭窄的伤口内部时,则会大量繁殖并致病,表明破伤风杆菌是厌氧性细菌,在无氧的条件下生长良好,才会大量繁殖。因此破伤风杆菌的生活不需要氧气。
故选C。
25. 下列有关生物分类的说法,不正确的是( )
A. 生物分类的基本单位是种
B. 分类单位越大,所包含的生物种类越少
C. 生物分类的目的是了解不同类群生物之间的亲缘关系和进化关系
D. 花、果实、种子往往是被子植物分类的重要依据
【答案】B
【分析】生物分类是研究生物的一种基本方法。生物分类主要是根据生物的相似程度(包括形态结构和生理功能等),把生物划分为种和属等不同的等级,并对每一类群的形态结构和生理功能等特征进行科学的描述,以弄清不同类群之间的亲缘关系和进化关系。分类的依据是生物在形态结构和生理功能等方面的特征。
【详解】A.生物的主要分类单位是界、门、纲、目、科、属、种,其中生物分类的基本单位是种,A正确。
B.分类单位越大,生物的相似程度越少,共同特征就越少,包含的生物种类就越多,生物的亲缘关系就越远,B错误。
C.生物分类是研究生物的一种基本方法。生物分类主要是根据生物的相似程度(包括形态结构和生理功能等),把生物划分为种和属等不同的等级,并对每一类群的形态结构和生理功能等特征进行科学的描述,以弄清不同类群之间的亲缘关系和进化关系,C正确。
D.生物学家在对被子植物分类时,花、果实和种子往往作为分类的重要依据,因为花、果实和种子等生殖器官比根、茎、叶等营养器官在植物一生中出现得晚,生存的时间比较短,受环境的影响比较小,形态结构也比较稳定,D正确。
故选B。
第Ⅱ卷(非选择题 共50分)
注意事项:
1.请考生用0.5毫米黑色签字笔直接在答题卡上相应题目的区域内作答,答案写在试卷上无效。
2.书写规范、认真,字迹清晰。
26. 图一为某植物在晴朗的夏季,一天内光合作用与呼吸作用强度随时间变化的曲线图。图二表示在叶肉细胞内进行的部分生理活动,1、2代表细胞结构,①—⑥代表过程。请据图分析回答下列问题:
(1)图一中表示呼吸作用的曲线是___,进行此生理活动的主要场所是图二中的[______]____。
(2)曲线DE段强度减弱的主要原因是,温度过高,为降低_____,叶片的部分______关闭,导致进入叶片的_____减少。
(3)影响曲线FH段强度逐渐减弱主要外界因素是_____。6点至10点时,图二中能够发生的过程有______(填序号)。
(4)4点至6点时,该植物能够进行的生理过程有______(填写文字),大棚内二氧化碳浓度会_______(填“升高”、“不变”或“降低”)。
(5)该植株有机物积累最快的时间点大约是________点;大棚内氧气浓度最高的时间点是_____点。
(6)根据以上信息,请你为农作物增产提出一条合理化建议:____。
【答案】(1)①. 乙 ②. 2 ③. 线粒体
(2)①. 蒸腾作用 ②. 气孔 ③. 二氧化碳##CO2
(3)①. 光照强度 ②. ①③⑤⑥
(4)①. 蒸腾作用、光合作用、呼吸作用 ②. 升高
(5)①. 10 ②. 18
(6)合理密植、间作套种
【分析】图一曲线甲是光合作用曲线,乙是呼吸作用曲线。B点开始进行光合作用、H点光合作用结束。图二1叶绿体,2线粒体。
【详解】(1)细胞利用氧,在线粒体内,将有机物分解成二氧化碳和水,并且将储存在有机物中的能量释放出来,供给生命活动的需要,这个过程叫做呼吸作用。呼吸作用不受光照的影响,光合作用的必须在光下才能进行,因此图一中曲线乙表示呼吸作用曲线。图二中的2线粒体,吸收氧气释放二氧化碳,是呼吸作用进行的场所。
(2)气孔是植物体蒸腾失水的“门户”,也是植物体与外界进行气体交换的通道。在夏季中午,环境温度过高,蒸腾作用过强,植物为防止体内水分过度散失,降低蒸腾作用,叶片的部分气孔关闭,这导致进入叶片的二氧化碳减少。
(3)曲线FH段在16-20点,这个时间光照逐渐减弱,导致光合作用减弱直至消失,因此影响曲线FH段强度逐渐减弱的主要外界因素是光照强度。光合作用在有光的条件下才能进行。图一中C点是光合作用和呼吸作用的交点,此时光合作用强度等于呼吸作用强度,在C点之后CD段,光合作用强度大于呼吸作用强度,因此在图二中能够发生的过程有①③⑤⑥。
(4)呼吸作用和蒸腾作用不受光照影响,在图一中,B点开始进行光合作用。因此在4点至6点时,该植物能够进行的生理过程有蒸腾作用、光合作用、呼吸作用。4点至6点时,呼吸作用强度大于光合作用强度,因此大棚内二氧化碳浓度会升高。
(5)当光合作用制造的有机物大于呼吸作用消耗的有机物时,有机物才会积累,在10点时,光合作用最强,与呼吸作用的差值最大,此时有机物的积累最快。18点之前大棚内植物的光合作用强于呼吸作用,18点大棚内植物的光合作用与呼吸作用强度相等,18点之后大棚内植物的光合作用低于呼吸作用,所以大棚内氧气浓度最高的时间点是18点。
(6)可以通过增加光照面积,延长光照时间,增大光照强度等方面提高光合作用的效率,在实际农业生产中可采取合理密植或间作套种等具体措施。
27. 微生物与我们的生活息息相关。请据图及所学知识回答问题:
(1)观察青霉菌时,实验用橘皮上的青霉菌呈青绿色。用放大镜进一步观察可以发现,青霉菌的颜色实际是图中[_____]______的颜色。青霉菌的[_____]________深入橘子内部吸收营养物质,供生命活动需要,因此,青霉菌的营养(生活)方式属于______。
(2)图2中的酵母菌正在进行____繁殖,用显微镜观察酵母菌细胞的内部结构时,需用碘液对其细胞进行染色,显微镜下能看到细胞中被染上颜色的是_____。
(3)比较图2和图3细胞,二者共有的结构有_____,在结构方面最显著的差异是后者______。
(4)图3所示生物能通过______生殖迅速增多,当环境条件恶劣时,其中一些可形成______进行自我保护,当环境适宜时再萌发成细菌。
(5)为了探究影响细菌分解落叶的条件,某兴趣小组进行了持续30天的如下实验探究:
①步骤1“高温蒸煮”的目的是______;步骤3中“X”代表的数值是_______。
②分析三组的实验结果,可以得出如下结论_______。
【答案】(1)①. ① ②. 孢子囊 ③. ③ ④. 营养菌丝 ⑤. 腐生
(2)①. 出芽 ②. 细胞核和淀粉粒
(3)①. 细胞壁、细胞膜、细胞质 ②. 无成形的细胞核
(4)①. 分裂 ②. 芽孢
(5)①. 灭菌 ②. 30 ③. 细菌需要在有氧条件下分解落叶,与光照无关
【分析】图中1是青霉①是孢子囊,②直立菌丝,③营养菌丝。图2是酵母菌,图3是细菌,A是DNA集中的核区,B是细胞膜,C是细胞壁,D是荚膜,E是细胞质,F是鞭毛。
【详解】(1)青霉菌是由菌丝构成的,青霉的直立菌丝的顶端有扫帚状的结构,其上生有成串的孢子,成熟的孢子囊呈青绿色,所以观察青霉菌时,实验用橘皮上的青霉菌呈青绿色。用放大镜进一步观察可以发现,青霉菌的颜色实际是图中①孢子囊的颜色。营养菌丝能够吸收水分和有机物。因此③营养菌丝深入橘子内部吸收营养物质,供生命活动需要。青霉菌不能自己合成有机物,靠吸收橘子内部的营养物质生活,属于腐生菌。
(2)图2中的酵母菌正在进行出芽繁殖,用显微镜观察酵母菌细胞的内部结构时,需用碘液对其细胞进行染色,细胞核内有能被碱性染料染成深色的染色体。因此显微镜下能看到细胞中被染上颜色的是细胞核。淀粉粒也能被染上颜色。
(3)细菌是单细胞个体,其细胞由细胞壁、细胞膜、细胞质等部分构成,但没有成形的细胞核,只有DNA集中的核区;真菌的基本结构有细胞壁、细胞膜、细胞质、细胞核,没有叶绿体。因此,细菌和真菌共有的细胞结构是细胞壁、细胞膜、细胞质。在结构方面最显著的差异是细菌无成形的细胞核。
(4)图3所示生物是细菌。细菌的生殖方式为分裂生殖;有些细菌在生长发育后期,个体缩小、细胞壁增厚,形成芽孢。芽孢是细菌的休眠体(不是生殖细胞),对不良环境有较强的抵抗能力。小而轻的芽孢还可随风飘散各处,落在适当环境中,又能萌发成细菌。因此图3所示生物能通过分裂生殖迅速增多。细菌在恶劣环境条件下可形成芽孢进行自我保护,当环境适宜时再萌发成细菌。
(5)①实验步骤1“高温蒸煮”的目的是:对实验材料进行灭菌处理。在对照实验中,除了实验变量不同之外,其他因素有相同,A、B组为对照实验变量是氧气,B、C组为对照实验变量是光照,其它条件相同,因此“X”代表的数值是30,设置此温度是为了在对照实验中确保单一变量。
②A、B组为对照实验变量是氧气,据实验现象说明:细菌分解落叶需要氧气。B、C组为对照实验变量是光照,由B、C组的实验结果圆片都被完全分解,可知光照条件不会影响该细菌对落叶的分解。因此可知,细菌需要在有氧条件下分解落叶,与光照无关。
28. 显微镜能帮助我们观察到用肉眼无法看到的细微结构。如图分别为镜头、显微镜以及先后在显微镜视野中看到的不同细胞图像。请据图回答下列问题:
(1)若使显微镜的视野最亮,则选择的图一中的镜头组合为_____(填字母)。
(2)使用显微镜对光时,应依次调节显微镜的结构为_______(填数字)。
(3)使用显微镜过程中,下降镜筒时眼睛要注视[____] _____,需要调换物镜时应动[_____]______。若在视野中看到的物像较暗,可以调节图二中[____]_______上的光圈。
(4)图二是某同学在使用显微镜观察洋葱鳞片叶内表皮细胞过程中看到的图像,这些图像在操作过程中出现的顺序依次是:F→_____(用字母和箭头表示)。视野为图D所示图像时,下一步的操作要点是:转动______。
【答案】(1)ad (2)467
(3)①. 5 ②. 物镜 ③. 4 ④. 转换器 ⑤. 6 ⑥. 遮光器
(4)①. C→E→A→D→B ②. 细准焦螺旋
【分析】图一中,a、b没有螺纹,故a、b是目镜。c、d有螺纹,故c、d是物镜。
显微镜的使用步骤是:取镜和安放→对光→观察→整理收纳。图二中显微镜的结构有:1粗准焦螺旋、2细准焦螺旋、4转换器、5物镜、6遮光器、7反光镜。
【详解】(1)显微镜的放大倍数=目镜放大倍数×物镜放大倍数,显微镜的放大倍数越小视野越亮。目镜镜头越长,放大倍数越小,物镜镜头越短,放大倍数越小。若使显微镜的视野最亮,则选择的图一中放大倍数最小的镜头组合ad。
(2)显微镜对光的操作是先转动4转换器,使低倍物镜对准通光孔。再转动6遮光器调节至较大光圈,最后转动7反光镜至目镜中观察到明亮的圆形视野。
(3)使用粗准焦螺旋下降镜筒时,为避免物镜镜头压碎玻片标本眼睛要注视图二中的5物镜。物镜镜头安装在转换器上,需要调换物镜时应转动4转换器。调节遮光器可以改变光圈大小,若在视野中看到的物像较暗,可以调节图一中6遮光器上的光圈。
(4) 显微镜的操作步骤是取镜和安放→对光→ 观察→整理收纳。故观察洋葱鳞片叶内表皮细胞过程中看到的图像的步骤是:C完成对光→E找到物像→A将物像移至视野中央→D转动转换器切换至高倍物镜观察→B转动细准焦螺旋使物像更清晰。故视野为图D所示图像时下一步的操作要点是:转动细准焦螺旋,使物像更加清晰。
29. 新冠肺炎对人类身体的危害巨大,如今人们仍然闻之色变。新冠肺炎是由新型冠状病毒引起(如图)的,主要通过飞沫、气溶胶等传播。请结合图分析回答下列问题:
(1)从图中可以看出,新冠病毒结构简单,主要由蛋白质和____组成,不能独立生活。
(2)科学家在研制新冠疫苗时,需要培养新冠病毒,其供给病毒生长繁殖的培养基应选用______。
(3)从寄主类型来看,新冠病毒属于_______病毒,从传染病角度来看,新冠病毒属于______。新冠肺炎属于______传染病。
(4)从传染病防控措施分析,勤洗手、外出佩戴口罩等属于____患病同学居家隔离、治疗属于_______。
(5)从免疫学角度分析,接种的新冠疫苗属于______,它能刺激人体_______细胞产生抗体,从而提高机体相应的免疫力。
【答案】(1)RNA (2)活细胞
(3)①. 动物 ②. 病原体 ③. 病毒性
(4)①. 切断传播途径 ②. 控制传染源
(5)①. 抗原 ②. 淋巴
【分析】病毒没有细胞结构,主要由内部的遗传物质和外部的蛋白质外壳组成,不能独立生存,只有寄生在活细胞里才能进行生命活动,一旦离开就会变成结晶体,失去生命活动。病毒从其它生物的活细胞中获得营养物质,利用自己的遗传物质进行复制,繁殖新病毒。病毒分为三类:侵染植物细胞的病毒叫做植物病毒,如烟草花叶病毒;侵染动物和人体细胞的病毒叫做动物病毒,如流感病毒;侵染细菌的病毒叫细菌病毒(也叫噬菌体)。
【详解】(1)病毒主要由内部的遗传物质和外部的蛋白质外壳组成,通过图中可以看出,新冠病毒的遗传物质是RNA,因此,新冠病毒主要由蛋白质和RNA组成。
(2)病毒没有细胞结构,不能独立生存,只有寄生在活细胞里才能进行生命活动,一旦离开就会变成结晶体,失去生命活动。因此在培养新冠病毒,其供给病毒生长繁殖的培养基应选用活细胞。
(3)病毒分为三类:侵染植物细胞的病毒叫做植物病毒,如烟草花叶病毒;侵染动物和人体细胞的病毒叫做动物病毒,如流感病毒;侵染细菌的病毒叫细菌病毒(也叫噬菌体)。从寄主类型来看,新冠病毒寄生在人身上,属于动物病毒。
传染病是由病原体引起的,能在生物之间传播的疾病。病原体指能引起传染病的细菌、真菌、病毒和寄生虫等。因此从传染病角度来看,新冠病毒属于病原体。
人类的传染病可以分为:寄生虫性传染病、细菌性传染病、病毒性传染病等。新冠肺炎属于新冠病毒引起的病毒性传染病。
(4)传染病若能流行起来必须具备传染源、传播途径、易感人群三个环节。预防措施包括控制传染源、切断传播途径、保护易感人群,勤洗手,戴口罩等预防措施属于传染病预防措施中的切断传播途径。患病同学属于传染源,因此居家隔离、治疗属于控制传染源。
(5)疫苗通常是用失活或减毒的病原体制成的生物制品,接种疫苗后,可刺激人体内的淋巴细胞产生相应抗体,从而提高对特定传染病的抵抗力。抗体是抗原进入身体后,刺激淋巴细胞产生一种抵抗该病原体的特殊蛋白质,该物质与新冠病毒的结合可以促使新冠病毒被吞噬细胞清除或使它失去致病性。因此,接种的疫苗相当于抗原,进入人体后,会刺激淋巴细胞产生抗体。
30. 某学校生物兴趣小组利用菠菜叶进行了“制作并观察叶片的结构”实验。请据图回答下列问题:
(1)进行该实验不需要的操作步骤是 。
A. 用并排的双面刀片迅速切割
B. 毛笔蘸取最薄的一片
C. 滴清水
D. 滴碘液
(2)图二是菠菜叶片横切面结构示意图,能制造有机物部位主要是[_____]______,原因是这些细胞中含有大量的____。
(3)细胞生命活动需要的水分、无机盐通过[______]_______运输;
(4)图一、图二结构中不含叶绿体的细胞或结构有_______(填序号。结构[8]是_______,该结构是植物与外界进行气体交换的通道,其张开和闭合主要由[____]____控制。
(5)图三中与能量转化有关的重要结构是_____(填文字);与菠菜叶肉细胞相比,人的口腔上皮细胞不具有的结构有______(填文字)。用光学显微镜不易观察到的结构是[_____]____。
【答案】(1)D (2)①. 2 ②. 叶肉 ③. 叶绿体
(3)①. 3 ②. 叶脉
(4)①. 1346 ②. 气孔 ③. 7 ④. 保卫细胞
(5)①. 叶绿体、线粒体 ②. 细胞壁、液泡、叶绿体 ③. ② ④. 细胞膜
【分析】蒸腾作用是水分以气体状态从活的植物体内通过植物体表面(主要是叶子的气孔)散失到植物体外的到大气中的过程。图一、二中:1上表皮,2叶肉(栅栏组织),3叶脉,4下表皮,5气孔,6表皮细胞,7保卫细胞,8气孔。图三中:①细胞壁;②细胞膜;③叶绿体;④细胞核;⑤液泡;⑥细胞质;⑦线粒体。
【详解】(1)切片的制作过程是:用镊子取一片新鲜的植物叶片,平展在载玻片上。用手捏紧两个并排的双面刀片,迅速切割载玻片上的叶片。将切下的薄片放入盛有清水的培养皿中。用毛笔蘸取最薄的一片,将切片平整展放在滴有清水的载玻片上,盖上盖玻片,用吸水纸吸去多余的水分,制成临时玻片,通过显微镜观察其叶片的结构。在制作叶片临时切片的过程中,因为叶片细胞内由叶绿体,所以不需要的步骤是滴碘液。故D错误,ABC正确。
故选D。
(2)绿色植物通过叶绿体,利用光能,把二氧化碳和水转化成储存能量的有机物,并且释放出氧气的过程叫做光合作用,光合作用的场所是叶绿体,因此绿色植物进行光合作用只在含有叶绿体的部位进行,而叶片由表皮、2叶肉和3叶脉组成,2叶肉细胞中含有大量的叶绿体,是进行光合作用的主要部位。
(3)3叶脉一方面为叶提供水分和无机盐、输出光合作用产物,另一方面又支撑着叶片,使能伸展于空间,保证叶的生理功能顺利进行,因此细胞生命活动需要的水分、无机盐通过3叶脉运输的。
(4)图一、图二结构中不含叶绿体的细胞或结构有:1上表皮、3叶脉、4下表皮、6表皮细胞。结构8是气孔,由一对半月形的保卫细胞围成的空腔,其张开和闭合主要由7保卫细胞控制,是植物与外界进行气体交换的通道。
(5)叶绿体是光合作用的场所,线粒体是植物呼吸作用的场所,因此图三中与能量转化有关的重要结构是叶绿体、线粒体。菠菜叶肉细胞属于植物细胞。人的口腔上皮细胞属于动物细胞,只有细胞膜,细胞质和细胞核。因此与菠菜叶肉细胞相比,人的口腔上皮细胞不具有的结构有细胞壁、液泡、叶绿体。②细胞膜是一层透明且极薄的膜紧贴细胞壁内侧,具有控制进出的作用,在显微镜下不易观察到。
步骤1:材料处理
在柳树叶片上用打孔器取60片圆片,均分为3份平铺于三个锥形瓶中,标为A、B、C三组,高温蒸煮后备用
步骤2:实验操作
A组
B组
C组
滴加等量的同种枯草杆菌浓缩菌液
遮光处理
遮光处理
正常光照
去除氧气
通入氧气
通入氧气
步骤3:恒温培养
30°C
x°C
30°C
观察实验结果
圆片未被分解
圆片被完全分解
圆片被完全分解
相关试卷
这是一份山东省济南市历城区2023-2024学年七年级(上)期末生物试卷(解析版),共30页。试卷主要包含了选择题,填空题等内容,欢迎下载使用。
这是一份山东省济南市市中区2023-2024学年七年级(上)期末生物试卷(解析版),共29页。
这是一份山东省济南市莱芜区2023-2024学年七年级(上)期末生物试卷(解析版),共26页。试卷主要包含了本试题分第Ⅰ卷和第Ⅱ卷两部分,考试结束后,只上交答题卡,12,34等内容,欢迎下载使用。