所属成套资源:2024届高考数学一轮复习核心考点讲与练重难点(PDF版附解析)
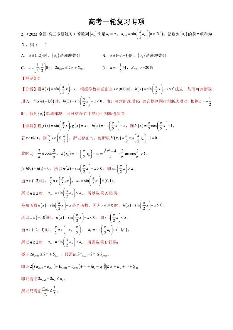
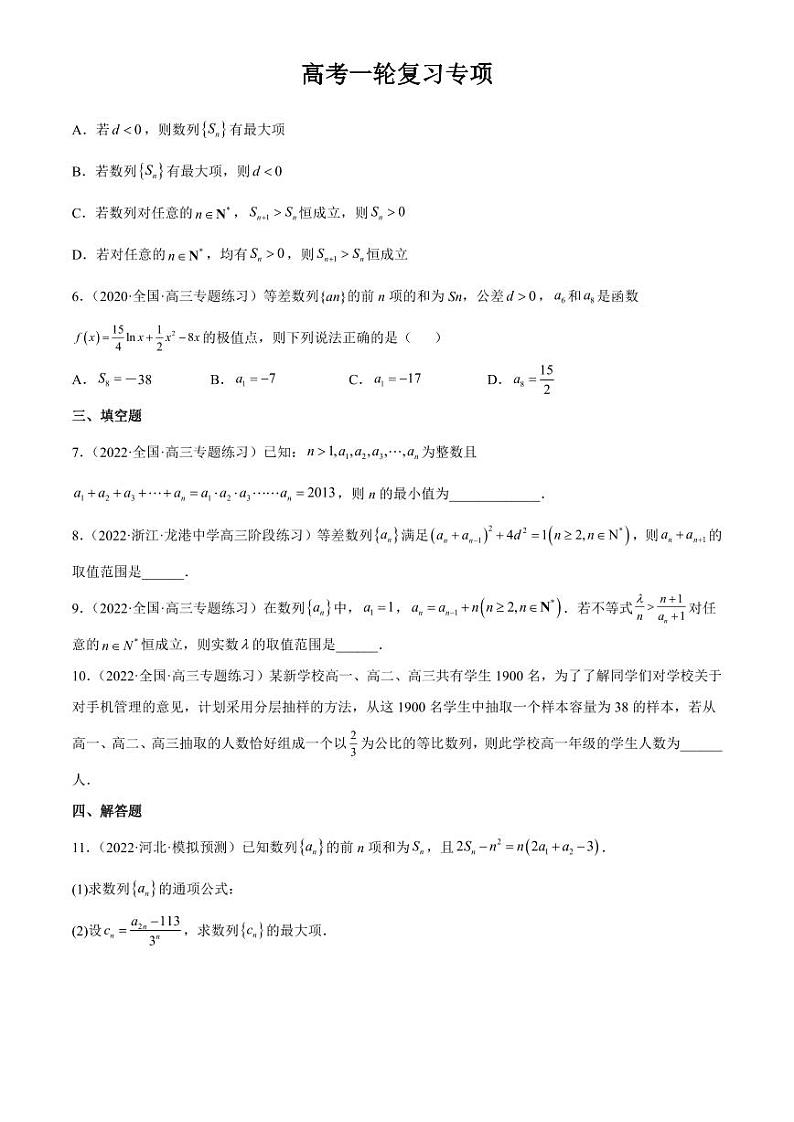
2024届高考数学一轮复习核心考点讲与练重难点08七种数列数学思想方法(PDF版附解析)
展开
这是一份2024届高考数学一轮复习核心考点讲与练重难点08七种数列数学思想方法(PDF版附解析),文件包含2024届高考数学一轮复习核心考点讲与练重难点08七种数列数学思想方法PDF版含解析可编辑pdf、2024届高考数学一轮复习核心考点讲与练重难点08七种数列数学思想方法PDF版无答案可编辑pdf等2份试卷配套教学资源,其中试卷共67页, 欢迎下载使用。
相关试卷
这是一份2024届高考数学一轮复习核心考点讲与练重难点01七种零点问题(PDF版附解析),文件包含2024届高考数学一轮复习核心考点讲与练重难点01七种零点问题PDF版含解析可编辑pdf、2024届高考数学一轮复习核心考点讲与练重难点01七种零点问题PDF版无答案可编辑pdf等2份试卷配套教学资源,其中试卷共97页, 欢迎下载使用。
这是一份2024届高考数学一轮复习核心考点讲与练重难点06两种数列最值求法(PDF版附解析),文件包含2024届高考数学一轮复习核心考点讲与练重难点06两种数列最值求法PDF版含解析可编辑pdf、2024届高考数学一轮复习核心考点讲与练重难点06两种数列最值求法PDF版无答案可编辑pdf等2份试卷配套教学资源,其中试卷共43页, 欢迎下载使用。
这是一份2024届高考数学一轮复习核心考点讲与练重难点07五种数列求和方法(PDF版附解析),文件包含2024届高考数学一轮复习核心考点讲与练重难点07五种数列求和方法PDF版含解析可编辑pdf、2024届高考数学一轮复习核心考点讲与练重难点07五种数列求和方法PDF版无答案可编辑pdf等2份试卷配套教学资源,其中试卷共82页, 欢迎下载使用。

