


2024-2025学年度河北省石家庄市河北师范大学附属实验中学高一上学期10月考试历史试题
展开
这是一份2024-2025学年度河北省石家庄市河北师范大学附属实验中学高一上学期10月考试历史试题,共7页。试卷主要包含了单选题,材料分析题等内容,欢迎下载使用。
一、单选题(每小题3分,共75分)
1.云南洱海白羊村遗址是新石器时代的文化遗存,其中出土的陶器几乎都是夹砂的,纹饰以划纹、绳纹和篦纹为主。划纹中也有之字纹,它同中原磁山文化的之字纹以及内蒙古东南与辽宁等地的之字纹似不属于一个系统。材料可用来说明()
A.中国早期文化多元发展 B.自然环境决定文明进程
C.中原文化的辐射力较强 D.云南地区制陶技艺高超
2.位于辽河上游的牛河梁遗址,属于新石器时代晚期的红山文化,是中华文明的重要源头之一,考古人员在此发现了丰富的石器、精美的玉器、极具特色的陶器和规模宏大的“祭坛”“神庙”“积石冢”等建筑群。考古学家初步推断,这里曾经存在过具有国家雏形的原始文明社会。考古学家的推断最有可能的理由是()
A.坛、庙、家等是传统礼仪制度的重要象征
B.精美的玉器最能从本质上彰显社会等级
C.丰富的石器证明了先民已经从事农业生产
D.特色的陶器展现出相当发达的手工业水平
3.中国社会科学院学部委员、三星堆考古专家咨询组组长王巍在一次演讲中说:“三星堆古城和“祭祀坑”为代表的占蜀文明与中原夏商王朝发生过密切的联系,受到了夏商王朝的冶金术和以青铜礼器和玉礼器为代表的中原礼制的强烈影响,同时在信仰方面又保持了鲜明的自身特色。”据此可知,中华文明()
A.说明了中华文明领先于世界 B.证明了南方文明比北方文明先进
C.反映了中华文明起源多元一体 D.印证了区域经济文化的均衡发展
4.有学者指出:“从考古发现材料分析,中国早期都邑的形成过程,时间上跨越新石器时代晚期,末期到夏商时代;聚落形态上是从部落中心演变为邦国都邑、王国都邑;建筑形态上主要表现在大型城垣、宫殿、宗庙建筑、大型墓葬、高规格手工业作坊的萌生和发展。”据此可知,中国早期都邑的形成()
A.推动着早期国家的形成 B.表明了阶级分化开始出现
C.标志着世袭王权的确立 D.催生了天人合一的天人观
5.据古史传说,五帝时期万邦林立,黄帝“置左右大监,监于万国”。夏商时期,依然存在众多邦国,“禹合诸侯于涂山,执玉帛者万国”。周朝建立后,古之邦国已大幅减少,并从“万国”这一模糊的统称,逐渐演变成较为具体的数字。由此可见()
A.西周时期仍然邦国林立 B.中华文明向内凝聚的趋势渐强
C.分封制发端于五帝时期 D.夏商西周的国家结构十分稳固
6.商朝拥有庞大的巫职机构,史职人员附属其下,天文历法、典籍史料充斥神秘色彩,殷墟出土的甲骨卜辞中也常见商王亲自问卜。而到了西周,祭祀、占卜、教育则由掌礼机构管理,巫的地位变低,史官等政务官职机构扩大。这一变化说明西周时期()
A.宗教观念逐步淡化 B.治国理政观念调整
C.礼乐制度影响加深 D.国家管理机构完善
7.西周时期,周天子将土地划分成“井”字形,田亩所有权全归贵族封君,一般不允许买卖。即所谓“四封之内,莫非王土;食士之毛,莫非王臣”。这说明,当时()
A.国家税收得到了有效保障 B.小农经济得到较大发展
C.实行了奴隶主土地国有制 D.土地属于封建地主私有
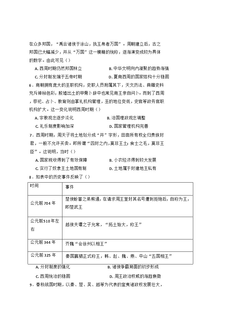
8.如表中的历史事件反映了()
A.分封制度的强化 B.诸侯争霸局面的初步形成
C.西周统治的稳固 D.周王政治权威的渐趋衰微
9.春秋战国时期,以秦、楚、吴、越等为代表的蛮夷诸政权发展壮大,并向中原地区聚集。为了争得“正统”地位,他们采取“以夏变夷”的政策,用“周礼”改变旧俗,甚至打起“尊王攘夷”的旗号,以争得“诸夏”的身份和地位。这反映了()
A.华夏认同观念得到了发展 B.多元文化互动加强了中央集权
C.传统政治秩序完全被破坏 D.周天子天下共主地位依旧稳固
10.孔子主张“己所不欲,勿施于人”,老子主张“上善若水,水善利万物而不争”,墨子主张“节俭”,说明他们都主张()
A.倡导社会和谐与秩序 B.强调道德规范和个人品德
C.推崇节俭和反对奢侈 D.提倡无为而治的政治理念
11.春秋时期,官书散入民间并进入流通领域。各诸侯国也开始拥有自己的藏书所,并设置掌管图籍的史官。士阶层经过藏书、读书,进而著书立说。上述现象说明()
A.图书出版行业得到发展 B.学术下移推动文化繁荣
C.下层平民利益受到重视 D.宗法礼乐制度已经瓦解
12.先秦有思想家对“天子”的内涵进行了重新阐释,“天子”由三代礼法秩序规定的制礼作乐的王者的专称,变为每个人都是天之所子;天不是一人之父,而是“众父父”。这一阐释()
A.适应了诸侯争霸的需要 B.导致了礼崩乐坏的结果
C.与孔子的主张高度契合 D.蕴含了一定的人本思想
13.战国时期的纵横家苏秦指出:“秦,四塞之国,被山带渭,东有关河,西有汉中,南有巴蜀,北有代马,此天府也。以秦士民之众,兵法之教,可以吞天下,称帝而治。”苏秦意在说明秦()
A.军事力量的强大 B.重视人才的任用
C.政治制度的先进 D.统一六国的条件
14.下表是“封”和“郡”的金文,从字形结构的区别可知,郡县制的建立()
A.扩大了统治区域 B.加强了中央集权
C.实现了文化认同 D.借鉴了西周制度
15.有学者称,秦朝推行郡县制以及“车同轨”“书同文”等,已经将春秋以来的“夷夏”观念转变为较为宽泛(包括南越、西南夷、西戎等民族在内)的华夏或“中国”观念。该学者意在强调,秦朝()
A.怀柔远夷思想得以落实 B.民族交往推动疆域拓展
C.国内民族差异逐步消失 D.政治统一增进国家认同
16.秦朝修建咸阳,运用了天体观念。把渭河比作天体的银河“天河”,把各座宫殿比作星座,四周有许多通道,咸阳宫居中,形成了众星拱辰、屏藩帝都的格局。从咸阳的修建理念可以看出当时的政治理念是()
A.神话皇权,万世一统 B.君主专制,中央集权
C.借助神灵维护自己的统治 D.皇位从二世三世至千世万世,传之无穷
17.秦朝的赋税主要包括田赋、人头税和户税。在田赋方面,规定百姓需上缴粮食收获量的三分之二作为赋税;人头税的征收标准因年龄段和性别不同而存在差异;户税则依据家庭财产状况进行评估征收。由此可见,秦朝()
A.税收制度趋于瓦解 B.政府财政走向枯竭
C.注重社会公平公正 D.百姓负担极其沉重
18.陈胜吴广起义的根本原因是()
A.戍边延误期限 B.具有革命首创精神
C.秦朝暴政激化社会阶级矛盾 D.统治阶级内部矛盾激化
19.汉初,朝廷允许民间铸币,并对钱币重量作出了严格规定。汉文帝时期,民间铸币数量猛增,尤其是吴国,因境内铜矿丰富,所铸钱币“富埒天子”。大夫邓通,“以铸钱财过王者”。这反映出汉初()
A.统治秩序存有隐患 B.中央财政收入得到保障
C.商人地位有所提高 D.“与民休息”政策效果突出
20.西汉时出现了高头大马、葡萄、苜蓿、胡桃、蚕豆、石榴等几十种物产;这一时期丝和丝织品在西域各国受到广泛欢迎,西域人学会了耕种、打井和炼铁等技术并用于发展生产。这些现象的出现主要得益于()
A.西汉经济发展市场需求扩大 B.中国丝织品在欧洲备受推崇
C.张骞出使西域开辟丝绸之路 D.中外农业生产水平稳步提升
21.下表所列内容皆涉及汉武帝即位之初的部分社会现状。这说明当时()
时间
事件
公元前704年
楚侯蚡冒之弟熊通,在请求周王室封其名号遭到拒绝后,自称为王,即楚武王
公元前510年左右
越侯夫谭之子允常,“拓土始大,称王”
公元前344年
齐魏“会徐州以相王”
公元前325年
秦国嬴驷正式称王,韩、赵、魏、燕、中山“五国相王”
今诸侯或连城数十,地方千里。
《史记·平津侯主父列传》
豪党之徒,以武断于乡曲。
《史记·平准书》
A.官僚政治导致效率低下 B.汉承秦制的弊端较为突出
C.国家治理方略亟待调整 D.无为而治的方针成效不大
22.董仲舒提出了“王者爱及四夷”的观点,又强调夷夏的内外之别和王者施爱的先后顺序,其大一统思想强调王者之尊,主张建立起王者独尊的社会秩序。这反映了()
A.汉代兴起大一统思想 B.君权神授思想的盛行
C.探讨边疆的治理模式 D.新儒学的社会现实性
23.据《后汉书·仲长统传》记载:“豪人之室,连栋数百,膏田满野,奴婢千群......奇赂宝货,巨室不能容;马牛羊豕,山谷不能受。”上述材料可以折射出当时()
A.豪强地主已经成为中央政府的直接威胁
B.用庄经济已经背离了自然经济的自给性
C.封建土地私有制导致上地兼并现象严重
D.东汉政权的稳定得益于豪强地主的支持
24.《两都赋》为东汉班固创作的大赋,分为《西都赋》与《东都赋》两篇。《西都赋》记载了长安宫廷的华丽以及物产的富庶。《东都赋》则详细记述了东汉时期洛阳的盛大繁荣景象,并且指出洛阳的盛况已超越西都长安。班固的《两都赋》主要反映了()
A.都城风貌与社会发展 B.历史兴衰与文化传承
C.政治格局与时代变迁 D.国家稳定与城市繁华
25.东汉后期,皇帝大多年幼即位,太后临朝听政,重用外戚情况严重。皇帝长大后多依靠宦官夺回权力,促使宦官专权局面出现。这一局面()
A.消除了“党锢之祸” B.加速了东汉政权灭亡
C.遏制了皇权弱化现象 D.直接引发了黄巢起义
二、材料分析题
26..阅读材料,完成下列要求。
材料一 公元前11世纪,在牧野之战中周人战胜了曾经相当强大的商人,获得了对中原地区的统治权。为了能在更加广阔的领域内迅速建立并巩固自己的统治,他们推行了分封制,“封建亲戚,以蕃屏周”。
---李凤琴《西周分封制与西欧中世纪分封制之比较》
材料二 有学者说,周代的宗法制完备而严格,是一个成功的创造。继位的族长在宗族中有对宗族祖先的主祭权、对族人政治上的治理权、对宗族内共有经济的支配权。同一宗族内,“大宗能率小宗,小宗能率群弟,通其有无,所以纪理族人者民”。这种关系不断发展的结果是君统宗统的合一。
-摘编自冯尔康等《中国宗族史》
材料三 礼乐制度较西周其它制度,最大的特点就是可视化。《周礼》规定了周王和贵族在各种场合的服饰要求,王室公卿为表示尊贵威严,在不同礼仪场合,顶冠既要冕弁有序,穿衣着裳也须采用不同形式、颜色和图案。《周礼》中关于服饰的规定,紧紧围绕了周人的治国思想,是穿在身上的政治。
(1)根据材料一并结合所学知识,分析分封制实施的历史背景。(4分)
(2)根据材料二,概括指出宗法制的特点,并结合所学知识,分析该制度对西周政治产生的影响。(8分)
(3)根据材料三并结合所学知识分析,为什么说“(西周的服饰)是穿在身上的政治”?(4分)
28.阅读下列材料,回答问题。
材料一 汉文帝说:“农,天下之本也。”汉景帝说:“农,天下之本也。黄金、珠玉,饥不可食,寒不可衣,以为币用,不识其终始。”
---摘编自【东汉】班固《汉书》
材料二 汉武帝在位54年,是中国古代统治年代比较长的帝王。汉武帝时代,西汉王朝开始进入全盛时期······汉武帝时,商贾虽可乘车,但所征税倍于常人,又以商人为主要对象征收财产税;将煮盐、冶铁视为国营事业,导致铁器物劣价昂,盐价亦高,且强迫人民购买;均输平准,也增加了人民负担。这些经济统制措施,在以后仍基本延续下去。
(1)材料一体现了一种什么治国思想?汉文帝、汉景帝在位期间,出现了什么盛世局面?(4分)
(2)根据材料二结合所学知识,回答汉武帝为巩固大一统国家在经济上采取了什么措施?(5分)
材料二 有学者说,周代的宗法制完备而严格,是一个成功的创造。继位的族长在宗族中有对宗族祖先的主祭权、对族人政治上的治理权、对宗族内共有经济的支配权。同一宗族内,“大宗能率小宗,小宗能率群弟,通其有无,所以纪理族人者民”。这种关系不断发展的结果是君统宗统的合一。
-摘编自冯尔康等《中国宗族史》
材料三 礼乐制度较西周其它制度,最大的特点就是可视化。《周礼》规定了周王和贵族在各种场合的服饰要求,王室公卿为表示尊贵威严,在不同礼仪场合,顶冠既要冕弁有序,穿衣着裳也须采用不同形式、颜色和图案。《周礼》中关于服饰的规定,紧紧围绕了周人的治国思想,是穿在身上的政治。
(1)根据材料一并结合所学知识,分析分封制实施的历史背景。(4分)
(2)根据材料二,概括指出宗法制的特点,并结合所学知识,分析该制度对西周政治产生的影响。(8分)
(3)根据材料三并结合所学知识分析,为什么说“(西周的服饰)是穿在身上的政治”?(4分)
28.阅读下列材料,回答问题。
材料一 汉文帝说:“农,天下之本也。”汉景帝说:“农,天下之本也。黄金、珠玉,饥不可食,寒不可衣,以为币用,不识其终始。”
---摘编自【东汉】班固《汉书》
材料二 汉武帝在位54年,是中国古代统治年代比较长的帝王。汉武帝时代,西汉王朝开始进入全盛时期······汉武帝时,商贾虽可乘车,但所征税倍于常人,又以商人为主要对象征收财产税;将煮盐、冶铁视为国营事业,导致铁器物劣价昂,盐价亦高,且强迫人民购买;均输平准,也增加了人民负担。这些经济统制措施,在以后仍基本延续下去。
(1)材料一体现了一种什么治国思想?汉文帝、汉景帝在位期间,出现了什么盛世局面?(4分)
(2)根据材料二结合所学知识,回答汉武帝为巩固大一统国家在经济上采取了什么措施?(5分)今师异道,人异论,百家殊方,指意不同,是以上亡以持一统。
《汉书·董仲舒传》
匈奴连岁入边,烽火逼于长安杀掠人口,动以万计。
《史记·匈奴列传》
相关试卷
这是一份河北省衡水市阜城实验中学2024-2025学年高一上学期期中考试历史试题(含解析),共9页。试卷主要包含了中华民族的摇篮是,我国开始实行盐铁官营制度是在等内容,欢迎下载使用。
这是一份河北省石家庄市河北师范大学附属实验中学2024-2025学年高一上学期10月考试历史试题,共3页。
这是一份2024-2025学年度河北省廊坊卓越艺术职业中学高一上学期期中考试历史试题(解析版),共11页。试卷主要包含了单选题,材料分析题等内容,欢迎下载使用。