河北省唐山市开滦第十中学2023-2024学年八年级上学期10月月考物理试题(解析版)-A4
展开
这是一份河北省唐山市开滦第十中学2023-2024学年八年级上学期10月月考物理试题(解析版)-A4,共12页。试卷主要包含了选择题,填空题,计算题等内容,欢迎下载使用。
1. 下列估测中,最接近实际的是( )
A. 普通教室的高度约为4km
B. 物理课本的宽度约为16.9dm
C. 眨眼一次所用的时间约为40s
D. 教室内课桌的高度约为80cm
【答案】D
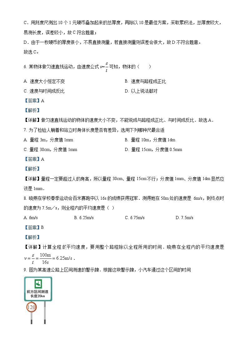
【解析】
【分析】不同物理量的估算,有的需要凭借生活经验,有的需要简单的计算,有的要进行单位的换算,最后判断最符合实际的是哪一个。
【详解】A.普通教室的高度一般在3~4m之间,故A不符合实际;
B.中学生伸开手掌,大拇指指尖到中指指尖的距离大约15cm;物理课本的宽度略大于此数值,在16.9cm左右,故B不符合实际;
C.人们常用“眨眼之间”形容时间短暂,正常人眨一次眼的时间不到0.5s,故C不符合实际;
D.中学生的身高在160cm左右,课桌的高度大约是中学生身高的一半,在80cm左右,故D符合实际。
故选D。
2. 用手缓慢的推动书,使书带着文具盒沿桌面缓慢移动。我们认为“文具盒是静止的”,选择的参照物是( )
A. 地面B. 桌面C. 书D. 桌面静止的橡皮
【答案】C
【解析】
【详解】对于正在运行的书,文具盒相对于书的位置没有发生变化,所以说文具盒是静止的,选择的参照物应该是书;对于正在运行的书,文具盒相对于地面、桌面、桌面上静止的橡皮位置都发生了变化,所以说文具盒应该是运动的,故C符合题意,ABD不符合题意。
故选C
3. 若四次测量一本书的宽度记录为:15.38cm,15.36cm,15.37cm,15.88cm,则这本书宽度是( )
A. 15.37cmB. 15.38cmC. 15.36cmD. 15.50cm
【答案】A
【解析】
【详解】比较四个测量结果可以看出:15.38cm、15.36cm、15.37cm,虽然估读值不同,但准确值相同,都是正确;而15.88cm与其它三个的准确值不相同,所以此结果是错误的,应该舍去;一本书的宽度为
故A符合题意,BCD不符合题意。
故选A。
4. 用刻度尺测物体的长度时,下列要求错误的是( )
A. 测量时,刻度尺不能歪斜
B. 记录测量结果时,必须在数字后面写上单位
C. 读数时,视线应与尺面垂直
D. 测量时,必须从刻度尺的零刻度线处量起
【答案】D
【解析】
【详解】A.使用刻度尺时,必须放正,刻度尺要紧贴被测物体,不能歪斜,故A正确,不符合题意;
B.读数时,要估读到分度值的下一位,记录测量结果时,必须在数字后面写上单位,故B正确,不符合题意;
C.读数时,视线应与尺面垂直,不能斜视,故C正确,不符合题意;
D.若刻度尺的零刻度线磨损,测量的始端可以与其他整格刻度线对齐,测量的结果要减去始端对齐的数值,不一定必须从零刻度线处量起,故D错误,符合题意。
故选D。
5. 要测量 1 分硬币的厚度,使测量结果的误差较小,下列方法中最佳的是( )
A. 用刻度尺仔细地测量硬币的厚度
B. 用刻度尺多次测量硬币的厚度,然后求平均值
C. 用刻度尺测量 10 个 1 分硬币叠加起来的总厚度,再除以 10 ,求平均值
D. 用刻度尺分别测量 10 个 1 分硬币的厚度,然后求平均值
【答案】C
【解析】
【详解】A.用刻度尺仔细地测量1个硬币的厚度;由于一枚硬币的厚度很小,不易直接测量,若直接测量则误差会很大,故A不符合题意;
B.用刻度尺多次测1个硬币的厚度,再求平均值,不是最佳方案,因为一枚硬币的厚度很小,不易直接测量,误差较大,故B不符合题意;
C.用刻度尺测出10个1元硬币叠加起来的总厚度,再除以10是最佳方案,采取累积法,总厚度较大,易测长度,误差较小,故C符合题意;
D.由于一枚硬币的厚度很小,不易直接测量,若直接测量则误差会很大,故D不符合题意。
故选C。
6. 某物体做匀速直线运动,由速度公式v=可知,物体的( )
A. 速度大小恒定不变B. 速度与路程成正比
C. 速度与时间成反比D. 以上说法都对
【答案】A
【解析】
【详解】做匀速直线运动的物体的速度大小不变,不能说成与路程成正比、与时间成反比.故选A.
7. 为了检验人躺着和站立时身体长度是否有差异,选用下列哪种尺最合适
A. 量程3m,分度值1mmB. 量程10m,分度值1dm
C. 量程30cm,分度值1mmD. 量程15cm,分度值0.5mm
【答案】A
【解析】
【详解】量程一定要超过人的身高,所以量程30cm、量程15cm不行;分度值1mm、分度值1dm显然应该是1mm.
8. 晓燕在学校春季运动会百米赛跑中以16s的成绩获得冠军.测得她在50m处的速度是 6m/s,到终点时的速度为7.5m/s,则全程内的平均速度是( )
A. 6m/sB. 6.25m/sC. 6.75m/sD. 7.5m/s
【答案】B
【解析】
【详解】计算全程平均速度,要用整个路程除以全程所用的时间.晓燕在全程内的平均速度是.
9. 图为某高速公路上区间测速的警示牌.根据这块警示牌,小汽车通过这个区间的时间
A. 不应超过10minB. 不应超过6min
C. 不应短于10minD. 不应短于6min
【答案】C
【解析】
【详解】由警示牌知,最大车速v=120km/h,s=20km,由得小汽车通过这个区间的时间最短时间:
,
不应短于10min.故ABD错误,C符合题意.
10. 汽车在高速公路上行驶了24km.汽车先以20m/s的速度行驶全程的一半,然后以30m/s的速度行驶另一半路程.此汽车在全程的平均速度是
A. 25m/sB. 24m/sC. 50m/sD. 28m/s
【答案】B
【解析】
【分析】根据速度的公式得到以20m/s 的速度行驶了整个路程的一半所用的时间和以30m/s的速度行驶了整个路程的另一半所用的时间,整个路程和全程所用的时间得到全程的平均速度.
【详解】汽车先以20m/s的速度行驶全程的一半的时间,
以30m/s的速度行驶另一半路程的时间,
走完全程所用的时间t=t1+t2=600s+400s=1000s,
全程的平均速度.
故选B.
【点睛】本题考查平均速度的计算,解决本题的关键知道前一半路程用的时间与后一半路程用的时间.
11. 在2008北京奥运圣火传递活动中,现场某记者同时拍下了固定在地面上随风飘动的旗帜和附近的甲、乙两火炬照片,如图所示。根据它们的飘动方向,可以判断下列说法正确的是( )
A. 甲火炬一定静止B. 甲火炬一定向右运动
C. 乙火炬一定静止D. 乙火炬一定向左运动
【答案】D
【解析】
【详解】AB.旗帜向左飘,说明此时有向左吹的风。甲火炬火焰向左,有三种可能:一是如果火炬不动,风把火焰刮向左;二是火炬向右运动,风相对于火炬向左,把火焰刮向左;三是火炬向左运动,但运动的速度小于风速,此时风仍能把火焰刮向左,故AB错误;
CD.风向左刮,如果乙火炬静止,那么乙火炬火焰一定时向左的;如果乙火炬向左运动,且运动速度大于风速,则乙火炬的火焰向右飘;如果火炬运动速度等于风速,则火焰竖直向上,如果乙火炬向左运动的速度小于风速,则火焰向左飘,故D正确,C错误。
故选D。
12. 一名短跑运动员5s内跑了50m的路程,羚羊奔跑的速度为20m/s,汽车的行驶速度是108km/h,三者速度按从小到大的顺序排列正确的是( )
A. 运动员汽车羚羊B. 运动员羚羊汽车
C. 羚羊汽车运动员D. 汽车羚羊运动员
【答案】B
【解析】
【详解】根据题意可知,运动员的速度为
羚羊的速度为
v羚羊=20m/s
汽车的速度为
v汽车=108km/h=30m/s
则速度从小到大的顺序是:运动员、羚羊、汽车;故ACD不符合题意,B符合题意。
故选B。
13. 同步通信卫星是无线电波传播的中继站,这类卫星虽绕地球转动,但我们却觉得它在空中静止不动,这是因为观察者所选择的参照物是( )
A. 地球B. 月亮C. 太阳D. 宇宙飞船
【答案】A
【解析】
【分析】
【详解】因为同步卫星的转动和地球的转动是同步的,地球怎么转动卫星也怎么转动,它相对于地球的位置没有发生变化,所以,以地球为参照物,卫星是静止的;以太阳、月亮或宇宙飞船为参照物,卫星与太阳、月亮或宇宙飞船之间的相对位置发生了变化,是运动的,故BCD不符合题意,A符合题意。
故选A。
14. 某物体沿直线运动,它在第1min,第2min,第3min内通过的路程都是20m。则此物体在这3min做的是( )
A. 匀速直线运动B. 变速直线运动C. 变速运动D. 不能确定它做哪种运动
【答案】D
【解析】
【详解】物体沿直线运动,在第1min内、第2min内、第3min内通过的距离都是300m,但每1min内物体是否是快慢不变的运动不知道,所以无法确定物体做哪种运动,故ABC不符合题意,D符合题意。
故选D。
15. 下列关于声音产生的描述正确的是( )
A. 声音是靠敲打物体发出的
B. 声源停止振动后,声音立即消失
C. 只有固体振动才能产生声音
D. 声音是由物体振动产生的
【答案】D
【解析】
【详解】A.声音是物体振动发出的,如果敲打的物体不振动,也发不出声音,故A错误;
B.声音是以波的形式向外发出的,所以物体停止振动后,发声停止,声音还在继续传播,比如回声,故B错误;
C.固体、液体、气体振动都能发出声音,故C错误;
D.发声的物体在振动,所以声音是由物体振动产生的,故D正确。
故选D。
16. 百米运动员在比赛过程中,如果终点计时员在听到枪声之后才开始计时,那么记录的时间比运动员实际用的时间要
A. 时间更短B. 时间更长C. 时间一样D. 无法确定
【答案】A
【解析】
【分析】如果计时员听到枪声才开始计时,这时运动员已经跑了一段时间才开始计时,所以测得的时间偏小,少的刚好是声音传播100m所用的时间.
【详解】声音在空气中的传播速度约340m/s,声音从枪响传到计时员处需要一定的时间.当计时员听到枪响再计时,运动员已经跑出了一段距离,所以记录的时间比实际时间少了.
故选A
17. 大象进行交流的“声音”是一种次声波,人类听不到大象的“声音”,是因为( )
A. 大象发出的声音太小
B. 次声波无法传到人耳
C. 次声波的频率大于20000Hz
D. 次声波的频率小于20Hz
【答案】D
【解析】
【详解】人能听到的声音频率范围是20Hz~20000Hz,频率低于20Hz的声音叫次声波。因为大象的“声音”是一种次声波,其频率低于20Hz,不在人耳能够听到的声音频率范围之内,所以人类听不到大象之间的交流“声音”。不是因为大象发出的声音太小。次声波可以传到人耳,只是人耳听不到。故ABC不符合题意,D符合题意。
故选D。
18. 将敲响的鼓面用手一按,响声立即就停止了,下列原因正确的是( )
A. 声波传到鼓内去了B. 鼓面停止了振动
C. 鼓的振动变快了D. 没有传播介质
【答案】B
【解析】
【详解】声音是由物体振动产生的,物体停止发声,说明物体不再振动,故将敲响的鼓面用手一按,响声立即就停止了,是因为鼓面停止了振动,答案选B.
19. 下列实验与实例中能探究声音的产生与传播条件的是( )
A. 用手按住正在发声的音叉,音叉发出的声音停止
B. 打雷时,人们总是先看到闪电,隔一段时间后才能听到远处的雷声
C. 往鼓面上撒一些泡沫屑,敲鼓时看到泡沫屑不停地跳动
D. 登上月球的宇航员们即使相距很近,也只能用无线电话交谈
【答案】ACD
【解析】
【详解】A.音叉发声时在振动,用手按住正在发声的音叉,音叉振动停止,发声停止,说明声音是由物体振动产生的;故A符合题意。
B.打雷时,人们先看到闪电,隔一段时间才能听到远处的雷声,是因为光在空气中的传播速度大于声音在空气中的传播速度,该实例不能探究声音的产生与传播条件,故B不符合题意。
C.往鼓面上撒一些泡沫球,敲鼓时看到泡沫球不停地跳动,说明声音是由物体振动产生的,故C符合题意。
D.登上月球的宇航员们即使相距很近也只能用无线电话交谈,是因为月球上没有空气,而声音的传播需要介质,真空不能传声,故D符合题意。
故选ACD。
20. 关于机械运动的概念,下列说法正确的是( )
A. 平常我们所说的物体运动和静止,都是相对于参照物来说的
B. 参照物就是我们选做标准的物体,以它研究其它物体运动情况
C. 选取不同的参照物来描述同一物体的运动,其结果可能不相同
D. 研究物体运动,选择地面做参照物最适宜,因为地面是静止的
【答案】ABC
【解析】
【详解】A.宇宙中的一切物体都在运动着,绝对静止的物体是没有的,平常所说的运动和静止都是相对于参照物来说的,故A正确;
B.一个物体被选作参照物,首先假定它是静止的,根据被研究物体与参照物之间的位置是否变化,判断物体的运动和静止,故B正确;
C.同一个物体,若选择不同的物体作参照物,来研究它的运动情况,得到的结论可能是不同的,故C正确;
D.宇宙中的一切物体都在运动,地面不是真正不动的物体,故D错误。
故选ABC。
21. 如图是表示某物体在10h内做直线运动时,路程随时间变化的图像。这个物体( )
A. 全程平均速度为4.5km/h
B. 在0~4h内做加速运动
C. 在4~7h内处于静止状态
D. 2~4h内的速度比8~10h内的速度小
【答案】ACD
【解析】
【详解】A.由图得,物体全程的路程为45km,全程平均速度为
故A符合题意;
B.由图得,在0~4h内,物体通过的路程与时间成正比,所以物体在做匀速直线运动,故B不符合题意;
C.由图得,在4~7h内物体的路程不变,处于静止状态,故C符合题意;
D.图像s-t的斜率反映物体的速度大小,由图得,2~4h内的斜率小于2~4h内的斜率,即2~4h内的速度比8~10h内的速度小,故D符合题意。
故选ACD。
二、填空题(每空2分,共18分)
22. 如图,甲中物体的长度为___________cm。
【答案】2.35
【解析】
【详解】末端刻度值为14.35cm,物体的长度为
14.35cm-12.00cm=2.35cm
23. 甲、乙、丙三辆小车同时、同地向同一方向运动,它们运动的图像如图所示。由图像可知:运动速度相同的小车是___________;经过5秒,跑在最前面的小车是___________
【答案】 ①. 甲丙 ②. 乙
【解析】
【详解】[1]读左图可知,甲的速度为
读右图可知,乙的速度为6m/s,丙的速度为4 m/s。故甲与丙速度相同。
[2]在运动时间相同时,速度大的车运动的路程长,跑在最前面,故乙跑在最前面。
24. 如图所示,小红将几个小纸团放在正在播放音乐的扬声器的纸盆上,她发现纸团不断地上下跳动。
(1)她断开开关,让扬声器停止播放音乐,纸盆上的小纸团___________(选填“还在”或“停止”)跳动,这说明声音是由物体的___________产生的,实验中,小纸团的作用是将纸盆的振动___________(选填“放大”或“缩小”),从而便于观察,这种实验方法叫___________(选填“控制变量法”或“转换法”)。
(2)小琳突发奇想:若将该实验装置移到月球上进行实验,当扬声器播放音乐时,她___________听到声音,但___________看到小纸团跳动。(均选填“能”或“不能”)
【答案】(1) ①. 停止 ②. 振动 ③. 放大 ④. 转换法
(2) ①. 不能 ②. 能
【解析】
【小问1详解】
[1][2][3][4]声音是由物体振动产生,所以断开开关后,纸盆不再振动,不再产生声音,纸盆上的小纸团也会停止振动。纸盆的振动幅度较小,不易观察,实验时通过纸团的振动将纸盆的振动放大了,便于观察,这种实验方法叫转换法。
【小问2详解】
[1][2]声音的传播需要介质,在月球上没有大气,不能传播声音,所以即使可以观察到纸团的振动,但却听不到声音。
二、实验题(每空2分,共12分)
25. 如图1所示,在测量平均速度的实验中,让小车从斜面的A点由静止开始下滑并开始计时。
(1)本实验的原理是______;
(2)实验时应使斜面的坡度较______(选填“陡”或“缓”),目的是便于测量______;
(3)若小车过了A点后才开始计时,则计算出的速度v偏______(选填“大”或“小”);
(4)某次实验中,测得小车从斜面的A点由静止下滑到C点所用时间tAC=0.8s,则小车在AC段的平均速度vAC=______m/s;
(5)如图所示,小车下滑过程中所做运动相符的是______;
【答案】 ①. ②. 缓 ③. 时间 ④. 大 ⑤. 1 ⑥. C
【解析】
【详解】(1)[1]要测量平均速度,需要测出小车的路程和时间,然后根据速度公式计算平均速度,故本实验的原理是。
(2)[2][3]实验中使用的斜面的坡度缓一些,小车滑下时所用的时间长一些,便于测量时间。
(3)[4]如果让小车过了A点才开始计时,会导致时间的测量结果偏小,由速度公式知,平均速度会偏大。
(4)[5]由图可知,sAC=80.0cm,tAC=0.8s,则AC段的平均速度
(5)[6]小车从A到C的过程中做加速运动,速度越来越大,C图为v﹣t图像,表示速度逐渐变大,故图C能反映小车运动情况,故ABD不符合题意,C符合题意。
故选C。
四、计算题
26. 芳芳一家利用国庆假日到贵阳玩,汽车行驶了一段时间,他看到了如图甲所示标志。
(1)在不违规的前提下,若汽车以最快的速度行驶,从如图的标志牌到贵阳需要的时间是多少min?
(2)若以如图乙所示的速度行驶1.5h,通过的路程是多少km?
【答案】(1)
(2)
【解析】
【小问1详解】
在不违规的前提下,汽车以最快的速度行驶,从如图的标志牌到贵阳需要的时间是
【小问2详解】
以如图乙所示的速度行驶1.5h,通过的路程是
相关试卷
这是一份河北省保定市2023-2024学年八年级上学期10月月考物理试题(解析版)-A4,共20页。试卷主要包含了选择题,填空题,实验探究题等内容,欢迎下载使用。
这是一份湖南省岳阳市第十九中学2023-2024学年八年级上学期10月月考物理试题(解析版)-A4,共11页。试卷主要包含了选择题,填空题,实验探究题,综合应用题等内容,欢迎下载使用。
这是一份新疆喀什市第十四中学2023-2024学年九年级上学期第一次月考物理试题(解析版)-A4,共11页。试卷主要包含了单项选择题,填空题,画图题,实验探究题,计算题等内容,欢迎下载使用。

