浙江省浙里特色联盟2024-2025学年高二上学期期中联考信息技术试题(Word版附解析)
展开
这是一份浙江省浙里特色联盟2024-2025学年高二上学期期中联考信息技术试题(Word版附解析),文件包含浙江省浙里特色联盟2024-2025学年高二上学期期中联考技术试题-高中信息技术Word版含解析docx、浙江省浙里特色联盟2024-2025学年高二上学期期中联考技术试题-高中信息技术Word版无答案docx等2份试卷配套教学资源,其中试卷共20页, 欢迎下载使用。
考生须知:
1.本卷共10页满分100分,考试时间90分钟;
2.答题前,在答题卷指定区域填写班级、姓名、考场号、座位号及准考证号并填涂相应数字。
3.所有答案必须写在答题纸上,写在试卷上无效;
4.考试结束后,只需上交答题纸。
信息技术
一、选择题(本大题共12小题,每小题2分,共24分。在每小题给出的四个选项中,只有一个是符合题目要求的。)
1. 下列关于数据、信息和知识的说法,不正确的是( )
A. 同一种信息可以依附于不同的载体
B. 信息的价值一般会随着时间的推移而变化
C. 数据自古就存在,信息则为计算机的产物
D. 人们接收同样的信息后,建构的知识也是有区别的
【答案】C
【解析】
【详解】本题考查数据、信息和知识的描述。
1. 分析选项A
- 同一种信息可以通过多种载体来表现。例如,一则新闻(信息)可以通过电视(载体)、报纸(载体)、网络(载体)等不同的方式传播,所以选项A正确。
2. 分析选项B
- 信息的价值会随着时间而变化。例如,股票市场的信息,在某个时刻非常有价值,但过了一段时间可能就因为市场情况变化而价值降低;天气预报信息在预测的时间段内价值高,过后价值就减小了,所以选项B正确。
3. 分析选项C
- 数据自古就存在,人们通过对数据的加工处理来获得信息。例如,古代的结绳记事,绳子上的结就是数据,通过这些结所表达的内容(如记录猎物数量等)就是信息。信息不是计算机的产物,在计算机出现之前,人类就通过各种方式获取和利用信息了,所以选项C不正确。
4. 分析选项D
- 人们接收同样的信息后,由于个人的经验、背景、思维方式等不同,建构的知识也是有区别的。例如,同样阅读一本历史书(接收信息),历史学家和普通读者所建构的知识体系是不同的,所以选项D正确。
综上,答案是C。
2. 下列关于数据管理与大数据的说法中,正确的是( )
A. 为保证通讯过程中数据的完整性需进行数据校验
B. 为了预防自然灾害引起的数据损坏,一般采用安装磁盘阵列系统
C. 大数据价值密度高低与其总量的大小成正比
D. 大数据让决策更精准,也降低了信息泄露的风险
【答案】A
【解析】
【详解】本题考查数据管理与大数据。
A. 正确。数据校验是为了保证通讯过程中数据的完整性,防止数据在传输过程中被篡改或损坏。
B. 错误。安装磁盘阵列系统(如RAID)主要是为了提高数据存储的可靠性和性能,但不能完全预防自然灾害引起的数据损坏。为了防范自然灾害,通常需要异地备份等措施。
C. 错误。大数据的价值密度与其总量的大小没有直接的比例关系。价值密度是指有用信息在数据中的比例,而不是数据量的大小。
D. 错误。大数据虽然可以让决策更精准,但同时也可能增加信息泄露的风险,因为数据量大且复杂,管理和保护的难度也随之增加。
故选A。
3. 2024年6月25日,我国的嫦娥六号返回器携带来自月球背面的样品,安全着陆在预定区域,在人类历史上首次实现月球背面采样返回。在整个运行过程中装置会向地面实时传输获取的数据。下列关于信息、编码及大数据说法中正确的是( )
A. 实时传输的视频数据容量大,该视频数据是大数据
B. 对月面拍摄照片的过程实现了数模转换
C. 信号传输过程中受到干扰,导致部分信息丢失,说明信息在传递过程中会有损耗
D. 当传输速率下降,需要对视频文件进行压缩操作,压缩过程属于编码过程
【答案】D
【解析】
【详解】本题考查信息、编码及大数据的描述。
1. 分析选项A
- 大数据是指无法在一定时间范围内用常规软件工具进行捕捉、管理和处理的数据集合,具有海量的数据规模、快速的数据流转、多样的数据类型和价值密度低四大特征。
- 实时传输的视频数据容量大,但仅容量大这一个特点不能判定它就是大数据。如果这些视频数据没有体现出大数据的其他特征,如数据的多样性(来自多种渠道、多种格式等)、价值密度等特点,就不能简单地认为是大数据,所以选项A错误。
2 分析选项B
- 对月面拍摄照片是将光信号(模拟信号)转换为数字信号存储在设备中的过程,这是模数转换,而不是数模转换,所以选项B错误。
3. 分析选项C
- 信息具有共享性,信息本身不会损耗。信号传输过程中受到干扰,丢失的是信号承载的信息的完整性,但信息本身没有损耗,它可以通过其他方式恢复或补充。例如,重新传输丢失的部分,所以选项C错误。
4. 分析选项D
- 当传输速率下降,对视频文件进行压缩操作,压缩过程是按照一定的规则(编码规则)将视频数据进行重新编码,以减少数据量,便于传输,这个过程属于编码过程,所以选项D正确。
综上,答案是D。
4. 2024年6月25日,我国的嫦娥六号返回器携带来自月球背面的样品,安全着陆在预定区域,在人类历史上首次实现月球背面采样返回。在整个运行过程中装置会向地面实时传输获取的数据。已知装置传输了一段时长为10秒、1920×1080像素、24位真彩色、PAL制的未经压缩无声AVI视频文件,则该段视频的容量约为( )
A. 1.44GBB. 11.6GBC. 0.48GBD. 14.85MB
【答案】A
【解析】
【详解】本题考查视频文件容量计算。PAL制(帧率为25帧/秒),视频文件容量=像素*颜色深度*帧频*时长/8=1920*1080*24*25*10/8/1024/1024/1024≈1.44GB,故该AVI视频文件的存储容量约为1.44GB,故本题选A选项。
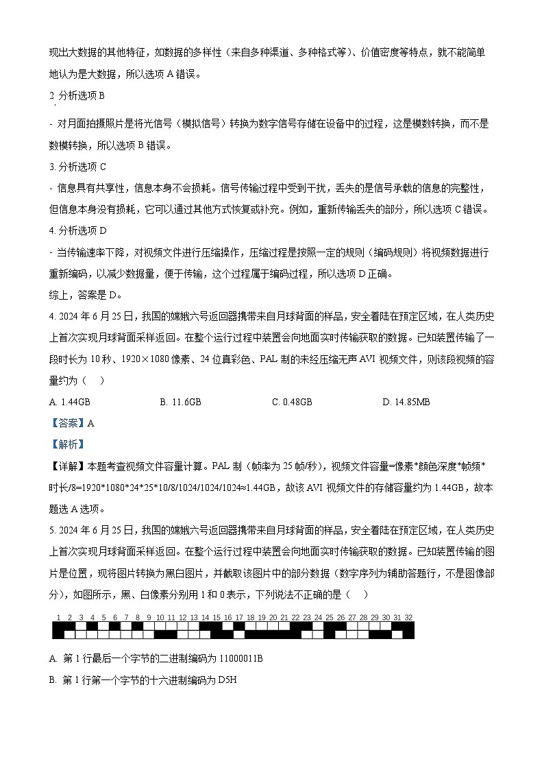
5. 2024年6月25日,我国的嫦娥六号返回器携带来自月球背面的样品,安全着陆在预定区域,在人类历史上首次实现月球背面采样返回。在整个运行过程中装置会向地面实时传输获取的数据。已知装置传输的图片是位置,现将图片转换为黑白图片,并截取该图片中的部分数据(数字序列为辅助答题行,不是图像部分),如图所示,黑、白像素分别用1和0表示,下列说法不正确的是( )
A. 第1行最后一个字节的二进制编码为11000011B
B. 第1行第一个字节的十六进制编码为D5H
C. 第2行首尾字节编码相加后的结果转换为十六进制编码是861H
D. 该部分图像容量为4B
【答案】CD
【解析】
【详解】本题考查进制转换,图像编码。本题答案为CD,第2行首字节编码为10000000B,转为十六进制编码是80H;第2行尾字节编码为10001101B,转为十六进制编码是8DH;两者相加,和为10DH,因此,C选项说法不正确。该部分图像共有两行编码,一行占32位二进制,因此,容量为32*2=64位=64/8=8B(1B=8位),D选项说法不正确。A选项,根据题意黑、白像素分别用1和0,因此表示第1行最后一个字节(编号为25-32)的二进制编码只需要将图片中的八位颜色对应编码即可,为11000011B。B选项,根据题意黑、白像素分别用1和0,因此表示第1行第一个一个字节(编号为1-8)的二进制编码只需要将图片中的八位颜色对应编码即可,为11010101B,将这个二进制转换为十六进制,方法为:从右往左,四位二进制为一组,转换为一位十六进制;1101转换为D,0101转换为5,因此,第1行第一个字节的十六进制编码为D5H。因此本题选择CD。
6. 小明要录制一段长度为120秒钟的双声道音频,他选取的采样频率是44.1KHz、量化位数是32bit。关于该音频文件,下列说法正确的是( )
A. 录制是模数转换过程,需要采样、量化2个阶段
B. 在未压缩的情况下,该音频文件容量约为40MB
C. 在录制时选取其他量化位数对音频品质不会有影响
D. 一秒内采样的次数为32次
【答案】B
【解析】
【详解】本题考查声音数字化的描述。
1. 分析选项A
- 录制音频是模数转换过程,包括采样、量化和编码三个阶段,而不是两个阶段,所以选项A错误。
2. 分析选项B
- 根据音频文件存储容量计算公式:存储容量 = 采样频率×量化位数×声道数×时间(秒)/8(字节)。
- 已知采样频率f = 44.1KHz = 44100Hz,量化位数n = 32bit,声道数c = 2,时间t = 120s。
- 代入公式可得:44100*32*2*120/8/1024/1024≈40MB,所以选项B正确。
3. 分析选项C
- 量化位数决定了每个采样点的精度,量化位数越高,音频品质越好。在录制时选取不同的量化位数对音频品质有很大影响,所以选项C错误。
4. 分析选项D
- 采样频率是指一秒内采样的次数,题目中采样频率是44.1KHz,也就是每秒采样44100次,而不是32次,所以选项D错误。
故选B。
7. 将某次信息测试的最后得分用字典存储:diet={"第1名":50,"第2名":48,"第3名":47,"第4名":45,"第5名":44,"第6名":42}。可以获得第3名分数的表达式是( )
A. diet{"第3名"}B. diet["第3名":47]
C. diet{47}D. diet["第3名"]
【答案】D
【解析】
【详解】本题考查Pythn语言基础。D选项正确,字典的格式为:{键1:值1,键2:值2...键n:值n},当想获取值时,是将键当做索引去引用,格式为字典名[键]。所以,在字典diet中获取第三名分数的表达式为diet[“第3名”],因此本题选择D。
8. 下列Pythn表达式中,值为True的选项是( )
A. 3**2!=3*2B. abs(int(5.6))==len("123456")
C. 12345//100%10==4D. rd(max(["a","2","D"]))-97>1
【答案】A
【解析】
【详解】本题考查Pythn语言基础。A选项正确,3**2!=3*2→9!=6→True;B选项错误,abs(int(5.6))==len(“123456”)→abs(5)== 6→ 5== 6→False;C选项错误,12345//100%10==4→123%10==4→3==4→False;D选项错误,rd(max([“a”,“2”,“D”]))-97>1→rd(“a”))-97→0>1→False;因此本题选择A。
9. 已知“A”的ASCII码为65,下列表达式中,可以随机生成“A”~“F”的有( )
A. "ABCDEF"[randm.randint(1,6)]B. chr(randm.randint(0,5)+65)
C. chr(int(randm.randm( )*6+65))D. str(randm.randint(65,70))
【答案】BC
【解析】
【详解】本题考查Pythn表达式。
A. “ABCDEF”[randm.randint(1,6)]:在Pythn中,字符串的索引是从0开始的,randm.randint(1,6)会生成1到6之间的整数,索引从1开始,会依次取到 "B" 到 "F" 中的某一个字符,但不会取到 "A" ,所以该表达式不能随机生成 "A" - "F" 中的所有字符,不符合要求。
B. chr(randm.randint(0,5)+65):randm.randint(0,5)生成0到5之间的整数,加上65后,生成的范围是65到70,对应的字符是“A”到“F”。
C. chr(int(randm.randm( )*6+65)):randm.randm()生成0到1之间的浮点数,乘以6加上65后取整,生成的范围是65到70,对应的字符是“A”到“F”。
D. str(randm.randint(65,70)):randm.randint(65,70)生成65到70之间的整数,直接转换为字符串,而不是字符,因此结果是数字字符串,而不是字符“A”到“F”。
故选BC
10. 某算法的部分流程图如图所示,执行这部分流程图后,输出结果为( )
A. 713B. 917C. 1120D. 920
【答案】B
【解析】
【详解】本题考查流程图。B选项正确,在流程图中,每次循环,a的值从1开始依次递增2,即为1,3,5,7,9等奇数;而b的值则是2*a-1的值,而循环结束条件是b>15,因此,可以得出,循环结束时,2*a-1>15,a>8,而a为奇数,因此,a=9,b=17时,循环结束,输出。因此本题选择B。
11. 有如下Pythn程序段:
s=2;i=10
if i % 2==0 r i % 5==0:
s=s+1
if i % 3==1:
s=s+2
else:
s=s+1
print(s)
其输出结果为( )
A. 2B. 3C. 4D. 5
【答案】D
【解析】
【详解】本题考查分支结构的程序实现。D选项正确,程序首先执行第一个 if 条件判断语句:if i % 2 == 0 r i % 5 == 0。 对于变量 i = 10,计算 i % 2,即 10 % 2 = 0,满足 i % 2 == 0 这个条件。 同时,计算 i % 5,即 10 % 5 = 0,也满足 i % 5 == 0 这个条件。 因为使用的是 r 逻辑运算符,只要满足其中一个条件即可,所以这个 if 条件判断语句的结果为 True。 当这个 if 条件判断为 True 时,会执行语句 s = s + 1,此时 s 的值变为 2 + 1 = 3。接着执行第二个 if 条件判断语句:if i % 3 == 1。 对于变量 i = 10,计算 i % 3,即 10 % 3 = 1,满足 i % 3 == 1 这个条件。 所以这个 if 条件判断语句的结果为 True。 当这个 if 条件判断为 True 时,会执行语句 s = s + 2,此时 s 的值变为 3 + 2 = 5。因此本题选择D。
12. 有如下pythn程序段:
a=[1,2,3,-7,4,-2,6,8]
s,ans=a[0],a[0]
p=0
fr i in range(1,len(a)):
if s+a[i]>=0 and s+a[i]>a[i]:
s+=a[i]
else:
s=a[i]
if s>=ans:
ans=s
p=i
print(ans,p)
该程序段运行后,ans和p的值为( )
A. 14 7B. 15 6C. 16 7D. 17 6
【答案】C
【解析】
【详解】本题考查循环结构的程序实现。C选项正确,程序通过循环遍历列表a,循环变量i的值从1到len(a)-1;每次循环中,先执行第一个判断条件s+a[i]>=0 and s+a[i]>a[i],条件成立时,将当前元素a[i]累加进s中,否则,将s更新为当前元素a[i];再执行第二个判断条件s>=ans,条件成立时,更新ans的值为s,因此,ans为所有s中的最大值,将p更新为i的值。因此,可以列出每次循环中变量的改变,如下图所示:循环结束后,输出ans的值为16,p的值为7;因此本题选择C。
二、非选择题(本大题共3小题,第13题8分,第14题8分,第15题10分,共26分)
13. 某小区采用了门禁系统,业主通过“刷卡”或“刷脸”的方式进入小区及楼道;车辆道闸系统,对登记车辆进行自动识别抬杆。业主需提供正面免冠照提前录入系统,才能使用“刷脸”的方式进入小区及楼道;门禁卡中的卡号信息编码规则为:幢号-单元号-房号,例如,卡号15-03-0401,表示15幢-3单元-401室。请回答下列问题:
(1)下列关于数据、信息的说法,不正确的是_________(多选,填字母)
A.文本、图像、音频、视频等都是数据的表现形式
B.信息是对容观事物的符号表示
C.门禁卡破损将无法读取准确的卡号,说明信息具有真伪性
D.该系统中的数据表现形式不同,但都以二进制方式存储
(2)已知图片要求分辨率为1024×768,24位真彩色的BMP格式,图片容量为________(单选,填字母)
A.480KB D.50KB
(3)小明尝试用Pythn语言对卡号中的单元号进行提取,当卡号s="15-03-0401"时,以下表达式正确的是________(单选,填字母)
A.s[3:5] B.s[2:4] C.s[4:][:2] D.s[-6:-7:-1]
(4)当业主“刷卡”或“刷脸”成功,则打开小区大门或楼道门,记“刷卡”信息为A(刷卡成功,值为True),“刷脸”信息为B(刷脸成功,值为True),下列程序段能够正确实现该功能的是_________(多选,填字母)
【答案】 ①. BC ②. C ③. A ④. BC
【解析】
【详解】本题考查信息系统的描述。
(1)
- A选项:文本、图像、音频、视频等确实都是数据的不同表现形式,该说法正确。
- B选项:数据是对客观事物的符号表示,而信息是经过加工处理后有意义的数据,所以此说法错误。
- C选项:门禁卡破损无法读取准确卡号,说明数据的载体(门禁卡)损坏影响了数据的读取,而不是信息具有真伪性,信息本身是真实存在的,只是载体损坏导致难以获取准确数据来体现信息,该说法错误。
- D选项:在计算机系统中,不管数据的表现形式如何,最终都是以二进制方式存储的,该说法正确。
故选BC。
(2)
- 根据图像文件容量计算公式:图像容量 = 水平像素×垂直像素×颜色位数/8(字节)。
- 已知分辨率为1024×768,颜色位数为24位。
- 先计算:1024×768×24/8 = 1024×768×3 = 2359296字节。
- 因为1MB = 1024×1024字节,所以将字节数转换为MB:2359296/(1024×1024)≈2.25MB。
故选C。
(3)
- 当卡号s = “15-03-0401”时,要提取单元号“03”,在Pythn中,字符串的索引从0开始,“03”对应的索引范围是从第3个字符到第5个字符(不包括第5个字符),所以正确的表达式是s[3:5]。
故选A。
(4)
- A选项:“if A and B:”表示只有当刷卡和刷脸都成功(即A和B的值都为True)时才打开门,这与实际情况不符,实际是刷卡或者刷脸成功其中一个就可以打开门,所以该选项错误。
- B选项:“if A r B:”表示只要刷卡成功或者刷脸成功其中一个为True,就执行打印“打开”,符合实际情况,该选项正确。
- C选项:“if A:”后面接了“elif B:”,这样的逻辑是先判断刷卡成功就打开门,然后如果刷卡不成功再判断刷脸成功才打开门,否则“信息错误”,所以该选项正确。
- D选项:先判断刷卡成功,如果刷卡成功了再判断刷脸是否成功,即刷卡和刷脸都成功才打印“打开”,否则打印“信息错误”,不符合实际情况,该选项错误。
故选BC。
14. 如果一个正整数是素数且含有数字9,那么该数被称为“和9有关的素数”。如“19”、“29”是“和9有关的素数”。小明编写了一个Pythn程序,程序的功能是通过键盘输入n的值,寻找10~n中的“和9有关的素数”,程序运行界面如图所示。
(1)该程序段采用的算法是__________(单选,填字母:A.解析算法/ B.枚举算法)
(2)编写prime函数,判断变量t是否是素数,如果是素数返回True,否则返回False,请在划线处填入合适的代码。
def prime(t):
p=True
fr i in range(2,t):
if t %i==0:
________
break
return p
(3)编写pd函数,判断变量x是否是“和9有关的素数”,如果是“和9有关的素数”返回True,否则返回False,请在划线处填入合适的代码。
def pd(x):
if prime(x)and________________:
return True
else:
return False
(4)解决上述问题的主程序如下,请在划线处填入合适的代码。
n=int(input("请输入n的值:"))
print("符合条件的数:")
fr i in range(10,n+1):
if________________:
print(i,end=" ")
【答案】 ①. B ②. p=False ③. "9" in str(x) ④. pd(i)或pd(i)==True
【解析】
【详解】本题考查枚举算法的程序实现。①处答案为B,枚举算法是一种通过逐个列举出所有可能的情况,并对每种情况进行判断和处理的算法。在本题中,程序通过从10到n逐个列举出这些整数(即枚举了这个范围内的所有数),然后分别判断每个数是否是 “和9有关的素数”,符合枚举算法的特点。②处答案为p=False,当t能被i整除时,说明t不是素数,将p设为False。③处答案为“9” in str(x),该if判断x是否是素数并且和9有关,和9有关这个条件通过将x转换为字符串后是否包含9来实现。④处答案为pd(i)或pd(i)==True,调用函数pd,判断i是否是“和9有关的素数”,如果是则输出。
15. 数据通过公共信道传输,数据面临着被非授权读取、截获、篡改、伪造等一系列安全问题,为确保信息安全,信息需加密传输,发送方由明文→密文(加密),接收方由密文→明文(解密)。某数据加密方法描述如下:
1)以字节为单位进行加密处理;
2)将1个字节的8位二进制数右移一位,最高位用右移出的最低位填充;
3)将处理后的8位二进制数分割成前4位与后4位两个二进制数;
4)分别将上述两个4位二进制数转换为十六进制数;所得两个十六进制数码按先后顺序连接,即为该字节的密文。请回答下列问题:
(1)已知字母"A"的ASCII码是65D,字母"0"的ASCII码是48D,则字符串"AB12"加密后的密文是__________;
(2)用计算机解决问题的过程一般包括四步:①设计算法;②调试运行程序;③编写程序;④抽象与建模,这四个步骤的正确顺序是__________;
(3)实现上述功能Pythn程序如下,请在划线①②③处填入合适的代码
def DtB(x):
s=""
while x>0:
________①
s=str(r)+s
x=x//2
s="0"*(8-len(s))+s
return s
def BtH(t):
sum=0
p=""
fr i in range(8):
sum=sum*2+int(t[i])
if(i+1)%4==0:
if sum9,则要用ABCDEF来代替,故此处应为:p+chr(55+sum);③处,将1个字节的8位二进制数右移一位,最高位用右移出的最低位填充,故此处应为:t[-1]+t[0:len(t)-1]。A.
B.
C.
D.
if A and B:
print("打开")
else:
print("信息错误")
if A r B:
print("打开")
else:
print("信息错误")
if A:
print("打开")
elif B:
print("打开")
else:
print("信息错误")
if A:
if B:
print("打开")
else:
print("信息错误")
相关试卷
这是一份浙江省衢州五校联盟2024-2025学年高二上学期期中联考信息技术试题(Word版附解析),文件包含浙江省衢州五校联盟2024-2025学年高二上学期期中联考信息技术试题Word版含解析docx、浙江省衢州五校联盟2024-2025学年高二上学期期中联考信息技术试题Word版无答案docx等2份试卷配套教学资源,其中试卷共25页, 欢迎下载使用。
这是一份浙江省金兰教育合作组织2024-2025学年高二上学期期中联考信息技术试题(Word版附解析),文件包含浙江省金兰教育合作组织2024-2025学年高二上学期期中考试技术试题-高中信息技术Word版含解析docx、浙江省金兰教育合作组织2024-2025学年高二上学期期中考试技术试题-高中信息技术Word版无答案docx等2份试卷配套教学资源,其中试卷共19页, 欢迎下载使用。
这是一份浙江省强基联盟2024-2025学年高二上学期10月联考信息技术试题(Word版附解析),文件包含浙江省强基联盟2024-2025学年高二10月联考技术试卷-高中信息技术Word版含解析docx、浙江省强基联盟2024-2025学年高二10月联考技术试卷-高中信息技术Word版无答案docx等2份试卷配套教学资源,其中试卷共17页, 欢迎下载使用。

