


第3章《物质构成的奥秘》-2024-2025学年九年级化学上学期期末复习专题训练(沪教版·全国)
展开
这是一份第3章《物质构成的奥秘》-2024-2025学年九年级化学上学期期末复习专题训练(沪教版·全国),共23页。
考点一构成物质的微粒
01 物质由微粒构成
【例1】化学是在分子、原子层次上研究物质性质、组成、结构与变化规律的科学。下列物质是由原子构成的是()
A.铜B.氯化氢C.氧化汞D.氧气
【变式1-1】下列物质中,由离子构成的是()
A.铝B.氢气C.金刚石D.氯化钠
【变式1-2】下列物质由分子构成的是()
A.氯化钠B.氢气C.金刚石D.铜
02 利用微粒的观点解释现象
【例2】下列宏观事实的微观解释正确的是()
A.将水体制成冰体积变大—水分子体积变大
B.氢气在氧气中燃烧生成水—化学反应中分子和原子都可以再分
C.自然界中水的天然循环—水分子不断运动且分子间的间隔发生改变
D.食物腐烂变质—食物中的分子种类不变,但分子的性质发生了变化
【变式2-1】宏微结合是化学学科特有的思维方式。下列对宏观事实的微观解释不正确的是()
A.水蒸气冷凝变成液态水,体积减小——温度降低,分子变小
B.自然界中水的天然循环——水分子不断运动的结果
C.氧气能支持燃烧,二氧化碳不能支持燃烧——物质的分子不相同,其化学性质不同
D.测体温时水银体温计中汞柱会上升——汞原子间隔变大
【变式2-2】下列现象的微观解释不正确的是()
A.花棚里香气扑鼻——分子在不停地运动
B.杜鹃花、月季花的香味不同——不同分子性质不同
C.鼻子能闻到花香却看不到物质进入鼻腔——分子很小
D.冬天花香不如夏天浓郁——温度降低,分子停止运动
考点二分子、原子和离子
01 构成原子的各粒子间的关系
【例1】中国科学院院士张青莲教授于1983年当选为国际原子量委员会委员,他主持测定了多种元素相对原子质量的新值,其中相对原子质量确定为152的铕元素的原子序数为63,则该铕原子的中子数为()
A.89B.152C.63D.215
【变式1-1】1992年,我国科学家首次发现了汞元素的一种新原子,这种汞原子的相对原子质量为208,中子数为80,这种汞原子的核外电子数为()
A.80B.128C.208D.288
【变式1-2】美国科学家劳伦斯·利费莫尔宣布他与俄罗斯科学家成功合成了一种核外电子数为118、中子数为179的超重元素原子,该原子的相对原子质量和质子数分别是()
A.297、118B.118、297C.118、179D.179、118
02 微粒结构示意图
【例2】如图为镁原子的结构示意图,下列有关镁原子的说法正确的是()
A.镁原子的核内质子数为12B.镁原子的核外电子数为2
C.镁原子在化学反应中易得到电子D.镁原子最外电子层达到了稳定结构
【变式2-1】钒是一种重要的金属资源,在钢中加入少量的钒,就能极大增强钢的弹性和强度,使之耐高温又抗奇寒。钒的原子结构示意图如图所示,下列说法不正确的是()
A.钒的化学性质和镁的化学性质相似
B.钒元素位于元素周期表第四周期
C.钒的原子结构示意图中x=10
D.该元素在化合物中一般显+2价
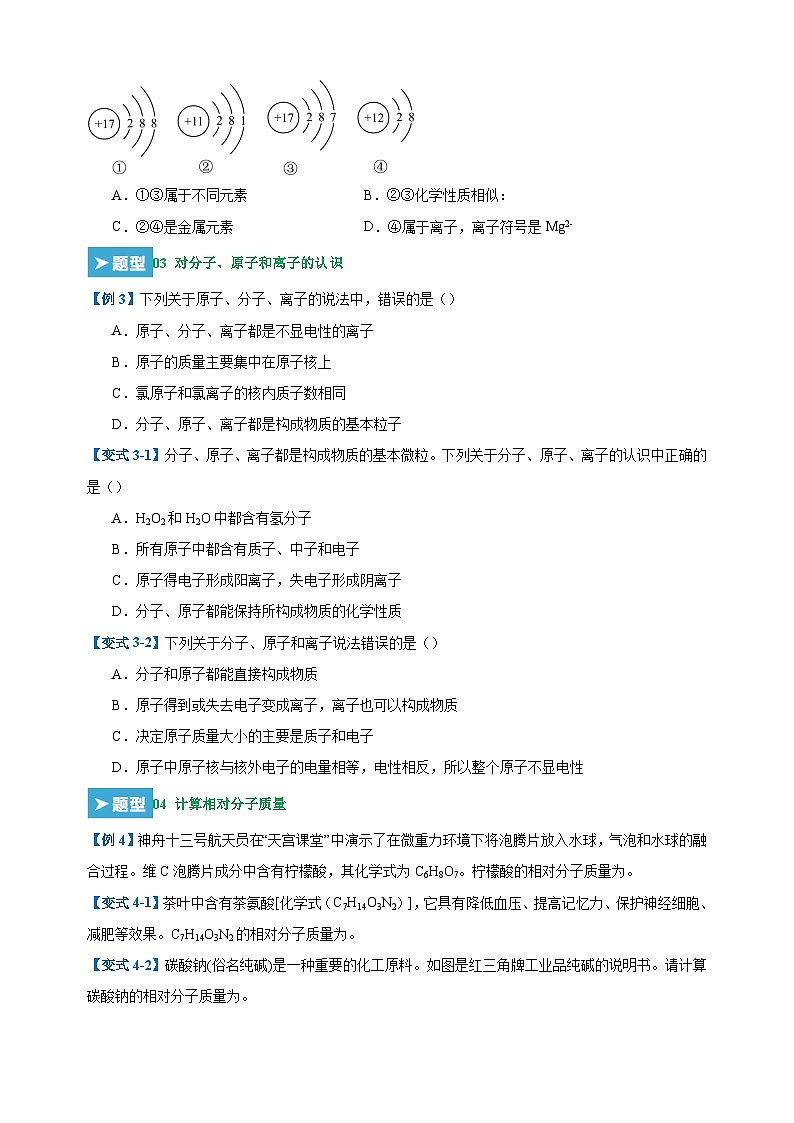
【变式2-2】下列关于四种粒子结构示意图说法正确的是()
A.①③属于不同元素B.②③化学性质相似:
C.②④是金属元素D.④属于离子,离子符号是Mg2-
03 对分子、原子和离子的认识
【例3】下列关于原子、分子、离子的说法中,错误的是()
A.原子、分子、离子都是不显电性的离子
B.原子的质量主要集中在原子核上
C.氯原子和氯离子的核内质子数相同
D.分子、原子、离子都是构成物质的基本粒子
【变式3-1】分子、原子、离子都是构成物质的基本微粒。下列关于分子、原子、离子的认识中正确的是()
A.H2O2和H2O中都含有氢分子
B.所有原子中都含有质子、中子和电子
C.原子得电子形成阳离子,失电子形成阴离子
D.分子、原子都能保持所构成物质的化学性质
【变式3-2】下列关于分子、原子和离子说法错误的是()
A.分子和原子都能直接构成物质
B.原子得到或失去电子变成离子,离子也可以构成物质
C.决定原子质量大小的主要是质子和电子
D.原子中原子核与核外电子的电量相等,电性相反,所以整个原子不显电性
04 计算相对分子质量
【例4】神舟十三号航天员在“天宫课堂”中演示了在微重力环境下将泡腾片放入水球,气泡和水球的融合过程。维C泡腾片成分中含有柠檬酸,其化学式为C6H8O7。柠檬酸的相对分子质量为。
【变式4-1】茶叶中含有茶氨酸[化学式(C7H14O3N2)],它具有降低血压、提高记忆力、保护神经细胞、减肥等效果。C7H14O3N2的相对分子质量为。
【变式4-2】碳酸钠(俗名纯碱)是一种重要的化工原料。如图是红三角牌工业品纯碱的说明书。请计算碳酸钠的相对分子质量为。
考点三元素与元素周期表
01 元素的概念
【例1】碳元素与氧元素的本质区别在于其原子的()不同
A.核外电子数B.最外层电子数
C.核电荷数D.中子数
【变式1-1】硒酵母片是一种含硒元素丰富的保健品,硒酵母片中的“硒”是指()
A.硒元素B.硒原子C.硒离子D.硒分子
【变式1-2】缺锌会导致生长迟缓,葡萄糖酸锌口服液能起到补锌的作用,这里的“锌”应理解为()
A.分子B.原子C.离子D.元素
02 元素符号
【例2】基于“宏观一微观一符号”建立联系是化学学科重要的思维方法。正确读写化学符号是学好化学的基础。下列元素符号书写正确的是()
A.铁:FEB.氟:FuC.钙:CaD.镁:mg
【变式2-1】下列符号中,能同时表示一种物质、一个原子和一种元素的是()
A.B.HC.ND.He
【变式2-2】化学符号“2N”表示()
A.一个氮分子B.两个氮原子C.氮气D.两个氮元素
03 物质的分类
【例3】下列生活中常见的物质属于化合物的是()
A.稀有气体B.纯牛奶C.氧化铁D.氧气
【变式3-1】下列物质按照混合物、氧化物、单质顺序排列的是()
A.四氧化三铁、水、高锰酸钾B.自来水、锰酸钾、氮气
C.空气、二氧化碳、氧气D.氯化钾、二氧化锰、氧化镁
【变式3-2】下列各图中“O”和“●”分别表示不同元素的原子,其中表示化合物的是()
A.B.C.D.
04 元素在自然界中的分布
【例4】地壳中含量最多的元素是()
A.FeB.OC.SiD.Al
【变式4-1】地壳中含量最多的非金属元素和金属元素组成化合物的化学式是()
A.Al2O3B.Fe2O3C.Fe3O4D.SiO2
【变式4-2】建立模型是学习化学的重要方法,下列模型正确的是()
A.物质组成及构成B.原子结构
C.空气成分模型D.地壳中元素含量
05 元素与人体健康
【例5】化学元素与人体健康密切相关,下列说法不正确的是()
A.人体缺钴、铁易得贫血症
B.人体内缺钙有可能导致骨骼疏松、畸形
C.人体缺碘和碘过量均会导致甲状腺疾病
D.微量的硒可以防癌,过量的硒可以治疗癌
【变式5-1】电影《夏洛特烦恼》的第一句台词:有的人缺钙,有的人缺铁,但我特缺面子!下列有关钙元素和铁元素说法正确的是()
A.严重缺钙会得侏儒症
B.缺铁易得骨质疏松症
C.钙元素是人体不可缺少的微量元素
D.铁元素是人体不可缺少的微量元素
【变式5-2】人体细胞中元素含量如图。有关说法正确的是()
A.氧元素主要来自吸入的空气B.磷元素是金属元素
C.钙元素是人体含量最多的金属元素D.硫和钾在人体中各占0.75%
06 元素周期表
【例6】掺铒光纤保障了光信号的高质量传输,铒元素在元素周期表中的信息如图所示。下列说法错误的是()
A.铒为金属元素B.铒原子的质子数是68
C.铒原子的质量是167.31D.铒原子的核外电子数是68
【变式6-1】为了安全,公共场所用氦气球代替氢气球。氦在元素周期表中的信息如下图,下列有关氦元素的说法不正确的是()
A.原子序数是2B.原子核内质子数为2
C.元素符号是HeD.相对原子质量为4.003g
【变式6-2】如图是元素周期表的一部分,下列说法正确的是()
A.甲元素组成单质的化学式为He2
B.原子序数:乙>丙>甲
C.氮元素的相对原子质量是14.01g
D.乙和丙的原子核外都有两个电子层
考点四化合价与化学式
01 化学式的书写及意义
【例1】关于CO2、MnO2、O2、H2O2四种物质,下列说法中正确的是()
A.都含有两个氧原子B.都含有氧元素
C.都含有一个氧分子D.都具有相同的性质
【变式1-1】铝制品表面常有一层致密的氧化铝薄膜,使铝制品耐腐蚀.下列氧化铝化学式正确的是()
A.B.C.D.
【变式1-2】下列物质化学式书写正确的是()
A.氧化钙CaO2B.氯化钠ClNaC.氯化铝AlCl3D.氧化铁FeO
【变式1-3】关于化学式H2O2,下列说法错误的是()
A.表示过氧化氢这种物质B.过氧化氢中氧元素的化合价为-1价
C.表示1个过氧化氢分子D.表示过氧化氢由2个H原子和2个O原子构成
02 化合价的计算
【例2】造纸工业中,次氯酸钙Ca(ClO)2常用于纸浆漂白。其中氯元素的化合价为()
A.+1B.+3C.+5D.+7
【变式2-1】磷及其化合物广泛应用于新能源汽车电池的制造,如LiFePO4,读作磷酸亚铁锂,锂元素的原子最外层电子数为1,那么磷元素的化合价是()
A.+1B.+3C.+5D.-3
【变式2-2】NaClO中Cl的化合价为()
A.+5B.+3C.0D.+1
03 化学符号的意义
【例3】化学用语是学好化学的基础。下列化学用语解释不正确的是()
A.2O:2个氧元素
B.:“2”表示一个镁离子带两个单位的正电荷
C.:“-2”表示硫化氢中硫元素为-2价
D.:“3”表示一个臭氧分子中含有3个氧原子
【变式3-1】化学用语是化学学习的重要组成部分,下列对化学用语的说明中,正确的是()
A.:表示两个硫酸根离子带两个单位的负电荷
B.H2O:表示水由两个氢原子和一个氧原子构成
C.2H:表示2个氢分子
D.He:表示氦元素,表示氦气这种气体,表示一个氦原子
【变式3-2】下列化学用语的使用及其表示的意义,都正确的是()
A.SO2:二氧化二硫由1个硫元素和2个氧元素组成
B.2H:氢气
C.Mg2+:表示带2个单位正电荷的镁离子
D.H2O:一个水分子由一个氢分子和一个氧原子构成
04 化学符号中数字的意义
【例4】下列化学符号中的数字“2”表示的意义不正确的是()
A.O2-——“2”表示一个氧离子带两个单位的负电荷
B.SO2——“2”表示一个二氧化硫分子中含有两个氧原子
C.2H——“2”表示两个氢分子
D.2Na+——“2”表示两个钠离子
【变式4-1】下列化学符号中数字“2”:表示的意义不正确的是()
A.O2中的“2”:两个氧原子
B.中的“-2”:表示氧化镁中氧元素的化合价为负二价
C.Ca2+中的“2+”:表示一个钙离子带两个单位的正电荷
D.2CO中的“2”:表示两个一氧化碳分子
【变式4-2】下列化学符号中的数字“2”的意义描述正确的是()
①2O3 ②2Al3+ ③O2 ④ ⑤H2O ⑥CO2 ⑦Fe2+ ⑧2He
A.表示物质中元素化合价的有④⑦B.表示一个分子中某种原子的个数的有③⑤⑥
C.表示分子个数的有①⑧D.表示一个离子所带电荷数的有②⑦
【变式4-3】在化学世界里没有生命的阿拉伯数字也变得鲜活起来,它们在不同的位置表示着不同的含义,下列化学符号中数字“2”表示的意义错误的是()
A.中的“2”表示一个硫离子带两个单位负电荷
B.中的“2”表示两个三氧化硫分子
C.中的“2”表示两个氧原子
D.中的“2”表示氧化镁中镁元素的化合价为+2价
05 纯净物化学式的计算
【例5】10月17日,肺炎支原体感染相关药物“阿奇霉素(C38H72N2O12)”登顶热搜,但市民需注意,药不能随便吃,下列关于阿奇霉素的说法正确的是()
A.阿奇霉素是由四种非金属组成的
B.阿奇霉素由38个碳原子、72 个氢原子、2个氮原子、12 个氧原子构成
C.阿奇霉素的相对分子质量是748 g
D.阿奇霉素中碳元素的质量分数最大
【变式5-1】微信热传的“苯宝宝表情包”中,苯(化学式C6H6)是一种重要的化工原料,有关苯的说法正确的是()
A.苯分子由碳、氢两种元素组成B.苯由6个碳原子和6个氢原子构成
C.苯中质量分数最大的是碳元素D.苯是氧化物
【变式5-2】在“一带一路”的建设中,我国为沿线国家和地区提供了多种领先的化工催化剂,脯氨酸就是一种常见的有机催化剂,其化学式为C5H9NO2。下列有关说法不正确的是()
A.脯氨酸不属于氧化物
B.脯氨酸中碳、氢、氮、氧四种元素的质量比为5:9:1:2
C.每个脯氨酸分子由5个碳原子、9个氢原子、1个氮原子、2个氧原子构成
D.脯氨酸中碳元素的质量分数最大
06 有关不纯物质化学式的计算
【例6】在农业科研实验室里,可用一定量的NH4NO3和K2SO4的固体混合物配制无土栽培营养液。已知固体混合物中氮元素的质量分数为14%,则固体混合物中K2SO4的质量分数为()
A.85%B.80%C.65%D.60%
【变式6-1】在SO2和SO3组成的混合物中,硫原子与氧原子的个数比为3: 7,混合物中SO2和SO3质量的最简比为()
A.3:7B.2:1C.8:5D.4:5
【变式6-2】有C2H4和C4H8和C2H4O2组成的混合物,其中氢元素的质量分数12%,则氧元素的质量分数为()
A.16%B.18%C.36%D.72%
红三角
品名:纯碱
化学式:Na2CO3
含量:≥96%
杂质:NaCl等
参考答案
考点一构成物质的微粒
01 物质由微粒构成
【例1】A
【解析】A、铜是直接由铜原子构成的,符合题意;
B、氯化氢是由氯化氢分子构成的,不符合题意;
C、氧化汞是由氧化汞分子构成的,不符合题意;
D、氧气是由氧分子构成的,不符合题意。
故选A。
【变式1-1】D
【解析】A、铝是由原子直接构成,该选项不符合题意;
B、氢气是由分子构成,该选项不符合题意;
C、金刚石由碳原子构成,该选项不符合题意;
D、氯化钠是由钠离子和氯离子构成,该选项符合题意。
故选D。
【变式1-2】B
【解析】A、氯化钠由钠离子和氯离子构成,不是由分子构成的,错误;
B、氢气是气体单质,由氢分子构成,是由分子构成的,正确;
C、金刚石是固态非金属单质,直接由碳原子构成,不是由分子构成的,错误;
D、铜是金属单质,直接由铜原子构成,不是由分子构成的,错误。
故选B。
02 利用微粒的观点解释现象
【例2】C
【解析】A、将水体制成冰体积变大,是因为水分子间的间隔变大,水分子体积不变,故A解释错误;
B、氢气在氧气中燃烧生成水,是因为氢分子和氧分子分别分成了氢原子和氧原子,然后氢原子、氧原子重新组合形成水分子,该事实说明分子是可以再分的,分子在化学变化中不能再分,故B解释错误;
C、自然界的水循环是由于水的三态变化引起,水的三态变化过程中水分子之间的间距在不断发生变化,且水分子在不停运动,故C解释正确;
D、食物腐烂变质,有新物质生成,属于化学变化,食物中的分子种类发生改变,其性质也相应改变,故D解释错误;
故选:C。
【变式2-1】A
【解析】A、水蒸气冷凝变成液态水的过程中,分子大小不变,分子间的间隔减小,该选项解释不正确;
B、水的天然循环主要为水的三态转化,这是水分子不断运动的结果,该选项解释正确;
C、氧气和二氧化碳的分子构成不同,则它们的化学性质不同,该选项解释正确;
D、测体温时水银体温计中汞柱会上升,是因为温度升高,汞原子间隔变大,该选项解释正确。
故选A。
【变式2-2】D
【解析】A、能闻到花香,是因为分子在不停地运动,该选项解释正确;
B、杜鹃花、月季花的香味不同,是因为分子不同,化学性质不同,该选项解释正确;
C、能闻到花香却看不到物质进入鼻腔,是因为分子很小,该选项解释正确;
D、分子在不断运动,冬天花香不如夏天浓郁,是因为温度越高,分子运动越剧烈,该选项解释不正确。
故选D。
考点二分子、原子和离子
01 构成原子的各粒子间的关系
【例1】A
【解析】原子序数=原子的质子数,相对原子质量≈质子数+中子数,则该铕原子的中子数为152-63=89,故选A。
【变式1-1】B
【解析】相对原子质量≈质子数+中子数,原子的质子数=核外电子数,则汞原子的核外电子数为208-80=128,故选B。
【变式1-2】A
【解析】在原子中,质子数=核外电子数,由于该元素核外电子数为118,所以该原子的质子数为118;
在原子中,相对原子质量=质子数+中子数,所以该元素的相对原子质量=118+179=297;
故选:A。
02 微粒结构示意图
【例2】A
【解析】A、结构示意图中圆圈内数字表示质子数,镁原子的核内质子数为12。符合题意;
B、结构示意图弧线表示电子层,弧线上的数字表示该层电子数,所以镁原子的核外电子数为2+8+2=12。不符合题意;
C、镁原子最外层电子数为2,小于4,在化学反应中容易失去电子。不符合题意;
D、镁原子最外电子层电子数为2,且有多个电子层,没有达到稳定结构。不符合题意;
故选A。
【变式2-1】C
【解析】A、原子结构示意图中最外层电子数相同,原子的化学性质相似,据图可知,钒的最外层电子数2与镁原子最外层电子数相同,所以钒的化学性质和镁的化学性质相似。A正确;
B、原子结构示意图中电子层数=周期数,据图可知,钒元素的电子层数为4,所以钒元素位于元素周期表第四周期。B正确;
C、据图可知,23=2+x+11+2,解得x=8。即钒的原子结构示意图中x=8。C不正确;
D、据图可知,钒的原子结构示意图中最外层电子数为2,在化学反应中易失去,带2个单位正电荷,所以该元素在化合物中一般显+2价。D正确。
故选C。
【变式2-2】C
【解析】A、同种元素质子数一定相同,①③的质子数都是17,所以两者属于同种元素,故A选项说法不正确,不符合题意;
B、因为元素的化学性质和最外层电子数关系密切,所以最外层电子数相同则化学性质相似,由于②③的最外层电子数分别是1、7,化学性质不相似,故B选项说法不正确,不符合题意;
C、由②粒子的结构示意图可知,核内的质子数是11,属于钠元素,元素的名称带有“钅”字旁,属于金属元素;由④粒子的结构示意图可知,核内的质子数是12,属于镁元素,元素的名称带有“钅”字旁,属于金属元素,故C选项说法正确,符合题意;
D、由④粒子的结构示意图可知,质子数>核外电子数,为阳离子,由离子的表示方法为在表示该离子的元素符号右上角,标出该离子所带的正负电荷数,数字在前,正负号在后,带1 个电荷时,1 要省略。若表示多个该离子,就在其离子符号前加上相应的数字,其离子符号为Mg2+,故D选项说法不正确,不符合题意。
故选C。
03 对分子、原子和离子的认识
【例3】A
【解析】A、原子、分子都是不显电性的中性粒子,离子是带电的粒子,说法错误;
B、原子是由电子和原子核构成,电子的质量很小,忽略不计,因此原子的质量主要集中在原子核上,说法正确;
C、原子得失电子转化为离子,是原子的最外层电子发生变化,而核电荷数保持不变,即氯原子和氯离子的核内质子数相同,说法正确;
D、分子、原子、离子都是构成物质的基本粒子,说法正确;
故选A。
【变式3-1】D
【解析】A、H2O2是由过氧化氢分子构成的,H2O是由水分子构成的,H2O2和H2O中都含有氢元素,H2O2分子和H2O分子中都含有氢原子,故A说法错误;
B、所有原子中都含有质子和电子,不一定含有中子,例如氢原子中没有中子,故B说法错误;
C、原子失电子带正电,形成阳离子,原子得电子带负电,形成阴离子,故C说法错误;
D、分子、原子都能保持所构成物质的化学性质,故D说法正确;
故选:D。
【变式3-2】C
【解析】A、物质是由分子、原子、离子等粒子构成,分子和原子都能直接构成物质,故A正确;
B、原子如果得到电子变成阴离子,失去电子就变成阳离子,离子也可以构成物质,故B正确;
C、原子由原子核与核外电子构成,原子核由质子和中子构成,由于电子质量仅是质子或中子质量的1/1836倍,可忽略不计,所以原子质量主要集中在原子核上,决定原子质量大小的主要是质子和中子,故C错误;
D、原子中原子核带正电,核外电子带负电,电量相等,电性相反,所以整个原子不显电性,故D正确。
故选C。
04 计算相对分子质量
【例4】192
【解析】柠檬酸的相对分子质量为12×6+1×8+16×7=192。
【变式4-1】(2023上·江苏徐州·九年级统考期中)茶叶中含有茶氨酸[化学式(C7H14O3N2)],它具有降低血压、提高记忆力、保护神经细胞、减肥等效果。C7H14O3N2的相对分子质量为。
【答案】174
【解析】(1)C7H14O3N2的相对分子质量为:。
【变式4-2】106
【解析】由化学式可知,碳酸钠的相对分子质量为23×2+12+16×3=106。
考点三元素与元素周期表
01 元素的概念
【例1】C
【解析】决定元素种类的为质子数或核电荷数,则碳元素与氧元素的本质区别在于其原子的质子数或核电荷数不同,故选C。
【变式1-1】A
【解析】物质是元素组成的,硒酵母片是一种含硒元素丰富的保健品,这里的“硒”不是指单质、分子、原子、离子等具体形式,这里所指的“硒”是强调存在的元素,与具体形态无关,故选A。
【变式1-2】D
【解析】葡萄糖酸锌口服液中的“锌”不是以分子、原子、离子等形式存在,这里所指的“锌”是强调存在的元素,与具体形态无关。故选:D。
02 元素符号
【例2】C
【解析】A、由两个字母表示的元素符号,第一个字母大写,第二个字母必须小写,故铁元素表示为:Fe,不符合题意;
B、由一个字母表示的元素符号,要大写,故氟元素表示为:F,不符合题意;
C、由两个字母表示的元素符号,第一个字母大写,第二个字母必须小写,故钙元素表示为:Ca,符合题意;
D、由两个字母表示的元素符号,第一个字母大写,第二个字母必须小写,故镁元素表示为:Mg,不符合题意。
故选C。
【变式2-1】D
【解析】A、O2该符号是氧气的化学式,不是元素符号,故A不符合题意;
B、H属于气态非金属元素,可表示氢元素,表示一个氢原子,但不能表示一种物质,故B不符合题意;
C、N属于气态非金属元素,可表示氮元素,表示一个氮原子,但不能表示一种物质,故C不符合题意;
D、He属于稀有气体元素,可表示氦元素,表示一个氦原子,还能表示氦气这一物质,故D符合题意;
故选:D。
【变式2-2】B
【分析】用元素符号来表示一个原子,表示多个该原子,就在其元素符号前加上相应的数字,“2N”表示2个氮原子。
【解析】A、一个氮分子表示为N2,故选项错误;
B、“2N”表示2个氮原子,故选项正确;
C、氮气表示为N2,故选项错误;
D、元素只讲种类、不讲个数,故选项错误;
故选:B。
03 物质的分类
【例3】C
【解析】A、稀有气体中含有氦气、氖气、氩气等物质,属于混合物,故A错;
B、纯牛奶中含有蛋白质、油脂、水分等物质,属于混合物,故B错;
C、氧化铁是由一种物质组成,属于纯净物,由不同元素组成,属于化合物,故C正确;
D、氧气是由一种元素组成的纯净物,属于单质,故D错。
故选C。
【变式3-1】C
【解析】A、四氧化三铁由同种物质组成,属于纯净物;水是由H、O元素组成的化合物,属于氧化物;高锰酸钾是由K、Mn、O三种元素组成的纯净物,属于化合物,不符合题意;
B、自来水是由水、可溶性杂质等混合而成,属于混合物;锰酸钾是由K、Mn、O三种元素组成的化合物,不属于氧化物,氮气是由氮元素组成的纯净物,属于单质,不符合题意;
C、空气是由氮气、氧气等混合而成,属于混合物;二氧化碳是由C、O元素组成的化合物,属于氧化物,氧气是由氧元素组成的纯净物,属于单质,符合题意;
D、氯化钾由同种物质组成,属于纯净物,二氧化锰是由Mn、O元素组成的化合物,属于氧化物,氧化镁是由Mg、O元素组成的纯净物,属于化合物,不符合题意。
故选C。
【变式3-2】A
【解析】A、图中三个分子构成相同,为同种物质的分子,所示物质为纯净物,每个分子是由不同种原子所构成,是化合物的分子,故A选项符合题意;
B、图中所示的是一种原子构成的三个相同分子,所示物质不是化合物,而是单质,故B选项不符合题意;
C、图中三个分子构成均不同,是三种不同物质的分子,所以该物质是混合物,故C选项不符合题意;
D、图中所示的是一种原子构成的三个相同分子,所示物质不是化合物,而是单质,故D选项不符合题意。
故选A。
04 元素在自然界中的分布
【例4】B
【解析】地壳中元素含量前五位的由高到低依次为氧、硅、铝、铁、钙,因此含量最多的元素是氧元素,元素符号为O。
故选B。
【变式4-1】A
【解析】地壳里各元素的含量由多到少的顺序排列依次是氧,硅,铝,铁,因此地壳中含量最多的金属元素是Al,非金属元素是O,铝元素的化合价为+3,氧元素的化合价-2,所组成的化合物化学式为 Al2O3;
故选:A。
【变式4-2】A
【解析】A、元素可以组成物质,分子、原子、离子可以构成物质,原子可以构成分子,分子可以裂解成原子,原子通过得失电子可以形成离子,故正确;
B、原子核由质子和中子构成,模型中质子不在原子核内,故错误;
C、按体积计算,空气由78%N2和21%O2,还有1%其他成分组成,模型描述与事实不相符,故错误;
D、地壳中元素含量在前五位由多到少的顺序是:氧、硅、铝、铁、钙,故错误。
故选:A。
05 元素与人体健康
【例5】D
【解析】A、人体缺钴、铁,会导致贫血,不符合题意;
B、幼儿及青少年缺钙易患佝偻病,老年人缺钙易患骨质疏松,故人体内缺钙有可能导致骨骼疏松、畸形,不符合题意;
C、人体缺碘和碘过量均会导致甲状腺肿大,不符合题意;
D、缺硒可能会引起表皮角质化和癌症,但是摄入硒过高,会使人致癌,符合题意。
故选D。
【变式5-1】D
【解析】A、幼儿及青少年缺钙易患佝偻病,老年人缺钙易患骨质疏松,缺锌会导致食欲不振、发育不良,生长迟缓,故缺锌会得侏儒症,不符合题意;
B、缺铁易患贫血,不符合题意;
C、钙元素属于常量元素,不符合题意;
D、铁元素是血红蛋白的成分,能帮助氧的运输,铁元素是人体不可缺少的微量元素,符合题意。
故选D。
【变式5-2】C
【解析】A、人体细胞中含量最多的物质是水,水由H、O元素组成,故氧元素主要来自水,不是来自吸入的空气,故A说法错误;
B、磷带有石字旁,属于固态非金属元素,故B说法错误;
C、钙元素是人体含量最多的金属元素,故C说法正确;
D、由图可知,硫和钾等元素在人体中的含量是1.5%,但是硫和钾各自的含量无法确定,故D说法错误;
故选:C。
06 元素周期表
【例6】C
【解析】A、铒的元素名称带“钅”,属于金属元素,故说法正确;
B、由元素周期表一格知,左上角数字为原子序数,原子中原子序数等于质子数,则铒原子的质子数是68,故说法正确;
C、由元素周期表一格知,最下方数字为相对原子质量,相对原子质量单位为“1”,则铒原子的相对原子质量是167.3,故说法错误;
D、原子中,原子序数=质子数=核外电子数,则铒原子的核外电子数是68,故说法正确。
故选C。
【变式6-1】D
【解析】由氦在元素周期表中的信息图可知:
A、原子序数(左上数字)是2,说法正确;
B、根据原子序数=核电荷数=质子数=核外电子数,则原子核内质子数为2,说法正确;
C、元素符号(右上)是He,说法正确;
D、相对原子质量(下面数字)是4.003,单位是“1”,不是克,说法不正确。
故选:D。
【变式6-2】D
【解析】A.甲元素是氦元素,氦是稀有气体元素,由于稀有气体元素组成的单质是单原子分子,所以氦气的化学式为He,故A错误;
B.元素周期表按原子序数递增排列,即按照原子序数的顺序从左至右进行排列,由上而下,电子层数递增,所以原子序数是丙>乙>甲,故B错误;
C.相对原子质量单位为“1”,不是“g”,故C错误;
D.乙和丙位于第二周期,周期数与原子电子层数一致,所以乙和丙的原子核外都有两个电子层,故D正确。
故选:D。
考点四化合价与化学式
01 化学式的书写及意义
【例1】B
【解析】A、CO2、MnO2、O2、H2O2四种物质分别是由二氧化碳分子、二氧化锰分子、氧分子、过氧化氢分子构成的,它们的1个分子中含有2个氧原子,错误;
B、由四种物质的化学式可知,四种物质中都含有氧元素,正确;
C、化学符号右下角的数字,表示一个该微粒中所含该原子的数目;根据CO2、MnO2、O2、H2O2四种物质化学式可知,它们的1个分子都含有2个氧原子,不含有氧分子,错误。
D、四种物质的分子的构成不同,不同种的分子性质不同,则四种物质具有不同的性质,错误。
故选B。
【变式1-1】A
【解析】氧化铝中,铝元素化合价为+3价,氧元素化合价为-2价,则化学式为Al2O3,故选A。
【变式1-2】C
【解析】A、氧化钙中钙元素显+2价,氧元素显-2价,化学式为:CaO,不符合题意;
B、氯化钠中钠元素显+1价,氯元素显-1价,书写化学式时,一般金属元素符号写在左边,非金属元素符号写在右边,其化学式为:NaCl,不符合题意;
C、氯化铝中铝元素显+3价,氯元素显-1价,化学式为:AlCl3,符合题意;
D、氧化铁中铁元素显+3价,氧元素显-2价,化学式为:Fe2O3,不符合题意。
故选C。
【变式1-3】D
【解析】A、根据化学式的含义,宏观上,H2O2能表示过氧化氢这种物质,选项正确;
B、过氧化氢中,氢元素显+1价,由化学式H2O2以及化学式代数和为零可得,氧元素显-1价,选项正确;
C、过氧化氢是由大量过氧化氢分子聚集而成,微观上,H2O2能表示1个过氧化氢分子,选项正确;
D、过氧化氢是由过氧化氢分子构成的,H2O2只能描述成1个过氧化氢分子是由2个氢原子和2个氧原子构成的,选项错误。
故选D。
02 化合价的计算
【例2】A
【解析】次氯酸钙中,钙元素显+2价,氧元素显-2价,设氯元素的化合价是x,根据在化合物中正负化合价代数和为零,可得:(+2)+2x+(-2)×2=0,则x=+1价。
故选:A。
【变式2-1】C
【解析】锂元素的原子最外层电子数为1,容易失去1个电子,在化合物中显+1价,铁元素为+2价,氧元素为-2价,设磷元素的化合价为x,根据在化合物中正负化合价代数和为零可得,(+1)+(+2)+x+(-2)×4=0,x=+5。故选C。
【变式2-2】D
【解析】NaClO中,钠显+1价,O显-2价,设氯元素的化合价为x,则有:(+1)+x+(-2)=0,x=+1;
故选D。
03 化学符号的意义
【例3】A
【解析】A、元素符号前面的数字表示原子个数,2O表示2个氧原子。A不正确;
B、元素符号右上角的数字表示一个离子所带的电荷数,Mg2+中的“2”表示一个镁离子带两个单位的正电荷。B正确;
C、元素符号正上方的数字表示元素的化合价,中“-2”表示硫化氢中硫元素为-2价。C正确;
D、元素符号右下角的数字表示一个分子中某原子的个数,O3中的“3”表示一个臭氧分子中含有3个氧原子。D正确。
故选A。
【变式3-1】D
【解析】A、离子符号前的系数表示离子的个数;-表示2个硫酸根离子,故选项错误;
B、化学式可以表示一个分子,故H2O表示一个水分子,故选项错误;
C、元素符号前的系数表示原子的个数,2H表示两个氢原子,故选项错误;
D、元素符号可以表示该元素,也可以表示该元素的一个原子,由原子构成的物质可以表示元素,也可以表示该原子,还可以表示该物质,He表示氦元素,表示氦这种气体,表示一个氦原子,故选项正确;
故选:D。
【变式3-2】C
【解析】A、元素只讲种类、不讲个数,错误;
B、化学符号前面的数字,表示微粒的个数;2H:表示2个氢原子,错误;
C、化学符号右上角的数字,表示一个该离子所带的电荷数,Mg2+表示带2个单位正电荷的镁离子,正确;
D、H2O可表示一个水分子由一个氧原子和2个氢原子构成,水分子中不含氢分子,错误。
故选C。
04 化学符号中数字的意义
【例4】C
【解析】A、O2-中的数字“2”表示一个氧离子带两个单位的负电荷,故A正确;
B、SO2中的数字“2”表示一个二氧化硫分子中含有两个氧原子,故B正确;
C、2H中的数字“2”表示两个氢原子,故C错误;
D、2Na+中的数字“2”表示两个钠离子,故D正确。
故选C。
【变式4-1】A
【解析】A、右下角的数字表示几个原子构成一个分子,O2中的“2”:表示一个氧气分子由两个氧原子构成正确,错误;
B、元素符号正上方的数字表示元素的化合价,中“-2”:表示氧化镁中氧元素的化合价为负二价,正确;
C、Ca2+中的“2+”:表示一个钙离子带两个单位的正电荷,正确;
D、符号前面的数字,表示原子、分子或离子的个数,2CO中的“2”:表示两个一氧化碳分子正确,正确。
故选:A。
【变式4-2】B
【解析】A、化合价书写在元素符号的正上方,故表示物质中元素化合价的有④,没有⑦,⑦中的2表示一个亚铁离子所带电荷数,说法错误;
B、一个分子中原子的个数就是在化学式中元素符号右下角的数字,故表示一个分子中某种原子的个数的有③⑤⑥,说法正确;
C、由分子构成的物质,在化学式的前面加上数字表示分子的个数,故表示分子个数的有①,没有⑧,⑧中2表示2个氦原子,说法错误;
D、离子所带的电荷数书写在元素符号的右上角,故数字“2”表示一个离子所带电荷数的有⑦,②中的2表示2个铝离子,说法错误。
故选:B。
【变式4-3】C
【解析】A、离子符号中标在元素符号右上角的数字表示1个离子所带的电荷数,中的“2”表示一个硫离子带两个单位负电荷,故选项正确;
B、化学式前面的数字表示分子个数,中的“2”表示两个三氧化硫分子,故选项正确;
C、标在化学式元素符号右下角的数字表示一个分子中所含原子的数目,中的“2”表示1个二氧化硫分子中含有2个氧原子,故选项错误;
D、标在元素符号正上方的数字表示该元素化合价,中的“2”表示氧化镁中镁元素的化合价为+2价,故选项正确。
故选C。
05 纯净物化学式的计算
【例5】D
【解析】A、由阿奇霉素化学式可知,阿奇霉素是由碳、氢、氮、氧四种非金属元素组成的,不是由非金属组成。A不正确;
B、由阿奇霉素化学式可知,1个阿奇霉素分子由38个碳原子、72 个氢原子、2个氮原子、12 个氧原子构成。B不正确;
C、由阿奇霉素化学式可知,阿奇霉素的相对分子质量=12×38+1×72+14×2+16×12=748。C不正确;
D、阿奇霉素中碳元素的质量分数=;
阿奇霉素中氢元素的质量分数=;
阿奇霉素中氮元素的质量分数=;
阿奇霉素中氧元素的质量分数=。
所以阿奇霉素中碳元素的质量分数最大。D正确。
故选D。
【变式5-1】C
【解析】A、分子是由原子构成的,物质是由元素组成的,苯分子是由碳原子与氢原子构成的,苯是由碳、氢两种元素组成的,说法错误;
B、苯是由苯分子构成的,而不是由原子直接构成的,一个苯分子是由6个碳原子与6个氢原子构成的,说法错误;
C、由苯的化学式C6H6可知,其中碳元素和氢元素的质量比为,质量分数最大的是碳元素,说法正确;
D、氧化物是由两种元素组成,其中一种元素是氧元素的化合物,苯是由碳、氢两种元素组成的,不属于氧化物,说法错误。
故选C。
【变式5-2】B
【解析】A、由两种元素组成其中一种元素是氧元素的纯净物叫做氧化物,脯氨酸是由碳、氢、氮、氧四种元素组成故不属于氧化物,故A正确;
B、由脯氨酸的化学式可知,脯氨酸中碳、氢、氮、氧四种元素的质量比为(12×5):(1×9):(14×1):(16×2)=60:9:4:32,故B不正确;
C、脯氨酸是由脯氨酸分子构成的,脯氨酸分子是由原子构成的所以一个脯氨酸分子由5个碳原子、9个氢原子、1个氮原子和2个氧原子构成的,故C正确;
D、由脯氨酸的化学式可知,脯氨酸中碳、氢、氮、氧四种元素的质量比为(12×5):(1×9):(14×1):(16×2)=60:9:4:32,则脯氨酸中碳元素的质量分数最大,故D正确。
故选B。
06 有关不纯物质化学式的计算
【例6】D
【解析】中氮元素的质量分数为,由于在混合物中氮元素的质量分数为,则硝酸铵在混合物中的质量分数则为,所以固体混合物中的质量分数为;
故选:D。
【变式6-1】C
【解析】在SO2和SO3组成的混合物中,硫原子与氧原子的个数比为3:7,设二氧化硫分子、三氧化硫分子的个数分别为x 和y,则( x + y ):(2x+3y)=3:7, x : y =2:1,硫的相对原子质量为32,氧的相对原子质量为16,则混合物中SO2和SO3质量的最简比[2(32+162)]:[(32+163)]=128:80=8:5。
故选C。
【变式6-2】A
【解析】由化学式可知,该混合物中,三种物质的化学式可改写为:(CH2)2、(CH2)4、(CH2)2O2,则该混合物中,C、H元素的质量比为:12:2=6:1,该混合物中氢元素的质量分数为12%,则该混合物中碳元素的质量分数为:,故氧元素的质量分数为:1-12%-72%=16%。
故选A。
相关试卷
这是一份1.3.2 怎样学习化学(专题训练2)(含答案) 2024-2025学年九年级化学上册同步知识解读与专题训练(沪教版2024),文件包含132怎样学习化学专题训练2教师版2024-2025学年九年级化学上册同步知识解读与专题训练沪教版2024pdf、132怎样学习化学专题训练2学生版2024-2025学年九年级化学上册同步知识解读与专题训练沪教版2024pdf等2份试卷配套教学资源,其中试卷共30页, 欢迎下载使用。
这是一份1.3.1 怎样学习化学(专题训练1)(含答案) 2024-2025学年九年级化学上册同步知识解读与专题训练(沪教版2024),文件包含131怎样学习化学专题训练1教师版2024-2025学年九年级化学上册同步知识解读与专题训练沪教版2024pdf、131怎样学习化学专题训练1学生版2024-2025学年九年级化学上册同步知识解读与专题训练沪教版2024pdf等2份试卷配套教学资源,其中试卷共35页, 欢迎下载使用。
这是一份1.2 化学研究什么(专题训练)(含答案) 2024-2025学年九年级化学上册同步知识解读与专题训练(沪教版2024),文件包含12化学研究什么专题训练教师版2024-2025学年九年级化学上册同步知识解读与专题训练沪教版2024pdf、12化学研究什么专题训练学生版2024-2025学年九年级化学上册同步知识解读与专题训练沪教版2024pdf等2份试卷配套教学资源,其中试卷共31页, 欢迎下载使用。