2025届河南省名校联盟高三阶段检测(四)生物试题
展开
这是一份2025届河南省名校联盟高三阶段检测(四)生物试题,共10页。试卷主要包含了未知等内容,欢迎下载使用。
一、未知
1.蜜蜂的受精卵(2N=32)发育成幼虫后,若以蜂王浆为食,则发育成蜂王;若以花粉和花蜜为食,则发育成工蜂。雄蜂是由未受精的卵细胞发育而来的。下列与蜜蜂相关的叙述,正确的是( )
A.蜜蜂和果蝇的性别决定方式都是XY型
B.雄蜂的同源染色体在减数分裂Ⅰ后期分离
C.蜂王、雄蜂、工蜂各司其职是协同进化的结果
D.蜂王和工蜂在形态、结构等方面的差异与表观遗传有关
2.光/温敏不育系水稻的不育性受隐性核基因r控制。同一光/温敏不育系水稻在短日照、低温下花粉可育,在长日照、高温下表现为雄性不育(植株花粉败育,而雌配子可育)。光/温敏不育系水稻和恢复系水稻杂交,子代全为雄性可育水稻。下列叙述错误的是( )
A.只考虑育性基因组成,光/温敏不育系水稻的基因型为rr
B.只考虑育性基因组成,恢复系的基因型可能是RR或Rr
C.利用光/温敏不育系水稻可以大量繁殖不育系的种子
D.光/温敏不育系水稻的育性受基因的控制,也受环境的影响
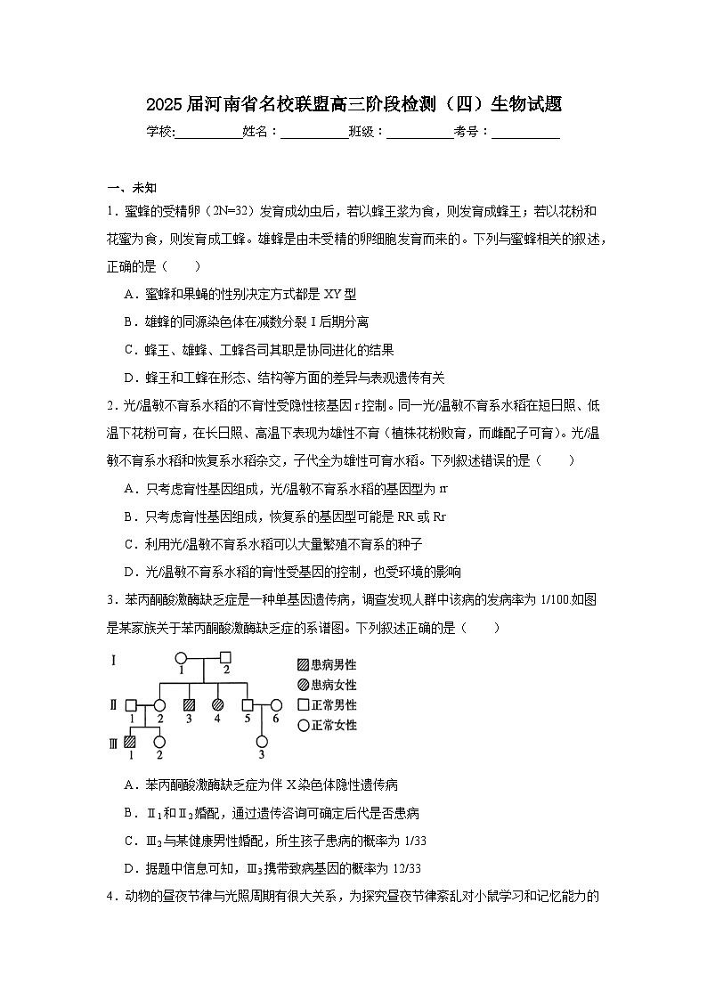
3.苯丙酮酸激酶缺乏症是一种单基因遗传病,调查发现人群中该病的发病率为1/100.如图是某家族关于苯丙酮酸激酶缺乏症的系谱图。下列叙述正确的是( )
A.苯丙酮酸激酶缺乏症为伴X染色体隐性遗传病
B.Ⅱ1和Ⅱ2婚配,通过遗传咨询可确定后代是否患病
C.Ⅲ2与某健康男性婚配,所生孩子患病的概率为1/33
D.据题中信息可知,Ⅲ3携带致病基因的概率为12/33
4.动物的昼夜节律与光照周期有很大关系,为探究昼夜节律紊乱对小鼠学习和记忆能力的影响,将健康小鼠随机均分成节律正常组和节律紊乱组。节律正常组给予光照12小时和黑暗12小时交替处理;节律紊乱组给予光照2小时+黑暗4小时与光照4小时+黑暗2小时交替处理。6个月后,利用水迷宫实验(让小鼠在加了墨水的水中寻找水中平台)测定小鼠的学习和记忆能力,结果如下表。下列相关叙述错误的是( )
A.调节生物节律的神经中枢位于下丘脑
B.本实验的无关变量有小鼠的年龄、大小、生理状态等
C.该实验结果表明,节律紊乱提高了小鼠的学习和记忆能力
D.外界的光照信号是使生物昼夜节律与外界环境同步的重要诱导信号
5.1型糖尿病(T1DM)多由自身免疫系统破坏胰岛细胞导致胰岛素绝对缺乏所致,而自身免疫性甲状腺功能减退症(简称甲减)是影响甲状腺功能的另一种自身免疫性疾病,两者可能共享某些遗传或环境触发因素。研究表明,T1DM与自身免疫性甲减经常共存,且自身免疫性甲减的存在可能增加T1DM患者慢性并发症的风险,是T1DM患者主要的致死和致残原因。下列说法正确的是( )
A.1型糖尿病(T1DM)患者可以通过口服胰岛素进行治疗
B.甲减患者体内促甲状腺激素水平升高,甲状腺激素水平降低
C.自身免疫性甲减患者表现为怕热、食欲减退、易疲累和性情急躁等症状
D.自身免疫性甲减导致人体基础代谢率升高,加速糖尿病患者对葡萄糖的代谢
6.长日照植物是指在一个昼夜周期中,日照长度大于一定临界日长才能开花的植物;短日照植物是指在一个昼夜周期中,日照长度小于一定临界日长才能开花的植物。科研人员以菊花为材料做了开花与日照时间相关性的实验,如图所示。下列叙述正确的是( )
A.本实验的自变量为日照时间长短,因变量为能否开花
B.接收光信号的光敏色素只分布在叶片上,不分布在花芽上
C.根据甲组和乙组的实验结果可判断,菊花为短日照植物
D.比较丙组和丁组可知,菊花开花与叶片接收光照的时间有关
7.鹅掌楸是我国特有的珍稀植物,喜光及温暖湿润的气候,有一定的耐寒性,在干旱土地上生长不良。下列相关叙述错误的是( )
A.气温、干旱等属于影响种群密度的非密度制约因素
B.气候由干燥变湿润,有利于鹅掌楸种群数量的增加
C.正反馈调节机制有利于维持鹅掌楸种群密度的相对稳定
D.采伐与鹅掌楸生态位高度重叠的部分植物,有利于其种群数量的增加
8.某农田弃耕后,很快长满各种杂草,几年后,各种灌木又生长起来。随着时间推移,这块农田演变成了另一种生物群落,演变过程如图所示。下列叙述正确的是( )
A.在a至c时间段,该生态系统的抵抗力稳定性不断提高
B.在b至d时间段,群落中所有动物的环境容纳量都在逐渐增大
C.c时刻群落的物种数量与群落分层一般多于b时刻,且不存在杂草
D.该群落的演替比从裸岩开始的演替经历的时间短,且在d时刻演替停止
9.猪笼草在捕捉猎物时可产生一种含有强效神经毒素的花蜜,使猎物在叶片边缘失去平衡而被捕。猪笼草的边缘会发出荧光,吸引昆虫。研究发现,高山地带的一些猪笼草笼口粗糙,利于树鼩、鸟类等在笼内排泄。下列说法错误的是( )
A.猪笼草既属于生产者,也可能属于消费者和分解者
B.猪笼草捕食昆虫,能加快生态系统中的物质循环和能量流动
C.猪笼草依靠边缘发出的荧光吸引昆虫,体现了物理信息的作用
D.昆虫的存在使猪笼草的花蜜中出现毒素,从而有利于猪笼草捕食昆虫
10.草原在保持水土、防风固沙、保护生物多样性、维护生态平衡等方面具有不可替代的作用。下列相关叙述错误的是( )
A.不同季节的草原景色不一样,说明草原群落具有季节性特点
B.过度放牧会导致草原生态系统的稳定性下降,破坏生态平衡
C.草原生态系统处于生态平衡时,其结构和功能保持相对稳定
D.草原具有旅游观赏和防风固沙功能,体现了生物多样性的间接价值
11.生态工程可提高生态系统的生产力、改善生态环境,促进人类社会与自然环境和谐发展。下列关于生态工程的说法,错误的是( )
A.生态工程以生态系统的自组织、自我调节功能为基础
B.经生态工程改造后的生态系统恢复力稳定性一定比自然生态系统强
C.依据生态工程的循环原理对垃圾进行资源化处理,可降低生态足迹
D.生态保护修复工程属于生态工程,需遵循自生、整体等生态学基本原理
12.海洋是具有高盐分的特殊水生环境,主要分区如图所示。下列叙述正确的是( )
A.达尔文认为深渊带动物视觉器官大多退化是废而不用的结果
B.海底不同地段分布的生物种类不同,可体现群落的垂直结构
C.归类海洋各区域各食物链中处于相同环节的所有物种,可构建相应的营养级
D.沿海带、浅海带、深海带和深渊带的所有动物、植物、微生物可构成一个生态系统
13.研究人员以长江源典型的阴坡、滩地和阳坡坡向作为研究对象,探究坡向对高寒草地植被分布的影响,得到如表所示结果。下列叙述错误的是( )
A.莎草的生长对水分的需求量较多
B.据表可推测,滩地更适宜草地植被的生长
C.坡向对莎草地上生物量的影响小于对杂草类的
D.在坡地上同时种植草本和灌木能增加生物多样性
14.华盖木是我国特有的木兰科植物,因其姿态“亭亭如华盖”而得名,开花时会散发出特别的芳香气味,吸引昆虫前来传粉。科学家最初发现华盖木时仅有6株,采用多措并举,现如今云南地区已有1.5万多株华盖木。下列叙述正确的是( )
A.为了保持华盖木优良的生态环境,我们应该禁止一切开发建设
B.华盖木能通过光合作用制造有机物,其生长不需要外界的能量输入
C.采取建立国家公园或建立植物园等易地保护措施能够有效保护华盖木
D.花朵的芳香气味属于化学信息,吸引昆虫前来传粉可调节华盖木种群的繁衍
15.木榄为常绿灌木或小乔木,是海南东寨港分布较广的树种之一。为了给海南岛红树林生态系统的保护和生态修复工程提供参考,现采用生态学中径级代替龄级的方法(每个龄级胸径间隔2cm),对该区域的木榄种群进行调查,结果如下表和图所示。下列相关分析错误的是( )
A.可采用样方法调查该区域木榄的种群密度
B.调查的木榄种群中,个体的最大胸径可能为17cm
C.Ⅳ龄级后个体数量开始降低,表明木榄种群为衰退型种群
D.推测可能是幼龄级木榄种内竞争激烈,导致进入高龄级的个体相对较少
16.常规、有机和生态(稻—渔共作)三种水稻种植方式会影响稻田土壤动物的多样性,并改善稻田土壤及水体的理化指标,进而影响水稻产量。对崇明岛三种种植方式下稻田0~15cm土层内中小型土壤动物的垂直分布状况的类群数和密度进行分析,结果如图1和图2所示。下列分析错误的是( )
A.调查土壤中小动物类群的丰富度时,常采用取样器取样法进行采集、调查
B.有机种植0~5cm土层中土壤动物的密度大,可能与表层土壤中腐殖质含量高有关
C.与常规种植方式相比,生态种植方式显著提高了中小型土壤动物的物种多样性
D.三种种植方式下,不同土层土壤小动物的种类数和密度均随着土层的加深而减小
17.我国南方喀斯特地区的岩溶干旱是该地区植被生长及分布的重要选择压力,喀斯特适生植物可通过增加光呼吸来适应干旱胁迫。光呼吸的一般途径如图所示,其中a~h代表相关反应,请回答下列问题:
(1)光呼吸需要结构A、结构B和过氧化物酶体共同参与完成,其中结构A是 。
(2)Rubisc分布在 中。光呼吸的产生是因为Rubisc具有双功能酶活性,它既能在CO2浓度相对较高时催化C5与CO2发生羧化反应,又能在O2浓度相对较高时催化C5与O2发生加氧反应。Rubisc催化羧化反应或者加氧反应的程度取决于 ,其中过程b发生的反应为 。
(3)研究人员选取喀斯特地区两种植物(构树和桑树)进行干旱处理,一段时间后对植株进行光合参数的测定,结果如下表:
①该实验的自变量是 。据表分析,构树和桑树相比,更耐干旱的是 。
②干旱条件下,两种植物的净光合速率都有所下降,据表推测可能原因是 。为了能维持正常的生长,两种植物的 在此状况下都有很大提升。
18.肾交感神经兴奋时,其末梢释放的去甲肾上腺素可激活β受体,使肾小球近球细胞释放肾素(也称为血管紧张素原酶,是肾小球旁器细胞释放的一种蛋白水解酶)。肾素参与肾素—血管紧张素—醛固酮系统(RAAS)的激活,进而影响尿生成和血压调节。RAAS的作用机制如图所示(“+”表示促进)。请回答下列问题:
(1)肾素 (填“属于”或“不属于”)激素。血管紧张素Ⅱ能刺激肾上腺皮质细胞合成并释放醛固酮,据图可知醛固酮的作用是 ,同时可引起位于下丘脑的 中枢兴奋,并在大脑皮层产生渴觉,从而增加水的摄取。醛固酮一般只能作用于肾小管和集合管细胞,原因是 。
(2)临床上,医生诊断高血压病人的病因时,通常需要B超检查肾上腺皮质是否增生,这是因为肾上腺皮质增生会导致 ,引起血量增加。
(3)若某人在车祸中受伤失血的同时下丘脑也受损,则其血量会更难以恢复正常,原因是 。
19.研究发现,老年类风湿关节炎患者体内的辅助性T细胞(Th17)、调节性T细胞(Treg)及其免疫应答产物(Fxp3+、CD25+)水平变化在病情评估中具有应用价值。Th17主要分泌IL-17等炎症因子(属于细胞因子),参与炎症反应和自身免疫病的发生和发展;Treg是一种重要的免疫调节细胞,主要通过释放IL-10、转化生长因子-β等抑制性细胞因子,来抑制其他免疫细胞活化,维持免疫平衡和形成免疫耐受,Treg减少或功能缺陷可能导致自身免疫病的发生,Fxp3+、CD25+表达水平能够评估Treg细胞的数量和功能。请回答下列问题:
(1)Th17分泌的 可以促进B细胞的活化,B细胞的活化还需要另外两个信号,一是 ,二是 。
(2)下表是健康组和患病组关于外周血中Th17、Treg、Fxp3+、CD25+水平的比较,试分析它们的水平变化对类风湿关节炎的影响: (答出两点)。
(3)辅助性T细胞(Thl和Th17)在桥本甲状腺炎患者血液中产生了针对甲状腺的特异性抗体——甲状腺过氧化物酶抗体(TPOAb)和甲状腺球蛋白抗体(TgAb),造成甲状腺滤泡组织破坏、细胞损伤。类风湿关节炎和桥本甲状腺炎是由于免疫系统的 功能异常所致。某人因较严重的乏力、体温偏低、嗜睡等症状而前往就诊,抽血检查发现其甲状腺激素水平低于正常值。此人出现体温偏低、嗜睡等症状的原因是 。此人的化验单中可同时发现 (填两种激素)的含量显著升高。要想确认此人是否为桥本甲状腺炎患者,还需对血浆中的 进行检测。
20.某国家湿地公园是集城市湿地、农耕湿地、文化湿地于一体的国家级湿地公园,生态资源丰富、自然景观幽雅、文化积淀深厚。请回答下列问题:
(1)该湿地的鸟类有大约二百种,这体现了生物的 多样性。若要调查该湿地某种鸟类的生态位,除了调查它的 外,还需要调查其食物、天敌以及与其他物种的关系等。
(2)研究人员从湿地污泥中分离出具有水质净化功能的酵母菌,并对酵母菌进行培养和计数。在完成培养后,研究人员将装有稀释100倍的酵母菌培养液的试管 后,从中吸取少量菌液滴在盖有盖玻片的血细胞计数板(1mm×1mm×0.1mm)边缘,并在显微镜下计数。若计数了16个中方格中的4个,共有63个酵母菌,其中被台盼蓝染色的有3个,则培养液中酵母菌活菌密度为 个/mL。
(3)若该湿地公园存在下图所示的部分食物网。若甲提供的能量不变,将丙的食物比例由甲∶乙=2∶1调整为1∶1,能量传递效率按20%计算,则该生态系统能承载丙的数量是原来的 (保留小数点后两位)倍。
(4)在繁殖季节里,该湿地不同种的成年萤火虫会以特定频率的荧光吸引配偶的注意,说明萤火虫发光与其交配有关。研究还发现,它们的光源有点像“摩斯密码”,不同种的萤火虫闪烁的频率各不相同。不过一种被称作“Phturis”的雌性萤火虫可以破解其他萤火虫的“摩斯密码”,然后模仿这些闪烁频率来吸引其他雄性萤火虫并抓住吃掉。“Phturis”萤火虫通过荧光信息获得食物,说明 离不开信息传递的作用。“Phturis”萤火虫发出“摩斯密码”吸引猎物,会导致该地区 的数量减少,进而改变种群的性别比例。
21.麋鹿是我国特有的珍稀物种,曾是长江、黄河中下游湿地生态系统的关键种,20世纪初,野生麋鹿种群灭绝。作为我国麋鹿重新引入项目的重要部分,1986年江苏大丰自然保护区从英国的几家动物园共引入39头麋鹿。请回答下列问题:
(1)要对自然保护区麋鹿种群的发展进行预测,应研究种群的数量特征,如麋鹿的种群密度、出生率和死亡率、迁入率和迁出率、 、 等。麋鹿曾经广泛分布于东亚地区,主要采食水生和陆生的禾本科和豆科植物,由于气候变化,禾本科和豆科植物数量锐减,在汉朝末年时麋鹿几乎绝种。据题分析,世界上野生麋鹿种群灭绝的原因可能与其 有关。
(2)2003年起大丰麋鹿保护区进行了麋鹿野生放归,野生麋鹿数量也逐年增加,与保护区内半散养相比,野生麋鹿出生率较低,但野生放归对种群发展有利,其根本原因是 。观察发现,在繁殖季节只有雄性鹿王才有交配权,雄性麋鹿为争夺王位而开展剧烈搏斗,这将会导致麋鹿种群的基因频率发生 。
(3)互花米草属于外来入侵物种,长期入侵会使当地生物多样性降低甚至丧失。研究人员开展互花米草的控制和综合利用研究。
①对互花米草的治理方法有物理、化学和生物方法。在人力难以到达的互花米草分布区内,使用无人机喷洒灭草剂,属于 方法;在近海滩涂种植海桑、秋茄、桐花树、海榄雌、红树等植物,以抑制互花米草的生长,这属于 方法。
②麋鹿喜食互花米草,这对当地生态的意义是 。科研人员欲构建“互花米草防治与麋鹿保护耦合生态系统”,在构建该生态系统时,必须合理确定麋鹿的 (答出一点)。麋鹿适当强度的采食和踩踏会使互花米草将更多的能量用于 ,从而阻断互花米草繁殖,降低其在群落中的优势度。
组别
寻找水中平台平均所需时长/s
节律正常组
21.5
节律紊乱组
45.2
调查指标
坡向
阴坡
滩地
阳坡
禾草地上生物量相对值
56.29
50.49
18.01
莎草地上生物量相对值
71.07
114.69
10.59
杂草类地上生物量相对值
134.96
134.84
112.02
地上总生物量相对值
262.32
300.02
140.62
龄级
Ⅰ
Ⅱ
Ⅲ
Ⅳ
Ⅴ
Ⅵ
Ⅶ
Ⅷ
Ⅸ
胸径/cm
0<D<2
2≤D<4
4≤D<6
6≤D<8
8≤D<10
10≤D<12
10≤D<14
14≤D<16
D≥16
胞间CO2浓度/大气CO2浓度
净光合速率/(μml·m-2·s-1)
蒸腾速率/(mml·m-2·s-1)
水分利用效率/%
构树
空白对照
0.72
11.07
5.4
2.05
干旱处理
0.65
5.58
0.52
10.68
桑树
空白对照
0.77
13.68
3.48
3.93
干旱处理
0.34
3.63
0.15
24.96
组别
Th17/%
Treg/%
Fxp3+/%
CD25+/%
健康对照组
4.35
10.83
14.69
14.45
类风湿关节炎组
15.61
7.19
8.25
8.07
相关试卷
这是一份2024山东名校考试联盟12月高三年级阶段性检测生物试题含答案,共9页。
这是一份2024山东名校考试联盟高三上学期12月阶段性检测试题生物含答案,文件包含山东名校考试联盟2023年12月高三年级阶段性检测生物docx、山东名校考试联盟2023年12月高三年级阶段性检测生物答案docx等2份试卷配套教学资源,其中试卷共9页, 欢迎下载使用。
这是一份河南省名校联盟大联考2021-2022学年高三3月阶段性测试(五)理综生物试题(含解析),共12页。试卷主要包含了单选题,综合题等内容,欢迎下载使用。

