


2023-2024学年云南省腾冲市第八中学八年级(上)期末复习测(二)生物试卷(解析版)
展开
这是一份2023-2024学年云南省腾冲市第八中学八年级(上)期末复习测(二)生物试卷(解析版),共20页。试卷主要包含了选择题等内容,欢迎下载使用。
(试卷满分:100分;考试时间:90分钟)
一、选择题:本题共20小题,每小题2分,共40分。
1. 下列有关腔肠动物和扁形动物的相关说法错误的是( )
A. 海蜇身体呈辐射对称,体表上的刺细胞是该类群动物所特有的一种攻击和防卫细胞
B. 血吸虫感染能引起人发热、贫血、腹泻和腹水等症状,消灭纹沼螺是预防该病的有效措施
C. 猪肉绦虫身体呈左右对称,背腹扁平,寄生在猪和人体内,有强大的生殖能力
D. 水母、海葵、涡虫、华支睾吸虫都是有口无肛门
【答案】B
【分析】腔肠动物的特征是:生活在水中,身体呈辐射对称,体壁由内胚层、外胚层和没有细胞结构的中胶层构成,有消化腔,有口无肛门。
扁形动物的主要特征:身体背腹扁平、左右对称(两侧对称)、体壁具有三胚层、有口无肛门。
【详解】海蜇属于腔肠动物,身体呈辐射对称,有口无肛门,口的周围有6-10条细长的触手,满布刺细胞和腺细胞,用以捕获食饵,A正确。
血吸虫感染能引起人发热、贫血、腹泻和腹水等症状, 钉螺是血吸虫幼虫的唯一中间寄主,因此消灭钉螺,可以有效防治血吸虫病,B错误。
猪肉绦虫属于扁形动物,身体背腹扁平、左右对称,营寄生生活,寄生在猪和人体内,生殖器官特别发达,有强大的生殖能力,C正确。
水母、海葵属于腔肠动物,涡虫、华支睾吸虫属于扁形动物,都是有口无肛门,D正确。
2. 科学家发现,灯塔水母是一种不会“死亡”的腔肠动物,原因是它发育到性成熟阶段后,又会恢复到幼虫。把它切开,甚至打碎,只要有完整的细胞,每个碎片都可能变成一只幼虫。下列关于灯塔水母的说法错误的是( )
A. 灯塔水母是一种多细胞动物
B. 其消化后的食物残渣由肛门排出
C. 其身体由内外两层细胞—内胚层和外胚层构成
D. 研究它有助于治疗人体病变的组织
【答案】B
【分析】腔肠动物的主要特征有:生活在水中;结构简单,体壁由内胚层、外胚层和中胶层构成;体内有消化腔,有口无肛门。如海蜇、海葵、水螅、水母等。
【详解】A.灯塔水母属于腔肠动物,腔肠动物是低等的多细胞生物,A正确。
B.灯塔水母的身体结构简单,体内有消化腔,有口无肛门,食物从口进入消化腔,消化后的食物残渣仍然从口排出,B错误。
C.灯塔水母身体由内外两层细胞—内胚层和外胚层构成,灯塔水母体表有刺细胞,主要分布在触手的周围,可以用来攻击和防御,C正确。
D.研究灯塔水母有助于治疗人体病变或坏死组织,D正确。
故选B。
3. 钩虫、蛲虫和丝虫属于同一个动物类群,它们具有的共同特征是( )
A. 体表有角质层,起保护作用
B. 靠刚毛或疣足辅助运动
C. 由许多彼此相似的体节构成
D. 消化器官很发达,但生殖器官简单
【答案】A
【分析】钩虫、蛲虫和丝虫是线形动物,营寄生生活,身体呈圆柱形,有口有肛门。体表有角质层,起保护作用,消化器官结构简单,肠仅有一层细胞构成,无专门的运动器官。生殖器官发达,生殖力强。
【详解】A.线形动物的特征:身体通常呈长圆柱形,两端尖细,不分节,体壁由三胚层组成,体表有角质层,前端为口,后端为肛门,A正确。
BC.环节动物,身体呈圆筒形,由许多彼此相似的体节构成,靠刚毛或庞足辅助运动,BC错误。
D.钩虫、蛲虫和丝虫是线形动物,营寄生生活,身体呈圆柱形,有口有肛门。体表有角质层,起保护作用,消化器官结构简单,肠仅由一层细胞构成,无专门运动器官。生殖器官发达,生殖力强,D错误。
故选A。
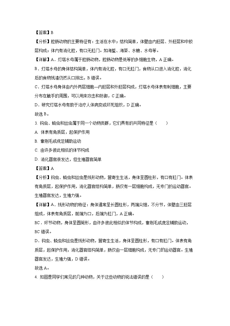
4. 如图是同学们常见的几种动物,关于这些动物的说法错误的是( )
A. 根据体内是否具有脊柱,将甲和丙分成一类
B. 甲进行气体交换的器官是位于腹部的气门
C. 丙属于环节动物,靠近身体前端有环带
D. 丁用鳃呼吸,乙用肺呼吸、皮肤辅助呼吸
【答案】B
【分析】节肢动物的身体有许多体节构成,并且分部,体表有外骨骼,触角和足也分节,即有分节的附肢。
鱼类的主要特征:鱼类生活在水中,有脊柱,体表常常被有鳞片,用鳃呼吸,通过尾部的摆动和鳍的作用游泳。
环节动物的特征是:身体由许多彼此相似的环状体节构成,有体腔。
两栖动物是指幼体生活在水中,用鳃呼吸,发育为变态发育,成体既能生活在水中,又能生活在陆地上,用肺呼吸,皮肤辅助呼吸。
【详解】题中甲图为蝗虫,其进行气体交换的器官是气管,而不是气门。
A.根据体内是否具有脊柱,将甲蝗虫和丙蚯蚓分成一类,属于无脊椎动物,A正确。
B.蝗虫从中胸到腹部第8节,每一个体节都有一对气门,共有10对,每个气门都向内连通着气管。因此,气门是气体出入蝗虫身体的门户,但真正进行气体交换的部位是气管,B错误。
C.丙蚯蚓被称为蠕虫动物,靠近身体前端有环带,C正确。
D.丁鱼类生活在水中,用鳃呼吸,用鳍游泳,乙是两栖类,用肺呼吸、皮肤辅助呼吸,D正确。
故选B。
5. 鳄鱼是两亿多年前与恐龙同时代的最古老的爬行动物,也是迄今生存着的最原始的动物之一。下列关于鳄鱼适应陆地生活的特点,错误的是( )
A. 体表覆盖着保护和减少水分蒸发的结构
B. 头后有颈,使头可以灵活地转动,能及时发现敌害
C. 体温恒定,适应陆地的温差
D. 在陆地上产卵,生殖和发育摆脱了对水环境的依赖
【答案】C
【分析】鳄鱼属于爬行动物,身体分为头、颈、躯干、四肢和尾五部分,体表覆盖角质的鳞片,用肺呼吸,体温不恒定,会随外界的温度变化而改变。心脏只有三个腔,心室里有不完全的隔膜,体内受精,卵生。
【详解】A.鳄鱼属于爬行类动物,体表覆盖角质的鳞片,起到保护和减少体内水分蒸发的作用,故A正确。
B.鳄鱼头部后面有颈,使头可以灵活地转动,能及时发现敌害,适于复杂的陆地生活,故B正确。
C.鳄鱼体温不恒定,属于变温动物,故C错误。
D.鳄鱼在陆地上产卵,卵表面有坚韧的卵壳保护,生殖和发育完全摆脱了对水环境的依赖,故D正确。
故选C。
6. 下列有关人体运动器官及其功能的叙述,不正确的是( )
A. 骨骼肌具有受到刺激而收缩的特性
B 运动时骨骼肌舒张提供动力
C. 关节的基本结构包括关节腔、关节囊和关节面
D. 完成一个动作离不开骨骼肌、骨和关节三者的协调配合
【答案】B
【分析】骨骼肌有受刺激而收缩的特性,当骨骼肌受神经传来的刺激收缩时,就会牵动着它所附着的骨,绕着关节活动,于是躯体就产生了运动。
【详解】A.肌肉具有收缩和舒张的功能,骨骼肌有受刺激而收缩的特性,A正确。
B.运动的形成是骨骼肌受神经传来的刺激收缩时,就会牵动骨绕关节活动,从而产生躯体运动,运动是以骨为杠杆,关节为支点,骨骼肌收缩为动力形成的,B错误。
C.关节是指骨与骨之间能够活动的连接,由关节面、关节囊和关节腔三部分组成,关节面包括关节头和关节窝,C正确。
D.人体完成一个运动都要有神经系统的调节,有骨、骨骼肌、关节的共同参与,多组肌肉的协调作用,才能完成,D正确。
故选B。
7. 如图是人上肢肌肉的协作关系示意图,相关说法错误的是( )
A. 图①是肱二头肌,②是肱三头肌
B. 骨骼肌接受到神经传来的兴奋而收缩,牵引关节绕着骨骼活动
C. 当手臂自然下垂时,①②都处于舒张状态
D. 手臂下垂用力提一桶水时,①②都处于收缩状态
【答案】B
【分析】人体的运动系统主要由骨骼与骨骼肌组成。骨骼包括:骨与骨连结。骨在运动中起到杠杆的作用;骨连结有不活动的、半活动的和活动的三种形式,其中活动的骨连结叫关节。关节由关节面(关节头和关节窝)、关节囊和关节腔组成。关节在运动中起支点作用。骨骼肌包括肌腹和肌腱,肌腹是骨骼肌中间较粗的部分,受刺激而收缩;肌腱是骨骼肌两端较细的部分,跨关节附在不同的骨上,有固定作用。骨骼肌收缩能为运动提供动力。
【详解】图①是肱二头肌,②是肱三头肌,A正确;
骨骼肌接受到神经传来的兴奋而收缩,牵引骨绕着关节活动,B错误;
当手臂自然下垂时,①②都处于舒张状态,C正确;
手臂下垂用力提一桶水时,①②都处于收缩状态,D正确。
故选B。
8. 疫情期间,李腾一家居家办公学习并坚持体育锻炼,每天的第一件事就是做广播体操。下列有关说法中正确的是( )
A. 在做操的过程中只有运动系统参与
B. 在做操的过程中只有神经系统在起调节作用
C. 在做操的过程中不需要循环系统的参与
D. 人体各系统相互联系、相互配合,才能完成做操这项运动
【答案】D
【分析】人体完成一个运动都要有神经系统的调节,有骨、骨骼肌、关节的共同参与,多组肌肉的协调作用,才能完成。运动并不是仅靠运动系统来完成,它需要神经系统的控制和调节,还需要能量的供应,因此还需要消化系统、呼吸系统、循环系统等系统的配合。
【详解】A.在做操的过程中,不仅运动系统参与,神经系统、循环系统等也参与其中。比如,大脑控制着广播体操的动作,循环系统为身体提供氧气和营养,都是不可或缺的,A错误。
B.在做操的过程中,有神经系统和激素在起调节作用,B错误。
C.在做操的过程中,循环系统是必不可少的。心脏和血管为身体提供氧气和营养,使得身体能够保持正常的生理活动,C错误。
D.人体各系统相互联系、相互配合,才能完成做操这项运动。运动系统、神经系统、循环系统等都参与其中,协同作用,才能使得广播体操的动作得以完成,D正确。
故选D。
9. 成语“闻鸡起舞”蕴含丰富的生物学知识,下列说法不正确的是( )
A. 打鸣的公鸡体温恒定,有气囊辅助肺呼吸
B. “闻鸡起舞”从获得途径判断属于先天性行为
C. “闻鸡”的听觉是在大脑皮层中形成的
D “起舞”需要骨、关节和肌肉协调配合
【答案】B
【分析】鸟的主要特征是:身体呈流线型,大多数飞翔生活。体表被覆羽毛,一般前肢变成翼(有的种类翼退化);胸肌发达;直肠短;心脏有两心房和两心室;体温恒定。先天性行为是指动物生来就有的,由动物体内的遗传物质所决定的行为,是动物的一种本能行为,不会丧失;学习行为是动物出生后在成长的过程中通过环境因素的影响,由生活经验和“学习”逐渐建立起来的。外界的声波经过外耳道传到鼓膜,引起鼓膜的振动;振动通过听小骨传到内耳,刺激耳蜗内的听觉感受器,产生神经冲动;神经冲动通过与听觉有关的神经传递到大脑皮层的听觉中枢,就形成了听觉。运动完成的过程:肌肉接受到神经传来的兴奋能够收缩,肌肉收缩就会牵引着骨绕关节活动,于是就产生了运动。
【详解】A.公鸡属于鸟类,体温恒定,气体交换器官是肺,还在发达的气囊辅助呼吸,这样鸟类的呼吸是双重呼吸,大大提高供氧的能力,故A不符合题意。
B.“闻鸡起舞”从获得途径判断属于学习行为,是动物出生后在成长的过程中通过环境因素的影响,由生活经验和“学习”逐渐建立起来的,故B符合题意。
C.外界的声波经过外耳道传到鼓膜,引起鼓膜的振动;振动通过听小骨传到内耳,刺激耳蜗内的听觉感受器,产生神经冲动;神经冲动通过与听觉有关的神经传递到大脑皮层的听觉中枢,就形成了听觉,所以“闻鸡”的听觉是在大脑皮层中形成的,故C不符合题意。
D.骨骼肌有受刺激而收缩的特性,当骨骼肌受神经传来的刺激收缩时,就会牵动着它所附着的骨,绕着关节活动,于是躯体就产生了运动。但骨骼肌只能收缩牵拉骨而不能将骨推开,一个动作的完成总是由两组肌肉相互配合活动,共同完成的,所以“起舞”需要骨、关节和肌肉协调配合,故D不符合题意。
故选B。
10. “儿童急走追黄蝶,飞入菜花无处寻。”对于诗中蕴含生物学知识的解析,不正确的是( )
A. 黄蝶采食花蜜属于捕食行为
B. 黄蝶属于昆虫,靠翅飞行,昆虫是唯一会飞的动物类群
C. 儿童急走时需要骨、关节和肌肉协调配合
D. 黄蝶采食花蜜的同时帮助传粉,体现了动物在自然界的作用
【答案】B
【分析】昆虫的身体分为头、胸、腹三部分,头部有一对触角,一对复眼,有三对足,一般有2对翅。
鸟类的特征:前肢变成翼;体表被覆羽毛,身体呈流线型,有的骨中空,有的骨愈合,直肠很短,能减轻体重;鸟类的胸骨上做龙骨突,胸肌发达,有气囊等。
【详解】A.黄蝶采食花蜜吸取营养,属于捕食行为,A正确。
B.昆虫能够飞行,是无脊椎动物中唯一会飞的动物。鸟类也能够飞行,B错误。
C.人体完成一个运动都要有骨、骨骼肌、关节的共同参与,神经系统的控制和调节,还需要消化系统、呼吸系统、循环系统等系统的配合,共同完成,C正确。
D.动物在自然界中作用:①维持自然界中生态平衡,②促进生态系统的物质循环,③帮助植物传粉、传播种子。黄蝶采食花蜜的同时帮助传粉,体现了动物在自然界中的作用,D正确。
故选B。
11. 下列例子中,哪一项不能体现动物在生物圈中的作用?( )
A. 某个地区的蛙类被大量捕杀导致水稻发生了严重的虫灾
B. 蚂蚁群体成员之间分工合作,共同维持群体的生活
C. 为了提高农作物的产量,在温室大棚中放养熊蜂
D. 苍耳果实表面的钩刺钩挂在路过动物的皮毛上
【答案】B
【分析】动物在自然界中作用:维持自然界中生态平衡,促进生态系统的物质循环,帮助植物传粉、传播种子。各种动物在自然界中各自起着重要的作用,我们应用辨证的观点来看待动物对人类有利的一面和有害的一面,合理地保护和控制、开发和利用动物资源。
【详解】A.某个地区的蛙类被大量捕杀导致水稻发生了严重的虫灾,说明动物在维持生态平衡中起着重要的作用,能体现动物在生物圈中的作用,A不合题意。
B.蚂蚁群体成员之间分工合作,共同维持群体的生活,属于动物的社会行为。不能体现在生物圈中的作用,B符合题意。
C.在温室大棚中放养熊蜂,能够帮助植物传播花粉,能体现在生物圈中的作用,C不合题意。
D.苍耳果实表面的钩刺钩挂在路过动物的皮毛上,动物为植物传播了种子,能体现在生物圈中的作用,D不合题意。
故选B。
12. 动物在自然界有重要作用,表现在( )
①能促进物质循环
②能够帮助植物传粉
③能够帮助植物传播果实和种子
④在维持生态平衡中起重要作用
⑤能改良土壤、有利于植物更好的生长
A. ②③④⑤B. ①③⑤
C. ①②③④⑤D. ①②③
【答案】C
【详解】试题分析: 动物在自然界中作用:在生态平衡中重要的作用,促进生态系统的物质循环,帮助植物传粉、传播种子、能改良土壤、有利于植物更好的生长。
13. 下列有关细菌与真菌的说法,正确的是( )
A. 依据菌落的形态、大小和颜色,可大致区分细菌和真菌
B. 地衣是真菌和藻类共生形成的,藻类为真菌提供水和无机盐
C. 大多数细菌和真菌,在生态系统中对物质循环没有多大作用
D. 细菌的芽孢和真菌的孢子,都是它们用来繁殖后代的结构
【答案】A
【分析】由一个细菌或真菌繁殖后形成的肉眼可见的集合体,称为菌落。细菌的菌落,较小,表面光滑粘稠或粗糙干燥,大多白色;真菌菌落,较大,形态为绒毛状、絮状或蜘蛛网状,颜色有红、褐、绿、黑、黄等。
【详解】A.结合分析可知,依据菌落的形态、大小和颜色,可大致区分细菌和真菌,A正确。
B.生长在旧墙壁、树干或岩石上,呈灰绿色、硬壳状的植物斑块就是地衣。实际上,地衣是真菌与藻类共生在一起而形成的。藻类通过光合作用为真菌提供有机物,真菌可以为藻类提供水和无机盐,B错误。
C.一些营腐生生活的细菌和真菌等微生物能作为分解者,把动植物遗体、遗物(枯枝落叶、动物粪便等)分解成二氧化碳、水和无机盐,这些物质又能被植物吸收利用,进而制造有机物,促进了自然界中二氧化碳等物质的循环,C错误。
D.芽孢是细菌度过不良环境的一种休眠体,不是生殖结构。真菌是通过产生大量的孢子来繁殖后代的。孢子可以飘散到各处,每个孢子在适宜的环境条件下,都能发育成一个新个体,D错误。
故选A。
14. 如图为四种不同生物,他们身体微小,但都能完成生命活动。下列说法正确的是( )
A. 图示丙与其它三种生物结构明显不同,它没有自己的遗传物质
B. 从营养方式看,乙与丁的区别是乙是自养的,丁不是
C. 图甲与图丁都是一个细胞构成,它们都没有细胞壁
D. 图甲、丙、丁都不能制造有机物,营腐生生活
【答案】B
【分析】观图可知:甲属于细菌;乙蓝藻是低等植物,属于原始藻类;丙是病毒;丁变形虫是动物。
【详解】A.丙艾滋病病毒的结构图,病毒无细胞结构,只有蛋白质的外壳和内部的遗传物质,艾滋病病毒的遗传物质是RNA,A错误。
B.乙蓝藻是低等植物。属于原始藻类。其细胞中有叶绿体。营养方式是自养;丁变形虫是动物,细胞中没有叶绿体,营养方式是异养,B正确。
C.甲属于细菌,属于单细胞生物,细菌细胞有细胞壁;丁变形虫是动物,细胞没有细胞壁,C错误。
D.图甲、丙、丁都不能制造有机物,丙是病毒,必须营寄生生活,D错误。
故选B。
15. 下列关于“微生物在生物圈中的作用”的有关叙述,错误的是( )
A. 微生物绝大多数营腐生生活,有的营寄生生活,还有的与其他生物共生在一起。
B. 腐生微生物是自然界的分解者,对于维持生物圈中的物质循环和稳态,起着极其重要的作用。
C. 营寄生生活的细菌、真菌和病毒,能与动植物和人体共生在一起。
D. 细菌、真菌和病毒属于微生物,它们的结构简单,数量极大,分布极广,与人类的关系十分密切。
【答案】C
【分析】细菌和真菌在自然界中的作用:(1) 细菌和真菌作为分解者参与物质循环;(2)细菌和真菌引起动植物和人患病; (3) 细菌和真菌与动植物共生。
细菌和真菌的生活方式有三种:腐生、寄生和共生。病毒只能寄生。
【详解】A.细菌和真菌没有叶绿体,不能自己制造有机物,以现成的有机物为食,细菌和真菌有的营寄生生活,有的营腐生生活,还有的与其他生物共生在一起,A正确。
B.腐生细菌、真菌等微生物把动植物的遗体遗物分解成二氧化碳、水和无机盐,对自然界中的物质循环起着非常重要的作用。B正确。
C.营寄生生活的细菌、真菌和病毒,寄生在动植物和人体中,而不是共生,C错误。
D.细菌、真菌和病毒属于微生物,它们的结构简单,数量极大,分布极广,与人类的关系十分密切,D正确。
故选C。
16. 夏天,猪肉放在室温条件下容易腐败,但放在冰箱冷冻室里却能保存较久,下列解释正确的是( )
A. 低温能抑制细菌和真菌的生长繁殖B. 低温能杀死细菌和真菌
C. 低温能抑制猪肉细胞的呼吸作用D. 冰箱冷冻室内无细菌和真菌
【答案】A
【分析】防止食品腐败所依据的主要原理是把食品内的细菌和真菌杀死或抑制它们的生长和繁殖。
【详解】防止食品腐败所依据的主要原理是把食品内的细菌和真菌杀死或抑制它们的生长和繁殖。冰箱冷冻室温度低能抑制细菌和真菌的生长、繁殖,因此可以使猪肉保存较久,低温不会杀死细菌和真菌;冰箱冷冻室也有细菌和真菌,微生物是无处不在的,低温能抑制猪肉细胞的呼吸作用,但不是猪肉能保存较久的主要原因,故A符合题意。
故选A。
17. 下列关于细菌、真菌、病毒的叙述,正确的是( )
A. 面包的制作离不开酵母菌
B. 细菌有细胞壁、细胞膜,细胞膜又称为荚膜,具有保护作用
C. 培养细菌、真菌时不能打开培养皿的盖子,目的是制造无氧环境
D. 病毒寄生在活细胞内,靠细胞内的遗传物质,制造出新病毒
【答案】A
【分析】细菌的基本结构有细胞壁、细胞膜、细胞质和DNA集中的区域,没有成形的细胞核,没有叶绿体;酵母菌是真菌,真菌的基本结构有细胞壁、细胞膜、细胞质、细胞核,没有叶绿体。病毒没有细胞结构,主要由内部的核酸和外部的蛋白质外壳组成,不能独立生存,只有寄生在活细胞里才能进行生命活动。
【详解】A.做面包时,经常要用到酵母菌,酵母菌可以分解面粉中的葡萄糖,产生二氧化碳,二氧化碳是气体,遇热膨胀而形成小孔,使得馒头或面包松软多孔,A正确。
B.荚膜是某些细菌表面的特殊结构,是位于细胞壁表面的一层松散的粘液物质,具有保护作用。荚膜不是细胞膜,B错误。
C.培养细菌、真菌时不能打开培养皿的盖子,目的是预防空气中的杂菌进入,C错误。
D.病毒从其它生物的活细胞中获得营养物质,利用自己的遗传物质进行复制,繁殖新病毒,D错误。
故选A。
18. 在分类学上,猫和豹同科不同属,猫和犬同目不同科。有关叙述正确的是( )
A. 科是最基本的分类单位
B. 分类单位越大包含的生物种类越少
C. 猫和犬的亲缘关系比猫和豹的亲缘关系近
D. 猫和犬的共同特征少于猫和豹的共同特征
【答案】D
【分析】生物的分类等级从大到小依次是界、门、纲、目、科、属、种,所属的等级越小,生物的亲缘关系越近,共同特征越多,等级越大,亲缘关系越远,共同特征越少。
【详解】生物的分类等级从大到小依次是界、门、纲、目、科、属、种,所属的等级越小,生物的亲缘关系越近,共同特征越多,等级越大,亲缘关系越远,共同特征越少。界是分类最大的单位,种是分类最基本的单位,分类单位越大,生物的种类越多。猫和豹同科不同属,猫和犬同目不同科,所以猫和豹的亲缘关系比猫和犬的亲缘关系近,亲缘关系越近共同特征越多,所以猫和犬的共同特征少于猫和豹的共同特征,D正确。
故选D。
19. 深圳国家基因库是世界上最大的综合基因库,于2016年9月22日在深圳大鹏湾畔揭幕,宣告正式运营。下列有关说法错误的是( )
A. 每一个生物个体都是一个十分丰富的基因库
B. 生物多样性包括生物种类多样性、基因多样性、生态系统多样性
C. 即使是同种生物,不同个体之间的基因也不完全相同
D. 我国是世界上基因多样性最丰富的国家之一
【答案】A
【分析】
生物的多样性包括基因的多样性、生物种类的多样性、生态系统的多样性。
【详解】A.每种生物的个体基因组成是有差别的,一个物种就是一个丰富的基因库,A错误。
B.生物的多样性包括基因的多样性、生物种类的多样性、生态系统的多样性,我国是世界上生物多样性最丰富的国家之一。B正确。
C.生物的各种性状都是由基因控制的,即使是同种生物,不同个体之间的基因也不完全相同,如野生水稻和栽培水稻之间基因也有差别,C正确。
D.我国是世界上基因多样性最丰富的国家之一。D正确。
故选A。
20. 下列关于生物多样性的有关叙述错误的是( )
A. 生物的多样性包括基因的多样性、物种的多样性和生态系统的多样性
B. 千佛山景色优美使游客流连忘返,这说明生物多样性具有间接使用价值
C. 生物多样性的间接使用价值远远大于直接使用价值
D. 设立卧龙自然保护区保护国宝大熊猫的措施,属于就地保护
【答案】B
【分析】生物多样性通常有三个主要的内涵,即生物种类的多样性、基因(遗传)的多样性和生态系统的多样性。保护生物的多样性就是保护生物种类的多样性、基因(遗传)的多样性和生态系统的多样性。
【详解】A.生物多样性包括生物物种的多样性、基因的多样性和生态系统的多样性,A正确。
B.千佛山景色优美使游客流连忘返,这说明生物多样性具有直接使用价值,B错误。
C.直接使用价值,指对人类的社会生活有直接影响和作用的价值,如:药用价值、观赏价值、食用价值和生产使用价值(野外收获进入贸易市场)等。间接使用价值,一般表现为涵养水源、净化水质、巩固堤岸、防止土壤侵蚀、降低洪峰、改善地方气候、吸收污染物、调节碳氧平衡、在调节全球气候变化中的作用等,主要指维持生态系统的平衡的作用等等,生物多样性的间接使用价值远远大于直接使用价值,C正确。
D.把濒危物种迁出原地,移入动物园、水族馆和濒危动物繁育中心,进行特殊的保护和管理,又叫迁地保护;建立自然保护区是指把包含保护对象在内的一定面积的陆地或水体划分出来,进行保护和管理,又叫就地保护,就地保护能保护生物及生物所生活的栖息环境,是保护生物多样性的根本途径,是最有效的措施,D正确。
故选B。
二、非选择题,本题共5小题,共60分。
21. 如图为五个动物类群的代表动物,请据图回答问题:
(1)①牙齿有门齿、______的分化,既提高了它们摄取食物的能力,又增强了对食物的消化能力。
(2)②的身体内有发达的________与肺相通,有辅助呼吸的作用。
(3)③的身体和附肢都分节,体表有坚韧的_________,不仅有保护作用,还能起到防止体内水分蒸发的作用。
(4)④终生生活在水中,能在水中呼吸,它是用__________呼吸的。
(5)⑤的身体由许多_____构成,体表湿润,肌肉的收缩和__________的协助在土壤中运动。
(6)将上述动物①②④分为一类,③⑤分为一类,分类依据主要是____________。
【答案】(1)臼齿 (2)气囊
(3)外骨骼 (4)鳃
(5)①. 体节 ②. 刚毛
(6)体内有无脊椎骨
【分析】图可知,①家兔属于哺乳动物,②家鸽属于鸟类,③蝗虫属于节肢动物,④鱼类,⑤蚯蚓属于环节动物。
(1)哺乳动物牙齿出现分化,牙齿分化既提高了摄取食物的能力,又增强了对食物的消化能力。①家兔是食草性动物,牙齿有门齿和臼齿,但无犬齿。
(2)家鸽能够在空中飞行,飞行时需要大量的氧气。家鸽用肺呼吸,气囊与肺相通,辅助呼吸。当两翼举起时,气囊张开,空气进入肺,一部分在肺内进行气体交换,一部分进入气囊;当两翼下垂时,气囊收缩,气体又一次经过肺,在肺内再次进行气体交换,这种特殊的呼吸方式叫双重呼吸,提高气体交换的效率,可见肺是气体交换的器官,气囊只能贮存气体。因此,②家鸽的身体内有发达的气囊与肺相通,有辅助呼吸的作用。
(3)③蝗虫属于节肢动物,身体和附肢都分节,体表有坚韧的外骨骼,不仅有保护作用,还能起到防止体内水分蒸发的作用,但是外骨骼不随身体的生长而生长,需要蜕皮。
(4)④鱼类生活在水中,用鳃呼吸,用鳍游泳,通过尾部和躯干部的摆动以及鳍的协调作用游泳。
(5)蚯蚓的运动靠肌肉配合刚毛来完成,肌肉的收缩产生运动的动力,刚毛能增加运动时身体与地面的摩擦力,利于运动。因此,⑤蚯蚓属于环节动物,身体由许多体节构成,体表湿润,肌肉的收缩和刚毛的协助在土壤中运动。
(6)将上述动物①家兔、②家鸽、④鱼类分为一类,体内有脊椎骨构成脊柱,属于脊柱动物,③蝗虫、⑤蚯蚓分为一类,体内没有脊椎骨构成脊柱,属于无脊柱动物,分类依据主要是体内有无脊椎骨。
22. 足球比赛是很多人喜爱的一项体育活动,2022年2月6日,在亚洲杯决赛中,中国女足在0比2落后2球的情况下实现逆转,最后时刻绝杀韩国女足夺冠,时隔16年再登亚洲之巅。女足队长王珊珊当选为全场最佳球员。女足队员们拼搏进取、永不放弃的精神时刻激励着我们每一个人。有关人体的运动请结合下图回答问题。
(1)当上图A中的足球运动员用左脚从如图A所示动作到将足球踢出去的过程中,图B中的两组肌肉发生收缩的先后顺序是_______(填序号)(选择;①腘绳肌先收缩,股四头肌再收缩②股四头肌先收缩,腘绳肌再收缩)。
(2)从获得途径看,运动员踢足球属于______行为。
(3)足球运动过程中,为了尽可能减少运动损伤,专业人员提出了一些建议;
①做好充分的热身活动。热身活动能促进消化系统、呼吸系统等系统的工作,为肌肉提供更多的营养物质和氧气。除此外,关节结构中,[____]中的滑液能减少骨与骨之间的摩擦,而热身活动还能促进滑液的分泌使关节更加灵活。
②要规范配戴护具。护肘、护膝等护具的紧实包裹可避免关节受伤,这些护具在作用上与上图C关节结构中的序号[____]相似。
【答案】(1)① (2)学习
(3)①. ③ ②. ②
【分析】分析图可知:图C中①关节头、②关节囊、③关节腔、④关节窝、⑤关节软骨。
(1)当上图A中足球运动员用左脚从如图A所示动作到将足球踢出去的过程中,相当于由屈肘到伸肘的状态,腘绳肌先收缩,股四头肌再收缩。
(2)从行为的获得途径看,运动员踢足球是在遗传因素的基础上,通过环境因素的作用,由生活经验和学习而获得的学习行为。
(3)使关节运动灵活的结构特点是:关节面上覆盖一层表面光滑的⑤关节软骨,和②关节囊的内表面还能分泌滑液,可减少运动时两骨间关节面的摩擦和缓冲运动时的震动。因此①做好充分的热身活动。热身活动能促进消化系统、呼吸系统等系统的工作,为肌肉提供更多的营养物质和氧气。除此外,关节结构中,③中的滑液能减少骨与骨之间的摩擦,而热身活动还能促进滑液的分泌使关节更加灵活。
护肘、护膝等护具紧实的包裹可避免关节受伤,②关节囊及关节周围的韧带的作用是增强了关节的牢固性。因此二者的作用相似。
23. 肆虐全球的新冠肺炎是由新型冠状病毒引起的,病毒在自然界中的分布很广,与人类关系十分密切。细菌、大多数真菌和病毒一样,个体十分微小,必须借助一定的仪器才能观察其形态结构,但也有肉眼可以直接观察到的大型真菌。有关细菌、真菌和病毒,请据图回答下列问题;
(1)若上图①为新冠病毒,它与②③④⑤在结构上的主要区别是______;疫情期间可通过咽拭子检测来确认是否感染了新冠病毒,核酸检测的物质应对应于上图①中的[____]。
(2)与②的繁殖方式不同,③④⑤都可以通过______来繁殖后代。
(3)在酿酒、做面包和蒸馒头时均离不开上图中的______(填字母)。
(4)在④的生长繁殖过程中所产生的能杀死或抑制某些致病______的物质称为青霉素,它可以用来治疗相关的疾病。
(5)食品腐败一般是由②④两类生物大量繁殖所致。为防止食品腐败,日常生活中我们常把食品放入冰箱保存,这种保存方法所依据的原理是低温______(选择;杀死或抑制)了细菌和真菌(的繁殖)。
(6)从图⑥分析得知,细菌和真菌对自然界的主要作用是作为分解者参与_______。
【答案】(1)①. 没有细胞结构 ②. b
(2)孢子 (3)③
(4)细菌 (5)抑制
(6)物质循环
【分析】图中①病毒,a蛋白质的外壳、b内部遗传物质,②细菌,③酵母菌,④青霉,⑤蘑菇。
(1)①是病毒,它与其他生物的区别是不具有细胞结构,只由蛋白质外壳和内部的遗传物质组成。核酸检测时采样管中的液体叫病毒核酸保存液,主要含有的成分是胍盐,可以破坏病毒的蛋白质外壳,从而暴露待测的b遗传物质。
(2)②是细菌,通过分裂的方式生殖,③④⑤属于真菌,都可以通过产生孢子来繁殖后代。
(3)③是酵母菌,在酿酒、做面包和蒸馒头时离不开酵母菌,它可以把葡萄糖转化为酒精和二氧化碳。
(4)④青霉能产生青霉素,是一种抗生素,可治疗多种细菌性疾病。
(5)食品贮存的原理都是把食品内的细菌和真菌杀死或抑制它们的生长和繁殖。针对不同食品的特性采取不同的方法。把食品放入冰箱保存,这种保存方法所依据的原理是低温抑制了细菌和真菌的繁殖。
(6)图中,细菌和真菌能够把动植物遗体分解成二氧化碳、水和无机盐,这些物质又能被植物吸收和利用,进而制造有机物。由此可见,细菌和真菌作为分解者对于自然界中物质循环起着重要的作用。
24. 我国是诗的国度,自古以来,许多文人墨客留下了很多颂扬万物的诗句,在我国古代的一些诗词歌赋中,很多文人墨客借对动植物特征习性的概括,抒发情怀,讴歌大自然。如:
A.红豆生南国,春来发几枝; B.大雪压青松,青松挺且直;
C.古道西风瘦马; D.一行白鹭上青天;
E.清风半夜鸣蝉; F.海阔凭鱼跃;
G.神龟虽寿,犹有竟时; H.听取蛙声一片;
请根据生物学知识和文学的联系,回答下列问题
(1)如图为部分动植物分类图,写出图中①②③对应生物的诗句字母依次是______。(填诗句的字母,顺序错误不给分)
(2)C诗句中动物的牙齿分为______和______。
(3)D诗句中动物的前肢特化为______,以适应飞行。
(4)诗句______中描述的动物体温恒定。(填诗句的字母,漏填不给分)
(5)生物学家按照不同等级的分类单位对生物进行分类,可以弄清生物之间的亲缘关系,上述八种生物中,与水杉亲缘关系最近的是______。(填分类图中序号或字母)
【答案】(1)BEC (2)①. 门齿 ②. 臼齿
(3)翼 (4)CD
(5)①
【分析】诗句A的红豆属于被子植物,诗句B的松属于裸子植物,诗句C的马属于哺乳动物,诗句D的白鹭属于鸟类,诗句E的蝉属于节肢动物,诗句F的鱼类,诗句G的龟属于爬行动物,诗句H的蛙属于两栖动物;图中①是裸子植物,②是无脊椎动物,③是哺乳动物。
(1)①种子裸露,种子外面没有果皮包被属于裸子植物,由分析可知诗句B的松属于裸子植物;②动物体内没有脊椎骨组成的脊柱属于②无脊椎动物,诗句E的蝉属于节肢动物,节肢动物体内没有脊椎骨组成的脊柱,属于无脊椎动物;③是哺乳动物,哺乳动物的生殖方式与其他动物不同:绝大多数哺乳动物的胚胎在雌性体内发育,通过胎盘从母体获得营养,发育到一定阶段后从母体中产出,这种生殖方式叫作胎生。雌性用自己的乳汁哺育后代,使后代在优越的营养条件下成长;诗句C的马属于哺乳动物。所以图中①②③对应生物的诗句字母依次是BEC。
(2)由分析可知,C中的马属于哺乳动物,且是植食性动物,牙齿的不同表明两种动物的食性不同。门齿便于切断食物,臼齿用来研磨和咀嚼食物,犬齿尖锐锋利,可以用于攻击、捕食和撕裂食物。所以C中的马的牙齿分为门齿和臼齿。
(3)白鹭等鸟类的身体呈流线型,体表被有羽毛,这样可以减少空气阻力。前肢特化成翼,翼是鸟类的飞行器官。所以D诗句中白鹭的前肢特化为翼,以适应飞行。
(4)恒温动物:体温不随环境温度的变化而变化的动物,是恒温动物。恒温动物只有两类:鸟类和哺乳动物。所以诗句D的白鹭和诗句C的马为恒温动物。
(5)生物的分类单位从小到大依次是:种、属、科、目、纲、门、界;分类单位越大,共同特征就越少,包含的生物种类就越多,亲缘关系越远;分类单位越小,共同特征就越多,包含的生物种类就越少,亲缘关系越近。“种”是最基本的分类单位,同种生物的亲缘关系是最密切的;水杉属于裸子植物,图中①种子裸露,种子外面没有果皮包被属于裸子植物,所以与水杉亲缘关系最近的是①。
25. 请阅读下列资料,回答相关问题:
资料一:中华白海豚属于国家一级保护动物,长期以来,由于鱼类产量下降,食饵减少,加之航行的船只增多,水域污染以及误捕等原因,使得它们的数量急剧减少。珠江口就是白海豚最喜欢的家园,为了保护它们,在建造港珠澳大桥的过程中,利用各种措施将对它们的影响降到最低。
资料二:森林是全球50%~90%的陆生生物的家园,然而随着人类生产生活的破坏,目前全世界只剩下五分之一的森林仍然保持着较大面积和相对自然的生态系统。两千年前,我国森林覆盖率达50%,而今天只有21.63%。
资料三:我国部分生物种数及所占世界已知种数百分比如下表所示:
(注:表中的“百分比”指我国已知种数占世界已知种数的百分比)
(1)分析资料一,总结中华白海豚数量急剧减少的原因是__________(写出一条即可)。
(2)森林大面积减少使森林生态系统遭到破坏,造成空气、地面湿度__________(填“升高”或“降低”),使许多植物,尤其是阴湿植物减少或衰亡:同时由于失去了__________,一些动物种类及数量急剧减少,以至于濒临灭绝。
(3)资料三说明了“生物多样性”内涵中的__________的多样性。在表中所列的生物类群中,请你写出一种我国珍稀鸟类的名称:__________。
(4)港珠澳大桥设计和建造体现了人与自然和谐共处的生态理念。人们正在积极采取多种措施来保护生物多样性,其中__________是最为有效的重要措施。
【答案】(1)栖息环境受到破坏##生态环境遭到破坏
(2)①. 降低 ②. 栖息地和食物
(3)①. 生物种类 ②. 朱鹮、丹顶鹤
(4)建立自然保护区
【分析】生物多样性通常有三个主要的内涵,即生物种类的多样性、基因的多样性和生态系统的多样性。
(1)据资料可见:导致中华白海豚数量急剧减少的原因有人类大量捕杀和栖息环境受到破坏等。
(2)人类对森林资源的不合理利用,已经导致森林生态系统出现衰退趋势:森林大面积减少,生态系统遭到破坏,造成空气、地面湿度降低,使许多植物,尤其是阴湿植物减少或衰亡;同时由于动物失去栖息地和食物,种类和数量也减少,以至于濒临灭绝。
(3)生物多样性通常有三个层次的含义,即生物种类的多样性、基因(遗传)的多样性和生态系统的多样性。资料三的表格中列举了哺乳动物、鸟类、鱼类、蕨类植物、裸子植物、被子植物共6种生物类群,因此表中的资料说明了“生物多样性”内涵中的生物种类的多样性。我国特有的珍稀动物有:哺乳动物中的金丝猴、白鳍豚、大熊猫;鱼类中的中华鲟;鸟类中的朱鹮。
(4)保护生物的多样性的基本措施有:建立自然保护区进行就地保护,把动植物迁出原地进行异地保护。除此之外还应该加强教育和法制管理,提高公民的环保意识,以保护生物的栖息地。其中建立自然保护区是最为有效的重要措施。类群
我国已知种数
世界已知种数
百分比/%
哺乳动物
581
4340
13.39
鸟
1244
8730
14.25
鱼
3862
22037
17.53
蕨类植物
2200~2600
10000~12000
22
裸子植物
约240
850-940
26.7
被子植物
>30000
>260000
>10
相关试卷
这是一份云南省保山市腾冲市2023-2024学年七年级上学期期末生物试卷(解析版),共22页。试卷主要包含了本卷为试题卷等内容,欢迎下载使用。
这是一份云南省保山市腾冲市2023-2024学年八年级上学期期末生物试题(解析版),共22页。试卷主要包含了本卷为试题卷等内容,欢迎下载使用。
这是一份[生物][期末]云南省保山市腾冲市2023-2024学年八年级上学期生物期末试卷,共5页。试卷主要包含了填写答题卡的内容用2B铅笔填写,提前 xx 分钟收取答题卡等内容,欢迎下载使用。