所属成套资源:【真题汇编】最新10年(2014-2023)高考物理真题分项汇编(全国通用)
- 专题11 运动的合成与分解- 【真题汇编】最新10年(2014-2023)高考物理真题分项汇编(全国通用) 试卷 1 次下载
- 专题12 抛体运动(一)- 【真题汇编】最新10年(2014-2023)高考物理真题分项汇编(全国通用) 试卷 1 次下载
- 专题14 圆周运动(一)- 【真题汇编】最新10年(2014-2023)高考物理真题分项汇编(全国通用) 试卷 1 次下载
- 专题15 圆周运动(二)- 【真题汇编】最新10年(2014-2023)高考物理真题分项汇编(全国通用) 试卷 1 次下载
- 专题16 万有引力与航天(一)- 【真题汇编】最新10年(2014-2023)高考物理真题分项汇编(全国通用) 试卷 1 次下载
专题13 抛体运动(二)- 【真题汇编】最新10年(2014-2023)高考物理真题分项汇编(全国通用)
展开
这是一份专题13 抛体运动(二)- 【真题汇编】最新10年(2014-2023)高考物理真题分项汇编(全国通用),文件包含专题13抛体运动二解析卷-真题汇编最近10年2014-2023高考物理真题分项汇编全国通用docx、专题13抛体运动二学生卷-真题汇编最近10年2014-2023高考物理真题分项汇编全国通用docx等2份试卷配套教学资源,其中试卷共43页, 欢迎下载使用。
一、高考真题汇编的意义。1、增强高考考生的复习动力和信心;2、提高高考考生的复习效率;3、加深考生对知识点的理解和掌握。
二、高考真题汇编的内容。1、高考试题收录,涵盖了考试的各个学科;2、答案解析,加深知识点理解和掌握;3、复习指导,提高复习效率。
三、高考真题汇编的重要性。高考真题汇编不仅可以提高考生的复习动力和信心,增强考生的复习效率,而且还可以加深考生对知识点的理解和掌握,使考生更好地把握考试方向,为高考复习提供了有力的支持。
最新10年(2014-2023)高考物理真题分项汇编
专题13 抛体运动(二)
一、多选题
1.(2021·山东)如图所示,载有物资的热气球静止于距水平地面H的高处,现将质量为m的物资以相对地面的速度水平投出,落地时物资与热气球的距离为d。已知投出物资后热气球的总质量为M,所受浮力不变,重力加速度为g,不计阻力,以下判断正确的是( )
A.投出物资后热气球做匀加速直线运动
B.投出物资后热气球所受合力大小为
C.
D.
【答案】BC
【解析】AB.热气球开始携带物资时处于静止状态,所受合外力为0,初动量为0,水平投出重力为的物资瞬间,满足动量守恒定律
则热气球和物资的动量等大反向,热气球获得水平向左的速度,热气球所受合外力恒为,竖直向上,所以热气球做匀加速曲线运动,故A错误,B正确;
CD.热气球和物资的运动示意图如图所示
热气球和物资所受合力大小均为,所以热气球在竖直方向上加速度大小为
物资落地过程所用的时间内,根据解得落地时间为
热气球在竖直方向上运动的位移为
热气球和物资在水平方向均做匀速直线运动,水平位移为
根据勾股定理可知热气球和物资的实际位移为
故C正确,D错误。
故选BC。
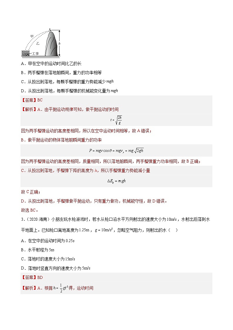
2.(2021·广东)长征途中,为了突破敌方关隘,战士爬上陡销的山头,居高临下向敌方工事内投掷手榴弹,战士在同一位置先后投出甲、乙两颗质量均为m的手榴弹,手榴弹从投出的位置到落地点的高度差为h,在空中的运动可视为平抛运动,轨迹如图所示,重力加速度为g,下列说法正确的有( )
A.甲在空中的运动时间比乙的长
B.两手榴弹在落地前瞬间,重力的功率相等
C.从投出到落地,每颗手榴弹的重力势能减少
D.从投出到落地,每颗手榴弹的机械能变化量为
【答案】BC
【解析】A.由平抛运动规律可知,做平抛运动的时间
因为两手榴弹运动的高度差相同,所以在空中运动时间相等,故A错误;
B.做平抛运动的物体落地前瞬间重力的功率
因为两手榴弹运动的高度差相同,质量相同,所以落地前瞬间,两手榴弹重力功率相同,故B正确;
C.从投出到落地,手榴弹下降的高度为h,所以手榴弹重力势能减小量
故C正确;
D.从投出到落地,手榴弹做平抛运动,只有重力做功,机械能守恒,故D错误。
故选BC。
3.(2020·海南)小朋友玩水枪游戏时,若水从枪口沿水平方向射出的速度大小为,水射出后落到水平地面上。已知枪口离地高度为,,忽略空气阻力,则射出的水( )
A.在空中的运动时间为
B.水平射程为
C.落地时的速度大小为
D.落地时竖直方向的速度大小为
【答案】BD
【解析】A.根据得,运动时间
故A错误;
B.水平射程为
故B正确;
CD.竖直方向分速度为
水平分速度为
落地速度为
故C错误,D正确。
故选BD。
4.(2020·江苏)如图所示,小球A、B分别从和l的高度水平抛出后落地,上述过程中A、B的水平位移分别为l和。忽略空气阻力,则( )
A.A和B的位移大小相等B.A的运动时间是B的2倍
C.A的初速度是B的D.A的末速度比B的大
【答案】AD
【解析】A.位移为初位置到末位置的有向线段,如图所示可得
,
A和B的位移大小相等,A正确;
B.平抛运动运动的时间由高度决定,即
,
则A的运动时间是B的倍,B错误;
C.平抛运动,在水平方向上做匀速直线运动,则
,
则A的初速度是B的,C错误;
D.小球A、B在竖直方向上的速度分别为
,
所以可得
,
即,D正确。
故选AD。
5.(2019·海南)三个小物块分别从3条不同光滑轨道的上端由静止开始滑下,已知轨道1、轨道2、轨道3的上端距水平地面的高度均为;它们的下端水平,距地面的高度分别为、、,如图所示,若沿轨道1、2、3下滑的小物块的落地点到轨道下端的水平距离分别记为、、,则( )
A.B.C.D.
【答案】BC
【解析】对轨道1,根据动能定理有
解得
小物块离开轨道后做平抛运动,所以,水平射程为
;
同理,对轨道2,射程;对轨道3,射程;则,。
故选BC。
6.(2019·全国)如图(a),在跳台滑雪比赛中,运动员在空中滑翔时身体的姿态会影响其下落的速度和滑翔的距离.某运动员先后两次从同一跳台起跳,每次都从离开跳台开始计时,用v表示他在竖直方向的速度,其v-t图像如图(b)所示,t1和t2是他落在倾斜雪道上的时刻.则( )
A.第二次滑翔过程中在竖直方向上的位移比第一次的小
B.第二次滑翔过程中在水平方向上的位移比第一次的大
C.第二次滑翔过程中在竖直方向上的平均加速度比第一次的大
D.竖直方向速度大小为v1时,第二次滑翔在竖直方向上所受阻力比第一次的大
【答案】BD
【解析】A.由v-t图面积易知第二次面积大于等于第一次面积,故第二次竖直方向下落距离大于第一次下落距离,所以,A错误;
B.由于第二次竖直方向下落距离大,由于位移方向不变,故第二次水平方向位移大,故B正确
C.由于v-t斜率知第一次大、第二次小,斜率越大,加速度越大,或由 易知a1>a2,故C错误
D.由图像斜率,速度为v1时,第一次图像陡峭,第二次图像相对平缓,故a1>a2,由G-fy=ma,可知,fy1
相关试卷
这是一份专题19 功- 【真题汇编】最新10年(2014-2023)高考物理真题分项汇编(全国通用),文件包含专题19功解析卷-真题汇编最近10年2014-2023高考物理真题分项汇编全国通用docx、专题19功学生卷-真题汇编最近10年2014-2023高考物理真题分项汇编全国通用docx等2份试卷配套教学资源,其中试卷共28页, 欢迎下载使用。
这是一份专题14 圆周运动(一)- 【真题汇编】最新10年(2014-2023)高考物理真题分项汇编(全国通用),文件包含专题14圆周运动一解析卷-真题汇编最近10年2014-2023高考物理真题分项汇编全国通用docx、专题14圆周运动一学生卷-真题汇编最近10年2014-2023高考物理真题分项汇编全国通用docx等2份试卷配套教学资源,其中试卷共35页, 欢迎下载使用。
这是一份专题12 抛体运动(一)- 【真题汇编】最新10年(2014-2023)高考物理真题分项汇编(全国通用),文件包含专题12抛体运动一解析卷-真题汇编最近10年2014-2023高考物理真题分项汇编全国通用docx、专题12抛体运动一学生卷-真题汇编最近10年2014-2023高考物理真题分项汇编全国通用docx等2份试卷配套教学资源,其中试卷共31页, 欢迎下载使用。

