资料中包含下列文件,点击文件名可预览资料内容





还剩6页未读,
继续阅读
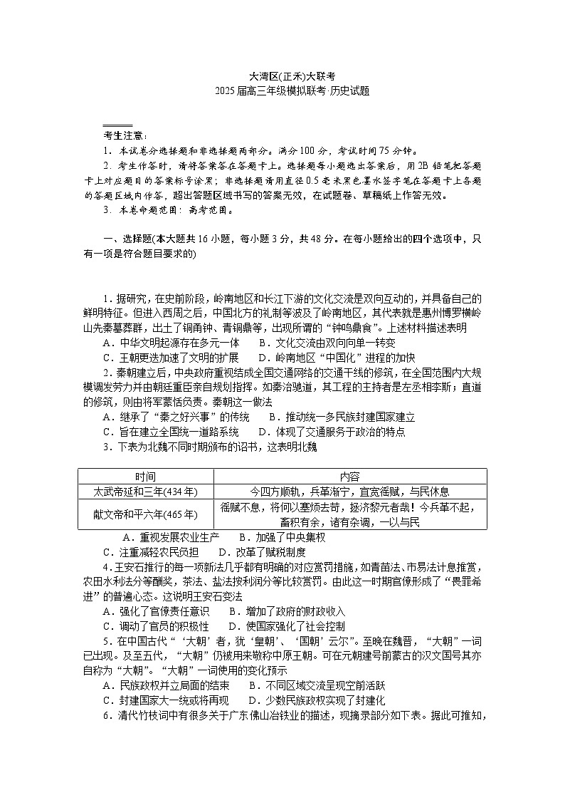
2025届广东省大湾区(正禾)大联考高三上学期模拟考试历史试卷
展开
这是一份2025届广东省大湾区(正禾)大联考高三上学期模拟考试历史试卷,文件包含大湾区正禾大联考--历史docx、大湾区正禾大联考--历史DApdf等2份试卷配套教学资源,其中试卷共13页, 欢迎下载使用。
相关试卷
广东省大湾区(正禾)2024-2025学年高三上学期12月大联考历史试卷(Word版附解析):
这是一份广东省大湾区(正禾)2024-2025学年高三上学期12月大联考历史试卷(Word版附解析),共9页。试卷主要包含了本试卷分选择题和非选择题两部分,本卷命题范围等内容,欢迎下载使用。
广东省大湾区(正禾)大联考2025届高三上学期模拟联考历史试卷(Word版附解析):
这是一份广东省大湾区(正禾)大联考2025届高三上学期模拟联考历史试卷(Word版附解析),共9页。试卷主要包含了本试卷分选择题和非选择题两部分,本卷命题范围等内容,欢迎下载使用。
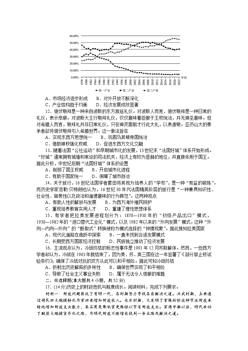
2025届广东省大湾区(正禾)大联考高三(上)模拟联考历史试卷(含答案):
这是一份2025届广东省大湾区(正禾)大联考高三(上)模拟联考历史试卷(含答案),共8页。